实现微前端需要了解的 Vue Genesis 渲染器

1,871 阅读6分钟

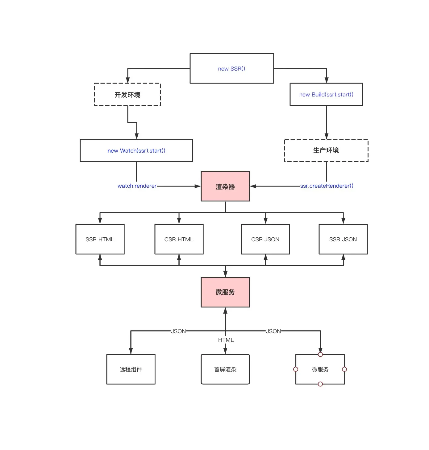
我们的需求
Genesis 中,核心的就是渲染器,它提供了最基础渲染能力,有了它,你可以实现微前端、微服务、远程组件、首屏渲染,甚至可以和 React、EJS 等配合使用。

它可以和怎样的你协作?

  • 如果你是传统的后端渲染的,需要做SEO,但是你希望在部分布局,部分页面引入 Vue,那么 renderer.renderJson() 足以,将渲染结果传递给后端渲染的模板引擎中即可。
  • 如果你是中后台系统,业务系统全部集中在一个项目,你希望可以按照业务进行服务的拆分,那么 <remote-view :fetch="fetch" /> 足以
  • 如果你是 CSR 渲染的项目,那么 renderer.renderHtml({ mode: 'csr-html' }) 足以
  • 如果你是 SSR 渲染的项目,那么 renderer.renderHtml({ mode: 'ssr-html' }) 足以

如果你想做微前端、微服务、那么渲染器 天生就具备了这样的能力,你可以把它当成一个工具函数使用,你可以通过 HTTP 、 RPC 等等各种协议访问到你的服务,然后使用它进行渲染

创建一个渲染器

开发环境

import { SSR } from '@fmfe/genesis-core';
import { Watch } from '@fmfe/genesis-compiler';

const start = async () => {
    const ssr = new SSR();
    const watch = new Watch(ssr);
    await watch.start();
    const renderer = watch.renderer;
    // 拿到渲染器之后,做点什么 ....
};

start();

如果你是项目是第一次创建,程序将会自动在项目根目录创建 Vue 基本的模板。

.
├── src
│   ├── app.vue           入口的页面
│   ├── entry-client.ts   客户端入口文件
│   ├── entry-server.ts   服务端入口文件
│   └── shims-vue.d.ts    vue文件的TS声明
│ 
└── package.json

因为在实际的开发环境中,我们还需要静态资源的文件和热更新,watch 对象还提供了对应的中间件使用,如果你使用 Express 框架,可以直接使用

/**
 * 静态资源中间件
 */
app.use(watch.devMiddleware);
/**
 * 热更新的中间件
 */
app.use(watch.hotMiddleware);

如果你使用了 Koa,或者其它的框架,就需要在对应框架上包装一层中间件使用。

生产环境

开发完成后,需要发布产环境,我们总是需要将代码提前编译好,这样用户访问的时候,就可以立马快速的渲染,所以第一步我们需要先编译代码

import { SSR } from '@fmfe/genesis-core';
import { Build } from '@fmfe/genesis-compiler';

const start = () => {
    const ssr = new SSR();
    const build = new Build(ssr);
    return build.start();
};

start();

::: warning 注意 在这里你需要把环境变量 NODE_ENV 设置为 production,否则编译出来的是开发模式下的代码,运行时的性能会非常差。 :::

NODE_ENV=production ts-node index.ts

执行上面的编译命令后,我们将会得到一个 dist 目录,里面放置了我们编译后的代码。如果你想更改编译输出的地址,或者应用名称,可以点击这里了解更多

.
├── dist
│   ├── ssr-genesis                           应用名称
│   │   ├── client                            客户端资源文件
│   │   |   ├── js                            脚本
│   │   |   ├── css                           样式
│   │   |   ├── images                        图片
│   │   |   ├── medias                        媒体资源
│   │   |   └── fonts                         字体文件
│   │   ├── server                            服务端资源文件
│   │   │   ├── vue-ssr-client-manifest.json  客户端构建清单
│   │   │   └── vue-ssr-server-bundle.json    服务端应用包
│ 
└── package.json

代码构建完成后,我们就可以在生产环境中直接创建一个渲染器了。

import { SSR } from '@fmfe/genesis-core';

const start = async () => {
    const ssr = new SSR();
    const renderer = ssr.createRenderer();
    // 拿到渲染器之后,做点什么 ....
};

start();

生产环境,静态资源都是基于内容哈希生成的文件名,所以这里设置静态目录的时候,设置强缓存即可

app.use(
    renderer.staticPublicPath,
    express.static(renderer.staticDir, {
        immutable: true,
        maxAge: '31536000000'
    })
);

渲染器的使用

至此,不管是开发环境还是生产环境,我们都已经拿到了渲染器,接下来我们可以使用渲染器去做一些事情了。

渲染方法

renderer.render().then((result) => {
    console.log(result.data);
});

在默认的情况下,等同于下面的

renderer.render({ url: '/', mode: 'ssr-html' }).then((result) => {
    console.log(result.data);
});

关于渲染方法的更多选项,点击这里了解 renderer.render 方法是渲染器最底层的方法,下面的功能都是基于它来进行封装的。

渲染中间件

如果你的业务比较简单,可以直接通过我们的中间件进行快速的开发,它只是一个简单的 SSR 中间件。 ::: warning 注意 如果 SSR 渲染失败,该中间件不会帮你降级渲染到 CSR :::

app.use(renderer.renderMiddleware);

渲染 HTML

const result = await renderer.renderHtml();
console.log(result);

渲染 JSON

const result = await renderer.renderJson();
console.log(result);

降级渲染

为了更好的用户体验,在SSR渲染失败的时候,我们期望它可以降级渲染到 CSR 模式,我们可以对渲染的方法包装一层,并且打印出错误信息。甚至可以通过一些监控工具,推送到你的邮箱、短信进行报警。

const render = (options: RenderOptions = {}) => {
    return renderer.render(options).catch((err: Error) => {
        // 打印渲染失败的错误信息
        console.error(err);
        const mode: RenderMode = options.mode || 'ssr-html';
        return renderer.render({
            ...options,
            mode: mode.indexOf('html') ? 'csr-html' : 'csr-json'
        });
    });
};
const result = await render();
console.log(result.data);

使用路由

调用渲染函数时,传入要渲染的地址和路由的模式,因为在使用远程组件的时候,我们可能不太希望这个组件使用历史模式渲染,也可能使用 abstract 模式渲染,可以最好将它做成动态的参数来控制。

const result = await render({ url: '/', state: { routerMode: 'history' } });
console.log(result.data);
  • 注意
    vue-router 不支持一个页面上创建多个历史模式的路由实例,否则你调用 router.push() 方法时,将会创建多个历史记录,为了解决这个问题,请使用 genesis-app 的路由

router.ts

新增路由的配置文件,更多了解请点击这里

npm install vue-router
import Vue from 'vue';
import Router, { RouterMode } from 'vue-router';

Vue.use(Router);

export const createRouter = (mode: RouterMode = 'history') => {
    return new Router({
        mode: mode,
        routes: [
            // 配置你的路由
        ]
    });
};

entry-server.ts

修改我们的服务端入口文件

import { RenderContext } from '@fmfe/genesis-core';
import Vue from 'vue';
import App from './app.vue';
import { createRouter } from './router';

export default async (renderContext: RenderContext): Promise<Vue> => {
    // 读取传过来的路由模式
    const mode = renderContext.data.state.routerMode;
    // 创建路由
    const router = await createRouter(mode);
    // 设置渲染的地址
    await router.push(renderContext.data.url);
    // 创建 Vue 实例
    return new Vue({
        // 传入路由对象
        router,
        renderContext,
        render(h) {
            return h(App);
        }
    });
};

entry-client.ts

修改我们的客户端入口文件

import { ClientOptions } from '@fmfe/genesis-core';
import Vue from 'vue';
import App from './app.vue';
import { createRouter } from './router';

export default async (clientOptions: ClientOptions): Promise<Vue> => {
    // 读取服务端下发的路由模式
    const mode = clientOptions.state.routerMode;
    // 创建路由
    const router = await createRouter(mode);
    // 设置渲染的地址
    await router.push(clientOptions.url);
    // 创建 Vue 实例
    return new Vue({
        // 传入路由对象
        router,
        clientOptions,
        render(h) {
            return h(App);
        }
    });
};

app.vue

修改我们的视图文件,以便支持路由渲染

<template>
    <div class="app">
        <h2>你好世界!</h2>
        <p v-if="show" @click="close" class="text">
            {{ installed ? '在客户端应该安装成功,点击我关闭!' : '未安装' }}
        </p>
        <router-view />
    </div>
</template>

总结

上述的教程,教你学会了一些基本的渲染器的使用,有了它,你可以和各种服务端框架配合使用了。本教程,这里提供了一个完整的demo,点击这里了解更多。

传送门