纯python自研接口自动化脚本更新版本,让小白也能实现0到1万+的接口自动化用例

813 阅读4分钟

纯python自研接口自动化脚本更新版本,让小白也能实现0到1万+的接口自动化用例

你是否还在用postman\jmeter做接口自动化吗?用python的开源框架【unittest\pytest】一个一个接口码代码搬运吗?网上调查无论是刚入门的还是进阶阶段的大部分人、培训机构的课程还是这样做的接口自动化。

本号推出以一顶三的python自研接口自动化框架,当然也是利用从Excel读取做为驱动和存储测试数据完成接口自动化,请仔细看完这篇文章你就知道脚本的魅力所在了! 激动的心,颤抖的手,拿起你的小板凳,坐着准备好,接口下来要带领你们进入懒人的队伍了! 终于内测完成,解决BUG,如还存在BUG那是自然的! 续本号出品的原创文章:【python脚本实现接口自动化轻松搞定上千条接口用例】中使用的接口自动化脚本,更新版本啦!其实何止上千条,上万条接口用例业务复杂的上下关联接口都可以很方便的管理。并且新增项目的接口直接使用,不仅仅用于回归测试,能大大提高工作效率。效率提高了升职加薪还远吗?

这次版本多了哪些功能呢?

   1.之前版本所有状态码和响应值与预期结果判断都是excel函数判断,现移入代码统一判断后写入excel
   2.之前版本响应值断言,只能判断某一个字段,现可判断多个字段
   3.之前版本测试结果均是excel表中统计,excel结果也还保留之前格式,增加所有统计均是代码统计好之后使用html页面展示
   4.增加邮件发送功能,支持excel表【测试环境配置】表控制是否发送邮件功能
   5.优化excel首行参数
   6.抛出异常写入excel对应接口用例中方便排查
   7.详细的日志打印输出
   8.暖心为你们准备一系列脚本使用思路

脚本实现的全功能内容

  接口自动化的基础操作
  1.支持HTTP的接口请求:post、get、put、head、delete
  2.支持下传、下载文件、图片等接口
  接口自动化的进阶内容
  3.支持状态码、响应值多个参数断言判断【预期状态码和响应值excel表格控制,代码直接使用正则判断】
  4.支持常量:一般常量都用于全局,自动化测试里面参数化思想是非常重要的,同一类型的测试,只需维护不同的数据就可以
  5.支持变量:如响应值返回一个参数,返回多个不同的值,可区分赋值给对应的变量,提取单个值就更不用说了肯定也支持
  接口自动化的高级应用
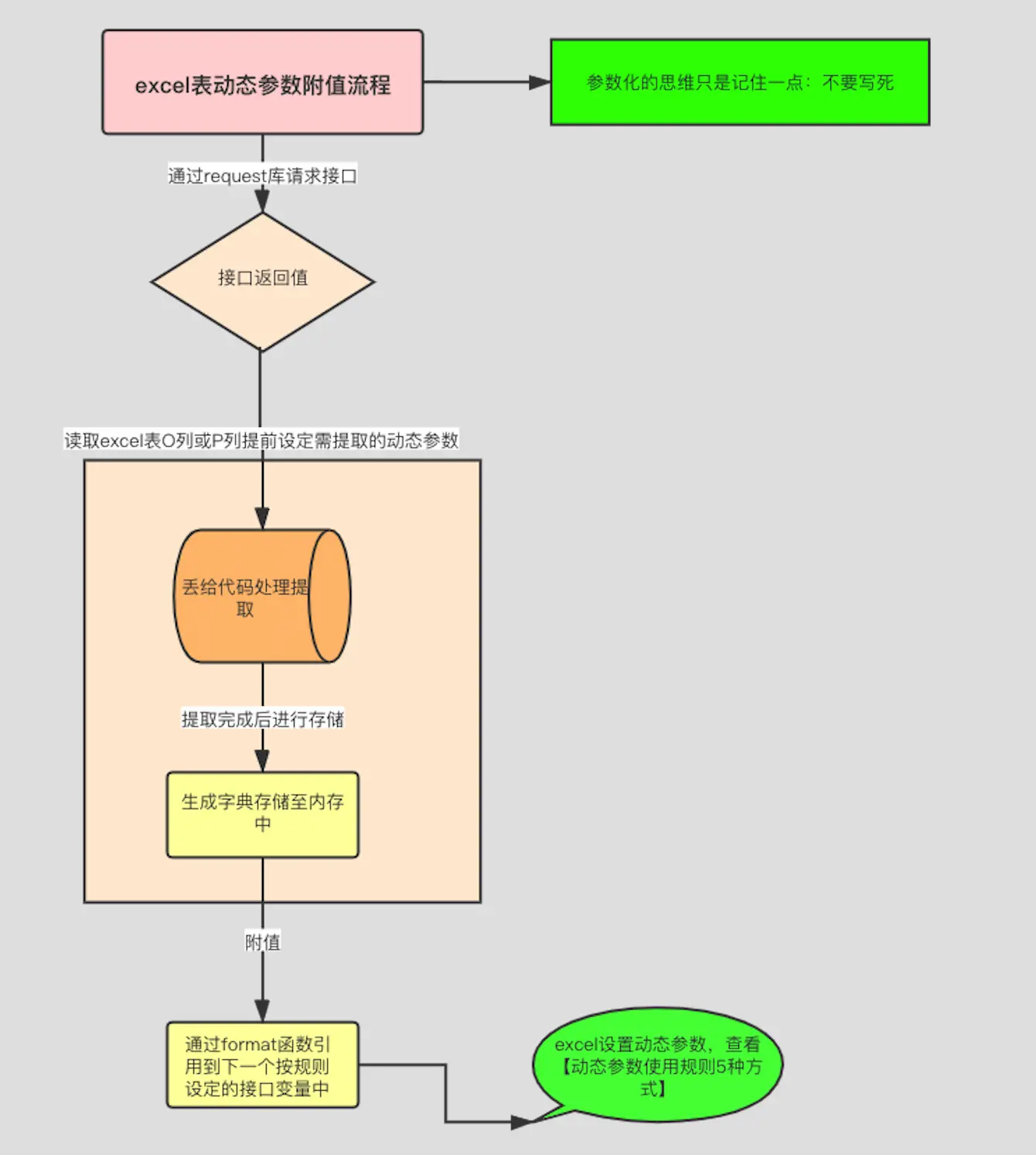
  6.支持动态参数:如动态参数【上下接口参数关联】配置,支持不同的json格式响应值提取动态参数
  7.批量执行接口时不会因为某个接口出现错误而停止,抛出异常写入excel表中
  8.详细日志输出和日志保存功能
  9.支持测试完成后自动生成两种测试报告:详细的excel表报告和统计数据:HTML测试报告展示
  10.支持在excel中控制邮件是否发送,邮件发送功能因有截取网页中图片需安装PhantomJS是一个无界面的,可脚本编程的WebKit浏览器引擎,官方下载:http://phantomjs.org/download
  11.可根据业务进行扩展再开发,如非通用功能,接口需要MD5参数校验
备注:pytestreport测试报告html展示是借鉴:https://github.com/five3/PyTestReport,直接借用API嵌入脚本使用

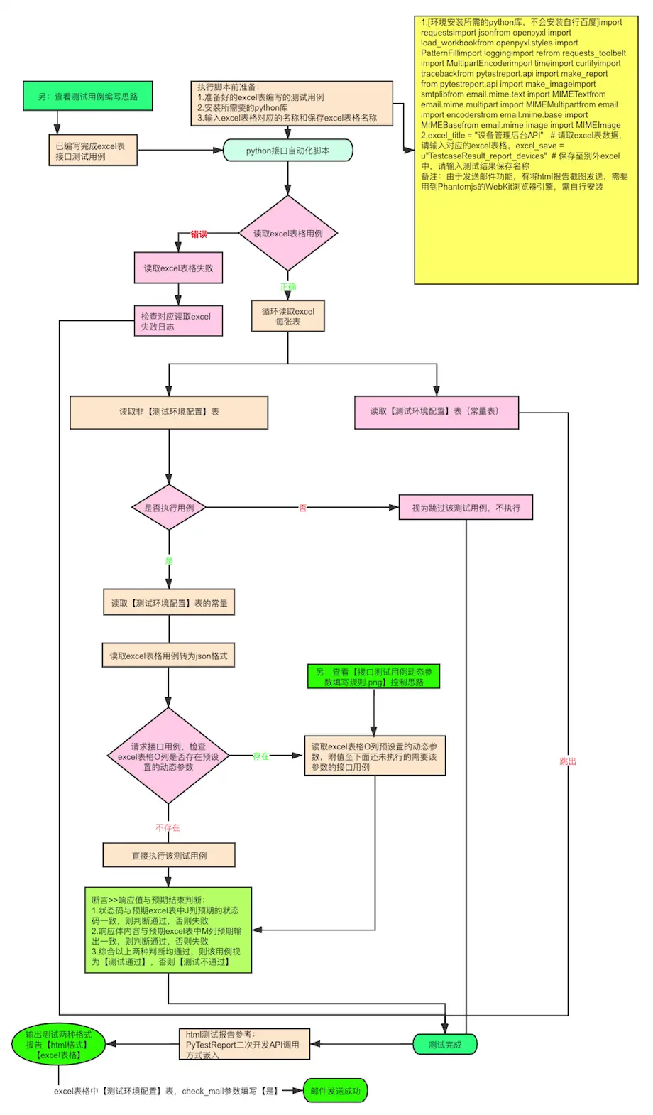
脚本整体大概流程

excel表格每列的意义描述

动态参数流程

接口测试用例思路

截取内部接口请求部分日志打印

excel测试报告样例

所有接口测试通过的测试报告展示 存在异常接口返回报告展示

邮件自动发送成功样例 内容可自行更改

以上,便是今天的内容,转发 或者点击 在看 后可扫描上方二维码获取最新源码,谢谢各位!

细数百度真的很少有直接给你整个框架可以跑起来的,所以真的脚本设计不容易,觉得内容值得,快点击下方 喜欢作者 打赏回报一下吧期待

本文使用 mdnice 排版