流程控制

180 阅读10分钟

前言: 现实就像一个泥潭,有人选择沉沦苟且,也有人跨过泥潭面向远方,如果想要逃离泥潭,就必须努力变得优秀

大家好我是擦擦屁屁闻闻手,一个有味道的公众号,昨天文章已经写好了,最后发现我准备在后边讲的流程控制知识在那里边大量使用,原本我想着刚讲完变量、常量知识能衔接上,后来怕小伙伴能看着吃力还是准备向后放一放

流程控制

概述:在一个程序执行的过程中,各条语句的执行顺序对程序的结果是有直接影响的。也就是说,程序的流程对运行结果有直接的影响。所以,我们必须清楚每条语句的执行流程。而且,很多时候我们要通过控制语句的执行顺序来实现我们要完成的功能

  • 顺序结构
public class Test {
    static int count = 0;
    private static Scanner input = new Scanner(System.in);

    public static void main(String[] args) {
        //顺序执行 根据编写的顺序 从上到下运行
        System.out.println(1);
        System.out.println(2);
        System.out.println(3);
    }
}
1
2
3
  • 判断语句 if
    • 语法格式
if(关系表达式){
    语句体;
}
  • 执行流程

    • 首先判断关系表达式看其结果是true还是false
    • 如果是true就执行语句体
    • 如果是false就不执行语句体

public class Test {
    static int count = 0;
    private static Scanner input = new Scanner(System.in);

    public static void main(String[] args) {
        System.out.println("开始");
        // 定义两个变量
        int a = 10;
        int b = 20;
        //变量使用if判断
        if (a == b){
            System.out.println("a等于b");
        }
        int c = 10;
        if(a == c){
            System.out.println("a等于c");
        }
        System.out.println("结束");
    }
}
开始
a等于c
结束
  • 判断语句2 if...else

    • 语法格式
if(关系表达式) {
  语句体1;
}else {
  语句体2;
}
  • 执行流程
    • 首先判断关系表达式看其结果是true还是false
    • 如果是true就执行语句体1
    • 如果是false就执行语句体2

public class Test {
   
    public static void main(String[] args) {
        // 判断给定的数据是奇数还是偶数
        // 定义变量
        int a = 1;
        if(a % 2 == 0) {
            System.out.println("a是偶数");
        } else{
            System.out.println("a是奇数");
        }
        System.out.println("结束");
    }
}
a是奇数
结束
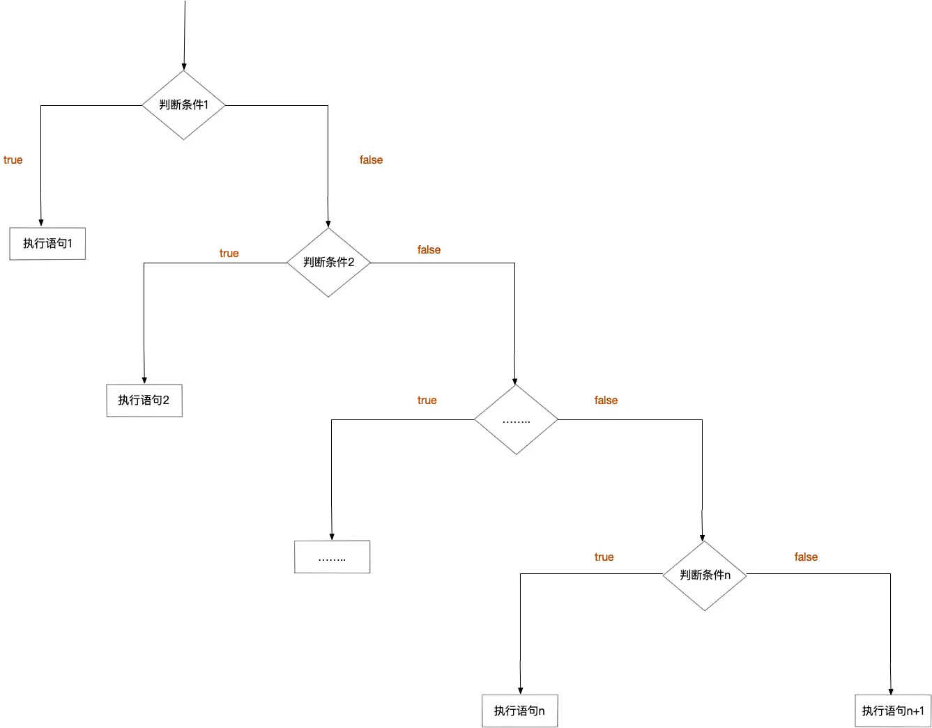
  • 判断语句3 if..else if...else

    • 语法格式
if (判断条件1) {
    执行语句1;
} else if (判断条件2) {
    执行语句2;
}
...
}else if (判断条件n) {
    执行语句n;
} else {
    执行语句n+1;
}
  • 执行流程
    • 首先判断关系表达式1看其结果是true还是false
    • 如果是true就执行语句体1
    • 如果是false就继续判断关系表达式2看其结果是true还是false
    • 如果是true就执行语句体2
    • 如果是false就继续判断关系表达式…看其结果是true还是false
    • 如果没有任何关系表达式为true,就执行语句体n+1。

public class Test {
    
    public static void main(String[] args) {
        // x和y的关系满足如下:
        // x>=3 y = 2x + 1;
        //‐1<=x<3 y = 2x;
        // x<=‐1 y = 2x – 1;
        // 根据给定的x的值,计算出y的值并输出。
        // 定义变量
        int x = 5;
        int y;
        if (x >= 3) {
            y = 2 * x + 1;
        } else if (x >= -1 && x < 3) {
            y = 2 * x;
        } else {
            y = 2 * x - 1;
        }
        System.out.println("y的值是:" + y); //y的值是:11
    }
}
  • 案例
    • 指定考试成绩,判断学生等级
      • 90-100 优秀
      • 80-89 好
      • 70-79 良
      • 60-69 及格
      • 60以下 不及格
public class Test {
   
    public static void main(String[] args) {
        int score = 100;
        if(score<0 || score>100){
            System.out.println("你的成绩是错误的");
        }else if(score>=90 && score<=100){
            System.out.println("你的成绩属于优秀");
        }else if(score>=80 && score<90){
            System.out.println("你的成绩属于好");
        }else if(score>=70 && score<80){
            System.out.println("你的成绩属于良");
        }else if(score>=60 && score<70){
            System.out.println("你的成绩属于及格");
        }else {
            System.out.println("你的成绩属于不及格");
        }
    }
}
  • if语句和三元运算符的互换

在某些简单的应用中,if语句是可以和三元运算符互换使用的

public class Test {
   
    public static void main(String[] args) {
        int a = 10;
        int b = 20;
        //定义变量,保存a和b的较大值
        int c;
        if(a > b) {
            c = a;
        } else {
            c = b;
        }
        //可以上述功能改写为三元运算符形式
        c = a > b ? a:b;
    }
}

选择语句

  • 选择语句 switch
    • 语句格式
switch(表达式) {
case 常量值1:
      语句体1;
      break;
case 常量值2:
     语句体2;
     break;
     ...
default:
    语句体n+1;
    break;
}
  • 执行流程

    • 首先计算出表达式的值
    • 其次,和case依次比较,一旦有对应的值,就会执行相应的语句,在执行的过程中,遇到break就会结束。
    • 最后,如果所有的case都和表达式的值不匹配,就会执行default语句体部分,然后程序结束掉。

public class Test {
  
    public static void main(String[] args) {
        //定义变量,判断是星期几
        int weekday = 6;
        //switch语句实现选择
        switch (weekday) {
            case 1:
                System.out.println("星期一");
                break;
            case 2:
                System.out.println("星期二");
                break;
            case 3:
                System.out.println("星期三");
                break;
            case 4:
                System.out.println("星期四");
                break;
            case 5:
                System.out.println("星期五");
                break;
            case 6:
                System.out.println("星期六");
                break;
            case 7:
                System.out.println("星期日");
                break;
            default:
                System.out.println("你输入的数字有误");
                break;
        }
    }
}

switch语句中,表达式的数据类型,可以是byte,short,int,char,enum(枚举,JDK7后可以接收字符串

  • case的穿透性

在switch语句中,如果case的后面不写break,将出现穿透现象,也就是不会在判断下一个case的值,直接向后运行,直到遇到break,或者整体switch结束

public class Test {
   
    public static void main(String[] args) {
        //switch语句实现选择
        int i = 5;
        switch (i){
            case 0:
                System.out.println("执行case0");
                break;
            case 5:
                System.out.println("执行case5");
            case 10:
                System.out.println("执行case10");
            default:
                System.out.println("执行default");
        }
    }
}
执行case5
执行case10
执行default

上述程序中,执行case5后,由于没有break语句,程序会一直向后走,不会在判断case,也不会理会break,直接运行完整体switch,由于case存在穿透性,因此初学者在编写switch语句时,必须要写上break

循环语句

  • 循环概述

循环语句可以在满足循环条件的情况下,反复执行某一段代码,这段被重复执行的代码被称为循环体语句,当反复执行这个循环体时,需要在合适的时候把循环判断条件修改为false,从而结束循环,否则循环将一直执行下去,形成死循环

  • 循环语句 for
    • for循环语句格式:
for(初始化表达式①; 布尔表达式②; 步进表达式④){
        循环体③
}
  • 执行流程
    • 执行顺序:①②③④>②③④>②③④…②不满足为止。
    • ①负责完成循环变量初始化
    • ②负责判断是否满足循环条件,不满足则跳出循环
    • ③具体执行的语句
    • ④循环后,循环条件所涉及变量的变化情况

public class Test {
   
    public static void main(String[] args) {
        //控制台输出10次HelloWorld,不使用循环
        System.out.println("HelloWorld");
        System.out.println("HelloWorld");
        System.out.println("HelloWorld");
        System.out.println("HelloWorld");
        System.out.println("HelloWorld");
        System.out.println("HelloWorld");
        System.out.println("HelloWorld");
        System.out.println("HelloWorld");
        System.out.println("HelloWorld");
        System.out.println("HelloWorld");
        System.out.println("‐‐‐‐‐‐‐‐‐‐‐‐‐‐‐‐‐‐‐‐‐‐‐‐‐");
        //用循环改进,循环10次
        //定义变量从0开始,循环条件为<10
        for(int x = 0; x < 10; x++) {
            System.out.println("HelloWorld"+x);
        }
    }
}
HelloWorld
HelloWorld
HelloWorld
HelloWorld
HelloWorld
HelloWorld
HelloWorld
HelloWorld
HelloWorld
HelloWorld
‐‐‐‐‐‐‐‐‐‐‐‐‐‐‐‐‐‐‐‐‐‐‐‐‐
HelloWorld0
HelloWorld1
HelloWorld2
HelloWorld3
HelloWorld4
HelloWorld5
HelloWorld6
HelloWorld7
HelloWorld8
HelloWorld9
  • 循环练习:使用循环,计算1-100之间的偶数和
public class Test {
  
    public static void main(String[] args) {
        //1.定义一个初始化变量,记录累加求和,初始值为0
        int sum = 0;
        //2.利用for循环获取1‐100之间的数字
        for (int i = 1; i <= 100; i++) {
        //3.判断获取的数组是奇数还是偶数
            if(i % 2==0){
        //4.如果是偶数就累加求和
                sum += i;
            }
        }
        //5.循环结束之后,打印累加结果
        System.out.println("sum:"+sum); //2550
    }
}
  • 循环语句 while
    • while循环语句格式:
初始化表达式①
  while(布尔表达式②){
      循环体③
      步进表达式④
}
  • 执行流程
    • 执行顺序:①②③④>②③④>②③④…②不满足为止。
    • ①负责完成循环变量初始化。
    • ②负责判断是否满足循环条件,不满足则跳出循环。
    • ③具体执行的语句。
    • ④循环后,循环变量的变化情况

public class Test {
   
    public static void main(String[] args) {
        //while循环实现打印10次HelloWorld
        //定义初始化变量
        int i = 1;
        //循环条件<=10
        while(i<=10){
            System.out.println("HelloWorld");
            //步进
            i++;
        }
    }
}
  • 循环语句3 do...while
初始化表达式①
do{
  循环体③
  步进表达式④
}while(布尔表达式②);
  • 执行流程
    • 执行顺序:①③④>②③④>②③④…②不满足为止。
    • ①负责完成循环变量初始化。
    • ②负责判断是否满足循环条件,不满足则跳出循环。
    • ③具体执行的语句
    • ④循环后,循环变量的变化情况

public class Test {
    
    public static void main(String[] args) {
        //输出10次HelloWorld
        int x=1;
        do {
            System.out.println("HelloWorld");
            x++;
        }while(x<=10);
    }
}

do...while循环的特点:无条件执行一次循环体,即使我们将循环条件直接写成false,也依然会循环一次。这样的循环具有一定的风险性,因此初学者不建议使用do...while循环

  • 循环语句的区别

    • for 和 while 的小区别:
      • 控制条件语句所控制的那个变量,在for循环结束后,就不能再被访问到了,而while循环结束还可以继续使用,如果你想继续使用,就用while,否则推荐使用for。原因是for循环结束,该变量就从内存中消失,能够提高内存的使用效率。
      • 已知循环次数的时候使用推荐使用for,循环次数未知的时推荐使用while
  • 跳出语句

    • break
      • 使用场景:终止switch或者循环
      • 在选择结构switch语句中
      • 在循环语句中离开使用场景的存在是没有意义的
public class Test {
   
    public static void main(String[] args) {
        for (int i = 1; i<=10; i++) {
            //需求:打印完两次HelloWorld之后结束循环
            if(i == 3){
                break;
            }
            System.out.println("HelloWorld"+i);
        }
    }
}
  • continue
    • 使用场景:结束本次循环,继续下一次的循环
public class Test {
   
    public static void main(String[] args) {
        for (int i = 1; i <= 10; i++) {
            //需求:不打印第三次HelloWorld
            if(i == 3){
                continue;
            }
            System.out.println("HelloWorld"+i);
        }
    }
}

扩展知识点

  • 死循环
    • 概念:也就是循环中的条件永远为true,死循环的是永不结束的循环,例如:while(true){}

在后期的开发中,也许会出现使用死循环的场景,例如:我们需要读取用户输入的输入,但是用户输入多少数据我们并不清楚,也只能使用死循环,当用户不想输入数据了,就可以结束循环了,如何去结束一个死循环呢,就需要使用到跳出语句了

  • 嵌套循环
    • 所谓嵌套循环,是指一个循环的循环体是另一个循环。比如for循环里面还有一个for循环,就是嵌套循环。总共的循环次数=外循环次数*内循环次数
    • 嵌套循环格式
for(初始化表达式①; 循环条件②; 步进表达式⑦) {
    for(初始化表达式③; 循环条件④; 步进表达式⑥) {
      执行语句⑤;
  }
}
  • 嵌套循环执行流程:
    • 执行顺序:①②③④⑤⑥>④⑤⑥>⑦②③④⑤⑥>④⑤⑥
    • 外循环一次,内循环多次。
    • 比如跳绳:一共跳5组,每组跳10个。5组就是外循环,10个就是内循环。
  • 练习
public class Test {
   
    public static void main(String[] args) {
        //5*8的矩形,打印5行*号,每行8个
        //外循环5次,内循环8次
        for(int i = 0; i < 5; i++){
            for(int j = 0; j < 8; j++){
             //不换行打印星号
                System.out.print("*");
            }
            //内循环打印8个星号后,需要一次换行
            System.out.println();
        }
    }
}
********
********
********
********
********

个人博客地址

欢迎大家关注公众号提建议

本文使用mdnice排版

愿景:愿程序永无 Bug