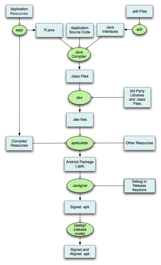
一直以来都想弄清楚apk的打包过程,看了官方的这张打包图,打算自己实践一把,过程中还是碰到了一些坑,记录一下

-
打包资源文件,生成R.java
aapt package -f -M app/src/main/AndroidManifest.xml -I /home/xxb/Android/Sdk/platforms/android-29/android.jar -S app/src/main/res -J app/build/outputs/apk/gen -m aapt用法: -f 如果编译出来的文件已经存在,强制覆盖。 -m 使生成的包的目录放在-J参数指定的目录。 -J 指定生成的R.java的输出目录 -S res文件夹路径 -A assert文件夹的路径 -M AndroidManifest.xml的路径 -I 某个版本平台的android.jar的路径 -F 具体指定apk文件的输出


- 代码编译,将java文件编译成class文件
javac -bootclasspath /home/xxb/Android/Sdk/platforms/android-29/android.jar -d app/build/outputs/apk/out ./app/src/main/java/com/xxb/packapk/MainActivity.java app/build/outputs/apk/gen/com/xxb/packapk/R.java
用法: javac <options> <source files>
其中, 可能的选项包括:
-g 生成所有调试信息
-g:none 不生成任何调试信息
-g:{lines,vars,source} 只生成某些调试信息
-nowarn 不生成任何警告
-verbose 输出有关编译器正在执行的操作的消息
-deprecation 输出使用已过时的 API 的源位置
-classpath <路径> 指定查找用户类文件和注释处理程序的位置
-cp <路径> 指定查找用户类文件和注释处理程序的位置
-sourcepath <路径> 指定查找输入源文件的位置
-bootclasspath <路径> 覆盖引导类文件的位置
-extdirs <目录> 覆盖所安装扩展的位置
-endorseddirs <目录> 覆盖签名的标准路径的位置
-proc:{none,only} 控制是否执行注释处理和/或编译。
-processor <class1>[,<class2>,<class3>...] 要运行的注释处理程序的名称; 绕过默认的搜索进程
-processorpath <路径> 指定查找注释处理程序的位置
-parameters 生成元数据以用于方法参数的反射
-d <目录> 指定放置生成的类文件的位置
-s <目录> 指定放置生成的源文件的位置
-h <目录> 指定放置生成的本机标头文件的位置
-implicit:{none,class} 指定是否为隐式引用文件生成类文件
-encoding <编码> 指定源文件使用的字符编码
-source <发行版> 提供与指定发行版的源兼容性
-target <发行版> 生成特定 VM 版本的类文件
-profile <配置文件> 请确保使用的 API 在指定的配置文件中可用
-version 版本信息
-help 输出标准选项的提要
-A关键字[=值] 传递给注释处理程序的选项
-X 输出非标准选项的提要
-J<标记> 直接将 <标记> 传递给运行时系统
-Werror 出现警告时终止编译
@<文件名> 从文件读取选项和文件名

- 生成dex文件
//坑点一:dx 指定class目录时,应该指定到com目录同级路径,否则会报错,提示包名路径不匹配
dx --dex --output=app/build/outputs/dex/packApk.dex app/build/outputs/apk/out/

//资源文件初始包
aapt package -f -M app/src/main/AndroidManifest.xml -I /home/xxb/Android/Sdk/platforms/android-29/android.jar -S app/src/main/res -F app/build/outputs/resc.apk

//用apkbuilder工具 将resc.apk加入packApk.dex文件
//坑点二:apkbuilder工具现在已经废弃了,下载了一个20 sdk tools
/home/xxb/Android/Sdk/tools/apkbuilder ./app/build/outputs/apk/unsignedPackApk.apk -v -u -z app/build/outputs/resc.apk -f ./app/build/outputs/dex/packApk.dex -rf app/src -nf app/libs -rj app/libs

-
对apk进行签名
jarsigner -verbose -keystore ~/Android/keystore/xxbtest.jks -signedjar app/build/outputs/apk/signedpackApk.apk app/build/outputs/apk/unsignedPackApk.apk xxbtest //签名命令用法 jarsigner -verbose -keystore [keystorePath] -signedjar [apkOut] [apkin] [alias] 命令格式及参数意义: -verbose -> 输出签名过程的详细信息 -keystore [keystorePath] -> 密钥的库的位置 -signedjar [apkOut] -> 签名后的输出文件名 [apkin] -> 待签名的文件名 [alias] -> 证书别名

- 对apk文件进行对齐优化
zipalign -f 4 app/build/outputs/apk/signedpackApk.apk app/build/outputs/apk/optimisedPackApk.apk

- 安装运行
