Eventloop学习笔记
简介
Event loop是一个执行模型
宏队列(macrotask或task)和微队列(microtask或jobs)
宏队列
一些异步任务的回调会依次进入macro task queue,等待后序被调用,异步任务包括了:
- setTimeout
- setInterval
- setImmediate(Node独有)
- requestAnimationFrame(浏览器独有)
- I/O
- UI rendering(浏览器独有)
微队列
另外一些异步任务的回调会依次进入micro task queue,等待后序被调用
- process.nextTick(Node独有)
- Promise
- Object.observe
- MutationObserver
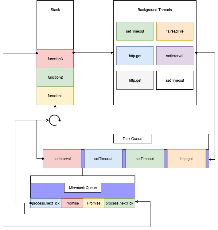
浏览器的Event loop的完整流程(重要)
- 执行全局Script同步代码,这些同步代码有一些是同步语句,有一些是异步语句(比如setTimeout等);
- 全局Script代码执行完毕后,调用栈Stack会清空;
- 从微队列microtask queue中取出位于队首的回调任务,放入调用栈Stack中执行,执行完后microtask queue长度减1;
- 继续取出位于队首的任务,放入调用栈Stack中执行,以此类推,直到直到把microtask queue中的所有任务都执行完毕。注意,如果在执行microtask的过程中,又产生了microtask,那么会加入到队列的末尾,也会在这个周期被调用执行;
- microtask queue中的所有任务都执行完毕,此时microtask queue为空队列,调用栈Stack也为空;
- 取出宏队列macrotask queue中位于队首的任务,放入Stack中执行;
- 执行完毕后,调用栈Stack为空;
- 重复第3-7个步骤;
- ......
注意:宏队列每次只执行一个任务,微队列是在微队列里面的任务全部完成才算完成一次
console.log(1);
setTimeout(() => {
console.log(2);
Promise.resolve().then(() => {
console.log(3)
});
});
new Promise((resolve, reject) => {
console.log(4)
resolve(5)
}).then((data) => {
console.log(data);
Promise.resolve().then(() => {
console.log(6)
}).then(() => {
console.log(7)
setTimeout(() => {
console.log(8)
}, 0);
});
})
setTimeout(() => {
console.log(9);
})
console.log(10);
/*
1
4
10
5
6
7
2
3
8
9
*/
在执行微队列过程中产生新的微任务,就会把微任务添加到微队列的末端并在这个周期执行,直到微队列为空才停止( NodeJS中的微任务process.nextTick()来说,它的上限是1000个 )
NodeJS的Event loop
流程(重要)
- timers阶段:这个阶段执行setTimeout和setInterval预定的callback
- I/O callback阶段:执行除了close事件的callbacks、被timers设定的callbacks、setImmediate()设定的callbacks这些之外的callbacks
- idle, prepare阶段:仅node内部使用
- poll阶段:获取新的I/O事件,适当的条件下node将阻塞在这里
- check阶段:执行setImmediate()设定的callbacks
- close callbacks阶段:执行socket.on('close', ....)这些callbacks
NodeJS里面有4个macrotask queue(宏队列)
- Timers Queue
- IO Callbacks Queue
- Check Queue
- Close Callbacks Queue
在浏览器里面可以认为只有一个宏队列,所有的宏任务都在同一个宏队列之中,而NodeJS中,不同的宏任务会被放置在不同的宏队列。
NodeJS中的微队列
主要有:
-
Next Tick Queue:放置process.nextTick(callback)的回调任务的
-
Other Micro Queue:放置其他microtask,比如Promise等
在浏览器中可以认为只有一个微队列,所有的microtask都会添加到这个微队列之中。而NodeJS中,不同的microtask会被放置在不同微队列之中。
执行流程
- 执行全局Script的同步代码
- 执行microtask微任务,先执行所有Next Tick Queue中的所有任务,再执行Other Microtask Queue中所有任务
- 开始执行macrotask宏任务,共6个阶段(上面的6个流程),从第一个阶段开始执行相应每一个阶段macrotask中的所有任务(所有每个阶段宏任务队列的所有任务),每一个阶段的macrotask任务执行完毕后,开始执行微任务,也就是步骤2
- Timers Queue->步骤2->I/O Queue->步骤2->Check Queue->步骤2->Close Callback Queue->步骤2->Timers Queue
注意:宏队列中又产生新的宏任务时,不进行执行,等到下一次队列开始再执行;如果setTimeout有限制时间的话,那么如果执行到Timer Queue还没回调,只能等到下一次执行了,否则就把它的回调注册到Timer Queue。
console.log('1');
setTimeout(function() {
console.log('2');
process.nextTick(function() {
console.log('3');
})
new Promise(function(resolve) {
console.log('4');
resolve();
}).then(function() {
console.log('5')
})
})
new Promise(function(resolve) {
console.log('7');
resolve();
}).then(function() {
console.log('8')
})
process.nextTick(function() {
console.log('6');
})
setTimeout(function() {
console.log('9');
process.nextTick(function() {
console.log('10');
})
new Promise(function(resolve) {
console.log('11');
resolve();
}).then(function() {
console.log('12')
})
})
/* 正确答案
1
7
6
8
2
4
9
11
3
10
5
12
*/
执行到微任务阶段时,先执行Next Tick Queue中的所有任务,再执行Other Microtask Queue中的所有任务,然后才会进入下一个阶段的宏任务
setTimeout 与 setImmediate 对比
- setTimeout(fn, 0)在Timers阶段执行,并且是在poll阶段(获取新的I/O事件)进行判断是否达到指定的timer时间才会执行
- setImmediate(fn)在Check阶段执行
执行顺序
- 如果两者都在主模块(main module)调用,那么执行先后取决于进程性能,顺序随机
- 如果两者都不在主模块调用,即在一个I/O Circle中调用,那么setImmediate的回调永远先执行,因为会先到Check阶段
setImmediate 与 process.nextTick 对比
-
setImmediate(fn)的回调任务会插入到宏队列Check Queue中
-
process.nextTick(fn)的回调任务会插入到微队列Next Tick Queue中
-
process.nextTick(fn)调用深度有限制,上限是1000,而setImmedaite则没有
浏览器:

NodeJS:
