细品数据倾斜(建议收藏)

4,044 阅读49分钟

1 前言

1.1 绪论

数据倾斜是大数据领域绕不开的拦路虎,当你所需处理的数据量到达了上亿甚至是千亿条的时候,数据倾斜将是横在你面前一道巨大的坎。

迈的过去,将会海阔天空!迈不过去,就要做好准备:很可能有几周甚至几月都要头疼于数据倾斜导致的各类诡异的问题。

1.2 郑重声明

  • 话题比较大,技术要求也比较高,笔者尽最大的能力来写出自己的理解,写的不对和不好的地方大家一起交流。
  • 有些例子不是特别严谨,一些小细节对文章理解没有影响,不要太在意。(比如我在算机器内存的时候,就不把Hadoop自身的进程算到使用内存中)

1.3 文章结构

  1. 先大致解释一下什么是数据倾斜
  2. 再根据几个场景来描述一下数据倾斜产生的情况
  3. 详细分析一下在Hadoop和Spark中产生数据倾斜的原因
  4. 如何解决(优化)数据倾斜问题?

2 什么是数据倾斜

简单的讲,数据倾斜就是我们在计算数据的时候,数据的分散度不够,导致大量的数据集中到了集群中的一台或者几台机器上计算,而集群中的其他节点空闲。这些倾斜了的数据的计算速度远远低于平均计算速度,导致整个计算过程过慢。

2.1 关键字:数据倾斜

相信大部分做数据的童鞋们都会遇到数据倾斜,数据倾斜会发生在数据开发的各个环节中,比如:

  • 用Hive算数据的时候reduce阶段卡在99.99%
  • 用SparkStreaming做实时算法时候,一直会有executor出现OOM的错误,但是其余的executor内存使用率却很低。

这些问题经常会困扰我们,辛辛苦苦等了几个小时的数据就是跑不出来,心里多难过啊。

2.2 关键字:千亿级

为什么要突出这么大数据量?先说一下笔者自己最初对数据量的理解:

数据量大就了不起了?数据量少,机器也少,计算能力也是有限的,因此难度也是一样的。凭什么数据量大就会有数据倾斜,数据量小就没有?

这样理解也有道理,但是比较片面,举两个场景来对比:

  • 公司一:总用户量1000万,5台64G内存的的服务器。
  • 公司二:总用户量10亿,1000台64G内存的服务器。

两个公司都部署了Hadoop集群。假设现在遇到了数据倾斜,发生什么?

  • 公司一的数据分析师在做join的时候发生了数据倾斜,会导致有几百万用户的相关数据集中到了一台服务器上,几百万的用户数据,说大也不大,正常字段量的数据的话64G还是能轻松处理掉的。
  • 公司二的数据分析师在做join的时候也发生了数据倾斜,可能会有1个亿的用户相关数据集中到了一台机器上了(相信我,这很常见)。这时候一台机器就很难搞定了,最后会很难算出结果。

3 数据倾斜长什么样

下面会分几个场景来描述一下数据倾斜的特征,方便读者辨别。由于Hadoop和Spark是最常见的两个计算平台,下面就以这两个平台说明。

3.1 Hadoop中的数据倾斜

3.1.1 概述

Hadoop中直接贴近用户使用使用的时Mapreduce程序和Hive程序,虽说Hive最后也是用MR来执行(至少目前Hive内存计算并不普及),但是毕竟写的内容逻辑区别很大,一个是程序,一个是Sql,因此这里稍作区分。

3.1.2 表现

  • Hadoop中的数据倾斜主要表现在、Reduce阶段卡在99.99%,一直不能结束。

  • 这里如果详细的看日志或者和监控界面的话会发现:

    • 有一个多几个Reduce卡住
    • 各种container报错OOM
    • 异常的Reducer读写的数据量极大,至少远远超过其它正常的Reducer
  • 伴随着数据倾斜,会出现任务被kill等各种诡异的表现。

3.1.2 经验

Hive的数据倾斜,一般都发生在Sql中group byjoin on上,而且和数据逻辑绑定比较深。

3.2 Spark中的数据倾斜

Spark中的数据倾斜也很常见,这里包括Spark Streaming和Spark Sql,表现主要有下面几种:

  • Executor lost,OOM,Shuffle过程出错
  • Driver OOM
  • 单个Executor执行时间特别久,整体任务卡在某个阶段不能结束
  • 正常运行的任务突然失败

注意,在Spark streaming程序中,数据倾斜更容易出现,特别是在程序中包含一些类似sql的join、group这种操作的时候。 因为Spark Streaming程序在运行的时候,我们一般不会分配特别多的内存,因此一旦在这个过程中出现一些数据倾斜,就十分容易造成OOM

数据倾斜的原理

4.1 数据倾斜产生原因概述

我们以Spark和Hive的使用场景为例。

他们在做数据运算的时候会涉及到,count distinctgroup byjoin on等操作,这些都会触发Shuffle动作。一旦触发Shuffle,所有相同key的值就会被拉到一个或几个Reducer节点上,容易发生单点计算问题,导致数据倾斜。

一般来说,数据倾斜原因有以下几方面:

  • key分布不均匀
  • 业务数据本身的特性
  • 建表时考虑不周
  • 某些SQL语句本身就有数据倾斜

4.2 Shuffle与数据倾斜

Hadoop和Spark在Shuffle过程中产生数据倾斜的原理基本类似即数据不均匀。如下图:

数据倾斜之shuffle
大部分数据倾斜的原理就类似于上图,很明了,因为数据分布不均匀,导致大量的数据分配到了一个节点。

4.3 数据本身与数据倾斜

我们举一个例子,就说数据默认值的设计吧,假设我们有两张表:

  • user(用户信息表):userid,register_ip
  • ip(IP表):ip,register_user_cnt

这可能是两个不同的人开发的数据表。如果我们的数据规范不太完善的话,会出现一种情况:

  • user表中的register_ip字段,如果获取不到这个信息,我们默认为null;
  • 但是在ip表中,我们在统计这个值的时候,为了方便,我们把获取不到ip的用户,统一认为他们的ip为0。

两边其实都没有错的,但是一旦我们做关联了,这个任务会在做关联的阶段,也就是sql的on的阶段卡死。

4.4 业务逻辑与数据倾斜

数据往往和业务是强相关的,业务的场景直接影响到了数据的分布。

再举一个例子,比如就说订单场景吧,我们在某一天在北京和上海两个城市多了强力的推广,结果可能是这两个城市的订单量增长了10000%,其余城市的数据量不变。

然后我们要统计不同城市的订单情况,这样,一做group操作,可能直接就数据倾斜了。

5 解决数据倾斜思路

5.1 概述

数据倾斜的产生是有一些讨论的,解决它们也是有一些讨论的,本章会先给出几个解决数据倾斜的思路,然后对Hadoop和Spark分别给出一些解决数据倾斜的方案。

注意: 很多数据倾斜的问题,都可以用和平台无关的方式解决,比如更好的数据预处理, 异常值的过滤等,因此笔者认为,解决数据倾斜的重点在于对数据设计和业务的理解,这两个搞清楚了,数据倾斜就解决了大部分了。

5.2 解决思路

解决数据倾斜有这几个思路:

5.2.1 业务逻辑

我们从业务逻辑的层面上来优化数据倾斜,比如上面的两个城市做推广活动导致那两个城市数据量激增的例子,我们可以单独对这两个城市来做count,单独做时可用两次MR,第一次打散计算,第二次再最终聚合计算。完成后和其它城市做整合。

5.2.2 程序层面

比如说在Hive中,经常遇到count(distinct)操作,这样会导致最终只有一个Reduce任务。

我们可以先group by,再在外面包一层count,就可以了。比如计算按用户名去重后的总用户量:

// 优化前 只有一个reduce,先去重再count负担比较大:
select name,count(distinct name) from user
12

可优化为

// 优化后 

// 设置该任务的每个job的reducer个数为3个。Hive默认-1,自动推断。
set mapred.reduce.tasks=3;

// 启动两个job,一个负责子查询(可以有多个reduce),另一个负责count(1):
select count(1) from (select name from user group by name) tmp;
1234567

5.2.3 调参方面

Hadoop和Spark都自带了很多的参数和机制来调节数据倾斜,合理利用它们就能解决大部分问题。

5.3 从业务和数据上解决数据倾斜

很多数据倾斜都是在数据的使用上造成的。我们举几个场景,并分别给出它们的解决方案。

数据分布不均匀:

前面提到的“从数据角度来理解数据倾斜”和“从业务计角度来理解数据倾斜”中的例子,其实都是数据分布不均匀的类型,这种情况和计算平台无关,我们能通过设计的角度尝试解决它。

  • 有损的方法:
    • 找到异常数据,比如ip为0的数据,过滤掉
  • 无损的方法:
    • 对分布不均匀的数据,单独计算
    • 先对key做一层hash,先将数据随机打散让它的并行度变大,再汇集
  • 数据预处理

6 MapReduce解决数据倾斜具体方法

6.1 大量相同key没有combine就传到Reducer

  • combiner函数
    • 思想:提前在map进行combine,减少传输的数据量

    • 在Mapper加上combiner相当于提前进行reduce,即把一个Mapper中的相同key进行了聚合,减少shuffle过程中传输的数据量,以及Reducer端的计算量。

      如果导致数据倾斜的key 大量分布在不同的mapper的时候,这种方法就不是很有效了。

6.2 导致数据倾斜的key 大量分布在不同的mapper

  • 局部聚合加全局聚合。

    • 思想:二次mr,第一次将key随机散列到不同reducer进行处理达到负载均衡目的。第二次再根据去掉key的随机前缀,按原key进行reduce处理
    • 该方法进行两次mapreduce:
      • 第一次在map阶段对那些导致了数据倾斜的key 加上1到n的随机前缀,这样本来相同的key 也会被分到多个Reducer中进行局部聚合,数量就会大大降低。
      • 第二次mapreduce,去掉key的随机前缀,进行全局聚合。
    • 这个方法进行两次mapreduce,性能稍差。
  • 增加Reducer
    思想:增加Reducer,提升并行度
    JobConf.setNumReduceTasks(int)

  • 实现custom partitioner
    思想:根据数据分布情况,自定义散列函数,将key均匀分配到不同Reducer

7 Hive解决数据倾斜具体方法

7.1 场景

7.1.1 group by

注:group by 优于distinct group

  • 情形:group by 维度过小,某值的数量过多
  • 后果:处理某值的reduce非常耗时
  • 解决方式:采用sum() group by的方式来替换count(distinct)完成计算。

7.1.2 count(distinct)

count(distinct xx)

  • 情形:某特殊值过多
  • 后果:处理此特殊值的reduce耗时;只有一个reduce任务
  • 解决方式:count distinct时,将值为空的情况单独处理,比如可以直接过滤空值的行,在最后结果中加1。如果还有其他计算,需要进行group by,可以先将值为空的记录单独处理,再和其他计算结果进行union。

7.1.3 join

  • 情形1:小表与大表join,但较小表key集中
    后果:shuffle分发到某一个或几个Reducer上的数据量远高于平均值。想象极端情况,小表的join列全部为一个值,那么shuffle后全部到一个Reducer节点,其他节点无负载。这就是极端的数据倾斜了。
    解决方式:mapjoin

  • 情形2:大表与大表join,但是分桶的判断字段0值或空值过多
    后果:这些空值/0值都由一个Reducer处理,非常慢
    解决方式:把空值的key变成一个字符串加上随机数,把倾斜的数据分到不同的reduce上,由于null值关联不上,处理后并不影响最终结果。

7.1.4 不同数据类型关联产生数据倾斜

  • 情形:比如用户表中user_id字段为int,log表中user_id字段既有string类型也有int类型。当按照user_id进行两个表的Join操作时。
  • 后果:处理此特殊值的reduce耗时;只有一个reduce任务
    默认的Hash操作会按int型的id来进行分配,这样会导致所有string类型id的记录都分配到一个Reducer中。
  • 解决方式:把数字类型转换成字符串类型
    select * from users a
      left outer join logs b
      on a.usr_id = cast(b.user_id as string)
    123

7.2 调优

7.2.1 hive.map.aggr=true

# 开启map端combiner
set hive.map.aggr=true;
12
  • 思想
    开启map combiner。在map中会做部分聚集操作,效率更高但需要更多的内存。

  • 点评
    假如map各条数据基本上不一样, 聚合没什么意义,做combiner反而画蛇添足,hive里也考虑的比较周到通过参数:

  • hive.groupby.mapaggr.checkinterval = 100000 (默认)

  • hive.map.aggr.hash.min.reduction=0.5(默认)

7.2.2 hive.groupby.skewindata=true

# 开启数据倾斜时负载均衡   
set hive.groupby.skewindata=true;
12
  • 思想
    就是先随机分发并处理,再按照key group by来分发处理。

  • 操作
    当选项设定为true,生成的查询计划会有两个MRJob。

    • 第一个MRJob 中,Map的输出结果集合会随机分布到Reduce中,每个Reduce做部分聚合操作,并输出结果,这样处理的结果是相同的GroupBy Key有可能被分发到不同的Reduce中,从而达到负载均衡的目的;
    • 第二个MRJob再根据预处理的数据结果按照GroupBy Key分布到Reduce中(这个过程可以保证相同的原始GroupBy Key被分布到同一个Reduce中),最后完成最终的聚合操作。
  • 点评
    它使计算变成了两个mapreduce,先在第一个中在 shuffle 过程 partition 时随机给 key 打标记,使每个key 随机均匀分布到各个 reduce 上计算,但是这样只能完成部分计算,因为相同key没有分配到相同reduce上。

    所以需要第二次的mapreduce,这次就回归正常 shuffle,但是数据分布不均匀的问题在第一次mapreduce已经有了很大的改善,因此基本解决数据倾斜。因为大量计算已经在第一次mr中随机分布到各个节点完成。

7.2.3 Join

7.2.3.1 关于驱动表的选取

选用join key分布最均匀的表作为驱动表。

7.2.3.2 做好列裁剪和filter操作

以达到两表做join的时候,数据量相对变小的效果。

7.2.3.3 left semi join
7.2.3.4 大小表Join - MapJoin
  • 思想
    小表关联一个超大表时,容易发生数据倾斜,使用 MapJoin把小表全部加载到内存在map端进行join。如果需要的数据在 Map 的过程中可以访问到则不再需要Reduce。

  • 实例分析
    原始sql:

    select c.channel_name,count(t.requesturl) PV  
     from ods.cms_channel c  
     join  
     (select host,requesturl from  dms.tracklog_5min where day='20151111' ) t  
     on c.channel_name=t.host  
     group by c.channel_name  
     order by c.channel_name;  
    1234567

上以为小表join大表的操作,可以使用mapjoin把小表c放到内存中处理,语法很简单只需要增加 /*+ MAPJOIN(小标) */,把需要分发的表放入到内存中。

select /*+ MAPJOIN(c) */  
c.channel_name,count(t.requesturl) PV  
 from ods.cms_channel c  
 join  
 (select host,requesturl from  dms.tracklog_5min where day='20151111' ) t  
 on c.channel_name=t.host  
 group by c.channel_name  
 order by c.channel_name;  
12345678
7.2.3.5 大表Join大表 - skewjoin

当key值都是有效值时可使用hive配置:

  • set hive.optimize.skewjoin=true;
    指定是否开启数据倾斜的join运行时优化,默认不开启即false。

  • set hive.skewjoin.key=100000;
    判断数据倾斜的阈值,如果在join中发现同样的key超过该值,则认为是该key是倾斜key。

    默认100000。一般可以设置成处理的总记录数/reduce个数的2-4倍。

  • set hive.optimize.skewjoin.compiletime=true;
    指定是否开启数据倾斜的join编译时优化,默认不开启即false。

    具体来说,会基于存储在原数据中的倾斜key,来在编译时为导致倾斜的key单独创建执行计划,而其他key也有一个执行计划用来join。然后,对上面生成的两个join执行后求并集。因此,除非相同的倾斜key同时存在于这两个join表中,否则对于引起倾斜的key的join就会优化为map-side join。

    此外,该参数与hive.optimize.skewjoin之间的主要区别在于,此参数使用存储在metastore中的倾斜信息在编译时来优化执行计划。如果元数据中没有倾斜信息,则此参数无效。一般可将这两个参数都设为true。如果元数据中有倾斜信息,则hive.optimize.skewjoin不做任何操作。

7.2.3.6 小结

以上方式,都是根据数据倾斜形成的原因进行的一些变化。要么将 reduce 端的隐患在 map 端就解决,要么就是对 key 的操作,以减缓reduce 的压力。了解了原因再去寻找解决之道就相对思路多了些,方法肯定不止这几种。

7.2.4 先group再count

能先进行 group 操作的时候先进行group操作,把 key 先进行一次 reduce,之后再进行 count 或者 distinct count 操作。

7.2.5 控制空值分布

将为空的key转变为字符串加随机数或纯随机数,将因空值而造成倾斜的数据分不到多个Reducer。

注:对于异常值如果不需要的话,最好是提前在where条件里过滤掉,这样可以使计算量大大减少

实践中,可以使用case when对空值赋上随机值。此方法比直接写is not null更好,因为前者job数为1,后者为2.

使用case when实例1:

select userid, name
fromuser_info a
join (
select case 
when userid is null  then  cast (rand(47)* 100000 as int )
else userid
end
from user_read_log
) b  
on a.userid = b.userid
12345678910

使用case when实例2:

select   
    '${date}' as thedate,  
    a.search_type,  
    a.query,  
    a.category,  
    a.cat_name,  
    a.brand_id,  
    a.brand_name,  
    a.dir_type,  
    a.rewcatid,  
    a.new_cat_name,  
    a.new_brand_id,  
    f.brand_name as new_brand_name,  
    a.pv,  
    a.uv,   
    a.ipv,  
    a.ipvuv,  
    a.trans_amt,  
    a.trans_num,  
    a.alipay_uv  
from fdi_search_query_cat_qp_temp a  
left outer join brand f  
on        
     f.pt='${date}000000'  
    and case when a.new_brand_id is null then concat('hive',rand() ) else a.new_brand_id end = f.brand_id;  
12345678910111213141516171819202122232425

如果上述的方法还不能解决,比如当有多个JOIN的时候,建议建立临时表,然后拆分HIVE SQL语句。

7.2.6 压缩

设置map端输出、中间结果压缩。(不完全是解决数据倾斜的问题,但是减少了IO读写和网络传输,能提高很多效率)

7.2.7 增加Reuducer个数

默认是由参数hive.exec.reducers.bytes.per.reducer来推断需要的Reducer个数。

可通过mapred.reduce.tasks控制,默认-1。

8 Spark解决数据倾斜具体方法

8.1 概述

  • mapjoin
  • 设置rdd压缩
  • 合理设置driver的内存
  • Spark Sql中的优化和Hive类似,可以参考Hive

8.2 Spark数据倾斜表现

  • 绝大多数task执行得都非常快,但个别task执行极慢。比如,总共有1000个task,997个task都在1分钟之内执行完了,但是剩余两三个task却要一两个小时。这种情况很常见。
  • 原本能够正常执行的Spark作业,某天突然报出OOM(内存溢出)异常,观察异常栈,是我们写的业务代码造成的。这种情况比较少见。

8.3 Spark数据倾斜的原理

Shuffle必须将各个节点上相同的key拉取到某个节点上的一个task来进行处理,比如按照key进行聚合或join等操作。此时如果某个key对应的数据量特别大的话,就会发生数据倾斜。

比如大部分key对应10条数据,但是个别key却对应了100万条数据,那么大部分task可能就只会分配到10条数据,然后1秒钟就运行完了;但是个别task可能分配到了100万数据,要运行一两个小时。因此,整个Spark作业的运行进度是由运行时间最长的那个task决定的。

因此出现数据倾斜的时候,Spark作业看起来会运行得非常缓慢,甚至可能因为某个task处理的数据量过大导致OOM。

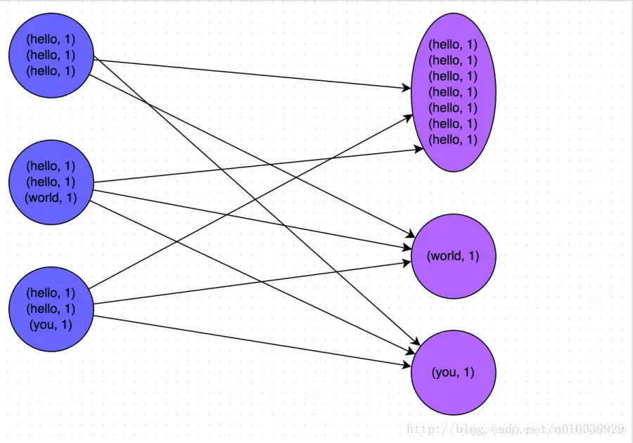
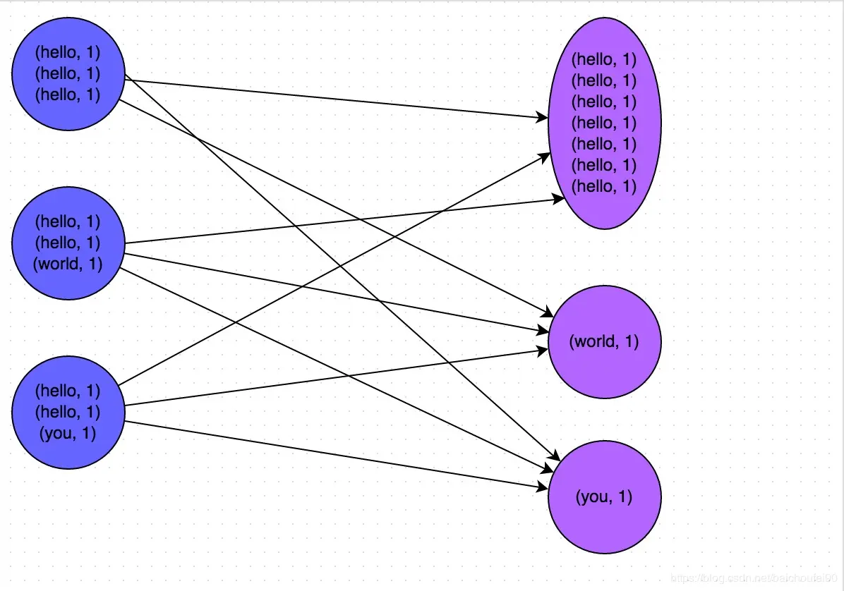
8.4 Spark数据倾斜例子

下图就是一个很清晰的例子:

  • hello这个key,在三个节点上对应了总共7条数据,这些数据都会被拉取到同一个task中进行处理;
  • worldyou这两个key分别才对应1条数据,所以这两个task只要分别处理1条数据即可。
  • 此时第一个task的运行时间可能是另外两个task的7倍,而整个stage的运行速度也由运行最慢的那个task所决定
    Spark数据倾斜

8.4 定位导致数据倾斜代码

Spark数据倾斜只会发生在shuffle过程中

这里给大家罗列一些常用的并且可能会触发shuffle操作的算子:
distinctgroupByKeyreduceByKeyaggregateByKeyjoincogrouprepartition等。

出现数据倾斜时,可能就是你的代码中使用了这些算子中的某一个所导致的。

8.4.1 某个task执行特别慢的情况

  1. 首先要看的,就是数据倾斜发生在第几个stage中:

    • 如果是用yarn-client模式提交,那么在提交的机器本地是直接可以看到log,可以在log中找到当前运行到了第几个stage;
    • 如果是用yarn-cluster模式提交,则可以通过Spark Web UI来查看当前运行到了第几个stage。
    • 此外,无论是使用yarn-client模式还是yarn-cluster模式,我们都可以在Spark Web UI上深入看一下当前这个stage各个task分配的数据量,从而进一步确定是不是task分配的数据不均匀导致了数据倾斜。
  2. 看task运行时间和数据量

    • task运行时间
      比如下图中,倒数第三列显示了每个task的运行时间。明显可以看到,有的task运行特别快,只需要几秒钟就可以运行完;而有的task运行特别慢,需要几分钟才能运行完,此时单从运行时间上看就已经能够确定发生数据倾斜了。
    • task数据量
      此外,倒数第一列显示了每个task处理的数据量,明显可以看到,运行时间特别短的task只需要处理几百KB的数据即可,而运行时间特别长的task需要处理几千KB的数据,处理的数据量差了10倍。此时更加能够确定是发生了数据倾斜。
      数据倾斜2
  3. 推断倾斜代码
    知道数据倾斜发生在哪一个stage之后,接着我们就需要根据stage划分原理,推算出来发生倾斜的那个stage对应代码中的哪一部分,这部分代码中肯定会有一个shuffle类算子。精准推算stage与代码的对应关系,需要对Spark的源码有深入的理解,这里我们可以介绍一个相对简单实用的推算方法:只要看到Spark代码中出现了一个shuffle类算子或者是Spark SQL的SQL语句中出现了会导致shuffle的语句(比如group by语句),那么就可以判定,以那个地方为界限划分出了前后两个stage。

    这里我们就以如下单词计数来举例。

    val conf = new SparkConf()
    val sc = new SparkContext(conf)
     
    val lines = sc.textFile("hdfs://...")
    val words = lines.flatMap(_.split(" "))
    val pairs = words.map((_, 1))
    val wordCounts = pairs.reduceByKey(_ + _)
     
    wordCounts.collect().foreach(println(_))
    123456789

    在整个代码中只有一个reduceByKey是会发生shuffle的算子,也就是说这个算子为界限划分出了前后两个stage:

    • stage0,主要是执行从textFilemap操作,以及shuffle write操作(对pairs RDD中的数据进行分区操作,每个task处理的数据中,相同的key会写入同一个磁盘文件内)。
    • stage1,主要是执行从reduceByKeycollect操作,以及stage1的各个task一开始运行,就会首先执行shuffle read操作(会从stage0的各个task所在节点拉取属于自己处理的那些key,然后对同一个key进行全局性的聚合或join等操作,在这里就是对key的value值进行累加)。stage1在执行完reduceByKey算子之后,就计算出了最终的wordCounts RDD,然后会执行collect算子,将所有数据拉取到Driver上,供我们遍历和打印输出。

通过对单词计数程序的分析,希望能够让大家了解最基本的stage划分的原理,以及stage划分后shuffle操作是如何在两个stage的边界处执行的。然后我们就知道如何快速定位出发生数据倾斜的stage对应代码的哪一个部分了。

比如我们在Spark Web UI或者本地log中发现,stage1的某几个task执行得特别慢,判定stage1出现了数据倾斜,那么就可以回到代码中,定位出stage1主要包括了reduceByKey这个shuffle类算子,此时基本就可以确定是是该算子导致了数据倾斜问题。此时,如果某个单词出现了100万次,其他单词才出现10次,那么stage1的某个task就要处理100万数据,整个stage的速度就会被这个task拖慢。

8.4.2 某个task莫名其妙内存溢出的情况

这种情况下去定位出问题的代码就比较容易了。我们建议直接看yarn-client模式下本地log的异常栈,或者是通过YARN查看yarn-cluster模式下的log中的异常栈。一般来说,通过异常栈信息就可以定位到你的代码中哪一行发生了内存溢出。然后在那行代码附近找找,一般也会有shuffle类算子,此时很可能就是这个算子导致了数据倾斜。

但是大家要注意的是,不能单纯靠偶然的内存溢出就判定发生了数据倾斜。因为自己编写的代码的bug,以及偶然出现的数据异常,也可能会导致内存溢出。因此还是要按照上面所讲的方法,通过Spark Web UI查看报错的那个stage的各个task的运行时间以及分配的数据量,才能确定是否是由于数据倾斜才导致了这次内存溢出。

8.5 查看导致数据倾斜的key分布情况

知道了数据倾斜发生在哪里之后,通常需要分析一下那个执行了shuffle操作并且导致了数据倾斜的RDD/Hive表,查看一下其中key的分布情况。这主要是为之后选择哪一种技术方案提供依据。针对不同的key分布与不同的shuffle算子组合起来的各种情况,可能需要选择不同的技术方案来解决。

此时根据你执行操作的情况不同,可以有很多种查看key分布的方式:

  1. 如果是Spark SQL中的group by、join语句导致的数据倾斜,那么就查询一下SQL中使用的表的key分布情况。
  2. 如果是对Spark RDD执行shuffle算子导致的数据倾斜,那么可以在Spark作业中加入查看key分布的代码,比如RDD.countByKey()。然后对统计出来的各个key出现的次数,collect/take到客户端打印一下,就可以看到key的分布情况。

举例来说,对于上面所说的单词计数程序,如果确定了是stage1的reduceByKey算子导致了数据倾斜,那么就应该看看进行reduceByKey操作的RDD中的key分布情况,在这个例子中指的就是pairs RDD。如下示例,我们可以先对pairs采样10%的样本数据,然后使用countByKey算子统计出每个key出现的次数,最后在客户端遍历和打印样本数据中各个key的出现次数。

val sampledPairs = pairs.sample(false, 0.1)
val sampledWordCounts = sampledPairs.countByKey()
sampledWordCounts.foreach(println(_))
123

8.6 Spark 数据倾斜的解决方案

8.6.1 使用Hive ETL预处理数据

8.6.1.1 适用场景

导致数据倾斜的是Hive表。如果该Hive表中的数据本身很不均匀(比如某个key对应了100万数据,其他key才对应了10条数据),而且业务场景需要频繁使用Spark对Hive表执行某个分析操作,那么比较适合使用这种技术方案。

8.6.1.2 实现思路

此时可以评估一下,是否可以通过Hive来进行数据预处理(即通过Hive ETL预先对数据按照key进行聚合,或者是预先和其他表进行join),然后在Spark作业中针对的数据源就不是原来的Hive表了,而是预处理后的Hive表。此时由于数据已经预先进行过聚合或join操作了,那么在Spark作业中也就不需要使用原先的shuffle类算子执行这类操作了。

8.6.1.3 方案实现原理

这种方案从根源上解决了数据倾斜,因为彻底避免了在Spark中执行shuffle类算子,那么肯定就不会有数据倾斜的问题了。但是这里也要提醒一下大家,这种方式属于治标不治本。因为毕竟数据本身就存在分布不均匀的问题,所以Hive ETL中进行group by或者join等shuffle操作时,还是会出现数据倾斜,导致Hive ETL的速度很慢。我们只是把数据倾斜的发生提前到了Hive ETL中,避免Spark程序发生数据倾斜而已。

8.6.1.4 方案优缺点
  • 优点
    实现起来简单便捷,效果还非常好,完全规避掉了数据倾斜,Spark作业的性能会大幅度提升。

  • 缺点
    治标不治本,Hive ETL中还是会发生数据倾斜。

8.6.1.5 方案实践经验

在一些Java系统与Spark结合使用的项目中,会出现Java代码频繁调用Spark作业的场景,而且对Spark作业的执行性能要求很高,就比较适合使用这种方案。将数据倾斜提前到上游的Hive ETL,每天仅执行一次,只有那一次是比较慢的,而之后每次Java调用Spark作业时,执行速度都会很快,能够提供更好的用户体验。

8.6.1.6 项目实践经验

在美团·点评的交互式用户行为分析系统中使用了这种方案,该系统主要是允许用户通过Java Web系统提交数据分析统计任务,后端通过Java提交Spark作业进行数据分析统计。要求Spark作业速度必须要快,尽量在10分钟以内,否则速度太慢,用户体验会很差。所以我们将有些Spark作业的shuffle操作提前到了Hive ETL中,从而让Spark直接使用预处理的Hive中间表,尽可能地减少Spark的shuffle操作,大幅度提升了性能,将部分作业的性能提升了6倍以上。

8.6.2 过滤少数导致倾斜的key

8.6.2.1 方案适用场景

如果发现导致倾斜的key就少数几个,而且对计算本身的影响并不大的话,那么很适合使用这种方案。比如99%的key就对应10条数据,但是只有一个key对应了100万数据,从而导致了数据倾斜。

8.6.2.2 方案实现思路

如果我们判断那少数几个数据量特别多的key,对作业的执行和计算结果不是特别重要的话,那么干脆就直接过滤掉那少数几个key。

比如,在Spark SQL中可以使用where子句过滤掉这些key或者在Spark Core中对RDD执行filter算子过滤掉这些key。

如果需要每次作业执行时,动态判定哪些key的数据量最多然后再进行过滤,那么可以使用sample算子对RDD进行采样,然后计算出每个key的数量,取数据量最多的key过滤掉即可。

8.6.2.3 方案实现原理

将导致数据倾斜的key给过滤掉之后,这些key就不会参与计算了,自然不可能产生数据倾斜。

8.6.2.4 方案优缺点
  • 优点
    实现简单,而且效果也很好,可以完全规避掉数据倾斜。

  • 缺点
    适用场景不多,大多数情况下,导致倾斜的key还是很多的,并不是只有少数几个。

8.6.2.5 方案实践经验

在项目中我们也采用过这种方案解决数据倾斜。有一次发现某一天Spark作业在运行的时候突然OOM了,追查之后发现,是Hive表中的某一个key在那天数据异常,导致数据量暴增。因此就采取每次执行前先进行采样,计算出样本中数据量最大的几个key之后,直接在程序中将那些key给过滤掉。

8.6.3 提高shuffle操作的并行度

8.6.3.1 方案适用场景

如果我们必须要对数据倾斜迎难而上,那么建议优先使用这种方案,因为这是处理数据倾斜最简单的一种方案。

8.6.3.2 方案实现思路

在对RDD执行shuffle算子时,给shuffle算子传入一个参数,比如reduceByKey(1000),该参数就设置了这个shuffle算子执行时shuffle read task的数量,即spark.sql.shuffle.partitions,该参数代表了shuffle read task的并行度,默认是200,对于很多场景来说都有点过小。

8.6.3.3 方案实现原理

增加shuffle read task的数量,可以让原本分配给一个task的多个key分配给多个task,从而让每个task处理比原来更少的数据。举例来说,如果原本有5个key,每个key对应10条数据,这5个key都是分配给一个task的,那么这个task就要处理50条数据。

而增加了shuffle read task以后,每个task就分配到一个key,即每个task就处理10条数据,那么自然每个task的执行时间都会变短了。具体原理如下图所示。
在这里插入图片描述

8.6.3.4 方案优缺点
  • 优点
    实现起来比较简单,可以有效缓解和减轻数据倾斜的影响。
  • 缺点
    只是缓解了数据倾斜而已,没有彻底根除问题,根据实践经验来看,其效果有限。
8.6.3.5 方案实践经验

该方案通常无法彻底解决数据倾斜,因为如果出现一些极端情况,比如某个key对应的数据量有100万,那么无论你的task数量增加到多少,这个对应着100万数据的key肯定还是会分配到一个task中去处理,因此注定还是会发生数据倾斜的。所以这种方案只能说是在发现数据倾斜时尝试使用的第一种手段,尝试去用最简单的方法缓解数据倾斜而已,或者是和其他方案结合起来使用。

8.6.4 两阶段聚合(局部聚合+全局聚合)

8.6.4.1 方案适用场景

对RDD执行reduceByKey等聚合类shuffle算子或者在Spark SQL中使用group by语句进行分组聚合时,比较适用这种方案。

8.6.4.2 方案实现思路

这个方案的核心实现思路就是进行两阶段聚合:

  1. 第一次是局部聚合,先给每个key都打上一个随机数,比如10以内的随机数,此时原先一样的key就变成不一样的了,比如(hello, 1) (hello, 1) (hello, 1) (hello, 1),就会变成(1_hello, 1) (1_hello, 1) (2_hello, 1) (2_hello, 1)。
  2. 接着对打上随机数后的数据,执行reduceByKey等聚合操作,进行局部聚合,那么局部聚合结果,就会变成了(1_hello, 2) (2_hello, 2)。
  3. 然后将各个key的前缀给去掉,就会变成(hello,2)(hello,2),
  4. 再次进行全局聚合操作,就可以得到最终结果了,比如(hello, 4)。

示例代码如下:

// 第一步,给RDD中的每个key都打上一个随机前缀。
JavaPairRDD<String, Long> randomPrefixRdd = rdd.mapToPair(
        new PairFunction<Tuple2<Long,Long>, String, Long>() {
            private static final long serialVersionUID = 1L;
            @Override
            public Tuple2<String, Long> call(Tuple2<Long, Long> tuple)
                    throws Exception {
                Random random = new Random();
                int prefix = random.nextInt(10);
                return new Tuple2<String, Long>(prefix + "_" + tuple._1, tuple._2);
            }
        });
  
// 第二步,对打上随机前缀的key进行局部聚合。
JavaPairRDD<String, Long> localAggrRdd = randomPrefixRdd.reduceByKey(
        new Function2<Long, Long, Long>() {
            private static final long serialVersionUID = 1L;
            @Override
            public Long call(Long v1, Long v2) throws Exception {
                return v1 + v2;
            }
        });
  
// 第三步,去除RDD中每个key的随机前缀。
JavaPairRDD<Long, Long> removedRandomPrefixRdd = localAggrRdd.mapToPair(
        new PairFunction<Tuple2<String,Long>, Long, Long>() {
            private static final long serialVersionUID = 1L;
            @Override
            public Tuple2<Long, Long> call(Tuple2<String, Long> tuple)
                    throws Exception {
                long originalKey = Long.valueOf(tuple._1.split("_")[1]);
                return new Tuple2<Long, Long>(originalKey, tuple._2);
            }
        });
  
// 第四步,对去除了随机前缀的RDD进行全局聚合。
JavaPairRDD<Long, Long> globalAggrRdd = removedRandomPrefixRdd.reduceByKey(
        new Function2<Long, Long, Long>() {
            private static final long serialVersionUID = 1L;
            @Override
            public Long call(Long v1, Long v2) throws Exception {
                return v1 + v2;
            }
        });
1234567891011121314151617181920212223242526272829303132333435363738394041424344
8.6.4.3 方案实现原理

将原本相同的key通过附加随机前缀的方式,变成多个不同的key,就可以让原本被一个task处理的数据分散到多个task上去做局部聚合,进而解决单个task处理数据量过多的问题。接着去除掉随机前缀,再次进行全局聚合,就可以得到最终的结果。具体原理见下图。
在这里插入图片描述

8.6.4.4 方案优缺点
  • 优点
    对于聚合类的shuffle操作导致的数据倾斜,效果是非常不错的。通常都可以解决掉数据倾斜,或者至少是大幅度缓解数据倾斜,将Spark作业的性能提升数倍以上。

  • 缺点
    仅仅适用于聚合类的shuffle操作,适用范围相对较窄。如果是join类的shuffle操作,还得用其他的解决方案。

8.6.5 将reduce join转为map join

8.6.5.1 方案适用场景

在对RDD使用join类操作,或者是在Spark SQL中使用join语句时,而且join操作中的一个RDD或表的数据量比较小(比如几百M或者一两G),比较适用此方案。

8.6.5.2 方案实现思路

不使用join算子进行连接操作,而使用Broadcast变量与map类算子实现join操作,进而完全规避掉shuffle类的操作,彻底避免数据倾斜的发生和出现。将较小RDD中的数据直接通过collect算子拉取到Driver端的内存中来,然后对其创建一个Broadcast变量,广播给其他Executor节点;

接着对另外一个RDD执行map类算子,在算子函数内,从Broadcast变量中获取较小RDD的全量数据,与当前RDD的每一条数据按照连接key进行比对,如果连接key相同的话,那么就将两个RDD的数据用你需要的方式连接起来。

示例如下:

// 首先将数据量比较小的RDD的数据,collect到Driver中来。
List<Tuple2<Long, Row>> rdd1Data = rdd1.collect()
// 然后使用Spark的广播功能,将小RDD的数据转换成广播变量,这样每个Executor就只有一份RDD的数据。
// 可以尽可能节省内存空间,并且减少网络传输性能开销。
final Broadcast<List<Tuple2<Long, Row>>> rdd1DataBroadcast = sc.broadcast(rdd1Data);
  
// 对另外一个RDD执行map类操作,而不再是join类操作。
JavaPairRDD<String, Tuple2<String, Row>> joinedRdd = rdd2.mapToPair(
        new PairFunction<Tuple2<Long,String>, String, Tuple2<String, Row>>() {
            private static final long serialVersionUID = 1L;
            @Override
            public Tuple2<String, Tuple2<String, Row>> call(Tuple2<Long, String> tuple)
                    throws Exception {
                // 在算子函数中,通过广播变量,获取到本地Executor中的rdd1数据。
                List<Tuple2<Long, Row>> rdd1Data = rdd1DataBroadcast.value();
                // 可以将rdd1的数据转换为一个Map,便于后面进行join操作。
                Map<Long, Row> rdd1DataMap = new HashMap<Long, Row>();
                for(Tuple2<Long, Row> data : rdd1Data) {
                    rdd1DataMap.put(data._1, data._2);
                }
                // 获取当前RDD数据的key以及value。
                String key = tuple._1;
                String value = tuple._2;
                // 从rdd1数据Map中,根据key获取到可以join到的数据。
                Row rdd1Value = rdd1DataMap.get(key);
                return new Tuple2<String, String>(key, new Tuple2<String, Row>(value, rdd1Value));
            }
        });
  
// 这里得提示一下。
// 上面的做法,仅仅适用于rdd1中的key没有重复,全部是唯一的场景。
// 如果rdd1中有多个相同的key,那么就得用flatMap类的操作,在进行join的时候不能用map,而是得遍历rdd1所有数据进行join。
// rdd2中每条数据都可能会返回多条join后的数据。
123456789101112131415161718192021222324252627282930313233
8.6.5.3 方案实现原理

普通的join是会走shuffle过程的,而一旦shuffle,就相当于会将相同key的数据拉取到一个shuffle read task中再进行join,此时就是reduce join。

但是如果一个RDD是比较小的,则可以采用广播小RDD全量数据+map算子来实现与join同样的效果,也就是map join,此时就不会发生shuffle操作,也就不会发生数据倾斜。具体原理如下图所示。
在这里插入图片描述

8.6.5.4 方案优缺点
  • 优点
    对join操作导致的数据倾斜,效果非常好,因为根本就不会发生shuffle,也就根本不会发生数据倾斜。
  • 缺点
    适用场景较少,因为这个方案只适用于一个大表和一个小表的情况。毕竟我们需要将小表进行广播,此时会比较消耗内存资源,driver和每个Executor内存中都会驻留一份小RDD的全量数据。如果我们广播出去的RDD数据比较大,比如10G以上,那么就可能发生内存溢出了。因此并不适合两个都是大表的情况。

8.6.6 采样倾斜key并分拆join操作

8.6.6.1 方案适用场景

两个RDD/Hive表进行join的时候,如果数据量都比较大,无法采用“解决方案五”,那么此时可以看一下两个RDD/Hive表中的key分布情况。

如果出现数据倾斜,是因为其中某一个RDD/Hive表中的少数几个key的数据量过大,而另一个RDD/Hive表中的所有key都分布比较均匀,那么采用这个解决方案是比较合适的。

8.6.6.2 方案实现思路
  1. 对包含少数几个数据量过大的key的那个RDD,通过sample算子采样出一份样本来,然后统计一下每个key的数量,计算出来数据量最大的是哪几个key。

  2. 然后将这几个key对应的数据从原来的RDD中拆分出来,形成一个单独的RDD,并给每个key都打上n以内的随机数作为前缀;

    而不会导致倾斜的大部分key形成另外一个RDD。

  3. 接着将需要join的另一个RDD,也过滤出来那几个倾斜key对应的数据并形成一个单独的RDD,将每条数据膨胀成n条数据,这n条数据都按顺序附加一个0~n的前缀;

    不会导致倾斜的大部分key也形成另外一个RDD。

  4. 再将附加了随机前缀的独立RDD与另一个膨胀n倍的独立RDD进行join,此时就可以将原先相同的key打散成n份,分散到多个task中去进行join了。

  5. 而另外两个普通的RDD就照常join即可。

  6. 最后将两次join的结果使用union算子合并起来即可,就是最终的join结果。

示例如下:

// 首先从包含了少数几个导致数据倾斜key的rdd1中,采样10%的样本数据。
JavaPairRDD<Long, String> sampledRDD = rdd1.sample(false, 0.1);
  
// 对样本数据RDD统计出每个key的出现次数,并按出现次数降序排序。
// 对降序排序后的数据,取出top 1或者top 100的数据,也就是key最多的前n个数据。
// 具体取出多少个数据量最多的key,由大家自己决定,我们这里就取1个作为示范。

// 每行数据变为<key,1>
JavaPairRDD<Long, Long> mappedSampledRDD = sampledRDD.mapToPair(
        new PairFunction<Tuple2<Long,String>, Long, Long>() {
            private static final long serialVersionUID = 1L;
            @Override
            public Tuple2<Long, Long> call(Tuple2<Long, String> tuple)
                    throws Exception {
                return new Tuple2<Long, Long>(tuple._1, 1L);
            }     
        });
        
// 按key累加行数
JavaPairRDD<Long, Long> countedSampledRDD = mappedSampledRDD.reduceByKey(
        new Function2<Long, Long, Long>() {
            private static final long serialVersionUID = 1L;
            @Override
            public Long call(Long v1, Long v2) throws Exception {
                return v1 + v2;
            }
        });
        
// 反转key和value,变为<value,key>
JavaPairRDD<Long, Long> reversedSampledRDD = countedSampledRDD.mapToPair( 
        new PairFunction<Tuple2<Long,Long>, Long, Long>() {
            private static final long serialVersionUID = 1L;
            @Override
            public Tuple2<Long, Long> call(Tuple2<Long, Long> tuple)
                    throws Exception {
                return new Tuple2<Long, Long>(tuple._2, tuple._1);
            }
        });

// 以行数排序key,取最多行数的key
final Long skewedUserid = reversedSampledRDD.sortByKey(false).take(1).get(0)._2;
  
// 从rdd1中分拆出导致数据倾斜的key,形成独立的RDD。
JavaPairRDD<Long, String> skewedRDD = rdd1.filter(
        new Function<Tuple2<Long,String>, Boolean>() {
            private static final long serialVersionUID = 1L;
            @Override
            public Boolean call(Tuple2<Long, String> tuple) throws Exception {
                return tuple._1.equals(skewedUserid);
            }
        });
        
// 从rdd1中分拆出不导致数据倾斜的普通key,形成独立的RDD。
JavaPairRDD<Long, String> commonRDD = rdd1.filter(
        new Function<Tuple2<Long,String>, Boolean>() {
            private static final long serialVersionUID = 1L;
            @Override
            public Boolean call(Tuple2<Long, String> tuple) throws Exception {
                return !tuple._1.equals(skewedUserid);
            } 
        });
  
// rdd2,就是那个所有key的分布相对较为均匀的rdd。
// 这里将rdd2中,前面获取到的key对应的数据,过滤出来,分拆成单独的rdd,并对rdd中的数据使用flatMap算子都扩容100倍。
// 对扩容的每条数据,都打上0~100的前缀。
JavaPairRDD<String, Row> skewedRdd2 = rdd2.filter(
         new Function<Tuple2<Long,Row>, Boolean>() {
            private static final long serialVersionUID = 1L;
            @Override
            public Boolean call(Tuple2<Long, Row> tuple) throws Exception {
                return tuple._1.equals(skewedUserid);
            }
        }).flatMapToPair(new PairFlatMapFunction<Tuple2<Long,Row>, String, Row>() {
            private static final long serialVersionUID = 1L;
            @Override
            public Iterable<Tuple2<String, Row>> call(
                    Tuple2<Long, Row> tuple) throws Exception {
                Random random = new Random();
                List<Tuple2<String, Row>> list = new ArrayList<Tuple2<String, Row>>();
                for(int i = 0; i < 100; i++) {
                    list.add(new Tuple2<String, Row>(i + "_" + tuple._1, tuple._2));
                }
                return list;
            }
              
        });
 
// 将rdd1中分拆出来的导致倾斜的key的独立rdd,每条数据都打上100以内的随机前缀。
// 然后将这个rdd1中分拆出来的独立rdd,与上面rdd2中分拆出来的独立rdd,进行join。
JavaPairRDD<Long, Tuple2<String, Row>> joinedRDD1 = skewedRDD.mapToPair(
        new PairFunction<Tuple2<Long,String>, String, String>() {
            private static final long serialVersionUID = 1L;
            @Override
            public Tuple2<String, String> call(Tuple2<Long, String> tuple)
                    throws Exception {
                Random random = new Random();
                int prefix = random.nextInt(100);
                return new Tuple2<String, String>(prefix + "_" + tuple._1, tuple._2);
            }
        })
        .join(skewedUserid2infoRDD)
        .mapToPair(new PairFunction<Tuple2<String,Tuple2<String,Row>>, Long, Tuple2<String, Row>>() {
                        private static final long serialVersionUID = 1L;
                        @Override
                        public Tuple2<Long, Tuple2<String, Row>> call(
                            Tuple2<String, Tuple2<String, Row>> tuple)
                            throws Exception {
                            long key = Long.valueOf(tuple._1.split("_")[1]);
                            return new Tuple2<Long, Tuple2<String, Row>>(key, tuple._2);
                        }
                    });
 
// 将rdd1中分拆出来的包含普通key的独立rdd,直接与rdd2进行join。
JavaPairRDD<Long, Tuple2<String, Row>> joinedRDD2 = commonRDD.join(rdd2);
 
// 将倾斜key join后的结果与普通key join后的结果,uinon起来。
// 就是最终的join结果。
JavaPairRDD<Long, Tuple2<String, Row>> joinedRDD = joinedRDD1.union(joinedRDD2);
123456789101112131415161718192021222324252627282930313233343536373839404142434445464748495051525354555657585960616263646566676869707172737475767778798081828384858687888990919293949596979899100101102103104105106107108109110111112113114115116117118
8.6.6.3 方案实现原理

对于join导致的数据倾斜,如果只是某几个key导致了倾斜,可以将少数几个key分拆成独立RDD,并附加随机前缀打散成n份去进行join,此时这几个key对应的数据就不会集中在少数几个task上,而是分散到多个task进行join了。具体原理见下图。
在这里插入图片描述

8.6.6.4 方案优缺点
  • 优点
    对于join导致的数据倾斜,如果只是某几个key导致了倾斜,采用该方式可以用最有效的方式打散key进行join。而且只需要针对少数倾斜key对应的数据进行扩容n倍,不需要对全量数据进行扩容。避免了占用过多内存。
  • 缺点
    如果导致倾斜的key特别多的话,比如成千上万个key都导致数据倾斜,那么这种方式也不适合。

8.6.7 使用随机前缀和扩容RDD进行join

8.6.7.1 方案适用场景

如果在进行join操作时,RDD中有大量的key导致数据倾斜,那么进行分拆key也没什么意义,此时就只能使用最后一种方案来解决问题了。

8.6.7.2 方案实现思路
  1. 该方案的实现思路基本和“解决方案六”类似,首先查看RDD/Hive表中的数据分布情况,找到那个造成数据倾斜的RDD/Hive表,比如有多个key都对应了超过1万条数据。
  2. 然后将该RDD的每条数据都打上一个n以内的随机前缀。
  3. 同时对另外一个正常的RDD进行扩容,将每条数据都扩容成n条数据,扩容出来的每条数据都依次打上一个0~n的前缀。
  4. 最后将两个处理后的RDD进行join即可。

示例代码如下:

// 首先将其中一个key分布相对较为均匀的RDD膨胀100倍。
JavaPairRDD<String, Row> expandedRDD = rdd1.flatMapToPair(
        new PairFlatMapFunction<Tuple2<Long,Row>, String, Row>() {
            private static final long serialVersionUID = 1L;
            @Override
            public Iterable<Tuple2<String, Row>> call(Tuple2<Long, Row> tuple)
                    throws Exception {
                List<Tuple2<String, Row>> list = new ArrayList<Tuple2<String, Row>>();
                for(int i = 0; i < 100; i++) {
                    list.add(new Tuple2<String, Row>(0 + "_" + tuple._1, tuple._2));
                }
                return list;
            }
        });
  
// 其次,将另一个有数据倾斜key的RDD,每条数据都打上100以内的随机前缀。
JavaPairRDD<String, String> mappedRDD = rdd2.mapToPair(
        new PairFunction<Tuple2<Long,String>, String, String>() {
            private static final long serialVersionUID = 1L;
            @Override
            public Tuple2<String, String> call(Tuple2<Long, String> tuple)
                    throws Exception {
                Random random = new Random();
                int prefix = random.nextInt(100);
                return new Tuple2<String, String>(prefix + "_" + tuple._1, tuple._2);
            }
        });
  
// 将两个处理后的RDD进行join即可。
JavaPairRDD<String, Tuple2<String, Row>> joinedRDD = mappedRDD.join(expandedRDD);
123456789101112131415161718192021222324252627282930
8.6.7.3 方案实现原理

将原先一样的key通过附加随机前缀变成不一样的key,然后就可以将这些处理后的“不同key”分散到多个task中去处理,而不是让一个task处理大量的相同key。

该方案与“解决方案六”的不同之处就在于,上一种方案是尽量只对少数倾斜key对应的数据进行特殊处理,由于处理过程需要扩容RDD,因此上一种方案扩容RDD后对内存的占用并不大;

而这一种方案是针对有大量倾斜key的情况,没法将部分key拆分出来进行单独处理,因此只能对整个RDD进行数据扩容,对内存资源要求很高。

8.6.7.4 方案优缺点
  • 优点
    对join类型的数据倾斜基本都可以处理,而且效果也相对比较显著,性能提升效果非常不错。
  • 缺点
    该方案更多的是缓解数据倾斜,而不是彻底避免数据倾斜。而且需要对整个RDD进行扩容,对内存资源要求很高。
8.6.7.5 方案实践经验

曾经开发一个数据需求的时候,发现一个join导致了数据倾斜。优化之前,作业的执行时间大约是60分钟左右;使用该方案优化之后,执行时间缩短到10分钟左右,性能提升了6倍。

8.6.8 多种方案组合使用

在实践中发现,很多情况下,如果只是处理较为简单的数据倾斜场景,那么使用上述方案中的某一种基本就可以解决。但是如果要处理一个较为复杂的数据倾斜场景,那么可能需要将多种方案组合起来使用。

比如说,我们针对出现了多个数据倾斜环节的Spark作业,可以先运用解决方案一HiveETL预处理和过滤少数导致倾斜的k,预处理一部分数据,并过滤一部分数据来缓解;

其次可以对某些shuffle操作提升并行度,优化其性能;

最后还可以针对不同的聚合或join操作,选择一种方案来优化其性能。

大家需要对这些方案的思路和原理都透彻理解之后,在实践中根据各种不同的情况,灵活运用多种方案,来解决自己的数据倾斜问题。

8.7 Spark数据倾斜处理小结

方案简述使用场景
HiveETL预处理Hive ETL预先对数据按照key进行聚合,或者是预先和其他表进行join,然后在Spark作业中针对的数据源就不是原来的Hive表了,而是预处理后的Hive表,那么在Spark作业中也就不需要使用原先的shuffle类算子执行这类操作了。导致数据倾斜的是Hive表。如果该Hive表中的数据本身很不均匀(比如某个key对应了100万数据,其他key才对应了10条数据),而且业务场景需要频繁使用Spark对Hive表执行某个分析操作,那么比较适合使用这种技术方案。
过滤少数导致倾斜的key如果那少数几个数据量特别多的key对作业的执行和计算结果不是特别重要的话,就直接过滤掉那少数几个key。如果发现导致倾斜的key就少数几个,而且对计算本身的影响并不大的话,那么很适合使用这种方案。
比如99%的key就对应10条数据,但是只有一个key对应了100万数据,从而导致了数据倾斜。
提高shuffle操作的并行度提高shuffle类算子并行度,治标不治本。必须要对数据倾斜时,优先使用这种方案,最简单
两阶段聚合第一次打随机前缀再聚合,第二次去掉随机前缀再全局聚合对RDD执行reduceByKey等聚合类shuffle算子或者在Spark SQL中使用group by语句进行分组聚合时
将reduce join转为map join小表广播到大表所在executor进行map-join在对RDD使用join类操作,或者是在Spark SQL中使用join语句时,而且join操作中的一个RDD或表的数据量比较小(比如几百M或者一两G)
采样倾斜key并分拆join操作对少数几个key数据量大的RDD采样并给行最多的打上n内的随机前缀,join的另一个RDD也过滤出这些key并每个都膨胀为n条打上0-n前缀的,进行Join。
正常分布的也进行Join。
最后两边union即可。
两个RDD/Hive表进行join的时候,如果数据量都比较大,且数据倾斜是因为其中某一个RDD/Hive表中的少数几个key的数据量过大,而另一个RDD/Hive表中的所有key都分布比较均匀
使用随机前缀和扩容RDD进行join将有大量数据倾斜key的RDD,每条数据都打上100以内的随机前缀。
将另一个key分布相对较为均匀的RDD膨胀100倍。
两个处理后的RDD进行join即可。
如果在进行join操作时,RDD中有大量的key导致数据倾斜

9 总结

数据倾斜的坑还是很大的,如何处理数据倾斜是一个长期的过程,希望本文的一些思路能提供帮助。