基于Spring Boot设计一个在线考试系统

2,465 阅读2分钟

在线考试系统

基于Spring Boot设计一个在线考试系统,实现线上巩固和应用以及检测相结合。相比于传统的线下考试,为更多的考试和参与考试的相关人员提供更多的便利,可以在线上即可实现考试和检测,无需再到线下考试,而批改任务也将大大地优化,提高教育行业工作者的效率,以及对于传统教学的优势互补,同时增强教学管理质量,提高教学效率,实现高效互动。

(项目地址:online-course

应用功能结构

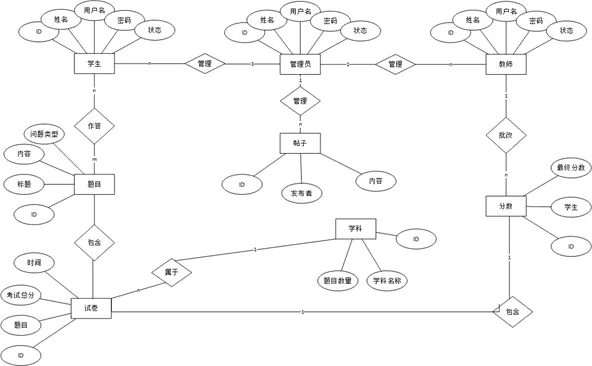
系统ER图

项目用到的技术

项目采用前后端分离开发。

  • SpringBoot2.1.6
  • Mybatis
  • Mysql
  • Redis
  • druid
  • mybatis generator
  • HTML
  • JQuery
  • Bootstrap

应用截图

  1. 登录界面

  2. 注册界面

  3. 在线评卷

  4. 人员管理

  5. 考试管理

  6. 题目管理

项目部署

开发项目环境说明:

  • 系统:Windows10
  • jdk版本:1.8
  • IntelliJ IDEA 版本:2.5

1.还原数据库文件

运行Mysql数据库,利用Navicat等可视化数据库软件连接,创建数据库online-exam-system录下sql文件下的数据库还原文件online-exam-system.sql

2.导入项目

打开IDEA,点击OPEN...选择online-exam-system项目根目录下的pom.xml文件,open as project。

3.加载maven

等待加载Maven,IDEA自带Maven一般不需要配置。但是用的是官方源可能会比较慢,课百度maven 换阿里源解决。若此步不行,可手动安装maven。

4.配置项目

配置属性文件路径:\src\main\resources\project.properties 注:只需配置和修改sql主机地址,数据库名,用户名,密码, 项目访问路径,这几个属性,项目即可正常运行访问。

#数据库连接配置
#数据库主机地址
jdbc.host=127.0.0.1
#数据库名
jdbc.database=online-course
#数据库用户名
jdbc.username=填写你的数据库用户名
#数据库密码
jdbc.password=填写你的数据库密码

5. 安装Redis并运行

安装包已附在压缩包中,解压后,双击redis-server.exe运行。

出现这个页面成功。

5.运行项目

6.项目访问

  1. 前台进入方式

    localhost:8080

  2. 后台进入方式

    localhost:8080/manage

    测试账号:admin 密码:123456(这是管理员账户,前后台通用,使用前台最好注册个学生账户)