组件生命周期

346 阅读2分钟

前言

React的生命周期标识着,React组件从出生(组件的创建)到死亡(组件的销毁)的一系列过程。它会提供一些特定的函数钩子(生命周期函数)让开发者在某些时刻(生命周期节点)可以触发自定义操作。

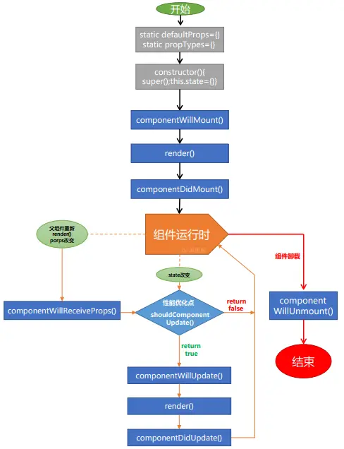
React生命周期图解(旧版)

DOM 生命周期

在了解 React 的生命周期之前,先来看看原生 DOM 的生命周期是什么样的

let app = document.getElementById("app");

// create div
let div = document.createElement("div");

let state = 0;
div.innerHTML = `
  <p>${state}</p>
  <button>+</button>
  <button>die</button>
`;

// mount div
app.appendChild(div);

div.style.border = "1px solid red";

div.querySelector("button").onclick = function() {
  state += 1;
  // update div
  div.querySelector("p").innerText = state;
};

div.querySelectorAll("button")[1].onclick = function() {
  // 把所有引用都清除
  div.querySelector("button").onclick = null;
  div.querySelectorAll("button")[1].onclick = null;
  div.remove();
  div = null; 
  // destroy div
};

上面这段代码描述了一个div的生命周期即创建销毁过程,如果搞懂了这个那React的生命周期也同理。

React 生命周期图解

可以尝试着用 React 的生命周期来写一遍。需要注意的是:React 在 16.3版本以后,将一些生命周期方法列为了不安全的生命周期。至于为什么这些生命周期方法是不安全的,React 认为这些生命周期方法经常被误解和巧妙地滥用,并且预计这种滥用可能会在异步渲染方面带来问题。在 17.0 版本将删除componentWillMountcomponentWillReceivePropscomponentWillUpdate。(从这个版本开始,只有新的“UNSAFE_”生命周期名称起作用。)

  • componentWillMount
  • componentWillReceiveProps
  • componentWillUpdate

React 生命周期

import React from "react";
import "./styles.css";

export default class App extends React.Component {
  constructor() {
    super();
    this.state = {
      count: 0
    };
    console.log("create");
  }
  onClick() {
    this.setState({
      count: this.state.count + 1
    });
  }
  UNSAFE_componentWillMount() {
    console.log("will mount");
  }
  componentDidMount() {
    console.log("did mount");
  }
  UNSAFE_componentWillUpdate() {
    console.log("will update");
  }
  componentDidUpdate() {
    console.log("did update");
  }
  render() {
    console.log("mount or update");
    return (
      <div className="App">
        {this.state.count}
        <button onClick={() => this.onClick()}>+</button>
      </div>
    );
  }
}

/*console.log依次打印出
create
will mount
mount or update
did mount
will update
mount or update
did update
*/

总结一下,constructor构造函数是create的作用,组件挂载到DOM上之前会调用UNSAFE_componentWillMount钩子,组件挂载调用render函数,挂载完成调用componentDidMount钩子,如果渲染的数据发生更新,也就是操作this.setState()的时候,在更新之前会调用UNSAFE_componentWillUpdate钩子,组件更新时再调用一次render函数,更新完成调用componentDidUpdate钩子。