集成机器学习服务上架华为应用市场指南

2,361 阅读3分钟
  • 华为机器学习服务是什么 华为机器学习服务(ML Kit) 提供机器学习套件,为开发者应用机器学习能力开发各类应用提供优质体验。得益于华为长期技术积累,ML Kit为开发者提供简单易用、服务多样、技术领先的机器学习能力,助力开发者更快更好的开发各类AI应用。 华为机器学习服务的详细介绍,可参考:华为机器学习服务简介: developer.huawei.com/consumer/en…

  • 如何集成华为机器学习服务 华为机器学习服务集成指南: developer.huawei.com/consumer/en…

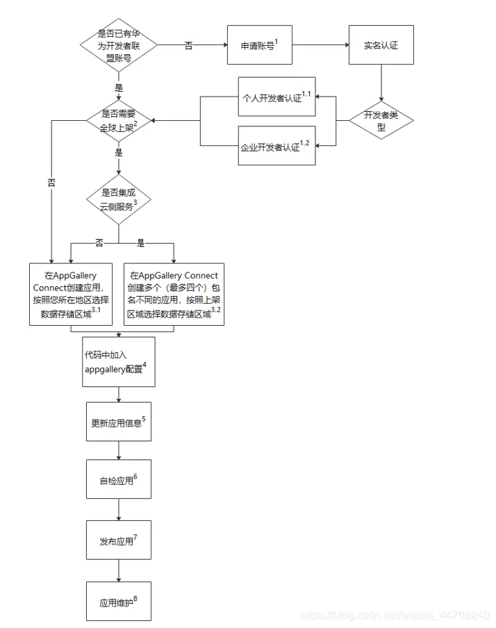
  • 如何上架华为应用市场 完整的开发流程可参考: developer.huawei.com/consumer/en… 若您已经完成开发,需要上架华为应用市场,可参考如下流程:

在这里插入图片描述

  1. 申请账号:访问华为开发者联盟官方网站:developer.huawei.com/consumer/en…,可以使用邮箱或手机号注册。

在这里插入图片描述
  注册完成后,需要进行实名认证,登陆账号后,点击进入右上角管理中心:

在这里插入图片描述

  1.1 个人开发者认证:需要使用您的身份证号和银行卡号进行认证(注意,如果您已经实名认证过其他账号,将不能使用您本人的账号再次认证),具体以网站页面要求为准。

  1.2 企业开发者认证:中国区企业,您需要准备企业统一社会信用代码、企业开户行、对公账号等信息。外国区企业,您需要准备法人实体名称、公司地址、营业执照、对公银行账号等信息,具体以网站页面要求为准。注意,企业认证可能需要两个工作日左右。

  1. 是否需要全球上架:您可以根据您的应用情况,选择是否要面向全球发布您的应用。

  2. 是否集成云侧服务:MLKit提供云侧和端侧服务,具体可参考: developer.huawei.com/consumer/en…

  3.1在AppGallery Connect创建应用,按照您所在地区选择数据存储区域:   developer.huawei.com/consumer/en…

  3.2在AppGallery Connect创建多个(最多四个)包名不同的应用,按照上架区域选择数据存储区域:为在全球不同区域有相同的服务体验,建议您针对全球四个不同的区域(中国大陆、欧盟/欧洲经济区、俄罗斯、其他区域),上架不同的应用,不同应用之间的区别在于数据存储位置不同。   创建应用可参考:   developer.huawei.com/consumer/en…

  设置存储区域可参考:   developer.huawei.com/consumer/en…

  1. 代码中加入appgallery配置:您可以参考一下链接,将申请到的agconnect-services.json文件集成到代码中。 developer.huawei.com/consumer/en…

  2. 更新应用信息: developer.huawei.com/consumer/en…

  3. 自检应用: developer.huawei.com/consumer/en…

  4. 发布应用: 使用自有签名: developer.huawei.com/consumer/en… 使用华为签名: developer.huawei.com/consumer/en…

  5. 应用维护: 应用升级参考: developer.huawei.com/consumer/en… 应用回退参考: developer.huawei.com/consumer/cn… 其他相关操作可参考上面链接中页面左边的状态栏。

    在这里插入图片描述


往期链接:纵览全局的框框——智慧搜索

内容来源:developer.huawei.com/consumer/cn…

原作者:Wisteria