从输入URL到页面渲染——网络大致过程是怎么样的

321 阅读6分钟

由于是一个综合性非常强的问题,可能会在某一个点上深挖出非常多的细节,我个人觉得学习是一个循序渐进的过程,在明白了整体过程后再去自己研究这些细节,会对整个知识体系有更深的理解。

少啰嗦,输入一个网址开始:

https://www.taobao.com/

网络请求

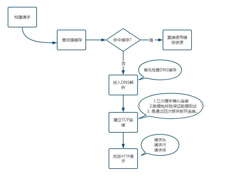
1. 构建请求

浏览器会构建请求行:

// 请求方法是GET,路径为根路径,HTTP协议版本为1.1
GET / HTTP/1.1

2. 查找强缓存

先检查强缓存,如果命中直接使用,否则进入下一步。关于强缓存: 不需要发送请求到服务端,直接读取浏览器本地缓存,在 Chrome 的 Network 中显示的 HTTP 状态码是 200 ,在 Chrome 中,强缓存又分为 Disk Cache (存放在硬盘中)和 Memory Cache (存放在内存中),存放的位置是由浏览器控制的。是否强缓存由 Expires、Cache-Control 和 Pragma 3 个 Header 属性共同来控制。

Expires

Expires 的值是一个 HTTP 日期,在浏览器发起请求时,会根据系统时间和 Expires 的值进行比较,如果系统时间超过了 Expires 的值,缓存失效。由于和系统时间进行比较,所以当系统时间和服务器时间不一致的时候,会有缓存有效期不准的问题。Expires 的优先级在三个 Header 属性中是最低的。

Cache-Control

Cache-Control 是 HTTP/1.1 中新增的属性,在请求头和响应头中都可以使用,常用的属性值如有:

max-age:单位是秒,缓存时间计算的方式是距离发起的时间的秒数,超过间隔的秒数缓存失效
no-cache:不使用强缓存,需要与服务器验证缓存是否新鲜
no-store:禁止使用缓存(包括协商缓存),每次都向服务器请求最新的资源
private:专用于个人的缓存,中间代理、CDN 等不能缓存此响应
public:响应可以被中间代理、CDN 等缓存
must-revalidate:在缓存过期前可以使用,过期后必须向服务器验证

Pragma

Pragma 只有一个属性值,就是 no-cache ,效果和 Cache-Control 中的 no-cache 一致,不使用强缓存,需要与服务器验证缓存是否新鲜,在 3 个头部属性中的优先级最高。

3. DNS解析

由于我们输入的是域名,而数据包是通过IP地址传给对方的。因此我们需要得到域名对应的IP地址。这个过程需要依赖一个服务系统,这个系统将域名和 IP 一一映射,我们将这个系统就叫做DNS(域名系统)。得到具体 IP 的过程就是DNS解析。

当然,值得注意的是,浏览器提供了DNS数据缓存功能。即如果一个域名已经解析过,那会把解析的结果缓存下来,下次处理直接走缓存,不需要经过 DNS解析。

另外,如果不指定端口的话,默认采用对应的 IP 的 80 端口。

4. 建立 TCP 连接

这里要提醒一点,Chrome 在同一个域名下要求同时最多只能有 6 个 TCP 连接,超过 6 个的话剩下的请求就得等待。

假设现在不需要等待,我们进入了 TCP 连接的建立阶段。 PS:什么是 TCP:

TCP(Transmission Control Protocol,传输控制协议)是一种面向连接的、可靠的、基于字节流的传输层通信协议。

建立 TCP连接经历了下面三个阶段:

  1. 通过三次握手(即总共发送3个数据包确认已经建立连接)建立客户端和服务器之间的连接。

  2. 进行数据传输。这里有一个重要的机制,就是接收方接收到数据包后必须要向发送方确认, 如果发送方没有接到这个确认的消息,就判定为数据包丢失,并重新发送该数据包。当然,发送的过程中还有一个优化策略,就是把大的数据包拆成一个个小包,依次传输到接收方,接收方按照这个小包的顺序把它们组装成完整数据包。

  3. 断开连接的阶段。数据传输完成,现在要断开连接了,通过四次挥手来断开连接。 读到这里,你应该明白 TCP连接通过什么手段来保证数据传输的可靠性,一是三次握手确认连接,二是数据包校验保证数据到达接收方,三是通过四次挥手断开连接。

5.发送 HTTP 请求

现在TCP连接建立完毕,浏览器可以和服务器开始通信,即开始发送 HTTP 请求。浏览器发 HTTP 请求要携带三样东西:请求行、请求头和请求体。

首先,浏览器会向服务器发送请求行,关于请求行, 我们在这一部分的第一步就构建完了,贴一下内容:

// 请求方法是GET,路径为根路径,HTTP协议版本为1.1
GET / HTTP/1.1

结构很简单,由请求方法、请求URI和HTTP版本协议组成。

同时也要带上请求头,比如我们之前说的Cache-Control、If-Modified-Since、If-None-Match都由可能被放入请求头中作为缓存的标识信息。当然了还有一些其他的属性,列举如下:

Accept: text/html,application/xhtml+xml,application/xml;q=0.9,image/webp,image/apng,*/*;q=0.8,application/signed-exchange;v=b3
Accept-Encoding: gzip, deflate, br
Accept-Language: zh-CN,zh;q=0.9
Cache-Control: no-cache
Connection: keep-alive
Cookie: /* 省略cookie信息 */
Host: www.baidu.com
Pragma: no-cache
Upgrade-Insecure-Requests: 1
User-Agent: Mozilla/5.0 (Macintosh; Intel Mac OS X 10_14_5) AppleWebKit/537.36 (KHTML, like Gecko) Chrome/81.0.4044.138 Safari/537.36

最后是请求体,请求体只有在POST方法下存在,常见的场景是表单提交。

网络响应

HTTP 请求到达服务器,服务器进行对应的处理。最后要把数据传给浏览器,也就是返回网络响应。

跟请求部分类似,网络响应具有三个部分:响应行、响应头和响应体。

响应行类似下面这样:

HTTP/1.1 200 OK

由HTTP 协议版本状态码状态描述组成。

响应头包含了服务器及其返回数据的一些信息, 服务器生成数据的时间、返回的数据类型以及对即将写入的Cookie信息。

响应完成之后怎么办?TCP 连接就断开了吗?

不一定。这时候要判断Connection字段, 如果请求头或响应头中包含Connection: Keep-Alive,表示建立了持久连接,这样TCP连接会一直保持,之后请求统一站点的资源会复用这个连接。

否则断开TCP连接, 请求-响应流程结束。

总结