序言
- Domain Driven Design (DDD)
- CQRS
- Axonframework
- Mvc vs CQRS
- 参考
Domain driver design
领域驱动设计 也就是我们在设计系统时的一种模式。领域是个很宽泛的概念,比如银行领域,消费领域等,可大可小。驱动也意味推动,也就是用领域方面的知识来推动软件的设计。(那么也可以有产品驱动设计,测试驱动设计(TDD),也就是产品测试催着开发办事么?哈哈,这里是我瞎掰!)
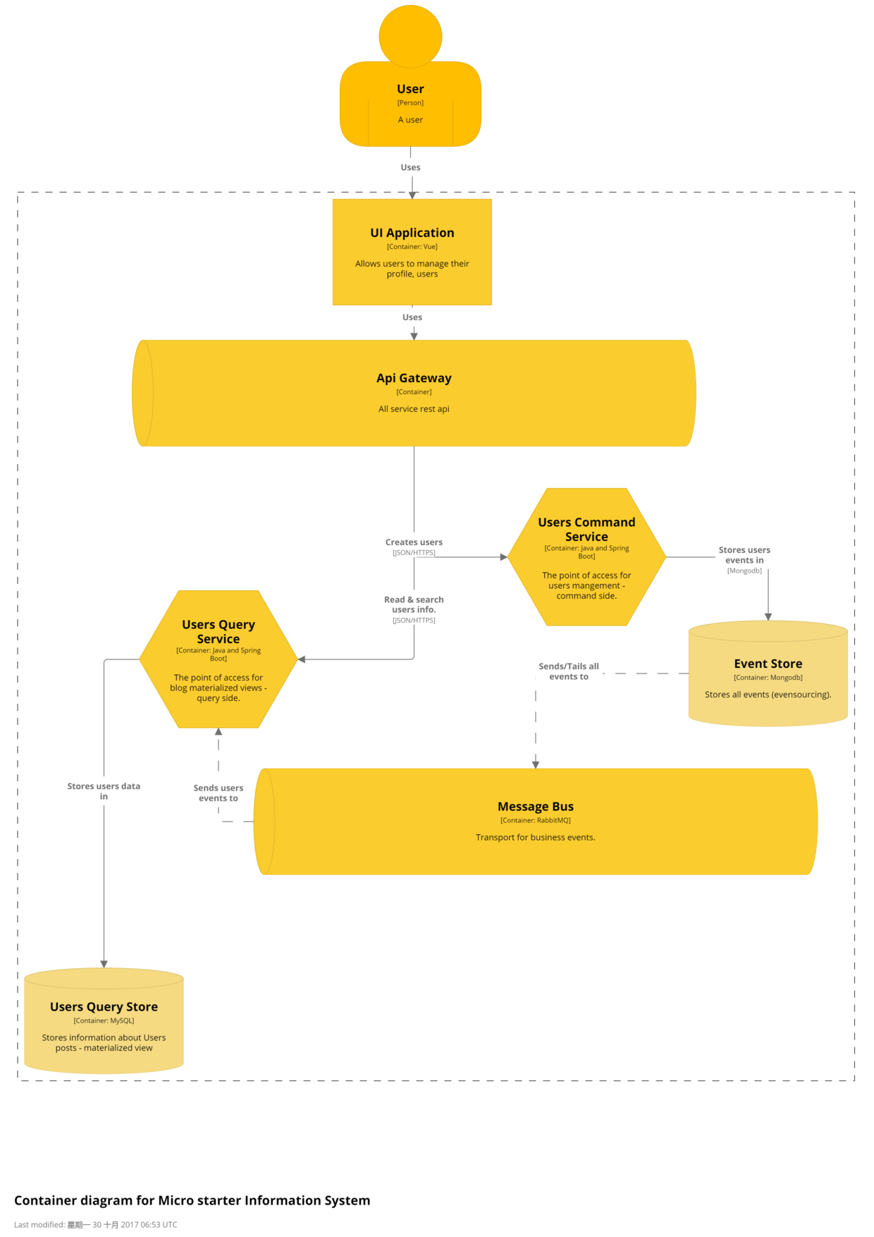
CQRS (命令查询责任隔离)
CQRS 属于DDD应用领域的一个模式。
设计架构将应用程序分为两部分:命令端和查询端。命令端负责创建,更新和删除请求,并在数据更改时发出事件。查询端通过执行查询来处理,查询的这些数据通过订阅数据更改时发出的事件流而保持最新。

Axonframework
Axon Framework 是一个严格按照CQRS模式实现的java框架。
Mvc vs CQRS
下面以创建订单为例子
- 用户请求创建订单;
- 接受创建请求后,命令总线分发命令请求,订单聚合加载对象历史事件,并执行相应业务逻辑;
- 订单聚合对象处理成功后,产生事件,事件发送到事件总线和存储到事件仓库;
- 事件总线分发到订阅的组件进行处理,存储数据库,发送邮件;
- 用户通过API直接查询存储的订单数据。

- 用户请求创建订单;
- 接受创建请求后,服务层执行业务逻辑处理。

代码例子
订单Controller
@RestController
public class OrderCommandController {
@Autowired
private CommandGateway commandGateway;
@PostMapping("/create")
public void create(@Valid @RequestBody OrderDto dto) {
CreateOrderCommand command = new CreateOrderCommand(dto.getOrderNo());
commandGateway.sendAndWait(command);
}
}
订单聚合对象
@Aggregate
@Data
@NoArgsConstructor
public class OrderAggregate {
@NotNull
@AggregateIdentifier
private String id;
private String orderNo;
@CommandHandler
public UsersAggregate(CreateOrderCommand command) {
apply(new OrderCreatedEvent(command.getId(), command.getOrderNo()));
}
@EventSourcingHandler
public void on(OrderCreatedEvent event) {
this.id = event.getId();
this.orderNo = event.getOrderNo();
}
}
事件处理器
@Slf4j
@Component
@ProcessingGroup("order")
public class OrderEventHandler {
@Autowired
private orderRepository repository;
@EventHandler
public void handle(final OrderCreatedEvent event, @Timestamp Instant timestamp, @SequenceNumber Long version) {
log.info("OrderCreatedEvent: [{}] ", event.getId());
Order order = new Order();
order.setId(event.getId().getValue());
order.setOrderNo(event.getOrderNo());
order.setAggregateVersion(version);
order.setCreatedDate(timestamp);
order.setLastModifiedDate(timestamp);
repository.save(users);
}
}
【微服务版本】查看以下例子
Micro service with spring cloud and the AxonFramework
