设计初衷
这个框架一开始就是为了自动化而产生的,因为之前公司有浏览器自动化的需求。一开始的框架其实是非常简陋的,然后因为业务已经稳定了,所以不敢做太大变更。在离职后好好的总结了一下,重新将框架重构。

有什么用
高度封装 Selenium 的操作,只要配置 json 就能够实现想要的功能。提供后台动态修改配置,为所要网站更改页面元素快速解决。从此不用再走修改框架源码,上传 git 然后拉取到线上服务器这些繁琐流程。为你省下更多时间喝咖啡。

架构
前端 vue
后端 flask
自动化 titans
目录结构
+---abstracts // 抽象类
+---bin // 二进制文件
+---components // 组件
+---configs // 配置文件
+---core // 核心逻辑
+---hooks // 钩子
+---logs // 日志
+---manages // 全局管理类
+---storages // 存储保存位置
| \---cookies
+---utils // 通用工具
组件
│ click.py 点击操作类
│ content.py html标签内容获取类
│ cookie.py cookie操作类
│ for.py for循环流程类
│ if.py if流程类
│ iframe.py iframe操作类
│ input.py 输入操作类
│ javascript.py javascript代码执行类
│ judge.py 条件判断类
│ request.py 请求类
│ sleep.py 睡眠延时类
│ wait.py 等待事件类
│ while.py while循环类
│ window.py window标签页切换类
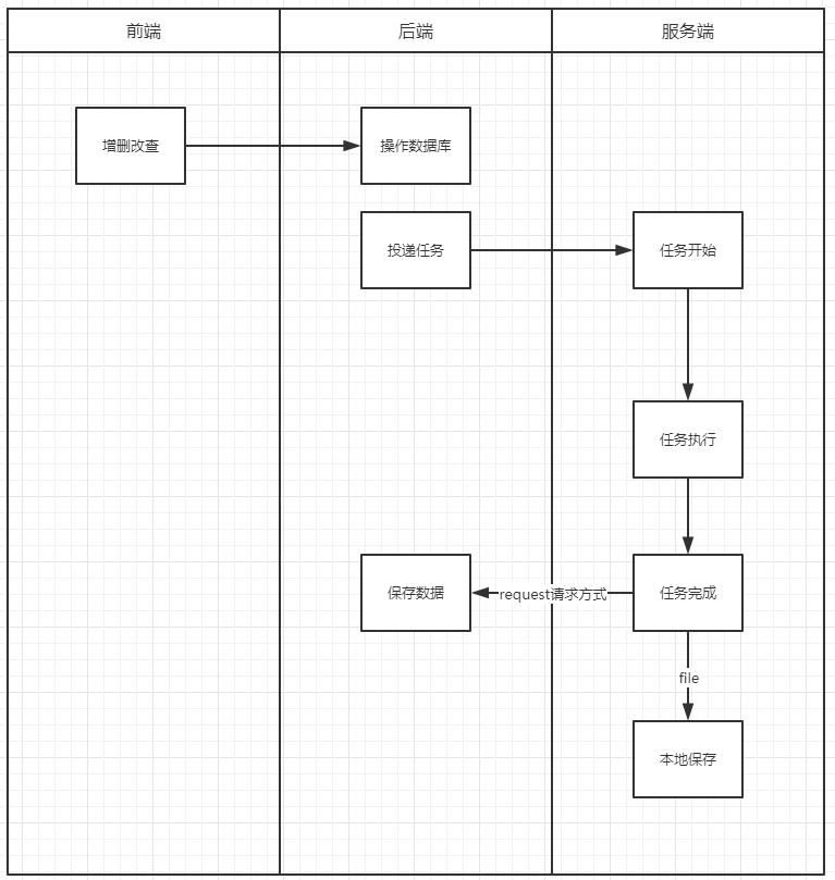
整体流程

如何使用?
这里以自动化百度搜索为例子,首先我们需要如下的配置
[
{
"component": "request",
"args": {
"url": "https://www.baidu.com"
},
"type": "browser"
},
{
"component": "input",
"args": {
"xpath": "//input[@id='kw']",
"text": "Python"
},
"type": "text"
},
{
"component": "click",
"args": {
"xpath": "//input[@id='su']"
}
},
{
"component": "sleep",
"args": {
"time": 3600
}
}
]
配置中使用 {} 作为一个组件的调用,[] 作为一个作用域来使用。 {} 有三个基本参数:
args 配置参数
type 组件使用具体方法
component 所使用的组件名称
[] 主要是作用域,用于 if, for, while 循环这些有自己作用域的组件,然后在里面调用 {} 就可以 实现流程控制了
具体效果如下:

项目地址: github.com/dmf-code/titans
wiki 地址:github.com/dmf-code/titans/wiki