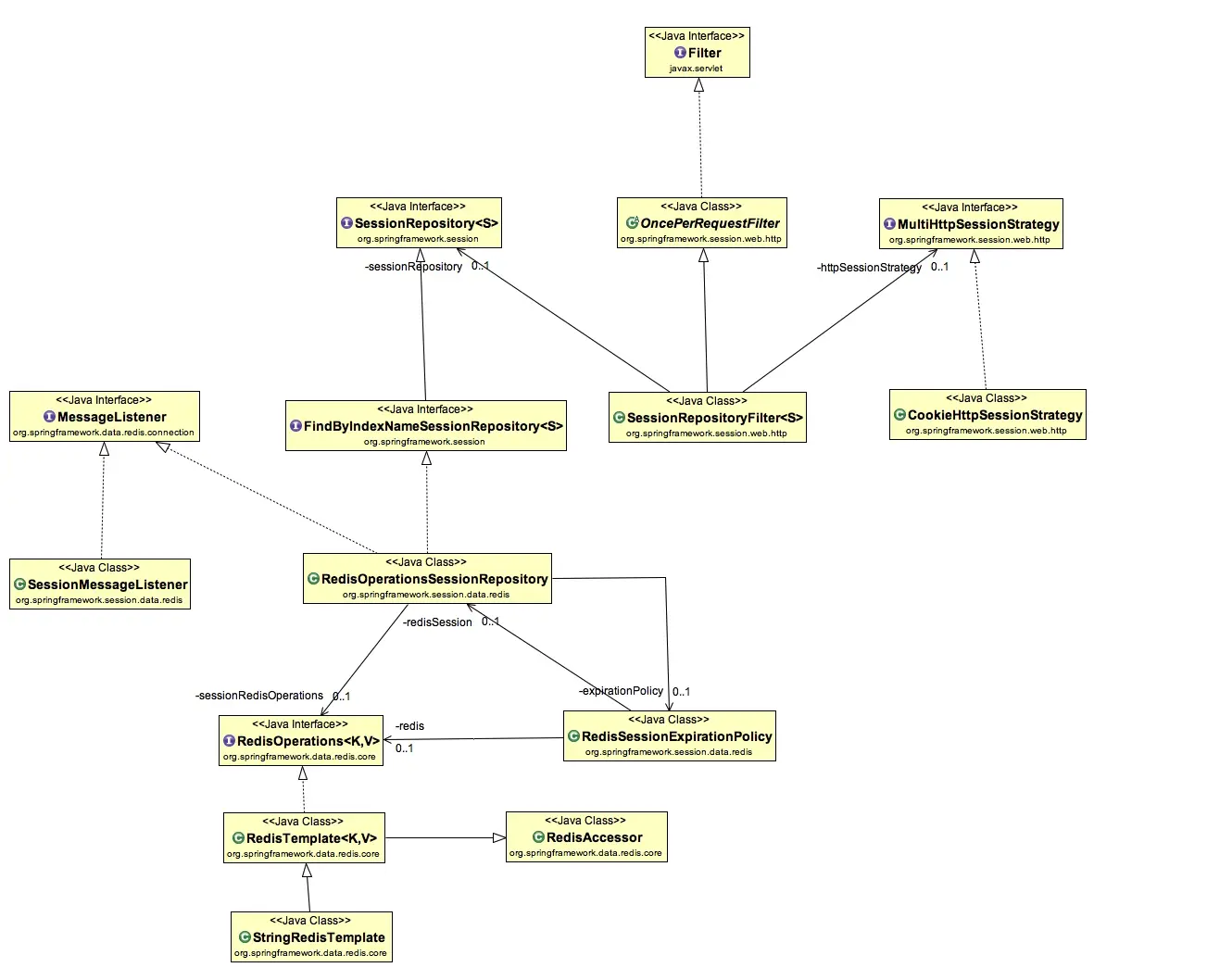
RedisOperationsSessionRepository

951 阅读1分钟

public CurrentUser getCurrentUserByJID(String JID){
    CurrentUser currentUser;
    try {
        RedisOperations<Object, Object> ops = repository.getSessionRedisOperations();
        Map<Object, Object> entries = ops.boundHashOps(JID).entries();
        SecurityContext securityContext = (SecurityContext) entries.get("sessionAttr:SPRING_SECURITY_CONTEXT");
        if (securityContext != null) {
            Authentication authentication = securityContext.getAuthentication();
            currentUser = (CurrentUser) authentication.getPrincipal();
            return currentUser;
        }
    } catch (Exception e) {
        e.printStackTrace();
    }
    return null;
}

ROSR是spring session包里的,定义了变量,redis的key会用到。 封装了RedisOperations用来操作redis。