Netty - 使用时需要注意的细节点

1,866 阅读7分钟

​ 有的时候我们看netty并没有研究那么细致, 因为我们没有基于他开发过东西,大多都是些一些小型demo , 那么此时我就把我开发时遇到的问题总结一下

项目地址 : github.com/Anthony-Don… 自定义协议客户端服务器端基本实现文件上传 , 消息传递, Json传递, 文本传递, 其中Http协议的服务器也写了

1. ChannelInitializer 究竟是做啥了

public static void main(String[] args) {

    ServerBootstrap bootstrap = new ServerBootstrap();

    ChannelFuture bind = bootstrap.group(new NioEventLoopGroup(1), new NioEventLoopGroup(4))
            .channel(NioServerSocketChannel.class)
            .handler(new ChannelInitializer<Channel>() {
                @Override
                protected void initChannel(Channel ch) throws Exception {
                    ChannelPipeline pipeline = ch.pipeline();
                    // DO            
                }
            })
            .bind(8888);
}

这个io.netty.channel.ChannelInitializer#initChannel方法会在一个新的连接建立时就会初始化一次 , 每次都会初始化 , 所以会产生一个问题 , 如果我的ChannelHandler 每次都实例化会造成系统的大量浪费, 比如10W个连接就会实例化 10W*N个数量级倍数的处理器, 所以就会出现一个问题,

这个问题就是共享与不共享 , 所以此时就会出现线程安全的问题, 比如处理A的handler和处理B的handler一样的话,会出现什么问题, 我们无法维护一个客户端的 Bytebuf , 后面我会讲解为什么要为每个连接都维护一个Bytebuf 对象.

所以一般对于我们真正处理的 比如 io.netty.channel.SimpleChannelInboundHandler 或者 io.netty.channel.ChannelInboundHandlerAdapter 这些对象其实是可以共享的, 前提是我们每次拿到的 Bytebuf 对象或者已经成功解码的对象, 保证完整性其实是可以共享的. (这里涉及到线程安全的问题 , 看自己业务需求吧 )

如何共享

  1. 重写public boolean isSharable() 这个接口方法
@Override
public boolean isSharable() {
    return true;
}
  1. 或者在我们的 ChannelHandler 实现类申明 io.netty.channel.ChannelHandler.Sharable 此注解 , 在默认的方法中会对此做校验的.
public boolean isSharable() {
    Class<?> clazz = getClass();
    Map<Class<?>, Boolean> cache = InternalThreadLocalMap.get().handlerSharableCache();
    Boolean sharable = cache.get(clazz);
    if (sharable == null) {
        sharable = clazz.isAnnotationPresent(Sharable.class);
        cache.put(clazz, sharable);
    }
    return sharable;
}

2. ChannelHandlerContext 是啥

​ Context 显而易见就是上下文的意思, 每一个客户端连接都会有一个他自己的ChannelHandlerContext , 所以这个是属于每个客户端私有的. 所以拿到这个对象就等于拿到了与客户端的通信口 . 对于每一个客户端都会有一个唯一的ID .

  • 一个管道对象, 其实就是我们io.netty.channel.ChannelInitializer#initChannel 添加的Handler组成的channel, 他可以链式的处理我们的数据包 , 同时还封装了一堆信息
context.channel() 
  • 返回当前所在的 ChannelHandler 对象,
context.handler()
  • 返回是否与客户端连接着了
context.channel().isOpen()
  • 远程客户端地址
context.channel().remoteAddress()

同时他还有很多核心方法 context.close() 可以关闭连接 , context.writeAndFlush() 可以写东西 , 所以他就是我们唯一的与客户端通信的对象了

3. future.isSuccess()

这个方法返回, 真的是已经客户端接收到了吗 ?

context.writeAndFlush("hello netty").addListener(new GenericFutureListener<Future<? super Void>>() {
    @Override
    public void operationComplete(Future<? super Void> future) throws Exception {
        if (future.isSuccess()) {
            System.out.println("发送成功");
        }
    }
});

其实对于Netty的回调来说, 其实是封装了一个Promise对象, 当write方法调用成功,或者未修改Promise对象.

public void write(ChannelHandlerContext ctx, Object msg, ChannelPromise promise) throws Exception {....}

这里可以控制回调. 那么我们是么时候实例化的这个对象呢 : io.netty.channel.AbstractChannelHandlerContext#writeAndFlush(java.lang.Object) -> io.netty.channel.AbstractChannelHandlerContext#newPromise 这个会实例化一个.

所以比如我们在write方法中,修改了promise. 其实默认就是方法的调用.

4. Bytebuf

对于我们开发, netty帮我们维护一个Bytebuf 对象, 但是这个并不代表可以解决问题 , 每次客户端发送一个信息过来, netty 就会提供给我们一个 Bytebuf 来代表此次我所接受的字节缓冲区的包

此时可能发生 比如 我收到的是一个半包 , 半个包 , 半个一个包 , 反正就是不完整的包 , 这里有人会问包是啥, 数据包对于编程者就是 从网络中接收到的字节数组, 但是他是无规则的哇. 可能客户端发送了 ABCD , 可能发送出去的时候是 A BCD , 服务器接收到的是 AB ,CD , 所以会出现个问题, 就是数据很可能不完整行 , 所以我们就需要将我们每次收到的字节数组维护起来, 第一次到n次, 以防出现这种情况 .

这里就需要对数据包进行 协议的编写了 , 类似于我们最常见的Http 协议, 他就包含请求行,请求头,请求体, 之类的, 里面包含了特殊信息, 这就是格式 , 我们对于数据包接收过来, 如果符合这种格式我们就解析成我们的request对象 . 这里就需要维护一个缓冲区,

下面是我写的一个编解码器, 我们数据包协议很简单 , 协议版本号 占用2字节, 数据体长度 占用4字节, 数据体 未知长度 , 但是会写入到数据长度中

使用是 MessageToByteEncoderByteToMessageDecoder 他会给我们维护好一个缓冲区对象. 所以我们核心在于拿到缓冲区对象进行编解码 . 建议好好看看这个ByteToMessageDecoder类的源码.

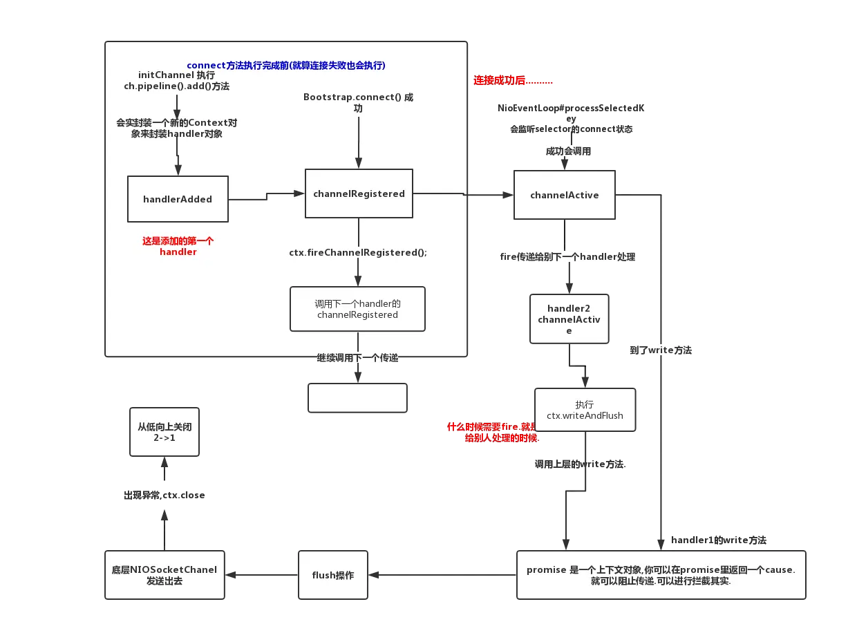
5. Netty事件的流程.

img

其实大致流程就是这个, 上诉是一个客户端流程, 从 inithandler入口 , 就开始了回调.

如何区分是否要传递, , fire 就是传递的意思. 对于我们开发来说 , 其实我们可以使用. ChannelDuplexHandler 继承类. 还有就是看父类是否传递了, 也就是默认实现传递, 基本就传递. 没有的系统会帮助我们调用.

我们可以通过调用 :

ctx.writeAndFlush -> 会调用上层的outbound接口 , 会调用 write()和flush() 方法.

ctx.channel().writeAndFlush -> 会从尾部开始调用, 也就是tail调用, 然后调用尾部, 尾部向上传播. 就这个.

channel 属性传递

// 定义一个 key , 类似于map中的key.

static final AttributeKey<String> key = AttributeKey.valueOf("ip");

// 注册的时候我们将它设置进去.

ctx.channel().attr(key).set(ctx.channel().remoteAddress().toString());

// 其他时候就可以随意读取以及修改, 默认实现了 CAS . 所以线程安全操作.

String ip = ctx.channel().attr(attributeKey).get();

epool / nio 循环组

NIO 是Java提供了, 在linux系统中也是Epoll , 但是对于Netty 来说也封装了一个Epoll处理.

所以我们对于 linux内核

NioEventLoopGroup → EpollEventLoopGroup

NioEventLoop → EpollEventLoop

NioServerSocketChannel → EpollServerSocketChannel

NioSocketChannel → EpollSocketChannel

区别就是 :

Netty的 epoll transport使用 epoll edge-triggered 而 java的 nio 使用 level-triggered.

另外netty epoll transport 暴露了更多的nio没有的配置参数, 如 TCP_CORK, SO_REUSEADDR等等

其实对于Java的epoll来说, 如果select的轮询结果为空,也没有wakeup操作或者新的消息需要处理,则说明是个空轮询,可能会触发JDK的epoll-bug ,它会导致Selector的空轮询,是IO线程处于100%状态。

boss / worker

我们看一张图.

这就是 Netty 的 boss/worker模型.

boss线程主要是监听 selector.accept事件., 也就是注册事件

然后其他事件会交给 worker去处理事件.

具体实现在 io.netty.channel.nio.NioEventLoop#run 这个方法里面. 不管是worker . 还是 boss, 都是死循环. 他们只负责他们对应的事件.

注意一下. 事件 :

Netty 只关注与一下事件. 第一个 OP_CONNECT 是客户端的事件 /

第二个是 OP_WRITE 写事件 , 第三个是 OP_READ/OP_ACCEPT 事件. /服务器客户端

所以根据事件进行传播,

我们再看 : 下面这个是监听到连接事件. 然后他传递的是一个socketchannel.

你还记得我们注册的时候会 .channel(NioServerSocketChannel.class) 就是这个.

这个会分发给 . 线程去处理. 我们看看 io.netty.bootstrap.ServerBootstrap.ServerBootstrapAcceptor#channelRead

这里就是处理的 socketcchannel.

public void channelRead(ChannelHandlerContext ctx, Object msg) {
    final Channel child = (Channel) msg;

    child.pipeline().addLast(childHandler);

    setChannelOptions(child, childOptions, logger);

    for (Entry<AttributeKey<?>, Object> e: childAttrs) {
        child.attr((AttributeKey<Object>) e.getKey()).set(e.getValue());
    }

    try {
        childGroup.register(child).addListener(new ChannelFutureListener() {
            @Override
            public void operationComplete(ChannelFuture future) throws Exception {
                if (!future.isSuccess()) {
                    forceClose(child, future.cause());
                }
            }
        });
    } catch (Throwable t) {
        forceClose(child, t);
    }
}

这么一看其实客户端服务端公用的一套代码 . 只是具体的选择不同罢了.