深入理解Java虚拟机——Java内存结构

361 阅读7分钟

Java内存结构的定义

Java内存结构(Java运行时数据区)这三种说法其实都是同一个概念,在此阐述定义只是为了更好与Java内存模型概念的区分,Java内存模型章节阐述的是与并发相关知识,在后续学习中我们再讨论Java内存模式;所谓的Java内存结构就是Java虚拟机在执行Java程序的过程中会把它所管理的内存区域划分为若干个不同的数据区域,这些区域都有各自的用途以及创建和销毁时间;有的区域随着虚拟机进程的启动而存在,有些区域则依赖用户线程的启动和结束而建立与销毁;根据《Java虚拟机规范(Java SE 7版)》规定,Java虚拟机所管理的内存将会包括以下几个运行时数据区域;

程序计数器

程序计数器是一块较小的空间,它可以看作是当前线程所执行的字节码的行号指示器;Jvm的多线程是通过线程轮流切换并分配CPU执行时间片的方式来实现的,任何一个时刻,一个CPU都只会执行一条线程中的指令。为了保证线程切换后能恢复到正确的执行位置,每条线程都需要有一个独立的程序计数器,各线程间的程序计数器独立存储,互不影响;如果线程执行的是Java方法,这个计数器记录的是正在执行的虚拟机字节码指令的地址,如果正在执行的是native方法,这个计数器的值为Undefined;此区域是唯一一个在Java虚拟机规范中没有规定任何OutOfMemoryError情况的区域,因为程序计数器是由虚拟机内部维护的,不需要开发者进行操作。

Java虚拟机栈

Java虚拟机栈属于线程私有,生命周期与线程相同,虚拟机栈描述的是Java方法执行的内存模型:每个方法在执行的同时都会创建一个栈桢用于储存局部变量表、操作数栈、动态链接、方法出口等信息,每个方法从调用直至执行完成的过程,就对应着一个栈桢在Java虚拟机栈中压栈到出栈;

操作数栈:栈帧中用于计算的数据临时存储区;同理操作数栈也是一个先进后出栈,存储的元素可以是Java中的任意数据类型;

public class OperandStack{ 
    public static int add(int a, int b){
        int c = a + b;
        return c;
    }
    public static void main(String[] args){
        add(100, 98);
    }
    //引用博客地址:https://blog.csdn.net/rongtaoup/article/details/89142396

局部变量表:存放了编译期可知的各种基本数据类型(byte、short、int、long、float、double、char、boolean)和对象引用(reference类型,它不等同于对象本身,可能是一个指向对象起始地址的引用地址,也有可能是指向一个代表对象的句柄或其它与此对象相关的位置)和returnAddress类型(指向一个字节码指令的地址);局部变量的容量以变量槽为最小单位,每个变量槽最大存储32位的数据类型。对于64位的数据类型(long、double),JVM 会为其分配两个连续的变量槽来存储,简称 slot,局部变量所需内存空间在编译期间完成分配,当进入一个方法时,这个方法需要在栈桢中分多大的局部变量空间是完全确定的,在方法运行期间不改变局部变量表的大小;

  • 在固定大小的情况下,当栈调用深度大于JVM所允许的范围,会抛出StackOverflowError异常;
  • 在动态扩展的情况下,若扩展时无法申请到足够的内存,就会抛出OutOfMemoryError异常;

本地方法栈

  • 和虚拟机栈类似,两者的区别就是Java虚拟机栈是为虚拟机执行Java方法服务,本地方法栈为虚拟机执行native方法;
  • HotSpot虚拟机不区分虚拟机栈和本地方法栈,两者是一块的;
  • 与Java虚拟机栈一样,本地方法栈也会抛StackOverflowError和OutOfMemoryError异常;

注:在垃圾回收章节再细品

  • Jvm管理的最大的一块内存区域,储存对象的实例,是线程共享区;
  • 堆是垃圾收集器管理的主要区域,因此也被称为“gc堆”,垃圾回收章节主要的知识;
  • 从内存回收的角度上看,可分为新生代(Eden空间,From Survivor空间、To Survivor空间)及老年代(Tenured Gen);
  • 从内存分配的角度上看,为了解决分配内存时的线程安全性问题,线程共享的JAVA堆中可能划分出多个线程私有的分配缓冲区(TLAB);
  • JAVA堆可以处于物理上不连续的内存空间中,只要逻辑上是连续的即可,堆内存空间不足也会抛OutOfMemoryError异常;
  • 随着JIT编译器的发展与逃逸分析技术的成熟,栈上分配、标量替换优化技术将会导致一些微妙的变化发生,所有的对象都分配在堆上也渐渐变得不是那么"绝对"了;

方法区

  • 方法区也是线程共享区,用于存储虚拟机加载的类信息(类的版本、字段、方法、接口)、常量、静态变量、即时编译器编译后的代码等数据;
  • HotSpot虚拟机使用永久代来实现方法区,使得HotSpot虚拟机的垃圾收集器可以像管理堆内存一样来管理这部分内存,能省去专门为方法区编写内存管理代码工作。所以开发者喜欢将方法区称为永久代,本质上两者并不等价,对于其他虚拟机来说不存在永久代的概念;
  • 方法区可选择不实现垃圾收集,一般来说,这个区域对内存回收的条件较为苛刻,但是这部分区域的回收确实是必要的;
  • 当方法区无法满足内存分配需求时,将会抛OutOfMemoryError异常;

运行时常量池(方法区的一部分)

  • class文件除了有类的版本、字段、方法、接口等描述信息外,还有一项信息就是常量池,用于存放编译期生成的各种字面量和符号引用,这部分内容将在类加载后加入方法区的运行时常量池中存放;
  • 运行时常量池相于class文件中的常量池所不同的是其具备了动态性。class文件中常量池中的常量在编译期间就已经定义好了,而运行时常量池在程序运行期间也可以将常量放入该常量池中,最常见的做法就是调用String类的intern()方法;
  • 当常量池无法申请到内存时,将会抛OutOfMemoryError异;

直接内存

  • 直接内存并不是虚拟机内存的一部分,也不是Java虚拟机规范中定义的内存区域。jdk1.4中新加入的NIO,引入了通道与缓冲区的IO方式,它可以调用Native方法直接分配堆外内存,这个堆外内存就是本机内存,不会影响到堆内存的大小;
  • 内存区域总和大于物理内存限制,从而导致动态扩展时出现OutOfMemoryError异常;

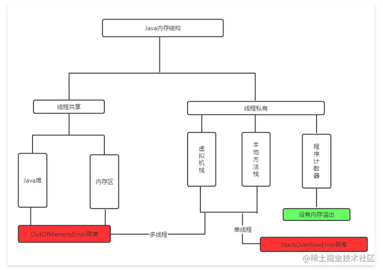
总结图

致谢

鄙人不才,在您面前献丑只愿与您结伴而行,文章若有不当之处,望大佬指点一二;如果我对您有帮助的话,还希望您能点赞分享,成长是一场苦涩的独自修行,我很需要您的陪伴与支持,这也是不断前行的根本动力,让我们在互相陪伴见证彼此生长的同时能够感染身边最亲近的人一同成长,在此叩谢!