性能优化之App 启动优化

795 阅读5分钟

简介

性能优化的目的不是为了优化而优化,而且为了以后不再优化, 给自己统一 一个标准。

这里也许会有人问 APP 启动还需要优化吗?启动又不是我们自己写的代码,难道 Google 工程师会犯这么低级的错吗?其实这还真不是 Google 的错,应该说是给我们开发者留了一个坑吧。应该有的同学知道是怎么一回事儿了,当我们在系统桌面任意点击一个 APP 是不是会发现启动的时候有一瞬间有白屏出现(以前老版本是黑屏) 那么我们怎么来优化这个黑白屏的问题勒,现在我们先来了解一下 Android 手机重开机到启动 APP 的过程吧。

APP 启动流程

这里会设计到 Android 系统源码的知识,但并不会深入解析源码,我们只是了解一个过程,因为太深入我自己也懵。

系统的启动

我在这里大致分为了 6 个步骤,下面以流程图为准

启动步骤

  1. 首先拿到一部 Android 系统的手机打开电源,引导芯片代码加载引导程序 BootLoader 到 RAM 中去执行。
  2. BootLoader 把操作系统拉起来。
  3. Linux 内核启动开始系统设置,找到一个 init.rc 文件启动初始化进程。
  4. init 进程初始化和启动属性服务,之后开启 Zygote 进程。
  5. Zygote 开始创建 JVM 并注册 JNI 方法,开启 SystemServer。
  6. 启动 Binder 线程池和 SystemServiceManager,并启动各种服务。

Launcher 启动

App Appcation 启动

  1. 手机回到系统桌面, 通过 adb shell dumpsys window w |findstr / |findstr name= 来查看当前的进程和 Activity 名。

  2. 当点击桌面 APP 图标的时候会走 Launcher . java 的 onClick (View view) 方法,详细见下图。

startActivity(intent) 会开启一个 APP 进程

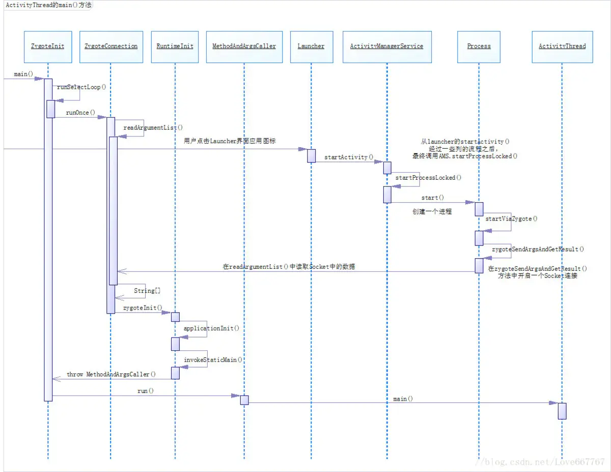
3.AcitivityThread main() 调用执行流程,见下图。


最后 ActivityThread main() 是通过反射来进行初始化的

4.ActivityThread.java 做为入口,详细解说 main() 函数,还是以一个动画来演示一下吧

根据上面的动画,大家应该已经明白 ActivityThread.java main() 方法中 Appcation onCreate() 的是怎么被调用起来的吧。

注意:

不知道大家有没有注意 ActivityThread main() 中 Looper.prepareMainLooper(); 其实咱们为什么能够在 Main Thread 中创建 Handler 不会报错了吧,是因为 Activity 启动的时候在这里已经默认开启了 Looper。

APP 启动黑白屏问题

终于到了正题了,下面我们就来说下启动黑白屏的问题,还是先来看一个 GIF 吧。

[]市面上 APP 黑白屏

从上面的一段录屏我们可以发现市面上常见的 APP 启动有的是白屏有的是做了优化。黑屏只有在 Android 4.n 具体是哪个版本我也忘了。那么现在我们就以我现在的真实项目来优化一下启动。

真实项目中优化

简介

首先为什么会造成白屏勒我们来看一段源码

最后就是这个 windowBackground 搞的鬼,知道了是这个搞的鬼那么我们就可以来进行优化了。

优化方案 一

在自己的 AppTheme 中加入 windowBackground 

优化方案 二

设置 windowbackgroud 为透明的

<item name="android:windowIsTranslucent">true</item>

但是:

这 2 中方法会有一个问题,就是所有的 Activity 启动都会显示。

优化方案 三

1.单独做成一个 AppTheme.Launcher

<style name="AppTheme.Launcher">
        <item name="android:windowFullscreen">true</item>
        <!--<item name="android:windowDisablePreview">true</item>-->
        <item name="android:windowBackground">@color/colorAccent</item>
    </style>

2.在清单文件中 启动 Activity 加入该 主题

 <activity
            android:name="com.t01.android.dida_login.mvp.ui.activity.LoginActivity"
            android:configChanges="keyboardHidden|orientation|screenSize"
            android:theme="@style/AppTheme.Launcher"
            android:windowSoftInputMode="adjustUnspecified|stateHidden">
            <intent-filter>
                <action android:name="android.intent.action.MAIN" />
                <category android:name="android.intent.category.LAUNCHER" />
            </intent-filter>
        </activity>

3.在启动 Activity 页面中加入

 setTheme(R.style.AppTheme_Launcher);

最后这样做只有启动的 UI 才能见到自己的样式

4.最后效果,因为我这里没有背景图,故弄了一个主题颜色,如果想要设置一张背景图片可以参考下面的示例,不然有可能会引起图片拉伸效果。

我这里启动时间大概在 500 ms ~ 800 ms 左右。

<?xml version="1.0" encoding="utf-8"?>
<layer-list xmlns:android="http://schemas.android.com/apk/res/android">
    <item>
        <bitmap android:src="@mipmap/app_bg"
            android:gravity="fill"/>
    </item>
</layer-list>

最后在清单 启动 Activity 的 Theme 中修改为

<item name="android:windowBackground">@drawable/app_theme_bg</item>

5.据说 QQ 的实现方法是(这里只做参考,感兴趣的同学可以自己试试。)

<item name="android:windowDisablePreview">true</item>
 <item name="android:windowBackground">@null</item>

启动时间查看

4.4 以前版本查看

adb shell am start -W packName/activity 全路径

4.4 版本以后查看方式

通过关键字 Displayed 并筛选为 No Filters

2019-04-25 18:35:57.629 508-629/? I/ActivityManager: Displayed com.lingyi.autiovideo.lykj/com.t01.android.dida_login.mvp.ui.

工具分析代码执行

Appcation 中查看耗时通过(如果有的同学还用 Log 打印系统时间来相减来查看 耗时的话,看完我这篇文章就可以换成下面方法了,不然就有点 LOW 了哈)

//开始计时
Debug.startMethodTracing(filePath);
     中间为需要统计执行时间的代码
//停止计时
Debug.stopMethodTracing();

还是通过一组动画来看我怎么操作的吧。(注意这里的时间是 微妙 微妙/10^6 = s 应该是这样,忘了)

这个工具可以很友好的提示每个函数具体在内部执行了多少时间,卡顿其实也可以用这个方法来进行监测

导出 trace 文件命令

Appcation 中优化方案(并不绝对,优化思路差不多)

  1. 开子线程
    • 线程中没有创建 Handler、没有操作 UI 、对异步要求不高
  2. 懒加载
    • 用到的时候在初始化,如网络,数据库,图片库,或一些三方库。
  3. 使用 IntentService onHandleIntent () 方法来进行初始化一些比较耗时的操作

总结

最后启动优化可以配合上面的 3 点优化方案 + Appcation 优化方案 = 你自己最优方案。