小Hub领读:
图文并茂,分别从jdk1.7、1.8分析,HashMap的线程不安全体现在哪?看我你就懂了!
作者:developer
前言:我们都知道 HashMap 是线程不安全的,在多线程环境中不建议使用,但是其线程不安全主要体现在什么地方呢,本文将对该问题进行解密。
1.jdk1.7 中的 HashMap
在 jdk1.8 中对 HashMap 做了很多优化,这里先分析在 jdk1.7 中的问题,相信大家都知道在 jdk1.7 多线程环境下 HashMap 容易出现死循环,这里我们先用代码来模拟出现死循环的情况:
public class HashMapTest {
public static void main(String[] args) {
HashMapThread thread0 = new HashMapThread();
HashMapThread thread1 = new HashMapThread();
HashMapThread thread2 = new HashMapThread();
HashMapThread thread3 = new HashMapThread();
HashMapThread thread4 = new HashMapThread();
thread0.start();
thread1.start();
thread2.start();
thread3.start();
thread4.start();
}
}
class HashMapThread extends Thread {
private static AtomicInteger ai = new AtomicInteger();
private static Map<Integer, Integer> map = new HashMap<>();
@Override
public void run() {
while (ai.get() < 1000000) {
map.put(ai.get(), ai.get());
ai.incrementAndGet();
}
}
}
上述代码比较简单,就是开多个线程不断进行 put 操作,并且 HashMap 与 AtomicInteger 都是全局共享的。在多运行几次该代码后,出现如下死循环情形:

其中有几次还会出现数组越界的情况:

这里我们着重分析为什么会出现死循环的情况,通过 jps 和 jstack 命名查看死循环情况,结果如下:

从堆栈信息中可以看到出现死循环的位置,通过该信息可明确知道死循环发生在 HashMap 的扩容函数中,根源在 transfer 函数中,jdk1.7 中 HashMap 的 transfer 函数如下:
void transfer(Entry[] newTable, boolean rehash) {
int newCapacity = newTable.length;
for (Entry<K,V> e : table) {
while(null != e) {
Entry<K,V> next = e.next;
if (rehash) {
e.hash = null == e.key ? 0 : hash(e.key);
}
int i = indexFor(e.hash, newCapacity);
e.next = newTable[i];
newTable[i] = e;
e = next;
}
}
}
总结下该函数的主要作用:
在对 table 进行扩容到 newTable 后,需要将原来数据转移到 newTable 中,注意 10-12 行代码,这里可以看出在转移元素的过程中,使用的是头插法,也就是链表的顺序会翻转,这里也是形成死循环的关键点。下面进行详细分析。
1.1 扩容造成死循环分析过程
前提条件:
这里假设
-
hash 算法为简单的用 key mod 链表的大小。
-
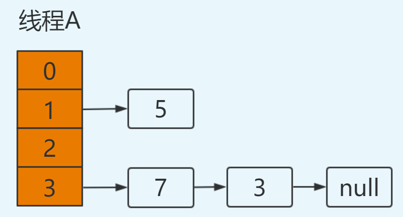
最开始 hash 表 size=2,key=3,7,5,则都在 table[1] 中。
-
然后进行 resize,使 size 变成 4。
未 resize 前的数据结构如下:

如果在单线程环境下,最后的结果如下:

这里的转移过程,不再进行详述,只要理解 transfer 函数在做什么,其转移过程以及如何对链表进行反转应该不难。
然后在多线程环境下,假设有两个线程 A 和 B 都在进行 put 操作。线程 A 在执行到 transfer 函数中第 11 行代码处挂起,因为该函数在这里分析的地位非常重要,因此再次贴出来。

此时线程 A 中运行结果如下:

线程 A 挂起后,此时线程 B 正常执行,并完成 resize 操作,结果如下:

这里需要特别注意的点:由于线程 B 已经执行完毕,根据 Java 内存模型,现在 newTable 和 table 中的 Entry 都是主存中最新值:7.next=3,3.next=null。
此时切换到线程 A 上,在线程 A 挂起时内存中值如下:e=3,next=7,newTable[3]=null,代码执行过程如下:
newTable[3]=e ----> newTable[3]=3
e=next ----> e=7
此时结果如下:

继续循环:
e=7
next=e.next ----> next=3【从主存中取值】
e.next=newTable[3] ----> e.next=3【从主存中取值】
newTable[3]=e ----> newTable[3]=7
e=next ----> e=3
结果如下:

再次进行循环:
e=3
next=e.next ----> next=null
e.next=newTable[3] ----> e.next=7 即:3.next=7
newTable[3]=e ----> newTable[3]=3
e=next ----> e=null
注意此次循环:e.next=7,而在上次循环中 7.next=3,出现环形链表,并且此时 e=null 循环结束。结果如下:

在后续操作中只要涉及轮询 hashmap 的数据结构,就会在这里发生死循环,造成悲剧。
1.2 扩容造成数据丢失分析过程
遵照上述分析过程,初始时:

线程 A 和线程 B 进行 put 操作,同样线程 A 挂起:

此时线程 A 的运行结果如下:

此时线程 B 已获得 CPU 时间片,并完成 resize 操作:

同样注意由于线程 B 执行完成,newTable 和 table 都为最新值:5.next=null。
此时切换到线程 A,在线程 A 挂起时:e=7,next=5,newTable[3]=null。
执行 newtable[i]=e,就将 7 放在了 table[3] 的位置,此时 next=5。接着进行下一次循环:
e=5
next=e.next ----> next=null,从主存中取值
e.next=newTable[1] ----> e.next=5,从主存中取值
newTable[1]=e ----> newTable[1]=5
e=next ----> e=null
将 5 放置在 table[1] 位置,此时 e=null 循环结束,3 元素丢失,并形成环形链表。并在后续操作 hashmap 时造成死循环。

2.jdk1.8 中 HashMap
在 jdk1.8 中对 HashMap 进行了优化,在发生 hash 碰撞,不再采用头插法方式,而是直接插入链表尾部,因此不会出现环形链表的情况,但是在多线程的情况下仍然不安全,这里我们看 jdk1.8 中 HashMap 的 put 操作源码:
final V putVal(int hash, K key, V value, boolean onlyIfAbsent,
boolean evict) {
Node<K,V>[] tab; Node<K,V> p; int n, i;
if ((tab = table) == null || (n = tab.length) == 0)
n = (tab = resize()).length;
if ((p = tab[i = (n - 1) & hash]) == null) // 如果没有hash碰撞则直接插入元素
tab[i] = newNode(hash, key, value, null);
else {
Node<K,V> e; K k;
if (p.hash == hash &&
((k = p.key) == key || (key != null && key.equals(k))))
e = p;
else if (p instanceof TreeNode)
e = ((TreeNode<K,V>)p).putTreeVal(this, tab, hash, key, value);
else {
for (int binCount = 0; ; ++binCount) {
if ((e = p.next) == null) {
p.next = newNode(hash, key, value, null);
if (binCount >= TREEIFY_THRESHOLD - 1) // -1 for 1st
treeifyBin(tab, hash);
break;
}
if (e.hash == hash &&
((k = e.key) == key || (key != null && key.equals(k))))
break;
p = e;
}
}
if (e != null) { // existing mapping for key
V oldValue = e.value;
if (!onlyIfAbsent || oldValue == null)
e.value = value;
afterNodeAccess(e);
return oldValue;
}
}
++modCount;
if (++size > threshold)
resize();
afterNodeInsertion(evict);
return null;
}
这是 jdk1.8 中 HashMap 中 put 操作的主函数, 注意第 6 行代码,如果没有 hash 碰撞则会直接插入元素。如果线程 A 和线程 B 同时进行 put 操作,刚好这两条不同的数据 hash 值一样,并且该位置数据为 null,所以这线程 A、B 都会进入第 6 行代码中。假设一种情况,线程 A 进入后还未进行数据插入时挂起,而线程 B 正常执行,从而正常插入数据,然后线程 A 获取 CPU 时间片,此时线程 A 不用再进行 hash 判断了,问题出现:线程 A 会把线程 B 插入的数据给覆盖,发生线程不安全。
这里只是简要分析下 jdk1.8 中 HashMap 出现的线程不安全问题的体现,后续将会对 java 的集合框架进行总结,到时再进行具体分析。
总结
首先 HashMap 是线程不安全的,其主要体现:
-
在 jdk1.7 中,在多线程环境下,扩容时会造成环形链或数据丢失。
-
在 jdk1.8 中,在多线程环境下,会发生数据覆盖的情况。
推荐阅读:
分享一套SpringBoot开发博客系统源码,以及完整开发文档!速度保存!