一道三年级数学题,您看看,还能辅导吗?

564 阅读2分钟

一道三年级数学题引发的XXX

前些天,有朋友突然给发来一道三年级数学题,可能冲我最近经常在鼓捣一些数学小雕虫吧(真心感谢分享~)?

第一反应,拿笔一算,很快有了答案,再一看,三年级的,这个定语下得也忒狠(超前)了?不好意思回。

回想自已,三年级时能理解方程吗?肯定不能,只好尴尬求饶,对方肯定不是来要答案的。

那么如何能让一个三年级小孩子明白呢?......

托腮吃笔半天,真没思路......

跪了~

...

如果您也一样,微信搜一搜数学之水点关注,回复三年级

解药
吧~

若是长久没有思路,其实也没什么可害羞的~

且看,我把这个趣事发到群里,有211/985毕业多年的家长表示自已不能辅导三年级数学了,更有数学系的脱口而出答案是12*12?哈哈(见下图)

......

故这里也先贴个成年人的参考答案。

成人参考答案:

设长为x, 宽为y, 面积S=xy, 欲求S的最大值,满足约束条件 x+2y=36, x>0,y>0 即该问题。

写得机器学习(专业)一点即:

\begin{cases}
   obj: \quad \max{xy}  \\ s.t:  \quad x+2y=36 \\ \quad \qquad x>0,y>0
\end{cases}
\\

提供两种解法:

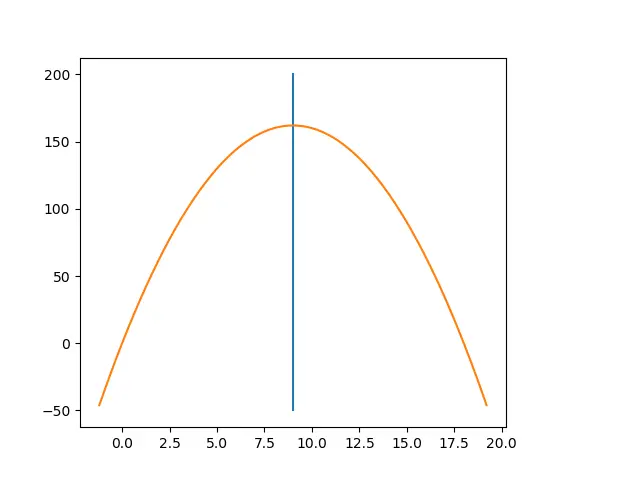
  • (一)\begin{gather*}xy=(36-2y)y\\=36y-2y^2 \\=2(18y-y^2)\\=2(-y^2+18y-9^2+9^2)\\=-2(y-9)^2+2*81 \\=162, \quad while \quad y=9\end{gather*}
\\
  • (二)
S(y)=-2y^2+36y
\\ S'(y)=-4y+36
\\

令导数为零,即y=9时, S有最大值162, 如下图!

当然,最后是他告密了(我也想不到),这趣事给我很深刻的印象,故记下来分享予大家。

  • 有时,知识丰富还真不如思路奇特,idea的价值不是空谈啊!
  • 重要事情说三遍,欲知三年级的思路,欢迎关注下面公众号回复三年级哦,~~
  • 重要事情说三遍,欲知三年级的思路,欢迎关注下面公众号回复三年级哦,~~
  • 重要事情说三遍,欲知三年级的思路,欢迎关注下面公众号回复三年级哦,~~