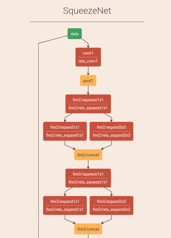
1. caffe 网络结构可视化
将网络结构复制粘贴到左侧的编辑框,按Shift+Enter就可以显示出你的网络结构

2. caffe计算图片的均值
使用caffe自带的均值计算工具
./build/tools/compute_image_mean ROOT_OF_IMAGES ROOT_TO_PLACE_MEAN_FILE
第一个参数:需要计算均值的图片路径,格式为LMDB训练数据
第二个参数:计算出来的结果保存路径
./build/tools/compute_image_mean project/SqueezeNet/SqueezeNet_v1.0/test_lmdb project/SqueezeNet/SqueezeNet_v1.0/test_mean.binaryproto
python格式的均值计算
先用LMDB格式数据,计算出二进制格式均值,然后转换成python格式均值
[size=1em]
1 2 3 4 5 6 7 8 9 10 11 12 13 14 | #!/usr/bin/env python import numpy as np import sys,caffe if len(sys.argv)!=3: print "Usage: python convert_mean.py mean.binaryproto mean.npy" sys.exit() blob = caffe.proto.caffe_pb2.BlobProto() bin_mean = open( sys.argv[1] , 'rb' ).read() blob.ParseFromString(bin_mean) arr = np.array( caffe.io.blobproto_to_array(blob) ) npy_mean = arr[0] np.save( sys.argv[2] , npy_mean ) |
脚本保存为convert_mean.py
调用格式:
[size=1em]
1 | sudo python convert_mean.py mean.binaryproto mean.npy |
mean.npy是我们需要的python格式二进制文件
3. 可视化训练过程中的 training/testing loss
- NVIDIA-DIGITS: caffe训练可视化工具(数据准备,模型选择,学习曲线可视化,多GPU训练
- 训练时 --solver=solver.ptototxt 2>&1 | tee train.log, 然后使用 ./tools/extra/parse_log.py train.log将其转为两个csv 文件分别包括train loss和test loss, 然后使用以下脚本画图:
[size=1em]
1 2 3 4 5 6 7 8 9 10 11 12 13 14 15 | import pandas as pd from matplotlib import * from matplotlib.pyplot import * train_log = pd.read_csv("./lenet_train.log.train") test_log = pd.read_csv("./lenet_train.log.test") _, ax1 = subplots(figsize=(15, 10)) ax2 = ax1.twinx() ax1.plot(train_log["NumIters"], train_log["loss"], alpha=0.4) ax1.plot(test_log["NumIters"], test_log["loss"], 'g') ax2.plot(test_log["NumIters"], test_log["acc"], 'r') ax1.set_xlabel('iteration') ax1.set_ylabel('train loss') ax2.set_ylabel('test accuracy') savefig("./train_test_image.png") #save image as png |