RabbitMQ 如何保证消息不丢失?

470 阅读4分钟

RabbitMQ一般情况很少丢失,但是不能排除意外,为了保证我们自己系统高可用,我们必须作出更好完善措施,保证系统的稳定性。

下面来介绍下,如何保证消息的绝对不丢失的问题,下面分享的绝对干货,都是在知名互联网产品的产线中使用。

1.消息持久化

2.ACK确认机制

3.设置集群镜像模式

4.消息补偿机制

第一种:消息持久化

RabbitMQ 的消息默认存放在内存上面,如果不特别声明设置,消息不会持久化保存到硬盘上面的,如果节点重启或者意外crash掉,消息就会丢失。

所以就要对消息进行持久化处理。如何持久化,下面具体说明下:

要想做到消息持久化,必须满足以下三个条件,缺一不可。

1) Exchange 设置持久化

2)Queue 设置持久化

3)Message持久化发送:发送消息设置发送模式deliveryMode=2,代表持久化消息

第二种:ACK确认机制

多个消费者同时收取消息,比如消息接收到一半的时候,一个消费者死掉了(逻辑复杂时间太长,超时了或者消费被停机或者网络断开链接),如何保证消息不丢?

这个使用就要使用Message acknowledgment 机制,就是消费端消费完成要通知服务端,服务端才把消息从内存删除。

这样就解决了,及时一个消费者出了问题,没有同步消息给服务端,还有其他的消费端去消费,保证了消息不丢的case。

第三种:设置集群镜像模式

我们先来介绍下RabbitMQ三种部署模式:

1)单节点模式:最简单的情况,非集群模式,节点挂了,消息就不能用了。业务可能瘫痪,只能等待。
2)普通模式:默认的集群模式,某个节点挂了,该节点上的消息不能用,有影响的业务瘫痪,只能等待节点恢复重启可用(必须持久化消息情况下)。
3)镜像模式:把需要的队列做成镜像队列,存在于多个节点,属于RabbitMQ的HA方案

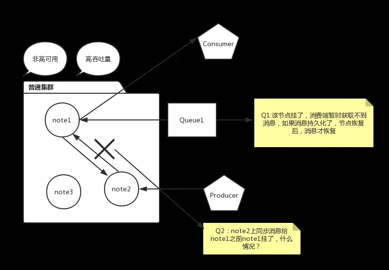
为什么设置镜像模式集群,因为队列的内容仅仅存在某一个节点上面,不会存在所有节点上面,所有节点仅仅存放消息结构和元数据。下面自己画了一张图介绍普通集群丢失消息情况:

如果想解决上面途中问题,保证消息不丢失,需要采用HA 镜像模式队列。

下面介绍下三种HA策略模式:

1)同步至所有的
2)同步最多N个机器
3)只同步至符合指定名称的nodes

命令处理HA策略模版:rabbitmqctl set_policy [-p Vhost] Name Pattern Definition [Priority]

1)为每个以“rock.wechat”开头的队列设置所有节点的镜像,并且设置为自动同步模式
rabbitmqctl set_policy ha-all "^rock.wechat" '{"ha-mode":"all","ha-sync-mode":"automatic"}'
rabbitmqctl set_policy -p rock ha-all "^rock.wechat" '{"ha-mode":"all","ha-sync-mode":"automatic"}'

2)为每个以“rock.wechat.”开头的队列设置两个节点的镜像,并且设置为自动同步模式
rabbitmqctl set_policy -p rock ha-exacly "^rock.wechat" \
'{"ha-mode":"exactly","ha-params":2,"ha-sync-mode":"automatic"}'

3)为每个以“node.”开头的队列分配指定的节点做镜像
rabbitmqctl set_policy ha-nodes "^nodes\." \
'{"ha-mode":"nodes","ha-params":["rabbit@nodeA", "rabbit@nodeB"]}'

但是:HA 镜像队列有一个很大的缺点就是: 系统的吞吐量会有所下降

第四种:消息补偿机制

为什么还要消息补偿机制呢?难道消息还会丢失,没错,系统是在一个复杂的环境,不要想的太简单了,虽然以上的三种方案,基本可以保证消息的高可用不丢失的问题,

但是作为有追求的程序员来讲,要绝对保证我的系统的稳定性,有一种危机意识。

比如:持久化的消息,保存到硬盘过程中,当前队列节点挂了,存储节点硬盘又坏了,消息丢了,怎么办?

产线网络环境太复杂,所以不知数太多,消息补偿机制需要建立在消息要写入DB日志,发送日志,接受日志,两者的状态必须记录。

然后根据DB日志记录check 消息发送消费是否成功,不成功,进行消息补偿措施,重新发送消息处理。

![](bbs.itheima.com/data/a...

出处:www.cnblogs.com/flyrock/