KMP模式匹配算法原理
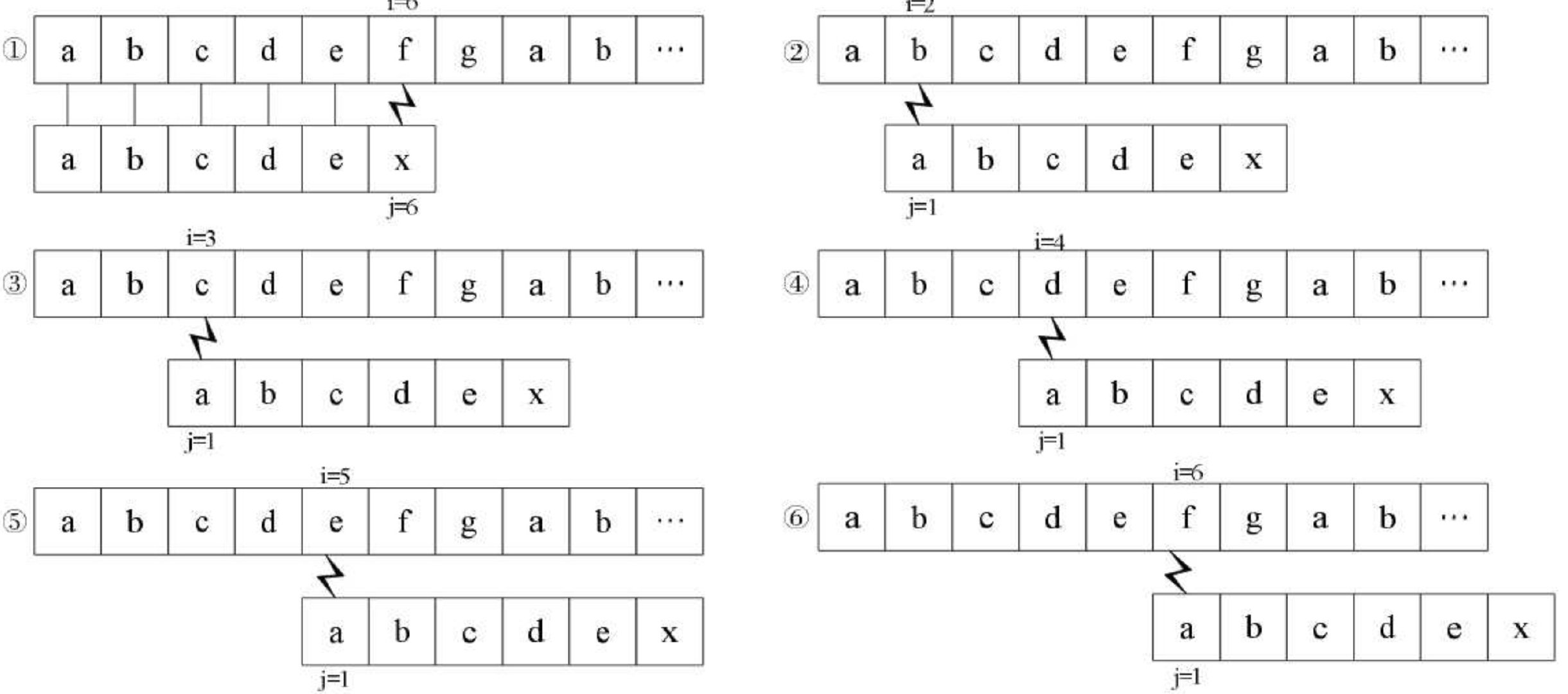
如果主串S="abcdefgab",其实还可以更长一些,我们就省略掉只保留前9位,我们要匹配的T="abcdex",那么如果用BF算法的话,前5个字母,两个串完全相等,直到第6个字母,“f”与“x”不等,如图5-7-1的①所示。

接下来,按照BF算法,应该是如上图的流程②③④⑤⑥。即主串S中当i=2、3、4、5、6时,首字符与子串T的首字符均不等。
似乎这也是理所当然,原来的算法就是这样设计的。可仔细观察发现。对于要匹配的子串T来说,“abcdex”首字任意一个字符都不相等。也就是说,既然“a”不与自己后面的子串中任何一字符相等,那么对于上图的①来说,前五位字符分别相等,意味着子串T的首字符“a”不可能与S串的第2位到第5位的字符相等。在上图中,②③④⑤的判断都是多余。
同样道理,在我们知道T串中首字符“a”与T中后面的字符均不相等的前提下,T串的“a”与S串后面的“c”、“d”、“e”也都可以在①之后就可以确定是不相等的,所以这个算法当中②③④⑤没有必要,只保留①⑥即可,如下图所示。

之所以保留⑥中的判断是因为在①中T[6]≠S[6],尽管我们已经知道T[1]≠T[6],但也不能断定T[1]一定不等于S[6],因此需要保留⑥这一步。”
如果T串后面也含有首字符“a”的字符怎么办呢?
我们来看下面一个例子,假设S="abcababca",T="abcabx"。对于开始的判断,前5个字符完全相等,第6个字符不等,如下图的①。此时,根据刚才的经验,T的首字符“a”与T的第二位字符“b”、第三位字符“c”均不等,所以不需要做判断,下图的BF算法步骤②③都是多余。

因为T的首位“a”与T第四位的“a”相等,第二位的“b”与第五位的“b”相等。而在①时,第四位的“a”与第五位的“b”已经与主串S中的相应位置比较过了,是相等的,因此可以断定,T的首字符“a”、第二位的字符“b”与S的第四位字符和第五位字符也不需要比较了,肯定也是相等的——之前比较过了,还判断什么,所以④⑤这两个比较得出字符相等的步骤也可以省略。
也就是说,对于在子串中有与首字符相等的字符,也是可以省略一部分不必要的判断步骤。如下图所示,省略掉右图的T串前两位“a”与“b”同S串中的4、5位置字符匹配操作。

对比这两个例子,我们会发现在①时,我们的i值,也就是主串当前位置的下标是6,②③④⑤,i值是2、3、4、5,到了⑥,i值才又回到了6。即我们在BF算法中,主串的i值是不断地回溯来完成的。而我们的分析发现,这种回溯其实是可以不需要的——正所谓好马不吃回头草,我们的KMP模式匹配算法就是为了让这没必要的回溯不发生。
既然i值不回溯,也就是不可以变小,那么要考虑的变化就是j值了。通过观察也可发现,我们屡屡提到了T串的首字符与自身后面字符的比较,发现如果有相等字符,j值的变化就会不相同。也就是说,这个j值的变化与主串其实没什么关系,关键就取决于T串的结构中是否有重复的问题。
由于T="abcdex",当中没有任何重复的字符,所以j就由6变成了1。由于T="abcabx",前缀的“ab”与最后“x”之前串的后缀“ab”是相等的。因此j就由6变成了3。因此,我们可以得出规律,j值的多少取决于当前字符之前的串的前后缀的相似度。
我们把T串各个位置的j值的变化定义为一个数组next,那么next的长度就是T串的长度。于是我们可以得到下面的函数定义:

next数组值推导
“具体如何推导出一个串的next数组值呢,我们来看一些例子。
1.T="abcdex
| j | 123456 |
|---|---|
| 模式串T | abcdex |
| next[j] | 011111 |
1)当j=1时,next[1]=0;
2)当j=2时,j由1到j-1就只有字符“a”,属于其他情况next[2]=1;
3)当j=3时,j由1到j-1串是“ab”,显然“a”与“b”不相等,属其他情况,next[3]=1;
4)以后同理,所以最终此T串的next[j]为011111。
2.T="abcabx"
| j | 123456 |
|---|---|
| 模式串T | abcabx |
| next[j] | 011123 |
1)当j=1时,next[1]=0;
2)当j=2时,同上例说明,next[2]=1;
3)当j=3时,同上,next[3]=1;
4)当j=4时,同上,next[4]=1;
5)当j=5时,此时j由1到j-1的串是“abca”,前缀字符“a”与后缀字符“a”相等(前缀用下划线表示,后缀用斜体表示),因此可推算出k值为2(由‘p1...pk-1’=‘pj-k+1...pj-1’,得到p1=p4)因此next[5]=2;
6)当j=6时,j由1到j-1的串是“abcab”,由于前缀字符“ab”与后缀“ab”相等,所以next[6]=3。
我们可以根据经验得到如果前后缀一个字符相等,k值是2,两个字符k值是3,n个相等k值就是n+1。
3.T="ababaaaba"
| j | 123456789 |
|---|---|
| 模式串T | ababaaaba |
| next[j] | 011234223 |
1)当j=1时,next[1]=0;
2)当j=2时,同上next[2]=1;
3)当j=3时,同上next[3]=1;
4)当j=4时,j由1到j-1的串是“aba”,前缀字符“a”与后缀字符“a”相等,next[4]=2;
5)当j=5时,j由1到j-1的串是“abab”,由于前缀字符“ab”与后缀“ab”相等,所以next[5]=3;
6)当j=6时,j由1到j-1的串是“ababa”,由于前缀字符“aba”与后缀“aba”相等,所以next[6]=4;
7)当j=7时,j由1到j-1的串是“ababaa”,由于前缀字符“ab”与后缀“aa”并不相等,只有“a”相等,所以next[7]=2;
8)当j=8时,j由1到j-1的串是“ababaaa”,只有“a”相等,所以next[8]=2;
9)当j=9时,j由1到j-1的串是“ababaaab”,由于前缀字符“ab”与后缀“ab”相等,所以next[9]=3。
4.T="aaaaaaaab"
| j | 123456789 |
|---|---|
| 模式串T | aaaaaaaab |
| next[j] | 012345678 |
1)当j=1时,next[1]=0;
2)当j=2时,同上next[2]=1;
3)当j=3时,j由1到j-1的串是“aa”,前缀字符“a”与后缀字符“a”相等,next[3]=2;
4)当j=4时,j由1到j-1的串是“aaa”,由于前缀字符“aa”与后缀“aa”相等,所以next[4]=3;
5)……
6)当j=9时,j由1到j-1的串是“aaaaaaaa”,由于前缀字符“aaaaaaa”与后缀“aaaaaaa”相等,所以next[9]=8。
KMP模式匹配算法实现
next数组计算实现
/* 通过计算返回子串T的next数组。 */
void get_next(String T, int *next)
{
int i, j;
i = 1;
j = 0;
next[1] = 0;
/* 此处T[0]表示串T的长度 */
while (i < T[0])
{
/* T[i]表示后缀的单个字符, */
/* T[j]表示前缀的单个字符 */
if (j == 0 || T[i] == T[j])
{
++i;
++j;
next[i] = j;
}
else
/* 若字符不相同,则j值回溯 */
j = next[j];
}
}
这段代码的目的就是为了计算出当前要匹配的串T的next数组。
/* 返回子串T在主串S中第pos个字符之后的位置。
若不存在,则函数返回值为0。 */
/* T非空,1≤pos≤StrLength(S)。 */
int Index_KMP(String S, String T, int pos)
{
/* i用于主串S当前位置下标值,若pos不为1, */
/* 则从pos位置开始匹配 */
int i = pos;
/* j用于子串T中当前位置下标值 */
int j = 1;
/* 定义一next数组 */
int next[255];
/* 对串T作分析,得到next数组 */
get_next(T, next);
/* 若i小于S的长度且j小于T的长度时, */
/* 循环继续 */
while (i <= S[0] && j <= T[0])
{
/* 两字母相等则继续,相对于BF算法增加了 */
/* j=0判断 */
if (j == 0 || S[i] == T[j])
{
++i;
++j;
}
/* 指针后退重新开始匹配 */
else
{
/* j退回合适的位置,i值不变 */
j = next[j];
}
}
if (j > T[0])
return i - T[0];
else
return 0;
}
KMP模式匹配算法改进
KMP还是有缺陷的。比如,如果我们的主串S="aaaabcde",子串T="aaaaax",其next数组值分别为012345,在开始时,当i=5、j=5时,我们发现“b”与“a”不相等,如下图的①,因此j=next[5]=4,如图中的②,此时“b”与第4位置的“a”依然不等,j=next[4]=3,如图中的③,后依次是④⑤,直到j=next[1]=0时,根据算法,此时i++、j++,得到i=6、j=1,如图中的⑥。

我们发现,当中的②③④⑤步骤,其实是多余的判断。由于T串的第二、三、四、五位置的字符都与首位的“a”相等,那么可以用首位next[1]的值去取代与它相等的字符后续next[j]的值,这是个很好的办法。因此我们对求next函数进行了改良。
假设取代的数组为nextval,代码如下:
/* 求模式串T的next函数修正值并存入数组
nextval */
void get_nextval(String T, int *nextval)
{
int i, j;
i = 1;
j = 0;
nextval[1] = 0;
/* 此处T[0]表示串T的长度 */
while (i < T[0])
{
/* T[i]表示后缀的单个字符, */
/* T[j]表示前缀的单个字符 */
if (j == 0 || T[i] == T[j])
{
++i;
++j;
/* 若当前字符与前缀字符不同 */
if (T[i] != T[j])
/* 则当前的j为nextval在i位置的值 */
nextval[i] = j;
else
/* 如果与前缀字符相同,则将前缀 */
/* 字符的nextval值赋值给nextval在i位置的值 */
nextval[i] = nextval[j];
}
else
/* 若字符不相同,则j值回溯 */
j = nextval[j];
}
}
nextval数组值推导
改良后,我们之前的例子nextval值就与next值不完全相同了。比如:
1.T="ababaaaba"
| j | 123456789 |
|---|---|
| 模式串T | ababaaaba |
| next[j] | 011234223 |
| nextval[j] | 010104210 |
先算出next数组的值分别为011234223,然后再分别判断。
1)当j=1时,nextval[1]=0;
2)当j=2时,因第二位字符“b”的next值是1,而第一位就是“a”,它们不相等,所以nextval[2]=next[2]=1,维持原值。
3)当j=3时,因为第三位字符“a”的next值为1,所以与第一位的“a”比较得知它们相等,所以nextval[3]=nextval[1]=0;

4)当j=4时,第四位的字符“b”next值为2,所以与第二位的“b”相比较得到结果是相等,因此nextval[4]=nextval[2]=1;如下图所示。

5)当j=5时,next值为3,第五个字符“a”与第三个字符“a”相等,因此nextval[5]=nextval[3]=0;
6)当j=6时,next值为4,第六个字符“a”与第四个字符“b”不相等,因此nextval[6]=4;
7)当j=7时,next值为2,第七个字符“a”与第二个字符“b”不相等,因此nextval[7]=2;
8)当j=8时,next值为2,第八个字符“b”与第二个字符“b”相等,因此nextval[8]=nextval[2]=1;
9)当j=9时,next值为3,第九个字符“a”与第三个字符“a”相等,因此nextval[9]=nextval[3]=0。
2.T="aaaaaaaab"
| j | 123456789 |
|---|---|
| 模式串T | aaaaaaaab |
| next[j] | 012345678 |
| nextval[j] | 000000008 |
“先算出next数组的值分别为012345678,然后再分别判断。
1)当j=1时,nextval[1]=0;
2)当j=2时,next值为1,第二个字符与第一个字符相等,所以nextval[2]=nextval[1]=0;
3)同样的道理,其后都为0……;
4)当j=9时,next值为8,第九个字符“b”与第八个字符“a”不相等,所以nextval[9]=8。
总结
改进过的KMP算法,它是在计算出next值的同时,如果a位字符与它next值指向的b位字符相等,则该a位的nextval就指向b位的nextval值,如果不等,则该a位的nextval值就是它自己a位的next的值。”