首页
沸点
课程
数据标注
HOT
AI Coding
更多
直播
活动
APP
插件
直播
活动
APP
插件
搜索历史
清空
创作者中心
写文章
发沸点
写笔记
写代码
草稿箱
创作灵感
查看更多
登录
注册
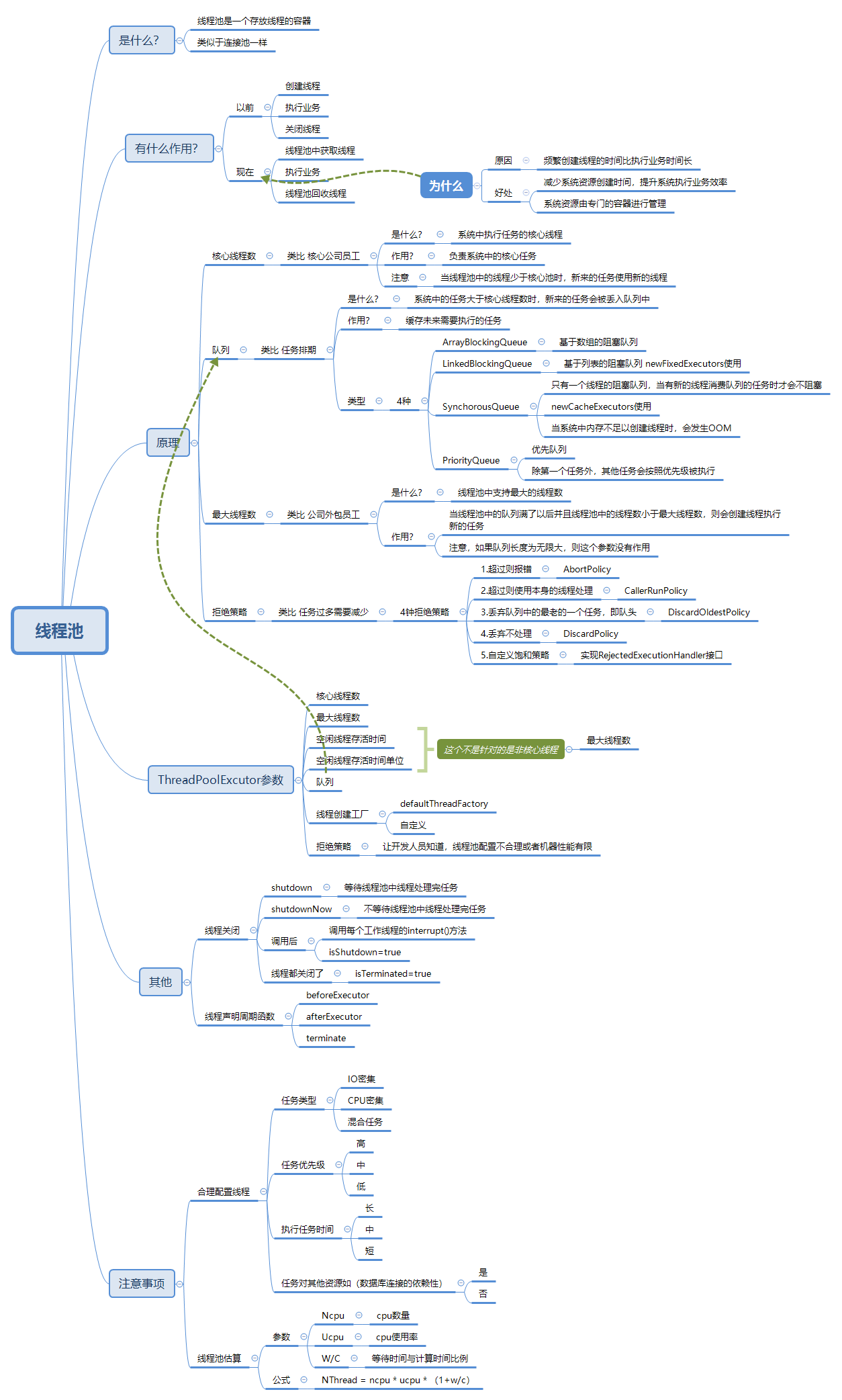
6.22 线程池
a_dog_programmer
2020-05-01
96
阅读1分钟
线程池总结
a_dog_programmer
Java开发
15
文章
3.3k
阅读
2
粉丝
目录
收起