首页
沸点
课程
数据标注
HOT
AI Coding
更多
直播
活动
APP
插件
直播
活动
APP
插件
搜索历史
清空
创作者中心
写文章
发沸点
写笔记
写代码
草稿箱
创作灵感
查看更多
登录
注册
java程序运行流程简要描述
田歌
2020-04-30
153
阅读1分钟
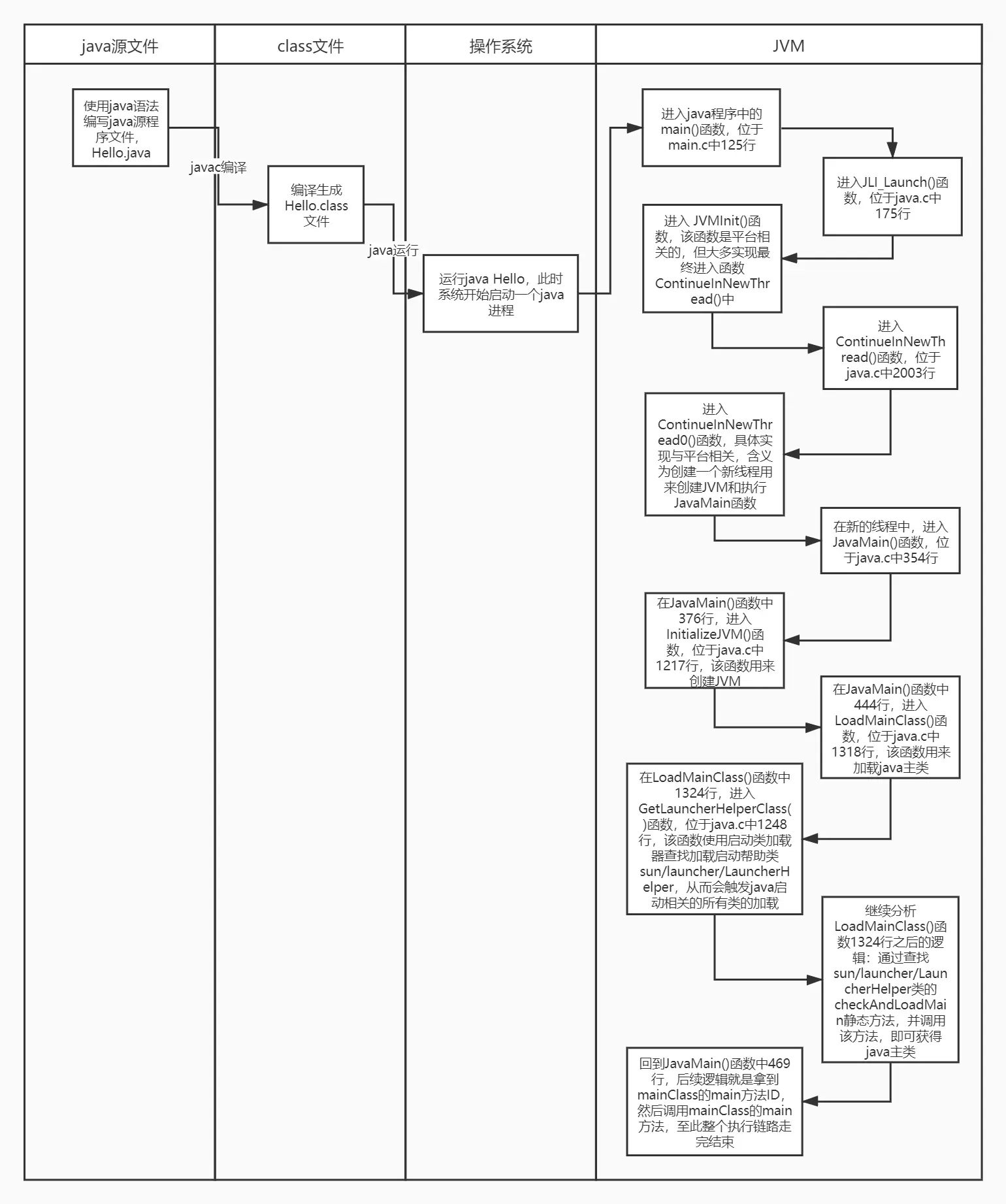
下图描述java程序运行的简要流程:
田歌
1
文章
153
阅读
0
粉丝
目录
收起