Spring-beans架构设计原理

213 阅读9分钟

IOC

IOC,官方给的定义是依赖注入(Dependency Injection)或者控制反转(Inversion of Control)。光从字面理解起来还是比较费劲。但任何一种模式都是来自人的行为思考方式,只要想象下日常生产过程,在生产之前是客户下单,单子会详细注明需要的产品,包括产品的各方面规格属性,然后工厂据此生产。

IOC就是一个类似的过程,用户声明要什么,ioc就给用户生产什么。在过程中用户只是给出需求清单,而不用再费劲去new,以及不停设置各种属性。

Spring ioc

Spring-beans是ioc最著名的实现,而且已经没有之一,现在几乎就是ioc的代名词。虽然更多人倾向认为beans只是工厂,context才是容器,但context本身更类似是beans的外观--由它驱动beans,并且对内组合beans的功能;而且context本身也是基于beans之上的。spring最下方最牢靠的地基只有beans,它是spring的基石组件,所有的我们已知的spring组件都是基于它。

spring-beans整体架构

Spring-beans提供的优秀的可扩展能力使spring几乎能包容一切,用户只需遵循spring beans的相关规范--spring.schema定义配置文档的文法规范,spring.handler定义客户化配置的解析工具--就可以将bean接入到spring容器里。Bean接入后还可以通过实现BeanPostProcessor或者init-method对bean做后处理甚至替换bean。

Spring-beans的优秀设计使spring越来越像是一个生态圈,基于beans,aop、context、mvc、annotation等强大的组件都被接入进来,除此还有一些优秀的第三方组件,例如dubbo等。
spring生态圈
以aop为例,先在parse阶段对aop的配置生成Advised bean(Advisor),然后在所有bean的后处理阶段get Advised bean,并通过filter判断是否适应于当前bean,适用则会对bean织入advice。后面如果有时间会专门做篇aop,这里不再继续深入。

Dubbo和aop略有区别,dubbo的扩展选择了init method中的afterPropertiesSet,所有严格意义上dubbo是无法去spring的,虽然dubbo声明是可以,但其实只能不适用spring功能,而不能去spring jar,dubbo bean在init阶段生成ref,其实也是个代理--封装了远程访问的细节。

Bean定义

Spring-beans的核心实体是BeanDefinition和BeanFactory。前者映射我们的定义,后者则是依据定义生产bean的工厂。
beans概念模型
上图是spring beans的静态结构图,更多是偏重于bean解析,因为1. 理解了bean解析也就理解了一半spring扩展能力;2.BeanFactory的复杂不在于类之间的组织结构,而在于复杂的调用链路,也就没必要是静态结构方面做过多说明。需要说明的是,这只是概念模型,并不完全映射到类,因为spring的抽象层次太高,一个概念实体功能往往由多个类协同完成,画起来比较费劲,就类似BeanFactory,光搞清楚各个BeanFactory之间的关系就理得头痛,所以都尽可能从概念层面说明。

重要实体说明

  • DefaultListableBeanFactory是BeanDefintionRegistry的默认实现,它是个适配器,用于适配BeanFactory和BeanDefintionRegistry,工厂和定义通过它统一。它由ApplicationContext初始化,并被作为BeanDefinitionReader的registry。Reader对配置文档加载解析,生成definition并注册到registry--其实就是DefaultListableBeanFactory,这样工厂就拥有了类定义,bean初始化时也可以通过内部方法轻松获取到定义。
  • NamespaceHandlerResolver用于获取配置解析实体--NamespaceHandler。它和registry均内聚在上下文实体--ReaderContext中,parser内聚上下文从而可以间接访问handler和registry获得解析和注册的能力。

其他几个实体都比较直观便于理解,不再一一赘述。

整体交互过程

BeanDefinitionReader是整个bean解析的聚合根,它由ApplicationContext创建,并将DefaultListableBeanFactory作为registry传递给它。
定义解析交互过程
BeanDefinitionReader创建文档读取实体--DocuemntReader用于加载解析,并在step3加载文档时创建上下文--ReaderContext传递给文档读取实体。上下文贯穿于整个解析过程始终,它在文档读取实体使用parser解析时也会被传入parser中。

Parse过程是整个加载过程的核心,默认parser通过间接关联的识别器可以依据不同配置节点进行parser切换,当读到非默认配置时,则切换到对应客户化parser解析。解析完成后再通过间接关联的registry进行注册,从而配置定义进入spring管理,待getBean时使用。

客户化配置节点解析

客户化配置是spring非常重要的扩展点,spring强大的扩展能力有一半功能要归功于它,另一半中的80%就是后面要介绍的大名鼎鼎的BeanPostProcessor。不仅仅一些第三方扩展(例如开篇提到的dubbo)基于它,spring本身的很多模块也是基于它,例如spring-aop,spring-context等等,spring体系内除了默认的beans命名空间其余都基于它扩展的。

NamespaceHandlerResolver由BeanDefinitionReader初始化,后者在第一次被访问时读取spring.handlers文件。.handlers文件定义namespace uri和对应处理类的映射关系。例如:

http\://www.springframework.org/schema/context=org.springframework.context.config.ContextNamespaceHandler

上面的这行配置就是配置声明的解析类。

NamespaceHandlerResolver依据节点namespace获得NamespaceHandler,然后使用handler处理自定义配置节点。

public interface NamespaceHandler {
    void init();
    
    BeanDefinition parse(Element element, ParserContext parserContext);

    BeanDefinitionHolder decorate(Node source, BeanDefinitionHolder definition, ParserContext parserContext);

}

init方法注册localName和自定义parser的关系,parser和localName的关系由handler的提供者自己注册。例如:

public void init() {
        // In 2.0 XSD as well as in 2.1 XSD.
        registerBeanDefinitionParser("config", new ConfigBeanDefinitionParser());
        registerBeanDefinitionParser("aspectj-autoproxy", new AspectJAutoProxyBeanDefinitionParser());
        registerBeanDefinitionDecorator("scoped-proxy", new ScopedProxyBeanDefinitionDecorator());

        // Only in 2.0 XSD: moved to context namespace as of 2.1
        registerBeanDefinitionParser("spring-configured", new SpringConfiguredBeanDefinitionParser());
    }

上面就是aop注册parser的代码片段。config,aspectj-autoproxy这些就是localName,parse过程中不同的localName会切换到不同的parser解析。

spring先通过命名空间定位到handler,handler处理时再基于localName取相应的parser解析当前结点。比如这个配置,aop是命名空间,aspectj-autoproxy是localName。整个读取解析过程中先通过aop找到AopNamespaceHandler,再在解析到aspectj-autoproxy节点时使用AspectJAutoProxyBeanDefinitionParser来解析。如果要研究spring源码,一定要先找到对应parser,知道每个配置项对应到运行时的bean结构才能更好理解spring;而且parser可能会生成一些默认的BeanPostProcessor,如果意识不到这些后处理器,那么对代码的读取将会断片,陷入完全无法理解的境地。比如spring-aop就是由parser默认生成AopAutoProxyCreator这个BeanPostProcessor,在bean初始化后由这个processor对bean生成代理。

Bean获取

getBean
上图是getBean过程,整个过程很简洁,实际深入代码会发现非常繁琐。

BeanFactory和BeanDefinitionRegistry在spring里是统一的,参见第一节,图上为了方便理解,拆成两个概念实体。

需要注意的是第4步和第6步,bean配置时可以指定parent属性,如果有parent,则beanFactory会对local和parent做merge,merge的策略是对parent做覆盖,也可以理解为是对parent做继承。这和parent bean factory完全是两个概念,一定要区分开。

在beans的实体静态结构里,分别注明了parent bean definition和parent bean factory。两者都是被关联的,而不是被继承。后者有点像jvm的双亲委托模型,parent和child有各自的上下文,类似于jvm的命名空间。parent bean factory由applicationContext设置,无法配置。比如spring mvc就是两个父子两个容器,在容器refresh时相应的也会把父容器的BeanFactory设置成子容器BeanFactory的parentBeanFactory。

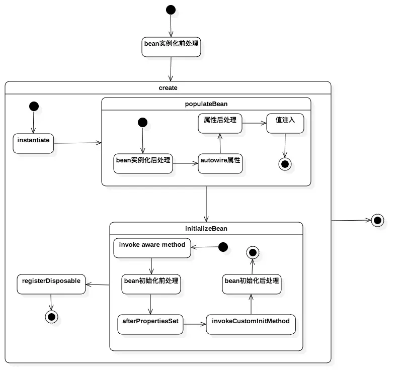
spring bean状态

bean状态
Bean主要经过instantiate,populate,initializeBean和registerDisposableBean4个状态,在状态流转中会调用很多spring预留的扩展接口。

  1. awareMethod
    如果bean继承了BeanFactoryAware,BeanNameAware,BeanClassLoaderAware,则会在initialize阶段将BeanFactory, BeanName和bean ClassLoader设置给Bean。

注意它和ApplicationContextAware是不一样的,后者是由BeanPostProcessor做后处理set的。

  1. init method
  2. method不仅仅包括配置的init-method方法还包括InitializedBean的afterPropertiesSet回调接口,这两者均是无参的,完全可以互相替代,两者中afterPropertiesSet调用在前。

BeanPostProcessor

上文提到过,spring另一半的扩展能力是由BeanPostProcessor提供的。先看下其接口定义

public interface BeanPostProcessor {
    Object postProcessBeforeInitialization(Object bean, String beanName) throws BeansException;

    Object postProcessAfterInitialization(Object bean, String beanName) throws BeansException;
}

两个方法分别在init-method调用前后,对bean做后处理。需要特别注意的就是postProcessAfterInitialization,大部分的spring扩展就是由它来完成的,比如上文提到的aop就是在这个阶段对bean做后处理生成代理。相应的也可以使用postProcessBeforeInitialization,但是此时init-method并未执行,后处理需要保证init-method带来的影响,@PostConstruct的方法执行就是在这个阶段。

实例化后处理器

InstantiationAwareBeanPostProcessor继承了BeanPostProcessor,主要用于在bean实例化前后做处理。

public interface InstantiationAwareBeanPostProcessor extends BeanPostProcessor {
    Object postProcessBeforeInstantiation(Class<?> beanClass, String beanName) throws BeansException;

    boolean postProcessAfterInstantiation(Object bean, String beanName) throws BeansException;

    PropertyValues postProcessPropertyValues(
            PropertyValues pvs, PropertyDescriptor[] pds, Object bean, String beanName)
            throws BeansException;
}
  • 实例化前处理,这个方法的参数是beanClass和beanName,在bean实例化前调用,如果这个方法的返回值不为空则getBean结束,用户收到的就是这个该方法的返回值。这个扩展点主要是留给预处理的,用户可以直接生成一个同类型的bean,替换实际bean,此时实际bean不会被实例化。
  • 实例化后处理连同属性后处理是spring内部非常重要的扩展点,annotation的field注入就是在这两个阶段完成。主要有两个关键实现:
    CommonAnnotationBeanPostProcessor,该类在实例化后处理阶段做属性注入,主要用于@Resource

AutowiredAnnotationBeanPostProcessor,该类在属性后处理阶段做属性注入,主要用于@Autowired
前者还继承了InitDestroyAnnotationBeanPostProcessor类,该类会在init-method被执行前调用@PostConstruct方法。