
背景说明
一个账号只能一处登录,类似的业务需求在现有后管类系统是非常常见的。 但在原有的 spring security oauth2 令牌方法流程(所谓的登录)无法满足类似的需求。
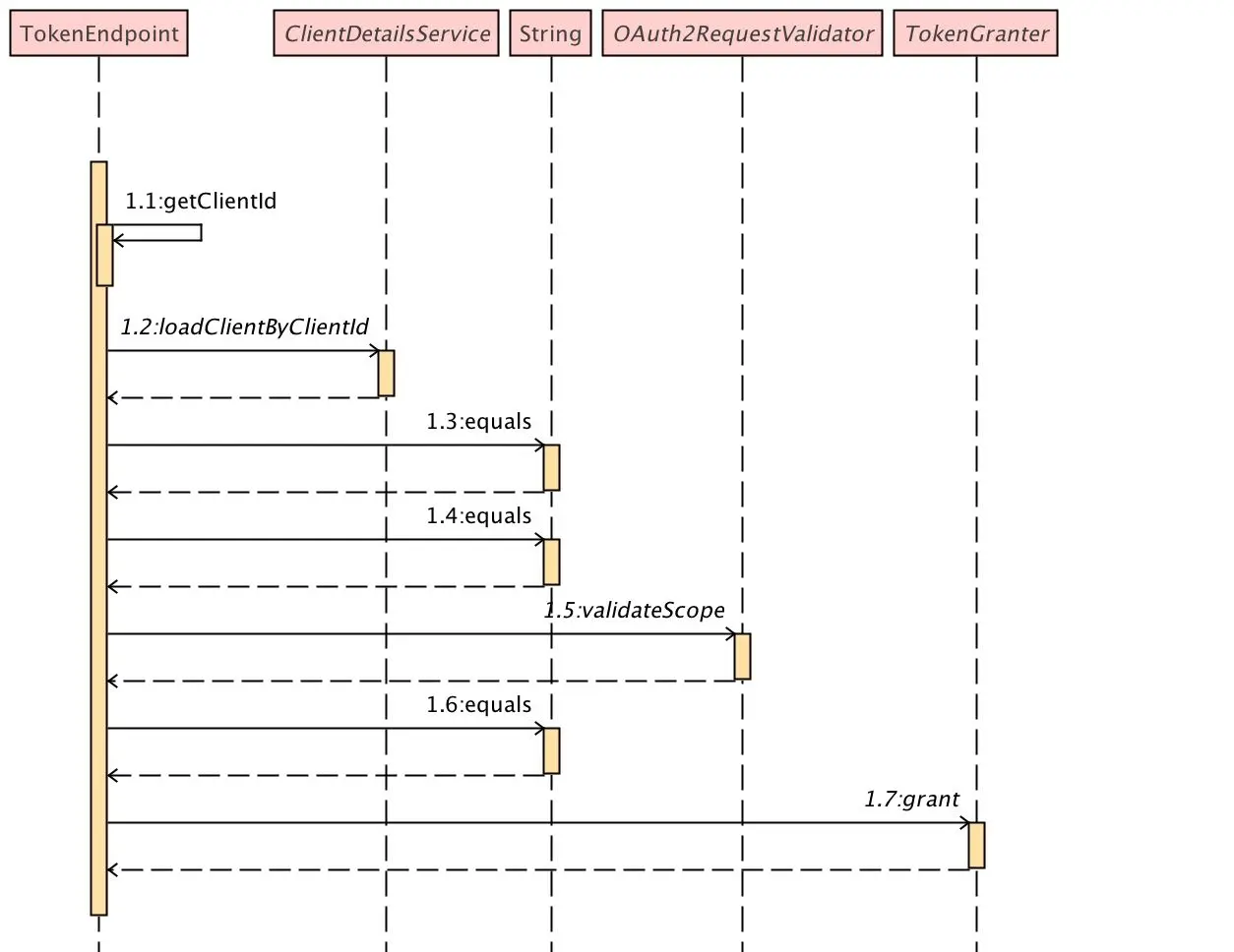
我们先来看 TokenEndpoint 的方法流程
客户端 带参访问 /oauth/token 接口,最后去调用 TokenGranter

TokenGranter 根据不同的授权类型,获取用户认证信息 并去调用TokenServices 生成令牌

重新 TokenService
- 重写发放逻辑
createAccessToken,当用户管理的令牌存在时则删除重新创建,这样会导致之前登陆获取的token 失效,顺理成章的被挤掉。
@Transactional public OAuth2AccessToken createAccessToken() { OAuth2AccessToken existingAccessToken = tokenStore.getAccessToken(authentication); OAuth2RefreshToken refreshToken = null; // 重写此处,当用户关联的token 存在时,删除原有令牌 if (existingAccessToken != null) { tokenStore.removeAccessToken(existingAccessToken); } else if (refreshToken instanceof ExpiringOAuth2RefreshToken) { ExpiringOAuth2RefreshToken expiring = (ExpiringOAuth2RefreshToken) refreshToken; if (System.currentTimeMillis() > expiring.getExpiration().getTime()) { refreshToken = createRefreshToken(authentication); } }OAuth2AccessToken accessToken = createAccessToken(authentication, refreshToken); tokenStore.storeAccessToken(accessToken, authentication); // In case it was modified refreshToken = accessToken.getRefreshToken(); if (refreshToken != null) { tokenStore.storeRefreshToken(refreshToken, authentication); } return accessToken; }
重写 Token key 生成逻辑
- 如上代码,我们实现用户单一终端的唯一性登录,什么是单一终端 我们可以类比 QQ 登录 移动端和 PC 端可以同时登录,但 移动端 和移动端不能同时在线。
- 如何能够实现 在不同客户端也能够唯一性登录呢?
先来看上文源码 OAuth2AccessToken existingAccessToken=tokenStore.getAccessToken(authentication);
是如何根据用户信息判断 token 存在的呢?
public OAuth2AccessToken getAccessToken(OAuth2Authentication authentication) { String key = authenticationKeyGenerator.extractKey(authentication); // redis 查询逻辑,根据 key return accessToken;
}
- AuthenticationKeyGenerator key值生成器 默认情况下根据
username/clientId/scope参数组合生成唯一token
public String extractKey(OAuth2Authentication authentication) {
Map<String, String> values = new LinkedHashMap<String, String>();
OAuth2Request authorizationRequest = authentication.getOAuth2Request();
if (!authentication.isClientOnly()) {
values.put(USERNAME, authentication.getName());
}
values.put(CLIENT_ID, authorizationRequest.getClientId());
if (authorizationRequest.getScope() != null) {
values.put(SCOPE, OAuth2Utils.formatParameterList(new TreeSet<String>(authorizationRequest.getScope())));
}
return generateKey(values);
}
- 若想实现,多终端的唯一性登录,只需要使得同一个用户在多个终端生成的
token一致,加上上文提到的 createToken 修改逻辑,既去掉extractKey的 clientId 条件,不区分终端即可
public String extractKey(OAuth2Authentication authentication) {
Map<String, String> values = new LinkedHashMap<String, String>();
OAuth2Request authorizationRequest = authentication.getOAuth2Request();
if (!authentication.isClientOnly()) {
values.put(USERNAME, authentication.getName());
}
if (authorizationRequest.getScope() != null) {
values.put(SCOPE, OAuth2Utils.formatParameterList(new TreeSet<String>(authorizationRequest.getScope())));
}
return generateKey(values);
}
- 最后在 authserver 中注入新的 TokenService 即可
