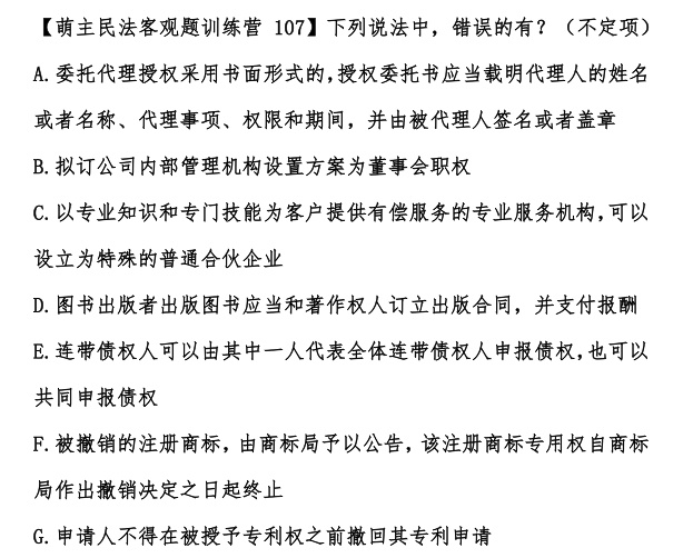
民法客观
题目

我的答案
BG
老师答案

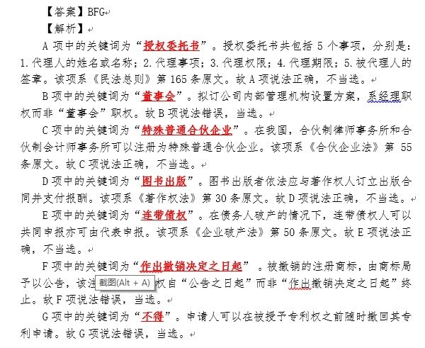
刑法客观
题目
【实战演练】43
甲欲杀害乙,向乙开枪,未击中乙,但乙因受惊吓而昏倒。甲误以为乙中弹倒地遭受重伤,又心生悔意,急忙将乙送往医院急救。刚到医院,乙便苏醒过来。甲的子弹当时击穿乙附近的墙壁,恰巧将墙后正在看《刑法攻略》的丙打死。下列说法正确的有( )
A.甲存在打击错误。根据具体符合说,甲对丙的死亡属于意外事件
B.甲存在打击错误。根据具体符合说,甲对丙构成过失致人死亡罪
C.由于甲没击中乙,因此构成故意杀人罪未遂
D.甲对乙构成故意杀人罪中止
我的答案
BD
老师答案
【考点】犯罪中止,打击错误
【解析】打击错误是指,行为人没有击中欲害对象,对实害对象及实害结果持过失心理或意外事件。甲对实害对象丙的死亡属于意外事件。意外事件与疏忽大意过失的区分在于,对实害结果的发生有无预见可能性。甲的子弹击穿附近的墙壁,恰巧打死墙后的丙。这种现象非常偶然,甲对此没有预见可能性,因此属于意外事件。因此甲存在打击错误。
关于打击错误,具体符合说的理念是尊重案件事实,实事求是,基于此,甲对丙的死亡属于意外事件。法定符合说在此也认为,将意外事件拟制为故意杀人罪既遂,并不妥当,因此也认为甲对丙的死亡属于意外事件。
在此应当注意的是,关于甲对乙的认定,按照惯常的打击错误来分析,具体符合说和法定符合说都会认为甲对乙构成故意杀人罪未遂,因为甲没有击中乙。
但是,本案有所不同。甲没有击中乙时,犯罪并没有呈现终局性形态,因此此时不能认定甲构成故意杀人罪未遂。此时犯罪没有呈现终局性形态,是因为甲虽然以为击中乙,但看到了乙没死,此时甲的杀人目的没有得逞,甲仍然可以继续打死。
接下来,甲主动放弃犯罪,并实施了中止抢救行为。此时,甲存在认识错误,主观上认为自己是在能够继续杀死乙的情况下主动放弃犯罪,认为自己在实施中止行为,但是客观上,自己先前的行为并不能导致死亡结果,如果不抢救而是离开现场,乙不会死,甲只能构成未遂。
对于认识错误,判断标准是看主观,主观怎么想就怎么定。甲主观上认为自己在实施犯罪中止,因此就认定为犯罪中止。
由此也可以看出,甲的中止抢救行为和乙的没有死亡之间没有因果关系,也即乙没有死亡,不是甲的中止抢救行为的功劳,但是依然可以认定甲构成犯罪中止。
应注意的是,甲的这种犯罪中止属于未实行终了的中止,也即,甲并没有将能够导致死亡结果的实行行为实施完毕。当然,甲主观上认为自己已经将能够导致死亡结果的实行行为实施完毕,主观上认为自己属于实行终了的中止。不过,应注意的是,在判断“中止”这个结论时,出现认识错误时看主观,但是判断是否实行终了,应当根据客观行为来判断。
本题答案:AD。