序言
每次点击一下Android Studio上的运行以后,就默默的等待程序运行起来。有时候出现问题百度一下,然后修修改改运行起来就可以了。但是作为一个安卓开发人员,我们应该去深层次的去理解apk的打包流程以及打包中是如何去做处理的。否则的话,什么构建优化,什么插桩技术,什么hook,一切都是免谈的。就像我们之前的一篇Android的inflate源码详解中,就涉及到了通过AssetManager类调用Native方法完成对 resources.arsc 文件的解析。当时我们也没有进行深入的探究这个 resources.arsc 里面到底有什么?又是如何生成的?。那么今天我们就把这部分的知识也都整理一下。
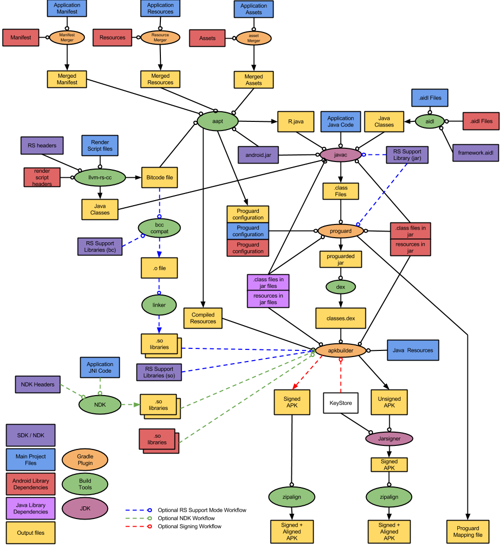
汇总图
我们先上一张apk的最详细的打包流程图。

- 打包资源文件,生成R.java文件
- 处理aidl文件,生成Java文件
- 将项目源代码编译生成class文件
- 将所有的calss文件,生成classes.dex文件
- 打包生成APK文件
- 对APK进行签名
- 对签名之后的APK文件进行对其处理。
各阶段分析
整体的流程图就是这样了,听着很简单。但是其实每一步都有很多东西需要我们去处理的。而且有时候我们的一些技术可以应用到这些打包的过程中。
打包资源文件,生成R.java文件
使用aapt命令来打包AndroidManifest.xml文件和其他资源文件,生成R.java、Resources.arsc和res文件。
具体流程:
编译res和assets目录下的资源并生成resources.arsc文件,resources.arsc文件包含了资源的ID信息
调用ResourceTable.cpp文件中的parseAndAddEntry方法根据ID信息生成R.java文件。
对res目录下的xml文件进行编译,这样处理过的xml文件就被简单“加密”了
生成的文件:
- res目录。这里生成的res文件都是转化为二进制xml文件的
- 包括了animator
- anim
- color
- drawable里面的xml文件
- layout布局文件
- menu菜单布局文件
- values文件
- xml应用配置文件
- R.java文件
- R.java文件包含了编写代码时候用的资源的ID值。
- resources.arsc文件
- resources.arsc这个文件记录了所有的应用程序资源目录的信息,包括每一个资源名称、类型、值、ID以及所配置的维度信息。是一个资源索引表,在给定资源ID和设备配置信息的情况下能快速找到资源。
知识点:
- 这一步里面处理的资源,在应用层都是通过ID来进行访问的在【Android的inflate源码详解】中,我们获取布局就是使用的资源id。
- xml之所以编译成二进制,是因为里面都是各种字符,不利于快速遍历。编译成二进制文件,用数字替换各种符号,一方面能快速访问,另一方面也能减少大小。
- 有时候我们的布局文件写错了,程序报无法找到R文件的原因也可以理解了,因为这一步资源文件有问题,文件ID生成失败,肯定就没办法找到R文件了。
- apk运行时会根据设备的不同属性(如屏幕密度)寻址,resource.arsc就是通过相同的ID,根据不同的配置索引找到最佳资源
- aapt打包走的是单线程、流水式任务从上到下构建。所以代码量越多,资源量越多,构建过程越慢
处理aidl,生成Java文件
aidl(Android Interface Definition Language,Android接口描述语言),位于android-sdk/platform-tools目录下。aidl工具解析接口定义文件然后生成相应的Java代码接口供程序调用。如果项目没用到aidl则跳过这一步。
aidl文件很多时候都是跨进行来使用的。
编译项目源代码,生成class文件
Java Compiler阶段。项目中所有的Java代码,R.java和.aidl生成的文件,都会通过Java编译器(javac)编译成.class文件,生成的class文件位于工程中的bin/classes目录下。
这个地方是我们能够进行操作的地方,在AOP切面编程中,可以使用Aspect技术来实现对于通用逻辑的处理。比如点击事件、日志打印等。
将所有的class文件,生成classes.dex文件
这里会将我们工程中生成的class以及第三方的class文件通过dx工具生成classess.dex文件,因为我们的dex文件会有65535的方法数的限制,所以如果方法数超过了,会打包成多个dex文件。
dx工具主要工作是将Java字节码转成Dalvik字节码、压缩常量池、消除冗余信息等。
打包生成APK文件
所有没有编译的资源(如images、assets目录下的资源);编译过的资源(resources.arsc以及二进制xml文件)、.dex文件通过apkbuilder工具打包到最终的.apk文件中。
对于未编译过的文件,打包时会直接打包到APP中,对于这一类资源的访问,应用层代码需要通过文件名对其进行访问。
调用流程:
先以resources.arsc文件为基础生成一个apk
调用ApkBuilderMain.java中的addSourceFolder方法添加工程资源,处理包括res和assets目录中的文件,添加完资源后调用addResourceFromJar方法往apk中写入依赖库
调用addNativeLibraries方法添加工程libs目录下的nativey库
调用sealApk关闭Apk文件。
只是点:
- 3.0之前用apkbuilder脚本,3.0之后用
- apkbuilder脚本也是调用的sdklib的ApkBuilderMain.java类
对APK进行签名
apk生成以后,必须要进行签名才可以被安装。在开发过程中使用的是debug.keystore。
签名后的APK文件对其
通过zipalign进行文件的对其操作。对其的过程是将apk包中的所有资源文件距离文件起始偏移调整为4字节的整数倍。内存对于硬件文件的读取是按照4字节的整数倍来进行读取的,这样调整以后,内存访问apk的资源文件时,就可以整页的读取,从而减少运行时内存的使用。如果每个资源的开始位置都是上一个资源之后的 4*n字节,那么访问下一个资源就不用遍历,直接跳到4*n字节处判断是不是一个新的资源即可。
本文由 开了肯 发布!
同步公众号[开了肯]
