Android事件分发机制详解

254 阅读20分钟

转载:www.jianshu.com/p/38015afcd…

参考:

建立模型:

拟人化来理解android中的事件机制

其实android中的事件传递与处理机制跟我们生活中的事件处理是一样的。这里有一个生活中的例子,很能说明这个问题。阐述如下:

你是一个公司的员工,
你的上头有一个主管,主管上头呢还有一个经理。
为了简单,你们这个团队就有这三个人。

那么如果上头安排一件事下来要处理,流程是怎样的呢?
显然应该是由你的经理将这件事安排给你的主管来处理,
你的主管再将这件事安排给你来处理。
等你把这件事办好了,你就应该给你的主管报告,再由你的主管来向你的经理
报告。
显然,你的主管和经理也有处理这件事的权限,
如果他们觉得事情很复杂,你办不了,或者他们比较照顾下级,可能就自己把这件事给办了,这个时候这件事就不会再传递给下一级来处理了。
这个事件处理的过程,是不是太容易理解了!

其实android中的事件处理流程就是跟生活中的事件处理是一样的。

比如你在ViewGroupA中嵌套了一个VewiGroupB,然后又在ViewGroupB

中嵌套了一个MyView。那么一个触摸事件传递过来,会发生什么情况呢?类比上面的公司员工的处理事件,显然会发生下面的过程:

触摸事件传递过来后,
1.ViewGroupA一看自己里面还有一个员工可以利用,就是ViewGroupB,
那不用白不用,就会把这个事件传递给ViewGroupB,告诉他,你给我把这个事件处理了!
2.ViewGroupB呢一看,我不怕,我里面也有一个员工就是MyView,它得给我干活,于是又会把这个事件传递给MyView,让它来处理。
3.MyView一看,没办法啊,我手底下没有员工了,那怎么办,我只能自己处理了(前提是它有处理这个事件的能力),所以就把这个触摸事件给处理了。
4.处理完成后呢?MyView就是给ViewGroupB报告,我已经把事情办好了,你来审核一下
,看看办理的咋样。ViewGroupB一审核,觉得不错,就再将结果呈现给ViewGroupA。ViewGroupA再审核,通过了才算通过。

在这个过程中,也可能出现几种情况:
(1)MyView说,完蛋了,这事我的能力办不好啊,于是就向VeiwGroupB报告,我没有处理,请你来处理,你是我上司,能力比我强。于是ViewGroupB就会来帮忙处理。当然了,
    如果ViewGroupB也没能力处理,那就只能反馈给VeiwGroupA,让它来消化这个事件。
(2)也可能MyView处理非常完美,向ViewGroupB一报告,ViewGroupB一开心就说不用再交给ViewGroupA审核了,我担保通过,于是事件到此直接终止。

上面用很形象的话来讲adnroid中的事件传递和处理机制讲解了一下。android用下面的几个方法将上面的过程完美封装了:


在ViewGroup中,有下面三个方法:
(1)dispatchTouchEvent     该方法用来分发事件,一般不会重写这个方法
(2)onInterceptTouchEvent  用来拦截事件
(3)onTouchEvent           用来处理事件

而View中,只有两个方法,即:
(1)dispatchTouchEvent     该方法用来分发事件,一般不会重写这个方法
(2)onTouchEvent           用来处理事件

结论:

  • dispatchTouchEvent()、 onTouchEvent() 消费事件、终结事件传递(返回true)
  • 而onInterceptTouchEvent
    • 并不能消费事件,它相当于是一个分叉口起到分流导流的作用,对后续的ACTION_MOVE和ACTION_UP事件接收起到非常大的作用
    • 请记住:接收了ACTION_DOWN事件的函数不一定能收到后续事件(ACTION_MOVE、ACTION_UP)

https://upload-images.jianshu.io/upload_images/545982-e1b0bea3b5de2844.png?imageMogr2/auto-orient/strip|imageView2/2/w/1158

1. 基础认知

1.1 事件分发的对象是谁?

答:点击事件(Touch事件)

  • 定义 当用户触摸屏幕时(View 或 ViewGroup派生的控件),将产生点击事件(Touch事件) Touch事件的相关细节(发生触摸的位置、时间等)被封装成MotionEvent对象
  • 事件类型(4种)
事件类型 具体动作
MotionEvent.ACTION_DOWN 按下View(所有事件的开始)
MotionEvent.ACTION_UP 抬起View(与DOWN对应)
MotionEvent.ACTION_MOVE 滑动View
MotionEvent.ACTION_CANCEL 结束事件(非人为原因)
  • 特别说明:事件列 从手指接触屏幕 至 手指离开屏幕,这个过程产生的一系列事件

1.2 事件分发的本质

答:将点击事件(MotionEvent)传递到某个具体的View & 处理的整个过程 即 事件传递的过程 = 分发过程。

https://upload-images.jianshu.io/upload_images/944365-02c588300f6ad741.png?imageMogr2/auto-orient/strip|imageView2/2

1.3 事件在哪些对象之间进行传递?

答:Activity、ViewGroup、View

1.4 事件分发的顺序

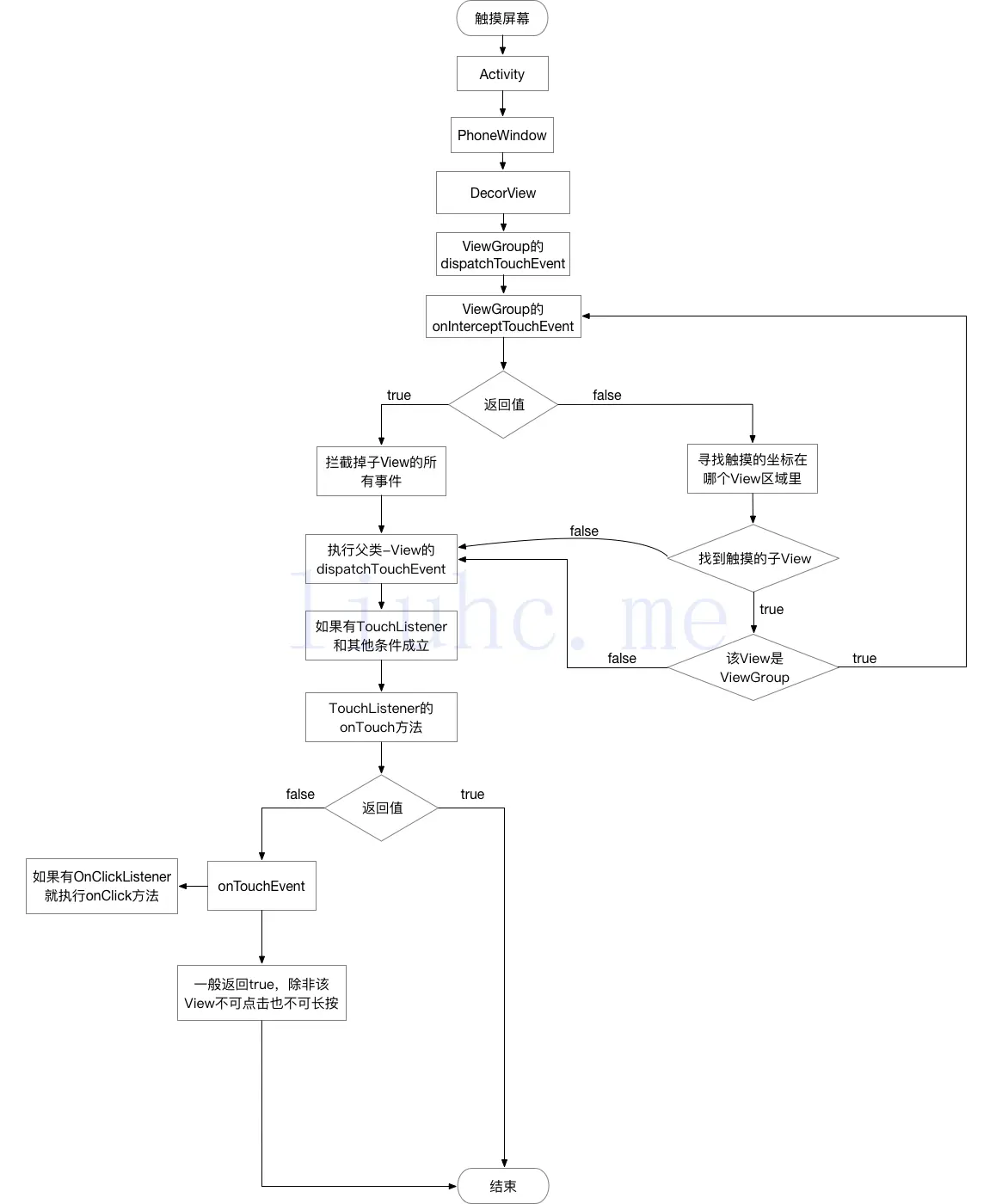
即 事件传递的顺序:Activity -> ViewGroup -> View

https://upload-images.jianshu.io/upload_images/944365-7fee82bba19a3821.png?imageMogr2/auto-orient/strip|imageView2/2/w/505

1.5 事件分发过程由哪些方法协作完成?

答:dispatchTouchEvent() 、onInterceptTouchEvent()和onTouchEvent()

https://upload-images.jianshu.io/upload_images/944365-7c6642f518ffa3d2.png?imageMogr2/auto-orient/strip|imageView2/2/w/675

1.6 总结

https://upload-images.jianshu.io/upload_images/944365-d0a7e6f3c2bbefcc.png?imageMogr2/auto-orient/strip|imageView2/2/w/1200

  • 至此,相信大家已经对 Android的事件分发有了感性的认知
  • 下面,我将详细介绍Android事件分发机制

2. 事件分发机制 源码分析

请谨记:Android事件分发流程 = Activity -> ViewGroup -> View

即:1个点击事件发生后,事件先传到Activity、再传到ViewGroup、最终再传到 View

  • 从上可知,要想充分理解Android分发机制,本质上是要理解:
    1. Activity对点击事件的分发机制
    2. ViewGroup对点击事件的分发机制
    3. View对点击事件的分发机制
  • 下面,我将通过源码,全面解析 事件分发机制 即按顺序讲解:Activity事件分发机制、ViewGroup事件分发机制、View事件分发机制

2.1 Activity的事件分发机制

当一个点击事件发生时,事件最先传到Activity的dispatchTouchEvent()进行事件分发

2.1.1 源码分析

/**
  * 源码分析:Activity.dispatchTouchEvent()
  */ 
    public boolean dispatchTouchEvent(MotionEvent ev) {

            // 一般事件列开始都是DOWN事件 = 按下事件,故此处基本是true
            if (ev.getAction() == MotionEvent.ACTION_DOWN) {

                onUserInteraction();
                // ->>分析1
            }

            // ->>分析2
            if (getWindow().superDispatchTouchEvent(ev)) {

                return true;
                // 若getWindow().superDispatchTouchEvent(ev)的返回true
                // 则Activity.dispatchTouchEvent()就返回true,则方法结束。即 :该点击事件停止往下传递 & 事件传递过程结束
                // 否则:继续往下调用Activity.onTouchEvent

            }
            // ->>分析4
            return onTouchEvent(ev);
        }


/**
  * 分析1:onUserInteraction()
  * 作用:实现屏保功能
  * 注:
  *    a. 该方法为空方法
  *    b. 当此activity在栈顶时,触屏点击按home,back,menu键等都会触发此方法
  */
      public void onUserInteraction() { 

      }
      // 回到最初的调用原处

/**
  * 分析2:getWindow().superDispatchTouchEvent(ev)
  * 说明:
  *     a. getWindow() = 获取Window类的对象
  *     b. Window类是抽象类,其唯一实现类 = PhoneWindow类;即此处的Window类对象 = PhoneWindow类对象
  *     c. Window类的superDispatchTouchEvent() = 1个抽象方法,由子类PhoneWindow类实现
  */
    @Override
    public boolean superDispatchTouchEvent(MotionEvent event) {

        return mDecor.superDispatchTouchEvent(event);
        // mDecor = 顶层View(DecorView)的实例对象
        // ->> 分析3
    }

/**
  * 分析3:mDecor.superDispatchTouchEvent(event)
  * 定义:属于顶层View(DecorView)
  * 说明:
  *     a. DecorView类是PhoneWindow类的一个内部类
  *     b. DecorView继承自FrameLayout,是所有界面的父类
  *     c. FrameLayout是ViewGroup的子类,故DecorView的间接父类 = ViewGroup
  */
    public boolean superDispatchTouchEvent(MotionEvent event) {

        return super.dispatchTouchEvent(event);
        // 调用父类的方法 = ViewGroup的dispatchTouchEvent()
        // 即 将事件传递到ViewGroup去处理,详细请看ViewGroup的事件分发机制

    }
    // 回到最初的调用原处

/**
  * 分析4:Activity.onTouchEvent()
  * 定义:属于顶层View(DecorView)
  * 说明:
  *     a. DecorView类是PhoneWindow类的一个内部类
  *     b. DecorView继承自FrameLayout,是所有界面的父类
  *     c. FrameLayout是ViewGroup的子类,故DecorView的间接父类 = ViewGroup
  */
  public boolean onTouchEvent(MotionEvent event) {

        // 当一个点击事件未被Activity下任何一个View接收 / 处理时
        // 应用场景:处理发生在Window边界外的触摸事件
        // ->> 分析5
        if (mWindow.shouldCloseOnTouch(this, event)) {
            finish();
            return true;
        }
        
        return false;
        // 即 只有在点击事件在Window边界外才会返回true,一般情况都返回false,分析完毕
    }

/**
  * 分析5:mWindow.shouldCloseOnTouch(this, event)
  */
    public boolean shouldCloseOnTouch(Context context, MotionEvent event) {
    // 主要是对于处理边界外点击事件的判断:是否是DOWN事件,event的坐标是否在边界内等
    if (mCloseOnTouchOutside && event.getAction() == MotionEvent.ACTION_DOWN
            && isOutOfBounds(context, event) && peekDecorView() != null) {
        return true;
    }
    return false;
    // 返回true:说明事件在边界外,即 消费事件
    // 返回false:未消费(默认)
}
// 回到分析4调用原处

2.1.2 总结

当一个点击事件发生时,从Activity的事件分发开始(Activity.dispatchTouchEvent())

https://upload-images.jianshu.io/upload_images/944365-f8fda76bbdad7b96.png?imageMogr2/auto-orient/strip|imageView2/2/w/590

  • 方法总结
    https://upload-images.jianshu.io/upload_images/944365-e186b0edcb590546.png?imageMogr2/auto-orient/strip|imageView2/2/w/1200

那么,ViewGroup的dispatchTouchEvent()什么时候返回true / false?请继续往下看ViewGroup事件的分发机制

2.2 ViewGroup事件的分发机制

从上面Activity事件分发机制可知,ViewGroup事件分发机制从dispatchTouchEvent()开始

2.2.1 源码分析

  1. Android 5.0后,ViewGroup.dispatchTouchEvent()的源码发生了变化(更加复杂),但原理相同;
  2. 本文为了让读者容易理解,故采用Android 5.0前的版本
/**
  * 源码分析:ViewGroup.dispatchTouchEvent()
  */ 
    public boolean dispatchTouchEvent(MotionEvent ev) { 

    ... // 仅贴出关键代码

        // 重点分析1:ViewGroup每次事件分发时,都需调用onInterceptTouchEvent()询问是否拦截事件
            if (disallowIntercept || !onInterceptTouchEvent(ev)) {  

            // 判断值1:disallowIntercept = 是否禁用事件拦截的功能(默认是false),可通过调用requestDisallowInterceptTouchEvent()修改
            // 判断值2: !onInterceptTouchEvent(ev) = 对onInterceptTouchEvent()返回值取反
                    // a. 若在onInterceptTouchEvent()中返回false(即不拦截事件),就会让第二个值为true,从而进入到条件判断的内部
                    // b. 若在onInterceptTouchEvent()中返回true(即拦截事件),就会让第二个值为false,从而跳出了这个条件判断
                    // c. 关于onInterceptTouchEvent() ->>分析1

                ev.setAction(MotionEvent.ACTION_DOWN);  
                final int scrolledXInt = (int) scrolledXFloat;  
                final int scrolledYInt = (int) scrolledYFloat;  
                final View[] children = mChildren;  
                final int count = mChildrenCount;  

        // 重点分析2
            // 通过for循环,遍历了当前ViewGroup下的所有子View
            for (int i = count - 1; i >= 0; i--) {  
                final View child = children[i];  
                if ((child.mViewFlags & VISIBILITY_MASK) == VISIBLE  
                        || child.getAnimation() != null) {  
                    child.getHitRect(frame);  

                    // 判断当前遍历的View是不是正在点击的View,从而找到当前被点击的View
                    // 若是,则进入条件判断内部
                    if (frame.contains(scrolledXInt, scrolledYInt)) {  
                        final float xc = scrolledXFloat - child.mLeft;  
                        final float yc = scrolledYFloat - child.mTop;  
                        ev.setLocation(xc, yc);  
                        child.mPrivateFlags &= ~CANCEL_NEXT_UP_EVENT;  

                        // 条件判断的内部调用了该View的dispatchTouchEvent()
                        // 即 实现了点击事件从ViewGroup到子View的传递(具体请看下面的View事件分发机制)
                        if (child.dispatchTouchEvent(ev))  { 

                        mMotionTarget = child;  
                        return true; 
                        // 调用子View的dispatchTouchEvent后是有返回值的
                        // 若该控件可点击,那么点击时,dispatchTouchEvent的返回值必定是true,因此会导致条件判断成立
                        // 于是给ViewGroup的dispatchTouchEvent()直接返回了true,即直接跳出
                        // 即把ViewGroup的点击事件拦截掉

                                }  
                            }  
                        }  
                    }  
                }  
            }  
            boolean isUpOrCancel = (action == MotionEvent.ACTION_UP) ||  
                    (action == MotionEvent.ACTION_CANCEL);  
            if (isUpOrCancel) {  
                mGroupFlags &= ~FLAG_DISALLOW_INTERCEPT;  
            }  
            final View target = mMotionTarget;  

        // 重点分析3
        // 若点击的是空白处(即无任何View接收事件) / 拦截事件(手动复写onInterceptTouchEvent(),从而让其返回trueif (target == null) {  
            ev.setLocation(xf, yf);  
            if ((mPrivateFlags & CANCEL_NEXT_UP_EVENT) != 0) {  
                ev.setAction(MotionEvent.ACTION_CANCEL);  
                mPrivateFlags &= ~CANCEL_NEXT_UP_EVENT;  
            }  
            
            return super.dispatchTouchEvent(ev);
            // 调用ViewGroup父类的dispatchTouchEvent(),即View.dispatchTouchEvent()
            // 因此会执行ViewGroup的onTouch() ->> onTouchEvent() ->> performClick() ->> onClick(),即自己处理该事件,事件不会往下传递(具体请参考View事件的分发机制中的View.dispatchTouchEvent())
            // 此处需与上面区别:子View的dispatchTouchEvent()
        } 

        ... 

}
/**
  * 分析1:ViewGroup.onInterceptTouchEvent()
  * 作用:是否拦截事件
  * 说明:
  *     a. 返回true = 拦截,即事件停止往下传递(需手动设置,即复写onInterceptTouchEvent(),从而让其返回true)
  *     b. 返回false = 不拦截(默认)
  */
  public boolean onInterceptTouchEvent(MotionEvent ev) {  
    
    return false;

  } 
  // 回到调用原处

2.2.2 总结

  • 结论:Android事件分发总是先传递到ViewGroup、再传递到View
  • 过程:当点击了某个控件时

https://upload-images.jianshu.io/upload_images/944365-6ec2e864af7ffd37.png?imageMogr2/auto-orient/strip|imageView2/2

  • 核心方法总结
    https://upload-images.jianshu.io/upload_images/944365-ff627fea1a2244ad.png?imageMogr2/auto-orient/strip|imageView2/2/w/1200

2.2.3 Demo讲解

  • 布局如下

https://upload-images.jianshu.io/upload_images/944365-b0bf3dd7ad41b335.png?imageMogr2/auto-orient/strip|imageView2/2/w/210

  • 测试代码

布局文件:activity_main.xml

<?xml version="1.0" encoding="utf-8"?>
<LinearLayout xmlns:android="http://schemas.android.com/apk/res/android"
    android:id="@+id/my_layout"
    android:layout_width="match_parent"
    android:layout_height="match_parent"
    xmlns:app="http://schemas.android.com/apk/res-auto"
    android:focusableInTouchMode="true"
    android:orientation="vertical">

    <Button
        android:id="@+id/button1"
        android:layout_width="wrap_content"
        android:layout_height="wrap_content"
        android:text="按钮1" />

    <Button
        android:id="@+id/button2"
        android:layout_width="wrap_content"
        android:layout_height="wrap_content"
        android:text="按钮2" />

</LinearLayout>

核心代码:MainActivity.java

/**
  * ViewGroup布局(myLayout)中有2个子View = 2个按钮
  */
    public class MainActivity extends AppCompatActivity {

    Button button1,button2;
    ViewGroup myLayout;

    @Override
    public void onCreate(Bundle savedInstanceState) {
        super.onCreate(savedInstanceState);
        setContentView(R.layout.activity_main);

        button1 = (Button)findViewById(R.id.button1);
        button2 = (Button)findViewById(R.id.button2);
        myLayout = (LinearLayout)findViewById(R.id.my_layout);

        // 1.为ViewGroup布局设置监听事件
        myLayout.setOnClickListener(new View.OnClickListener() {
            @Override
            public void onClick(View v) {
                Log.d("TAG", "点击了ViewGroup");
            }
        });

        // 2. 为按钮1设置监听事件
        button1.setOnClickListener(new View.OnClickListener() {
            @Override
            public void onClick(View v) {
                Log.d("TAG", "点击了button1");
            }
        });

        // 3. 为按钮2设置监听事件
        button2.setOnClickListener(new View.OnClickListener() {
            @Override
            public void onClick(View v) {
                Log.d("TAG", "点击了button2");
            }
        });

    }
}
  • 结果测试
    https://upload-images.jianshu.io/upload_images/944365-a9c45aa25d12b589.png?imageMogr2/auto-orient/strip|imageView2/2/w/987

从上面的测试结果发现:

  • 点击Button时,执行Button.onClick(),但ViewGroupLayout注册的onTouch()不会执行
  • 只有点击空白区域时,才会执行ViewGroupLayout的onTouch()
  • 结论:Button的onClick()将事件消费掉了,因此事件不会再继续向下传递。

2.3 View事件的分发机制

从上面ViewGroup事件分发机制知道,View事件分发机制从dispatchTouchEvent()开始

2.3.1 源码分析

/**
  * 源码分析:View.dispatchTouchEvent()
  */
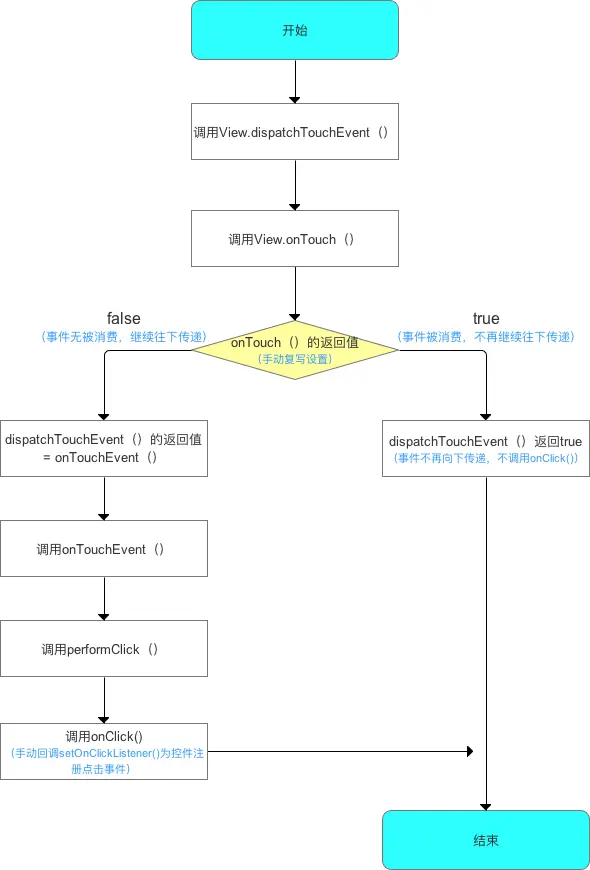
  public boolean dispatchTouchEvent(MotionEvent event) {  

        if (mOnTouchListener != null && (mViewFlags & ENABLED_MASK) == ENABLED &&  
                mOnTouchListener.onTouch(this, event)) {  
            return true;  
        } 
        return onTouchEvent(event);  
  }
  // 说明:只有以下3个条件都为真,dispatchTouchEvent()才返回true;否则执行onTouchEvent()
  //     1. mOnTouchListener != null
  //     2. (mViewFlags & ENABLED_MASK) == ENABLED
  //     3. mOnTouchListener.onTouch(this, event)
  // 下面对这3个条件逐个分析


/**
  * 条件1:mOnTouchListener != null
  * 说明:mOnTouchListener变量在View.setOnTouchListener()方法里赋值
  */
  public void setOnTouchListener(OnTouchListener l) { 

    mOnTouchListener = l;  
    // 即只要我们给控件注册了Touch事件,mOnTouchListener就一定被赋值(不为空)
        
} 

/**
  * 条件2:(mViewFlags & ENABLED_MASK) == ENABLED
  * 说明:
  *     a. 该条件是判断当前点击的控件是否enable
  *     b. 由于很多View默认enable,故该条件恒定为true
  */

/**
  * 条件3:mOnTouchListener.onTouch(this, event)
  * 说明:即 回调控件注册Touch事件时的onTouch();需手动复写设置,具体如下(以按钮Button为例)
  */
    button.setOnTouchListener(new OnTouchListener() {  
        @Override  
        public boolean onTouch(View v, MotionEvent event) {  
     
            return false;  
        }  
    });
    // 若在onTouch()返回true,就会让上述三个条件全部成立,从而使得View.dispatchTouchEvent()直接返回true,事件分发结束
    // 若在onTouch()返回false,就会使得上述三个条件不全部成立,从而使得View.dispatchTouchEvent()中跳出If,执行onTouchEvent(event)

接下来,我们继续看:onTouchEvent(event)的源码分析

详情请看注释
Android 5.0后 View.onTouchEvent()源码发生了变化(更加复杂),但原理相同;
本文为了让读者更好理解,所以采用Android 5.0前的版本
/**
  * 源码分析:View.onTouchEvent()
  */
  public boolean onTouchEvent(MotionEvent event) {  
    final int viewFlags = mViewFlags;  

    if ((viewFlags & ENABLED_MASK) == DISABLED) {  
         
        return (((viewFlags & CLICKABLE) == CLICKABLE ||  
                (viewFlags & LONG_CLICKABLE) == LONG_CLICKABLE));  
    }  
    if (mTouchDelegate != null) {  
        if (mTouchDelegate.onTouchEvent(event)) {  
            return true;  
        }  
    }  

    // 若该控件可点击,则进入switch判断中
    if (((viewFlags & CLICKABLE) == CLICKABLE ||  
            (viewFlags & LONG_CLICKABLE) == LONG_CLICKABLE)) {  

                switch (event.getAction()) { 

                    // a. 若当前的事件 = 抬起View(主要分析)
                    case MotionEvent.ACTION_UP:  
                        boolean prepressed = (mPrivateFlags & PREPRESSED) != 0;  

                            ...// 经过种种判断,此处省略

                            // 执行performClick() ->>分析1
                            performClick();  
                            break;  

                    // b. 若当前的事件 = 按下View
                    case MotionEvent.ACTION_DOWN:  
                        if (mPendingCheckForTap == null) {  
                            mPendingCheckForTap = new CheckForTap();  
                        }  
                        mPrivateFlags |= PREPRESSED;  
                        mHasPerformedLongPress = false;  
                        postDelayed(mPendingCheckForTap, ViewConfiguration.getTapTimeout());  
                        break;  

                    // c. 若当前的事件 = 结束事件(非人为原因)
                    case MotionEvent.ACTION_CANCEL:  
                        mPrivateFlags &= ~PRESSED;  
                        refreshDrawableState();  
                        removeTapCallback();  
                        break;

                    // d. 若当前的事件 = 滑动View
                    case MotionEvent.ACTION_MOVE:  
                        final int x = (int) event.getX();  
                        final int y = (int) event.getY();  
        
                        int slop = mTouchSlop;  
                        if ((x < 0 - slop) || (x >= getWidth() + slop) ||  
                                (y < 0 - slop) || (y >= getHeight() + slop)) {  
                            // Outside button  
                            removeTapCallback();  
                            if ((mPrivateFlags & PRESSED) != 0) {  
                                // Remove any future long press/tap checks  
                                removeLongPressCallback();  
                                // Need to switch from pressed to not pressed  
                                mPrivateFlags &= ~PRESSED;  
                                refreshDrawableState();  
                            }  
                        }  
                        break;  
                }  
                // 若该控件可点击,就一定返回true
                return true;  
            }  
             // 若该控件不可点击,就一定返回false
            return false;  
        }

/**
  * 分析1:performClick()
  */  
    public boolean performClick() {  

        if (mOnClickListener != null) {  
            playSoundEffect(SoundEffectConstants.CLICK);  
            mOnClickListener.onClick(this);  
            return true;  
            // 只要我们通过setOnClickListener()为控件View注册1个点击事件
            // 那么就会给mOnClickListener变量赋值(即不为空)
            // 则会往下回调onClick() & performClick()返回true
        }  
        return false;  
    }  

2.3.2 总结

  • 每当控件被点击时:
    https://upload-images.jianshu.io/upload_images/944365-76ce9e8299386729.png?imageMogr2/auto-orient/strip|imageView2/2/w/590
  • 注:onTouch()的执行 先于 onClick()
  • 核心方法总结

https://upload-images.jianshu.io/upload_images/944365-762cf45f36858bbd.png?imageMogr2/auto-orient/strip|imageView2/2/w/1200

2.3.3 Demo讲解

下面我将用Demo验证上述的结论

/**
  * 结论验证1:在回调onTouch()里返回false
  */
   // 1. 通过OnTouchListener()复写onTouch(),从而手动设置返回false
   button.setOnTouchListener(new View.OnTouchListener() {

            @Override
            public boolean onTouch(View v, MotionEvent event) {
                System.out.println("执行了onTouch(), 动作是:" + event.getAction());
           
                return false;
            }
        });

    // 2. 通过 OnClickListener()为控件设置点击事件,为mOnClickListener变量赋值(即不为空),从而往下回调onClick()
    button.setOnClickListener(new View.OnClickListener() {

            @Override
            public void onClick(View v) {
                System.out.println("执行了onClick()");
            }

        });

/**
  * 结论验证2:在回调onTouch()里返回true
  */
   // 1. 通过OnTouchListener()复写onTouch(),从而手动设置返回true
   button.setOnTouchListener(new View.OnTouchListener() {

            @Override
            public boolean onTouch(View v, MotionEvent event) {
                System.out.println("执行了onTouch(), 动作是:" + event.getAction());
           
                return true;
            }
        });

    // 2. 通过 OnClickListener()为控件设置点击事件,为mOnClickListener变量赋值(即不为空)
    // 但由于dispatchTouchEvent()返回true,即事件不再向下传递,故不调用onClick())
    button.setOnClickListener(new View.OnClickListener() {

            @Override
            public void onClick(View v) {
                System.out.println("执行了onClick()");
            }
            
        });

  • 测试结果

https://upload-images.jianshu.io/upload_images/944365-97959093583369a0.png?imageMogr2/auto-orient/strip|imageView2/2/w/904

2.4 总结

https://upload-images.jianshu.io/upload_images/944365-eeebede55f55b040.png?imageMogr2/auto-orient/strip|imageView2/2/w/1200

若您已经看到此处,那么恭喜你,你已经能非常熟悉掌握Android的事件分发机制了

即:Activity、ViewGroup、View 的事件分发机制

3. 工作流程 总结

  • 在本节中,我将结合源码,梳理出1个事件分发的工作流程总结,具体如下:

ttps://upload-images.jianshu.io/upload_images/944365-aea821bbb613c195.png?imageMogr2/auto-orient/strip|imageView2/2/w/1140

    左侧虚线:具备相关性 & 逐层返回
  • 以角色为核心的图解说明

https://upload-images.jianshu.io/upload_images/944365-bccafd3ff8a880ff.png?imageMogr2/auto-orient/strip|imageView2/2/w/1200

  • 以方法为核心的图解说明
    https://upload-images.jianshu.io/upload_images/944365-9f340a39bdad520e.png?imageMogr2/auto-orient/strip|imageView2/2/w/1200

4. 核心方法总结

  • 已知事件分发过程的核心方法为:dispatchTouchEvent()、onInterceptTouchEvent() 和 onTouchEvent()

    https://upload-images.jianshu.io/upload_images/944365-faaf73d0f3eb870f.png?imageMogr2/auto-orient/strip|imageView2/2/w/1200

  • 下面,我将结合总结的工作流程,再次详细讲解该3个方法

4.1 dispatchTouchEvent()

  • 简介
    https://upload-images.jianshu.io/upload_images/944365-4fbf11afa24b033b.png?imageMogr2/auto-orient/strip|imageView2/2/w/1200

https://upload-images.jianshu.io/upload_images/944365-f8888a622c255648.png?imageMogr2/auto-orient/strip|imageView2/2/w/1140

  • 返回情况说明

情况1:返回true

https://upload-images.jianshu.io/upload_images/944365-36af591c11a8e450.png?imageMogr2/auto-orient/strip|imageView2/2/w/824

https://upload-images.jianshu.io/upload_images/944365-aef94c6c182353a9.png?imageMogr2/auto-orient/strip|imageView2/2/w/1140

情况2:false(默认)

https://upload-images.jianshu.io/upload_images/944365-ea06029e3176635f.png?imageMogr2/auto-orient/strip|imageView2/2/w/926

https://upload-images.jianshu.io/upload_images/944365-299cfcbe3a9c9fd5.png?imageMogr2/auto-orient/strip|imageView2/2/w/1140

4.3 onTouchEvent()

简介

https://upload-images.jianshu.io/upload_images/944365-b5f527027257b98e.png?imageMogr2/auto-orient/strip|imageView2/2/w/1200

https://upload-images.jianshu.io/upload_images/944365-744f5b7e8d413562.png?imageMogr2/auto-orient/strip|imageView2/2/w/1140

  • 返回情况说明

情况1:返回true

https://upload-images.jianshu.io/upload_images/944365-36af591c11a8e450.png?imageMogr2/auto-orient/strip|imageView2/2/w/824

情况2:返回false(default)

https://upload-images.jianshu.io/upload_images/944365-efd21a46a9af808e.png?imageMogr2/auto-orient/strip|imageView2/2/w/824

4.4 三者关系

下面,我用一段伪代码来阐述上述3个方法的关系 & 事件传递规则

/**
  * 点击事件产生后
  */ 
  // 步骤1:调用dispatchTouchEvent()
  public boolean dispatchTouchEvent(MotionEvent ev) {

    boolean consume = false; //代表 是否会消费事件
    
    // 步骤2:判断是否拦截事件
    if (onInterceptTouchEvent(ev)) {
      // a. 若拦截,则将该事件交给当前View进行处理
      // 即调用onTouchEvent ()方法去处理点击事件
        consume = onTouchEvent (ev) ;

    } else {

      // b. 若不拦截,则将该事件传递到下层
      // 即 下层元素的dispatchTouchEvent()就会被调用,重复上述过程
      // 直到点击事件被最终处理为止
      consume = child.dispatchTouchEvent (ev) ;
    }

    // 步骤3:最终返回通知 该事件是否被消费(接收 & 处理)
    return consume;

   }

5. 常见的事件分发场景

下面,我将通过实例说明常见的事件传递情况 & 流程

5.1 背景描述

讨论的布局如下:

https://upload-images.jianshu.io/upload_images/944365-e0f526dd1b5731be.png?imageMogr2/auto-orient/strip|imageView2/2

  • 情景
  1. 用户先触摸到屏幕上View C上的某个点(图中黄区)
  2. Action_DOWN事件在此处产生
  3. 用户移动手指
  4. 最后离开屏幕

5.2 一般的事件传递情况

一般的事件传递场景有:

  • 默认情况
  • 处理事件
  • 拦截DOWN事件
  • 拦截后续事件(MOVE、UP)

场景1:默认

  • 即不对控件里的方法(dispatchTouchEvent()、onTouchEvent()、onInterceptTouchEvent())进行重写 或 更改返回值
  • 那么调用的是这3个方法的默认实现:调用下层的方法 & 逐层返回 事件传递情况:(呈U型)
  1. 从上往下调用dispatchTouchEvent()
    • Activity A ->> ViewGroup B ->> View C
  2. 从下往上调用onTouchEvent()
    • View C ->> ViewGroup B ->> Activity A

https://upload-images.jianshu.io/upload_images/944365-161a6e6fc8723248.png?imageMogr2/auto-orient/strip|imageView2/2

注:虽然ViewGroup B的onInterceptTouchEvent()对DOWN事件返回了false,

但后续的事件(MOVE、UP)依然会传递给它的onInterceptTouchEvent() 这一点与onTouchEvent()的行为是不一样的:不再传递 & 接收该事件列的其他事件

场景2:处理事件

设View C希望处理该点击事件,即:设置View C为可点击的(Clickable) 或 复写其onTouchEvent()返回true

最常见的:设置Button按钮来响应点击事件

事件传递情况:(如下图)

DOWN事件被传递给C的onTouchEvent方法,该方法返回true,表示处理该事件 因为View C正在处理该事件,那么DOWN事件将不再往上传递给ViewGroup B 和 Activity A的onTouchEvent();

该事件列的其他事件(Move、Up)也将传递给View C的onTouchEvent()

https://upload-images.jianshu.io/upload_images/944365-77e933eb44682777.png?imageMogr2/auto-orient/strip|imageView2/2/w/1140

会逐层往dispatchTouchEvent() 返回,最终事件分发结束

场景3:拦截DOWN事件

假设ViewGroup B希望处理该点击事件,即ViewGroup B复写了onInterceptTouchEvent()返回true、onTouchEvent()返回true

  • 事件传递情况:(如下图)
  1. DOWN事件被传递给ViewGroup

  2. B的onInterceptTouchEvent(),该方法返回true,表示拦截该事件,即自己处理该事件(事件不再往下传递)

  3. 调用自身的onTouchEvent()处理事件(DOWN事件将不再往上传递给Activity A的onTouchEvent())

该事件列的其他事件(Move、Up)将直接传递给ViewGroup B的onTouchEvent()

  • 注:

该事件列的其他事件(Move、Up)将不会再传递给ViewGroup B的onInterceptTouchEvent();

因:该方法一旦返回一次true,就再也不会被调用 逐层往dispatchTouchEvent() 返回,最终事件分发结束

https://upload-images.jianshu.io/upload_images/944365-a5e7cfed2cba02c3.png?imageMogr2/auto-orient/strip|imageView2/2/w/1140

场景4:拦截DOWN的后续事件

  • 结论
  1. 若 ViewGroup 拦截了一个半路的事件(如MOVE),
  2. 该事件将会被系统变成一个CANCEL事件 & 传递给之前处理该事件的子View; 该事件不会再传递给ViewGroup 的onTouchEvent()
  3. 只有再到来的事件才会传递到ViewGroup的onTouchEvent()

场景描述

  1. ViewGroup B 无拦截DOWN事件

(还是View C来处理DOWN事件),但它拦截了接下来的MOVE事件

  1. 即 DOWN事件传递到View C的onTouchEvent(),返回了true 实例讲解

  2. 在后续到来的MOVE事件,ViewGroup B 的onInterceptTouchEvent()返回true拦截该MOVE事件,

  3. 但该事件并没有传递给ViewGroup B ;

  4. 这个MOVE事件将会被系统变成一个CANCEL事件传递给View C的onTouchEvent()

  5. 后续又来了一个MOVE事件,该MOVE事件才会直接传递给ViewGroup B 的onTouchEvent()

  6. 后续事件将直接传递给ViewGroup B 的onTouchEvent()处理,而不会再传递给ViewGroup B 的onInterceptTouchEvent(),因该方法一旦返回一次true,就再也不会被调用了。

  7. View C再也不会收到该事件列产生的后续事件

https://upload-images.jianshu.io/upload_images/944365-1599f532038686cd.png?imageMogr2/auto-orient/strip|imageView2/2/w/1200
至此,关于Android常见的事件传递情况 & 流程已经讲解完毕。

6. 额外知识

6.1 Touch事件的后续事件(MOVE、UP)层级传递

  • 若给控件注册了Touch事件,每次点击都会触发一系列action事件(ACTION_DOWN,ACTION_MOVE,ACTION_UP等)
  • 当dispatchTouchEvent()事件分发时,只有前一个事件(如ACTION_DOWN)返回true,才会收到后一个事件(ACTION_MOVE和ACTION_UP)
    • 即如果在执行ACTION_DOWN时返回false,后面一系列的ACTION_MOVE、ACTION_UP事件都不会执行

从上面对事件分发机制分析知:

  • dispatchTouchEvent()、 onTouchEvent() 消费事件、终结事件传递(返回true)
  • 而onInterceptTouchEvent 并不能消费事件,它相当于是一个分叉口起到分流导流的作用,对后续的ACTION_MOVE和ACTION_UP事件接收起到非常大的作用
    • 请记住:接收了ACTION_DOWN事件的函数不一定能收到后续事件(ACTION_MOVE、ACTION_UP)

这里给出ACTION_MOVE和ACTION_UP事件的传递结论:

  • 结论1

    若对象(Activity、ViewGroup、View)的dispatchTouchEvent()分发事件后消费了事件(返回true),那么收到ACTION_DOWN的函数也能收到ACTION_MOVE和ACTION_UP

    • 黑线:ACTION_DOWN事件传递方向
    • 红线:ACTION_MOVE 、 ACTION_UP事件传递方向

https://upload-images.jianshu.io/upload_images/944365-93d0b1496e9e6ca4.png?imageMogr2/auto-orient/strip|imageView2/2/w/1200

  • 结论2

    若对象(Activity、ViewGroup、View)的onTouchEvent()处理了事件(返回true),那么ACTION_MOVE、ACTION_UP的事件从上往下传到该View后就不再往下传递,而是直接传给自己的onTouchEvent()& 结束本次事件传递过程。

    • 黑线:ACTION_DOWN事件传递方向
    • 红线:ACTION_MOVE、ACTION_UP事件传递方向

https://upload-images.jianshu.io/upload_images/944365-9d639a0b9ebf7b4a.png?imageMogr2/auto-orient/strip|imageView2/2/w/1200

6.2 onTouch()和onTouchEvent()的区别

  • 该2个方法都是在View.dispatchTouchEvent()中调用
  • 但onTouch()优先于onTouchEvent执行;若手动复写在onTouch()中返回true(即 将事件消费掉),将不会再执行onTouchEvent()
    • 注:若1个控件不可点击(即非enable),那么给它注册onTouch事件将永远得不到执行,具体原因看如下代码
// &&为短路与,即如果前面条件为false,将不再往下执行
//  故:onTouch()能够得到执行需2个前提条件:
     // 1. mOnTouchListener的值不能为空
     // 2. 当前点击的控件必须是enable的
mOnTouchListener != null && (mViewFlags & ENABLED_MASK) == ENABLED &&  
            mOnTouchListener.onTouch(this, event)

// 对于该类控件,若需监听它的touch事件,就必须通过在该控件中重写onTouchEvent()来实现

其他问题:

  • 为什么事件传递是从activity传到view,而不是从view往window层传递?

    应该是 activity - > phoneWindow -> decorView -> contentView

  • 从Activity->ViewGroup->View 这个过程真的没问题吗?更加微观过程:

    ViewRootImpl.WindowInputReceiver
    ->View.dispatchPointerEvent
    ->DecorView.dispatchTouchEvent
    ->PhoneWindow.dispatchTouchEvent||super.dispatchTouchEvent(ev)
  1. 对于如果onIntercept返回true拦截了,交给onTouchEvent去处理,具体体现在何处?
   请看ViewGroup事件分发机制源码dispatchTouchEvent()
   里最后语句:return super.dispatchTouchEvent(ev),
   此处调用ViewGroup父类的dispatchTouchEvent() = View.dispatchTouchEvent(),
   其内部最终会调用onTouchEvent()
  1. 判断子View是否能够接收事件从哪里体现,可以详细一点
   请看View事件分发机制源码里onTouchEvent()里的performClick()
  1. viewGroup和view的dispatch返回false,会直接回溯到parent的onTouchEvent?
viewGroup.dispatch()返回false的原因 :
    ViewGroup父类的dispatchTouchEvent()返回false 
View.dispatch()返回false的原因:
    而View.dispatch()返回false后,
    会跳出执行ViewGroup父类的dispatchTouchEvent()。。。
    
  1. View 执行onTouchEvent()返回false后续?
View.onTouchEvent()返回false后,
从而导致View.dispatchTouchEvevt()返回false,
从而导致ViewGroup.dispatchTouchEvevt()里返回super.dispatchTouchEvevt(),
最终调用ViewGroup的onTouch() ->>onTouchEvent() ->> performClick() ->> onClick()