Jenkins+fastlane自动构建

752 阅读2分钟

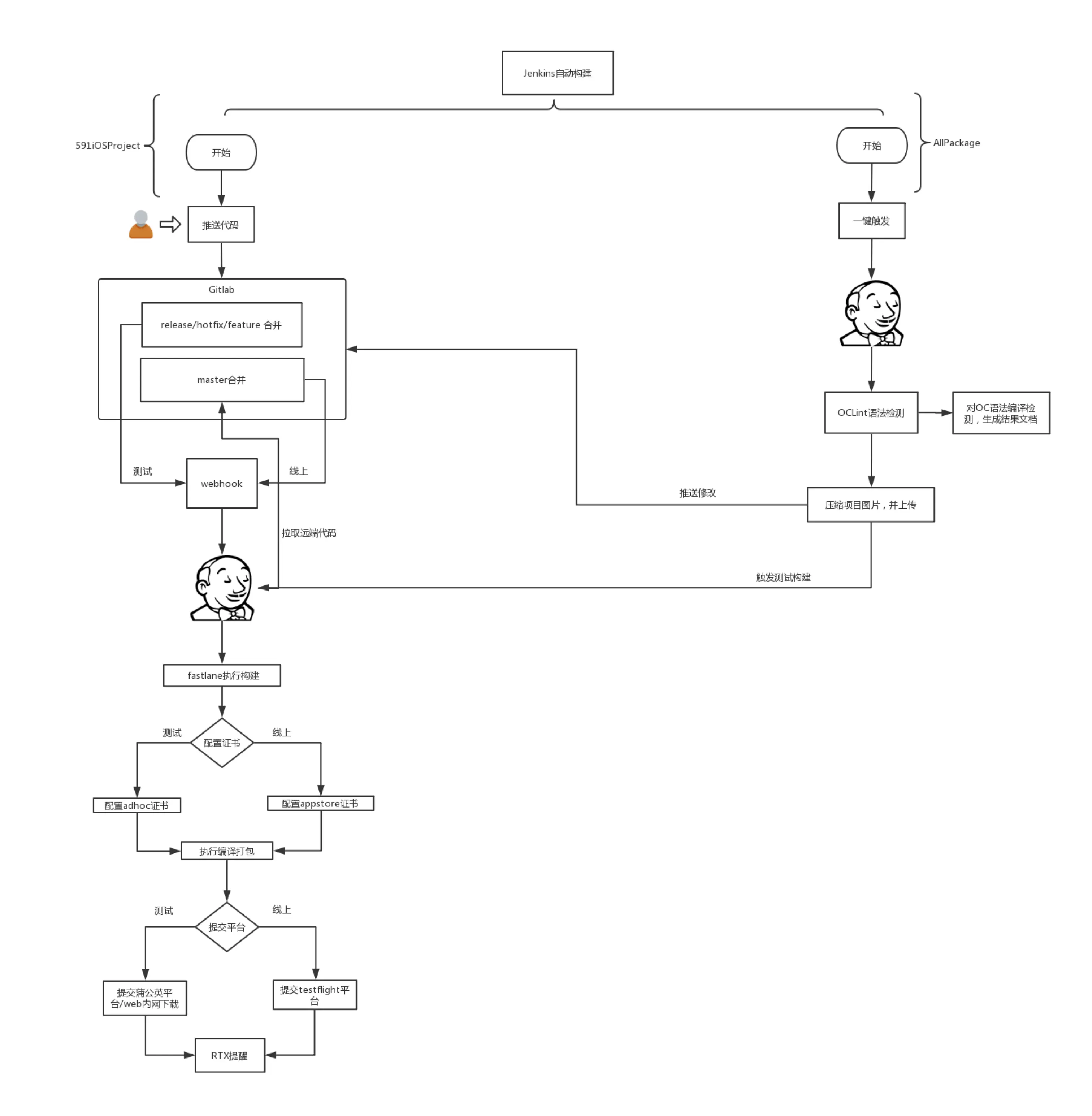
Jenkins自动构建 去年基于Jenkins平台搭建的自动构建流程图

目录

  • Jenkins 作用及特点
  • 怎么搭建Jenkins平台
  • Jenkins+fastlane的持续集成
  • 怎么使用Jenkins触发自动打包构建
  • Jenkins构建遇到问题整理及解决
  • 目前功能与未来的拓展

作用:

Jenkins是开源CI&CD软件领导者, 提供超过1000个插件来支持构建、部署、自动化, 满足任何项目的需要。

特点:

  • 持续集成和持续交付
  • 简易安装,配置简单
  • 支持插件
  • 扩展,分布式

怎么搭建Jenkins平台

  • 安装Java环境
    • 安装Java环境,目前jenkins只支持jdk8
  • 安装 Jenkins
    • 先确保已安装Homebrew
    • 命令安装 brew install jenkins
    • 设置开机自启动
  • 启动 Jenkins http://localhost:8080
  • 安装插件
    • Keychains and Provisioning Profiles - Management(管理本地的keychain和iOS证书的插件)
    • Xcode integration (用于xcode构建)

Jenkins+fastlane持续集成

  • Fastlane是一整套的客户端CICD工具集合。Fastlane可以非常快速简单的搭建一个自动化发布服务,并且支持Android,iOS,MacOS。
  • Fastlane命令执行的底层并不是自己实现的,而是调用其他的插件或者工具执行的。比如说打包,Fastlane中的gym工具只是xcodebuild工具的一个封装,调用的其实还是xcodebuild中的打包命令。
  • Fastlane本身没有一套特殊语法,使用的Ruby语言。
  • Fastlane的插件工具叫做action,每一个action都对应一个具体的功能

目前功能与未来的拓展

  • 目前集成功能:
    • 测试包部署
    • 线上包部署
    • 静态图片压缩
    • OCLint语法检测
  • 未来优化点
    • 推送代码整合一套构建流程功能
    • 简繁体转换集成
    • SwiftLint语法检测集成
    • ...

具体配置待补充 , 未完待续..