神目多人无感红外测温系统:测温准确度高 高效通行 大量落地案例

431 阅读2分钟

智能体温筛查系统是一套完整的人脸识别+体温筛查+大数据统计的整体解决方案。通过 AI 测温仪能够快速的将图像中的人脸信息及对应区域温度信息抓取到,通过智能终端可以计算出人体的体温,识别到抓取的人脸,并直接在终端上显示出来。当摄像头预览范围内的人员者体温超过或低于设定的正常体温后即发出警报声,实时提醒体温异常人员及医护人员进行处理,同时把异常数据上传到管理后台进行数据统计,管理者可以通过报表查看所管辖范围内的使用单位的人员发热情况,防微杜渐,掌握整体趋势,化被动为主动。

智能人脸识别体温筛查系统

热成像体温精准检测 多人实时无感筛查 高效精准管控疫情

非接触式测温 精准度±0.3℃ 多人实时无感通行 人脸识别 体温异常告警


红外热成像无感测温

独家内置黑体技术,采用海外高端红外热成像芯片,具有国

际认证的专业性、高稳定性和高测量精度,测温距离3 米,速度1 秒

以内,误差小于0.3 度;

多人实时体温筛查


支持多人实时体温筛查,无感同行。

多种体温检测模式

支持口罩模式、多人模式、侧脸模式等

领先的人脸识别技术

通过人脸识别算法,实时识别人员身份信息,将温度精准定位到被测目标,防止高温物体的干扰。


发热高温预警

当检测到人员体温超出预警阈值,实时语音报警,高效防控疫情

大数据监控平台

全天候实时监测,针对异常人员进行人脸抓拍并上传到服务器,服务器端汇总所有数据后,可以对整体情况进行汇总,并对后续发展进行预测。



安装方式




可选择壁挂安装和立柱安装

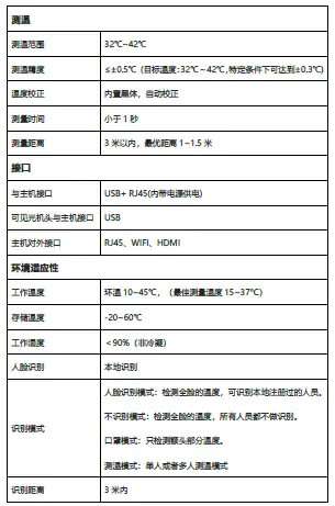
产品参数



应用案例展示