
一块是非堆区,一块是堆区。
堆区分为两大块:Old区和Young区。
- Young区分为:Survivor区(S0+S1),和 Eden区。
- Eden:S0:S1=8:1:1 S0和S1一样大,也可以叫From和To。
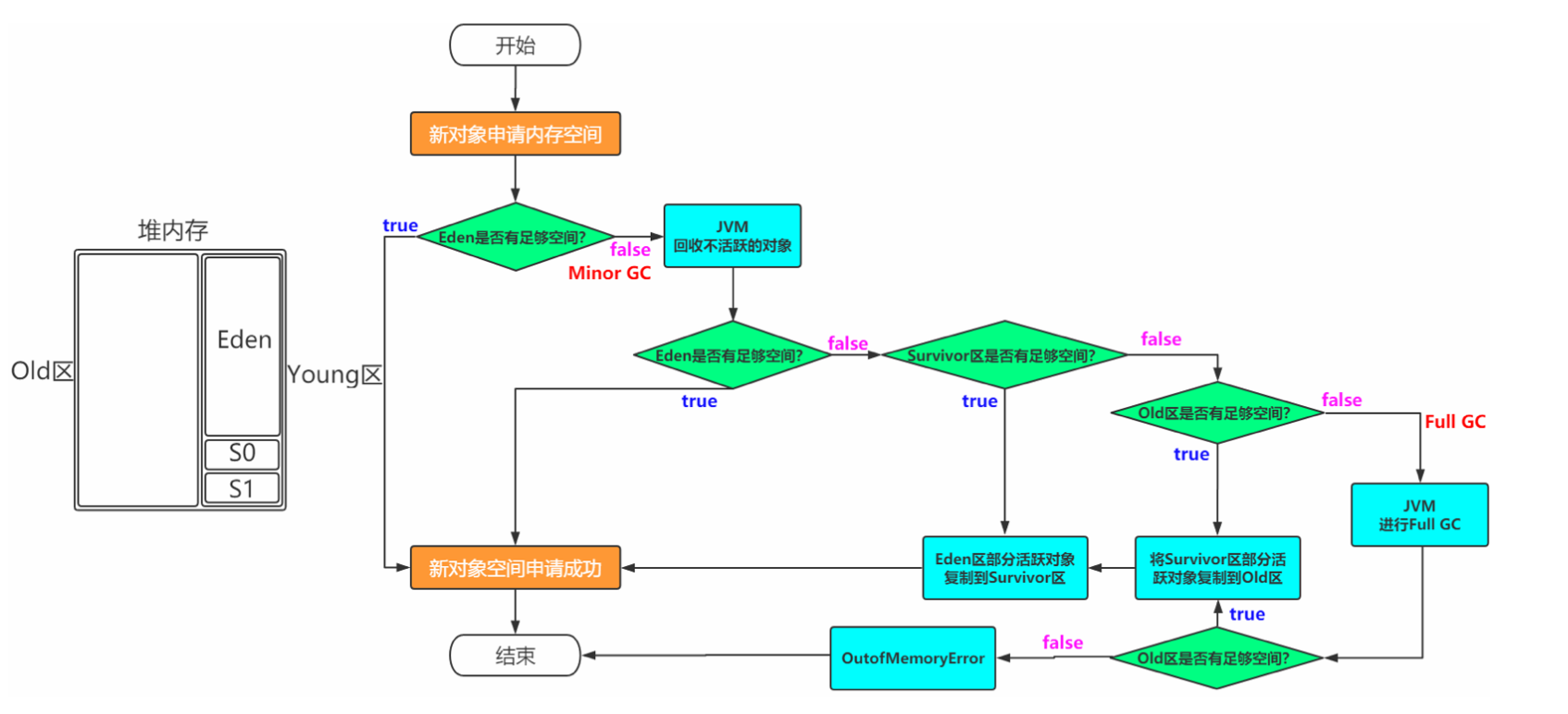
根据之前对于Heap的介绍可以知道,一般对象和数组的创建会在堆中分配内存空间,关键是堆中有这么多区 域,那一个对象的创建到底在哪个区域呢?
对象创建所在区域
一般情况下,新创建的对象都会被分配到Eden区,一些特殊的大的对象会直接分配到Old区。
比如有对象A,B,C等创建在Eden区,但是Eden区的内存空间肯定有限,比如有100M,假如已经使用了 100M或者达到一个设定的临界值,这时候就需要对Eden内存空间进行清理,即垃圾收集(Garbage Collect),
这样的GC我们称之为Minor GC,Minor GC指得是Young区的GC。
经过GC之后,有些对象就会被清理掉,有些对象可能还存活着,对于存活着的对象需要将其复制到Survivor 区,然后再清空Eden区中的这些对象。
Survivor区详解
由图解可以看出,Survivor区分为两块S0和S1,也可以叫做From和To。 在同一个时间点上,S0和S1只能有一个区有数据,另外一个是空的。
接着上面的GC来说,比如一开始只有Eden区和From中有对象,To中是空的。 此时进行一次GC操作,From区中对象的年龄就会+1,我们知道Eden区中所有存活的对象会被复制到To区。
From区中还能存活的对象会有两个去处。 若对象年龄达到之前设置好的年龄阈值,此时对象会被移动到Old区,EdenFrom没有达到阈值的 对象会被复制到To区。 此时Eden区和From区已经被清空(被GC的对象肯定没了,没有被GC的对象都有了各 自的去处)。
这时候From和To交换角色,之前的From变成了To,之前的To变成了From。 也就是说无论如何都要保证名为To的Survivor区域是空的。 Minor GC会一直重复这样的过程,知道To区被填满,然后会将所有对象复制到老年代中。
Old区详解
从上面的分析可以看出,一般Old区都是年龄比较大的对象,或者相对超过了某个阈值的对象。
在Old区也会有GC的操作,Old区的GC我们称作为Major GC

常见问题
1、如何理解Minor/Major/Full GC?
- Minor GC:新生代
- Major GC:老年代
- Full GC:新生代+老年代
2、为什么需要Survivor区?只有Eden不行吗?
如果没有Survivor,Eden区每进行一次Minor GC,存活的对象就会被送到老年代。 这样一来,老年代很快被填满,触发Major GC(因为Major GC一般伴随着Minor GC,也可以看做触发了Full GC)。 老年代的内存空间远大于新生代,进行一次Full GC消耗的时间比Minor GC长得多。 执行时间长有什么坏处?频发的Full GC消耗的时间很长,会影响大型程序的执行和响应速度。
可能你会说,那就对老年代的空间进行增加或者较少咯。 假如增加老年代空间,更多存活对象才能填满老年代。虽然降低Full GC频率,但是随着老年代空间加大,一旦发生Full GC,执行所需要的时间更长。
假如减少老年代空间,虽然Full GC所需时间减少,但是老年代很快被存活对象填满,Full GC频率增加。
所以Survivor的存在意义,就是减少被送到老年代的对象,进而减少Full GC的发生,Survivor的预筛选保证,只有经历16 次Minor GC还能在新生代中存活的对象,才会被送到老年代。
3、为什么需要两个Survivor区?
最大的好处就是解决了碎片化。也就是说为什么一个Survivor区不行?第一部分中,我们知道了必须设置Survivor区。假设 现在只有一个Survivor区,我们来模拟一下流程:
刚刚新建的对象在Eden中,一旦Eden满了,触发一次Minor GC,Eden中的存活对象就会被移动到Survivor区。这样继续循 环下去,下一次Eden满了的时候,问题来了,此时进行Minor GC,Eden和Survivor各有一些存活对象,如果此时把Eden区的 存活对象硬放到Survivor区,很明显这两部分对象所占有的内存是不连续的,也就导致了内存碎片化。 永远有一个Survivor space是空的,另一个非空的Survivor space无碎片。