法考日志2020-04-24

367 阅读12分钟

民法主观

题目

image

我的答案

1.委托合同既可以是有偿合同,也可以是无偿合同。
2.本人,即委托人孟某。不论是显名代理还是隐名代理,买卖合同产生的权利义务应由委托人承担,因为即使是隐名代理,委托人仍然有介入权。
3.不能。买卖合同相对认识委托人,委托人不履行合同,代理人无过错,不能追究代理人责任。

资料收集1

委托合同,又称“委任合同”。是指受托人以委托人的名义和费用为委托人办理委托事务,而委托人则按约支付报酬的协议。大陆法各国民法对委托合同的限制不尽相同。按多数国家的法律规定,委托合同的标的既包括法律事务,也包括非法律事务;合同内容可以是有偿的,也可是无偿的。我国的民法理论与实践认为:委托合同的标的只限于法律行为,它是委托代理的发生根据。故受托人在委托权限内与第三人所为法律行为的后果完全由委托人承担。

其特征有:委托合同是典型的劳务合同;受托人以委托人的费用办理委托事务;委托合同具有人身性质,以当事人之间相互信任为前提;委托合同既可以是有偿合同,也可以是无偿合同;委托合同是诺成的、双务的合同。委托合同又称委任合同,是指委托人和受托人约定,由受托人处理委托事务的合同。

资料收集2

《合同法》
第四百零二条:受托人以自己的名义,在委托人的授权范围内与第三人订立的合同,第三人在订立合同时知道受托人与委托人之间的代理关系的,该合同直接约束委托人和第三人,但有确切证据证明该合同只约束受托人和第三人的除外。

第四百零三条:受托人以自己的名义与第三人订立合同时,第三人不知道受托人与委托人之间的代理关系的,受托人因第三人的原因对委托人不履行义务,受托人应当向委托人披露第三人,委托人因此可以行使受托人对第三人的权利,但第三人与受托人订立合同时如果知道该委托人就不会订立合同的除外。

受托人因委托人的原因对第三人不履行义务,受托人应当向第三人披露委托人,第三人因此可以选择受托人或者委托人作为相对人主张其权利,但第三人不得变更选定的相对人。 委托人行使受托人对第三人的权利的,第三人可以向委托人主张其对受托人的抗辩。第三人选定委托人作为其相对人的,委托人可以向第三人主张其对受托人的抗辩以及受托人对第三人的抗辩。

资料收集3

对于隐名代理的处理结果,可概括为两个方面:

1、如果第三人在订立合同时知道代理人与被代理人之间存在代理关系的,则该隐名代理产生与显名代理相同的法律效力,即第三人与代理人所订立的合同直接约束被代理人和第三人。但是,有确切证据证明该合同只约束代理人和第三人的除外。

2、如果第三人不知道代理人与被代理人之间存在代理关系的隐名代理并非必然产生显名代理的效果,而是要通过被代理人行使介入权或者第三人行使选择权而形成相应的法律后果。

具体来讲,代理人因第三人的原因对被代理人不履行义务时,则应当向被代理人披露第三人。被代理人因此可以行使代理人对第三人的权利。与此同理,代理人因被代理人的原因对第三人不履行义务时,则应当向第三人披露被代理人。第三人因此可以选择被代理人或者代理人作为相对人主张其权利。但是,第三人一经选定就不得变更所选定的相对人。相应地,被选定为相对人的被代理人可以向第三人主张其对代理人的抗辩权。由此可见,在第三人不知道代理人与被代理人之间存在代理关系的情况下,隐名代理并不直接对被代理人产生约束,而是通过被代理人行使介入权或者第三人行使选择权,使被代理人承受相应的法律后果。

资料收集4

对《合同法》403条第1款的正确理解

(一)我认为,合同法第403条第1款是关于隐名代理中委托人的介入权的规定,而非合同相对性的规定,理由是:

第一,无论是显名代理还是隐名代理,代理行为产生的权利义务关系都由委托人当然地承担。受托人通过自己的行为与第三人签订合同所产生的权利义务关系也当然地约束委托人,所以,委托人是受托人与第三人之间合同的当然的当事人。从这个意义上,我们可以说:受托人是形式上的合同一方,而委托人才是实质上的合同一方。

第二,如果认为合同的相对方是受托人与第三人,就不能解释为什么委托人作为合同之外的当事人可以行使介入权——委托人行使介入权无需受托人的授权,也无需受托人对债务人的通知。换句话说:如果认为委托人不是合同的一方,则其行使债权必须经过权利人的授权或者债权转让。

第三,如果认为合同的相对方是受托人与第三人,就不能解释合同法403条第2款。 《合同法》第403条第2款规定:“受托人因委托人的原因对第三人不履行义务,受托人应当向第三人披露委托人,第三人因此可以选择受托人或者委托人作为相对人主张其权利,但第三人不得变更选定的相对人。” ——既然委托人不是合同一方,为什么可以向委托人主张权利?

资料收集5

代理制度

在中国法系的民法典中,并没有关于间接代理的明文规定,间接代理仅仅是一种理论上的提法,其原因在于中国法系严密的法律行为制度。中国法系民法上的一个重要原则是任何人不得擅自为他人设定权利和义务,而代理的独特性就在于法律行为人与法律后果承受人不一致。出于交易安全的考虑,中国法规定代理人必须以被代理人名义进行法律行为,其法律后果也直接归属于被代理人。然而法律的这种规定却与现实生活的需要发生了矛盾。在民事交往中,代理人由于各种原因不愿表明自己的代理人身份,如有时代理人担心揭示被代理人的姓名后,第三人直接与被代理人接触洽谈,从而使其遭受损失或失业;有时第三人只愿与代理人进行交易,而不愿与被代理人交易等。法律关于直接代理的规定并不能对这些情况作出调整,于是有学者主张代理不必以揭示被代理人的名义为必要,因为代理的实质在于“为被代理人计算”,如果拘泥于代理必须以被代理人名义,往往会损害善意第三人的利益。

中国法系的间接代理和英美法系的隐名代理虽然功能相似,但它们的法律理念却截然不同。在中国法系,代理制度的架构有两种模式:一种是以《法国民法典》为代表的、将代理与委托合为一体的模式,视代理为委任而产生的以委托人名义处理事务的行为;另一种模式是以《德国民法典》为代表的、将代理看作是由代理人为本人从事的一种法律行为,并明确地把代理和代理权作为一节规定在法律行为一章中,而把产生代理的委任规定在债法编中。《德国民法典》还把代理的内部关系(代理人与被代理人之间的合同)与外部关系(代理人与第三人之间和合同)区别开来,可见德国的代理理论建立在“区别论”的基础上。这一理论是由德国学者拉班德(Laband)在1866年提出来的,他认为被代理人对代理人的委托授权行为属单方民事法律行为,而代理人与第三人之间的契约行为则是双方法律行为,它们性质不同,故有区分的必要。该理论的核心是本人与第三人之间的法律效果归属关系,而代理人仅仅是本人和第三人架构法律关系的手段。

老师答案

image

改正

1.可有偿,可无偿。 2.徐毛毛和曹某。因为受托人徐毛毛以自己的名义与第三人曹某实施双方民事法律行为且曹某不知道徐毛毛与孟某之间的委托关系,系隐名的间接代理。因此,合同约束委托人徐毛毛和第三人曹某。 3.不可以,因为基于合同相对性原理,曹某交货后,徐毛毛未依约支付价款,依法应当承担违约责任。

存疑

为什么第三人不履行约定,委托人可以形式介入权,而委托人不履行约定则要追究代理人的责任?

民法客观

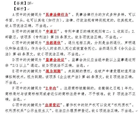
题目

image

我的答案

CDF

老师答案

image

刑法客观

题目

【实战演练】41

甲乙互不知情,分别向丙开枪。丙中弹身亡。事后查明,丙身中两枪,一颗子弹击中头部,一颗子弹击中心脏。但无法查明,谁击中头部,谁击中心脏。能够查明两颗子弹不是同时击中,有一分钟的时间间隔。但无法查明,谁的子弹先击中丙导致其死亡。下列说法正确的有(   )

A.甲构成故意杀人罪既遂

B.乙构成故意杀人罪既遂

C.甲乙均构成故意杀人罪未遂

D.法条规定,成立犯罪未遂要求“犯罪未得逞”。由于无法查明甲的犯罪是否得逞,因此甲不构成犯罪未遂。同理,乙也不构成犯罪未遂

我的答案

C

老师答案

【考点】无法查明与因果关系

【解析】对于无法查明的案件,首先判断是一个人犯罪还是两个人犯罪。本案是两个人犯罪。接下来考察两个人是否构成共同犯罪。由于甲乙互不知情,不是共同犯罪,因此不能适用“部分实行、全部负责”的原则,只能单独处理。单独处理任何一个人时,首先分析可能的情形。

对于甲而言,第一种可能的情形是甲的子弹先击中丙的头部,导致丙死亡,基于此,甲构成故意杀人罪既遂。第二种可能的情形是,乙的子弹先击中丙的头部,导致丙死亡,然后甲的子弹击中的是尸体,基于此,甲构成故意杀人罪未遂。由于有击中活着的丙的可能性、危险性,因此不构成对象不能犯。根据存疑时有利于被告人的原则,对甲认定为故意杀人罪未遂。

对于乙而言,第一种可能的情形是,乙的子弹先击中丙的头部,导致丙死亡,基于此,乙构成故意杀人罪既遂。第二种可能的情形是,甲的子弹先击中丙的头部,导致丙死亡,然后乙的子弹击中的是尸体,基于此乙构成故意杀人罪未遂。根据存疑时有利于被告人的原则,对乙认定为故意杀人罪未遂。

法条规定,成立犯罪未遂,要求犯罪未得逞。犯罪“未得逞”不是成立犯罪未遂的必备条件,而只是犯罪未遂与犯罪既遂的一个界限要素,也称为表面的构成要件要素。因此这个要素不是必须查明的要素。只要行为人已经着手实行,并且由于意志以外原因,实害结果与行为之间没有因果关系,便成立犯罪未遂。根据存疑时有利于被告人的原则,甲的行为、乙的行为与死亡结果没有因果关系,因此甲乙均构成故意杀人罪未遂。

本题答案:C。