所谓并发编程是指在一台处理器上“同时”处理多个任务。
并发是在同一实体上的多个事件。
多个事件在同一时间间隔发生,编写优质的并发代码是一件难度极高的事情。
Java语言从第一版本开始内置了对多线程的支持,这一点在当年是非常了不起的.
但是当我们对并发编程有了更深刻的认识和更多的实践后.
实现并发编程就有了更多的方案和更好的选择,并发编程的目标是充分的利用处理器的每一个核.
以达到最高的处理性能.

并发编程路线脑图

并发编程面试题汇集:
- Synchronized用过吗 ,其原理是什么 ?
- 什么是可重入性,为什么说 Synchronized是可重入锁 ?
- JVM对Java的原生锁做了哪些优化 ?
- 那么请谈谈AQS框架是怎么回事儿 ?
- 请尽可能详 尽地对比下Synchronized和ReentrantLock的异同 。
- 什么是原子操作,Java 中的原子操作是什么?
- 创建线程池的几个核心构造参数 ?
- 什么是Java的内存模型,Java中各个线程是怎么彼此看到对方的变量的 ?
- 在Java中CycliBarriar和CountdownLatch有什么区别?
- 请谈谈ThreadLocal是怎么解决并发安全的 ?
文末底下有面试题汇集以及学习全脑图

曾经我也对 JVM 感到很头痛,完全搞不懂应该如何入门 JVM 的学习。
但经过了几年的学习,我对 JVM 有了更深入的理解。
虽然还达不到精通源码的程度,但是对 JVM 各个知识点的理解和联系都形成了自己的体系。
JVM作为Java语言的基础,虽然平时工作中真正运用到的时候可能并不多.
一个程序员想要上升到高级层次,那就必须知道Java到底是怎么运行的,这就逃不开JVM。
想要告别增删改查和简单开发,而是去做Java性能分析和调优工作,
那么,Java虚拟机绝对是一把助力的利剑。
学习Java虚拟机的原因,本质是让你了解Java程序是如何被执行且优化的。
这样一来,你才可以从内部入手,达到高效编程的目的。
同时,你也可以为学习更深层、更核心的Java技术打好基础。
且对于面试JVM时BAT等一线互联网大厂必问常问的高频点之一!
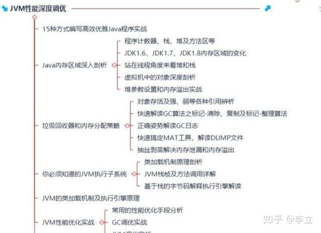
JVM性能深度调优脑图

JVM面试汇集相关问题
- 堆和栈有什么区别?
- 堆内存中到底存放什么东西?
- Java的方法(函数)到底是传值还是传址?
- JVM有哪些调整参数?
- GC 收集器有哪些?CMS 收集器与 G1 收集器的特点。
- 如和判断一个对象是否存活?(或者 GC 对象的判定方法)
- JVM中到底哪些区域是共享的?哪些是私有的
- 如何解决同时存在的对象创建和对象回收问题

MySQL是一个关系型数据库管理系统,原本是一个开放源码的关系数据库管理系统,MySQL在过去由于性能高、成本低、可靠性好,已经成为最流行的开源数据库,因此被广泛地应用在Internet上的中小型网站中。随着MySQL的不断成熟,它也逐渐用于更多大规模网站和应用。非常流行的开源软件组合LAMP中的“M”指的就是MySQL。
MySQ路线脑图

MySQL面试题汇集
- Mysql 的技术特点是什么?
- 请简洁描述 MySQL 中 InnoDB 支持的四种事务隔离级别名称,以及逐级之间的区别?
- 一张表,里面有ID自增主键,当insert了17条记录之后,删除了第 15,16,17 条记录,再把 Mysql 重启,再insert 一条记录,这条记录的 ID是18 还是15 ?
- 请简洁描述 MySQL 中 InnoDB 支持的四种事务隔离级别名称,以及逐级之间的区别?
- MySQL中使用什么存储引擎?
- MySQL数据库服务器性能分析的方法命令有哪些?
- MySQL表中允许有多少个 TRIGGERS?
- Mysql 如何优化 DISTINCT?

MyBatis 是一款优秀的持久层框架,它支持定制化 SQL、存储过程以及高级映射。
MyBatis 避免了几乎所有的 JDBC 代码和手动设置参数以及获取结果集。
MyBatis 可以使用简单的 XML 或注解来配置和映射原生信息.
将接口和 Java 的 POJOs(Plain Old Java Objects,普通的Java对象)映射成数据库中的记录。
MyBatis路线脑图

MyBatis面试题汇集
- 什么是 MyBatis?
- Mybatis是如何进行分页的?分页插件的原理是什么?
- Mybatis动态 sql 是做什么的?都有哪些动态 sql?能简述一下动态 sql 的执行原理不?
- MyBatis与 Hibernate 有哪些不同?
- MyBatis的好处是什么?
- Mybatis 在处理{}替换成变量的值。
- 简述Mybatis的 Xml 映射文件和 Mybatis 内部数据结构之间的映射关系?
- MyBatis实现一对一有几种方式?具体怎么操作的?
- 通常一个 Xml映射文件,都会写一个 Dao 接口与之对应, Dao 的工作原理,是否可以重载?

Redis支持主从同步。数据可以从主服务器向任意数量的从服务器上同步,从服务器可以是关联其他从服务器的主服务器。
这使得Redis可执行单层树复制。存盘可以有意无意的对数据进行写操作。
由于完全实现了发布/订阅机制,使得从数据库在任何地方同步树时.
可订阅一个频道并接收主服务器完整的消息发布记录。
同步对读取操作的可扩展性和数据冗余很有帮助。
Redis路线脑图

Redis面试汇集
- 什么是Redis?简述它的优缺点?
- Redis有哪几种数据淘汰策略?
- Redis集群方案什么情况下会导致整个集群不可用?
- 说说Redis 哈希槽的概念?
- 使用过Redis 分布式锁么,它是怎么实现的?
- 什么是缓存穿透?如何避免?什么是缓存雪崩?何如避免?
- redis和memcached 什么区别?为什么高并发下有时单线程的 redis 比多线程的memcached 效率要高?
- 知道redis 的持久化吗?底层如何实现的?有什么优点缺点?
- Redis常见的性能问题和解决方案

Spring是一个开源框架,Spring 是于2003 年兴起的一个轻量级的Java 开发框架.
由Rod Johnson 在其著作Expert One-On-One J2EE Development and Design中阐述的部分理念和原型衍生而来。
它是为了解决企业应用开发的复杂性而创建的。
Spring使用基本的JavaBean来完成以前只可能由EJB完成的事情。
然而,Spring的用途不仅限于服务器端的开发。从简单性、可测试性和松耦合的角度而言,任何Java应用都可以从Spring中受益。
目的:解决企业应用开发的复杂性
功能:使用基本的JavaBean代替EJB,并提供了更多的企业应用功能
范围:任何Java应用
简单来说,Spring是一个轻量级的控制反转(IoC)和面向切面(AOP)的容器框架。
Spring路线脑图

Spring面试汇集
- 什么是 Spring 框架?Spring 框架有哪些主要模块?
- 使用Spring框架能带来哪些好处?
- 什么是控制反转(IOC)?什么是依赖注入?
- BeanFactory 和 ApplicationContext 有什么区别?
- 如何用基于XML配置的方式配置 Spring?
- 请解释Spring Bean 的生命周期?
- Spring框架中的单例 Beans 是线程安全的么?
- 开发中主要使用 Spring的什么技术 ?
- 简述AOP和IOC概念AOP:

Dubbo是阿里巴巴公司开源的一个高性能优秀的 服务框架,使得应用可通过高性能的 RPC 实现服务的输 出和输入功能,可以和 Spring框架无缝集成。
主要核心部件:
- Remoting: 网络通信框架,实现了 sync-over-async 和 request-response 消息机制.
- RPC: 一个 远程过程调用的抽象,支持 负载均衡、 容灾和 集群功能
- Registry: 服务目录框架用于服务的注册和服务事件发布和订阅

Dubbo 面试汇集
- Dubbo 支持哪些协议,每种协议的应用场景,优缺点?
- Dubbo 集群的负载均衡有哪些策略
- Dubbo 的主要应用场景?
- Dubbo 的核心功能?
- Dubbo 的架构设计一共有多少层?
- Dubbo 的注册中心集群挂掉,发布者和订阅者之间还能通信么?
- Dubbo 与 Spring 的关系?
- Dubbo 集群提供了哪些负载均衡策

Linux是一种自由和开放源码的类UNIX操作系统。它能运行主要的Unix工具软件、应用程序和网络协议,支持32位和64位硬件。
Linux路线脑图

Linux面试汇集
- Linux 中主要有哪几种内核锁?
- Linux 中的用户模式和内核模式是什么含意?
- 用户进程间通信主要哪几种方式?
- 通过伙伴系统申请内核内存的函数有哪些?
- Linux 虚拟文件系统的关键数据结构有哪些?(至少写出四个)
- 调用 schedule()进行进程切换的方式有几种?
- Linux 调度程序是根据进程的动态优先级还是静态优先级来调度进程的?
- Linux 中的浮点运算由应用程序实现还是内核实现?


面试体系汇集专题与答案




记得点赞、分享、关注三连,给个支持,谢谢!!!!
答案,关注公众号下面二维码,即可
