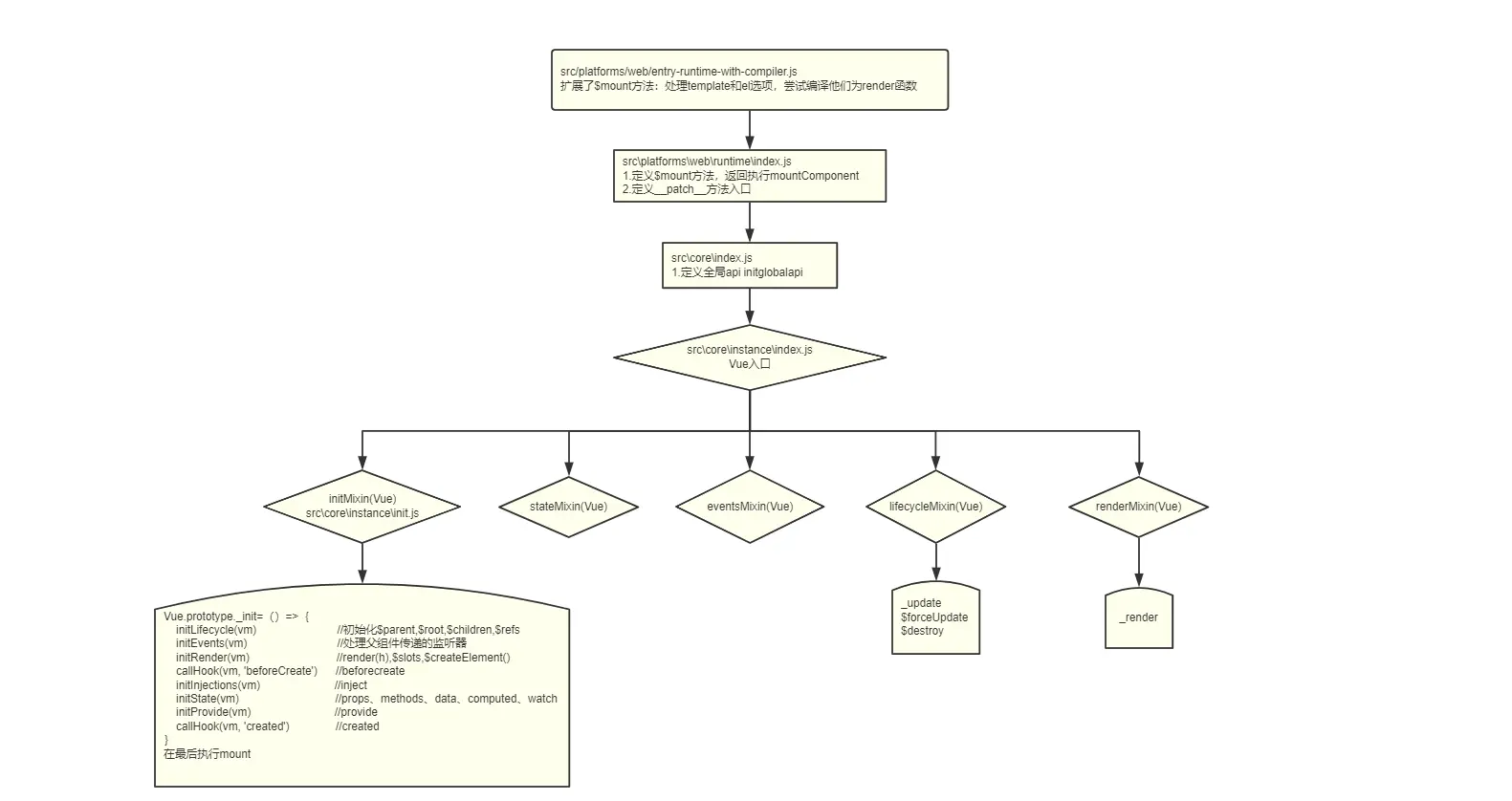
记录vue2.0源码阅读 ZLLWZZ 2020-04-23 127 阅读1分钟 先找入口 由package.json中的这句话"dev": "rollup -w -c scripts/config.js --sourcemap --environment TARGET:web-full-dev"找到scripts/config.js中的web-full-dev 可知入口在web/entry-runtime-with-compiler.js 找vue的构造函数(并记录每个文件做了什么事情)