阿里P8Java架构师是如何规划架构体系的呢?

232 阅读3分钟

性能优化

JVM调优

Java程序性能优化

Tomcat

Mysql

Spring IOC

Spring AOP

Spring MVC

Spring 5新特性

Mybatis

分布式架构

架构核心服务层技术

架构关键技术设施

分布式消息通讯 异步于MQ

分布式缓存

Redis

Memcached

MongoDB

数据存储

高并发分流技术Nginx

分布式解决方案

应用框架源码解读

微服务专题

你还不知道微服务?怎么加(zhuang)薪(bi)

SpringBoot

与微服务的区别于联系

快速构建SpringBoot工程

SpringBoot核心组件剖析

快速集成mybatis实战

快速集成Dubbo及案例实战

构建集成 redis及案例实战

构建Swagger插件实现API

管理及接口测试体系

SpringCloud

Zuul路由网关详解源码探析

Ribbon客户端负载均衡原理

Feign声明式服务调用方式

Eureka注册中心构件

Config配置服务中心

svn、git快速集成

Sleuth调用链路跟踪

BUS消息总线技术

Docker虚拟化技术

介绍、安装与使用

compose部署脚本

service服务编排

redis分布式集群部署

docker file构建

通过maven插件打包镜像

部署及运行应用程序kubernetes编配

构建Mysql集群实战

高可用SpringCloud微服务与docker集成实现动态扩容实战

团队协作开发

Git

Maven

Jenkins

Sonar

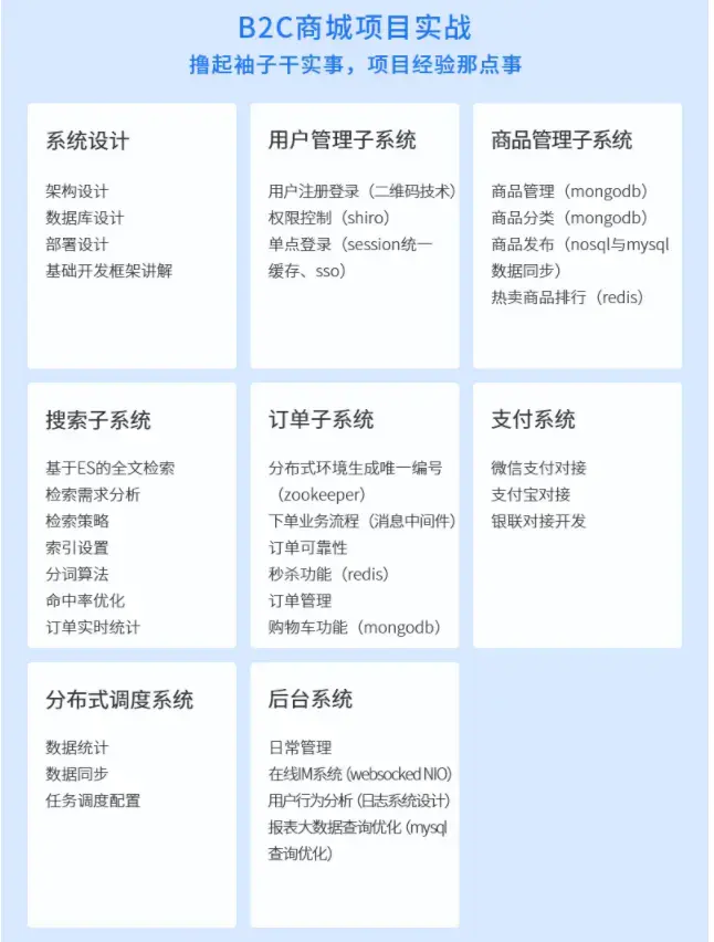
B2C商城项目实战

撸起袖子干实事,项目经验那点事

系统设计

架构设计

数据库设计

部署设计

基础开发框架讲解

用户管理子系统

用户注册登录(二维码技术)

权限控制(shiro)

单点登录(session统一缓存、sso)

商品管理子系统

商品管理(MongoDB)

商品分类(MongoDB)

商品发布(nosql与mysql数据同步)

热卖商品排行(redis)

搜索子系统

基于ES的全文探索

检索需求分析

检索策略

索引设置

分词算法

命中率优化

订单实时统计

订单子系统

分布式环境生成唯一编号(zookeeper)

下单业务流程(消息中间件)

订单可靠性

秒杀功能(redis)

订单管理

订单功能(mongodb)

支付系统

微信支付对接

支付宝对接

银联对接 开发

分布式调度系统 数据统计

数据同步

任务调度配置

后台系统

日常管理

在线IM系统(websockedNIO)

用户行为分析(日志系统设计)

报表大数据查询优化(mysql查询优化)

添加小助手VX:bjmsb02领取资料

性能优化

性能调优

JVM调优

Java程序性能优化

Tomcat

Mysql

应用框架源码解读

Spring概述

Spring容器

Spring AOP

Spring MVC

Spring 5新特性

Mybatis

分布式架构

分布式架构思维

架构开发基础

架构核心服务层技术

分布式环境指挥官Zookeeper

分布式消息通讯 异步于MQ

分布式缓存Nosql

Redis

Memcached

缓存开发专题

MongoDB

数据存储

高并发分流技术Nginx

分布式常见场景解决方案

微服务架构

Springboot

SpringCloud

Docker虚拟化技术

团队协作开发

Git

Maven

Jenkins

Sonar

B2C商城项目实战