Android-开源框架全流程分析-【OkHttp】

1,857 阅读11分钟

前言

本文旨在从源码角度梳理其整个工作流程。

什么是OkHttp

简单来说 OkHttp 就是一个客户端用来发送 HTTP 消息并对服务器的响应做出处理的应用层框架。 那么它有什么优点呢?

  • 易使用、易扩展。
  • 支持 HTTP/2 协议,允许对同一主机的所有请求共用同一个 socket 连接。
  • 如果 HTTP/2 不可用, 使用连接池复用减少请求延迟。
  • 支持 GZIP,减小了下载大小。
  • 支持缓存处理,可以避免重复请求。
  • 如果你的服务有多个 IP 地址,当第一次连接失败,OkHttp 会尝试备用地址。
  • OkHttp 还处理了代理服务器问题和SSL握手失败问题。

OkHttp是如何做网络请求的

1.它是如何使用的?

1.1 通过构造者模式添加 url,method,header,body 等完成一个请求的信息 Request 对象

        val request = Request.Builder()
                .url("")
                .addHeader("","")
                .get()
                .build()

1.2 同样通过构造者模式创建一个 OkHttpClicent 实例,可以按需配置

        val okHttpClient = OkHttpClient.Builder()
                .connectTimeout(15, TimeUnit.SECONDS)
                .readTimeout(15, TimeUnit.SECONDS)
                .addInterceptor()
                .build()

1.3 创建 Call 并且发起网络请求

 val newCall = okHttpClient.newCall(request)
 //异步请求数据
 newCall.enqueue(object :Callback{
    override fun onFailure(call: Call, e: IOException) {}
    override fun onResponse(call: Call, response: Response) {}
 })
 //同步请求数据
 val response =  newCall.execute()

整个使用流程很简单,主要的地方在于如何通过 Call 对象发起同/异步请求,后续的源码追踪以方法开始。

2.如何通过 Call 发起请求?

2.1 Call 是什么

 /** Prepares the [request] to be executed at some point in the future. */
  override fun newCall(request: Request): Call = RealCall(this, request, forWebSocket = false)

此处可见调用同异步请求前将一个 Request 对象作为参数新建出一个 RealCall 对象,这个 RealCall 是请求的发起者,也就是 call 。

2.2 发起请求-异步请求

//RealCall#enqueue(responseCallback: Callback)  

  override fun enqueue(responseCallback: Callback) {
    synchronized(this) {
      //检查这个call是否执行过,每个 call 只能被执行一次
      check(!executed) { "Already Executed" }
      executed = true
    }
    //此方法调用了EventListener#callStart(call: Call),
    //主要是用来监视应用程序的HTTP调用的数量,大小和各个阶段的耗时
    callStart()
    //创建AsyncCall,实际是个Runnable
    client.dispatcher.enqueue(AsyncCall(responseCallback))
  }

enqueue 最后一个方法分为两步

  • 第一步将响应的回调放入 AsyncCall 对象中 ,AsyncCall 对象是 RealCall 的一个内部类实现了 Runnable 接口。

  • 第二步通过 Dispatcher 类的 enqueue() 将 AsyncCall 对象传入

//Dispatcher#enqueue(call: AsyncCall)

  /** Ready async calls in the order they'll be run. */
  private val readyAsyncCalls = ArrayDeque<AsyncCall>()
  
  internal fun enqueue(call: AsyncCall) {
    synchronized(this) {
      //将call添加到即将运行的异步队列
      readyAsyncCalls.add(call)
      ...
      promoteAndExecute()
  }

//Dispatcher#promoteAndExecute()   
//将[readyAsyncCalls]过渡到[runningAsyncCalls]

 private fun promoteAndExecute(): Boolean {
    ...
    for (i in 0 until executableCalls.size) {
      val asyncCall = executableCalls[i]
      //这里就是通过 ExecutorService 执行 run()
      asyncCall.executeOn(executorService)
    }
    return isRunning
  }

//RealCall.kt中的内部类

  internal inner class AsyncCall(
    private val responseCallback: Callback
  ) : Runnable {
    fun executeOn(executorService: ExecutorService) {
      ...
        //执行Runnable
        executorService.execute(this)
      ...
  	}
  	
    override fun run() {
      threadName("OkHttp ${redactedUrl()}") {
        ...
        try {
          //兜兜转转 终于调用这个关键方法了
          val response = getResponseWithInterceptorChain()
          signalledCallback = true
          //通过之前传入的接口回调数据
          responseCallback.onResponse(this@RealCall, response)
        } catch (e: IOException) {
          if (signalledCallback) {
            Platform.get().log("Callback failure for ${toLoggableString()}", Platform.INFO, e)
          } else {
            responseCallback.onFailure(this@RealCall, e)
          }
        } catch (t: Throwable) {
          cancel()
          if (!signalledCallback) {
            val canceledException = IOException("canceled due to $t")
            canceledException.addSuppressed(t)
            responseCallback.onFailure(this@RealCall, canceledException)
          }
          throw t
        } finally {
          //移除队列
          client.dispatcher.finished(this)
        }
      }
    }
  }

2.3 同步请求 RealCall#execute()

  override fun execute(): Response {
    //同样判断是否执行过
    synchronized(this) {
      check(!executed) { "Already Executed" }
      executed = true
    }
    timeout.enter()
    //同样监听
    callStart()
    try {
      //同样执行
      client.dispatcher.executed(this)
      return getResponseWithInterceptorChain()
    } finally {
      //同样移除
      client.dispatcher.finished(this)
    }
  }

2.4 如何调度线程异步请求?

异步执行通过 dispatcher 分发,当添加一个请求时,先把请求放到 readyAsyncCalls 队列,执行 promoteAndExecute 方法判断 host 数量和 maxRequests ,此方法从 ready 队列中寻找符合执行条件的请求,放到 running 队列中,然后通过线程池执行 runnable ,执行结束后通过 dispatcher 移除掉自身并且通过 finfish 方法中回调 promoteAndExecute 方法再重新查找新的合适的请求。

private val readyAsyncCalls = ArrayDeque<AsyncCall>()
private val runningAsyncCalls = ArrayDeque<AsyncCall>()
private val runningSyncCalls = ArrayDeque<RealCall>()

internal fun enqueue(call: AsyncCall) {
  synchronized(this) {
    readyAsyncCalls.add(call)
    ...
  }
  promoteAndExecute()
}
private fun promoteAndExecute(): Boolean {
  val executableCalls = mutableListOf<AsyncCall>()
  val isRunning: Boolean
  synchronized(this) {
    val i = readyAsyncCalls.iterator()
    while (i.hasNext()) {
      val asyncCall = i.next()
      //是否超出最大请求数量 默认 64
      if (runningAsyncCalls.size >= this.maxRequests) break 
      //是否超出最大host数量 默认 5
      if (asyncCall.callsPerHost.get() >= this.maxRequestsPerHost) continue 
      //符合条件 添加到集合中准备后续执行
      i.remove()
      asyncCall.callsPerHost.incrementAndGet()
      executableCalls.add(asyncCall)
      runningAsyncCalls.add(asyncCall)
    }
    isRunning = runningCallsCount() > 0
  }
  //执行此call
  for (i in 0 until executableCalls.size) {
    val asyncCall = executableCalls[i]
    asyncCall.executeOn(executorService)
  }

  return isRunning
}

3.如何通过拦截器处理请求和响应?

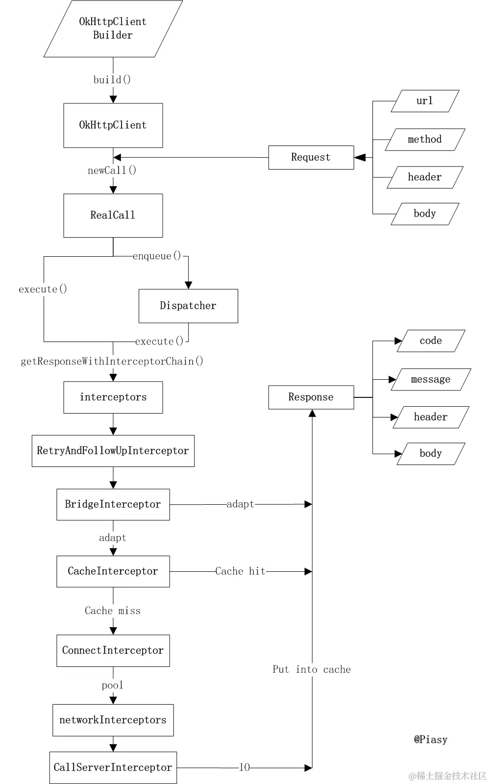
无论同异步请求都会调用到 getResponseWithInterceptorChain() ,这个方法主要使用责任链模式将整个请求分为几个拦截器调用 ,简化了各自的责任和逻辑,可以扩展其它拦截器,看懂了拦截器 OkHttp 就了解的差不多了。

  @Throws(IOException::class)
  internal fun getResponseWithInterceptorChain(): Response {
    // 构建完整的拦截器
    val interceptors = mutableListOf<Interceptor>()
    interceptors += client.interceptors                    //用户自己拦截器,数据最开始和最后
    interceptors += RetryAndFollowUpInterceptor(client)    //失败后的重试和重定向
    interceptors += BridgeInterceptor(client.cookieJar)    //桥接用户的信息和服务器的信息
    interceptors += CacheInterceptor(client.cache)         //处理缓存相关
    interceptors += ConnectInterceptor                     //负责与服务器连接
    if (!forWebSocket) {
      interceptors += client.networkInterceptors           //配置 OkHttpClient 时设置,数据未经处理
    }
    interceptors += CallServerInterceptor(forWebSocket)    //负责向服务器发送请求数据、从服务器读取响应数据
    //创建拦截链
    val chain = RealInterceptorChain(
        call = this,
        interceptors = interceptors,
        index = 0,
        exchange = null,
        request = originalRequest,
        connectTimeoutMillis = client.connectTimeoutMillis,
        readTimeoutMillis = client.readTimeoutMillis,
        writeTimeoutMillis = client.writeTimeoutMillis
    )

    var calledNoMoreExchanges = false
    try {
      //拦截链的执行
      val response = chain.proceed(originalRequest)
   	  ...
    } catch (e: IOException) {
	  ...
    } finally {
	  ...
    }
  }

//1.RealInterceptorChain#proceed(request: Request)
@Throws(IOException::class)
  override fun proceed(request: Request): Response {
    ...
    // copy出新的拦截链,链中的拦截器集合index+1
    val next = copy(index = index + 1, request = request)
    val interceptor = interceptors[index]

    //调用拦截器的intercept(chain: Chain): Response 返回处理后的数据 交由下一个拦截器处理
    @Suppress("USELESS_ELVIS")
    val response = interceptor.intercept(next) ?: throw NullPointerException(
        "interceptor $interceptor returned null")
    ...
    //返回最终的响应体
    return response
  }

拦截器开始操作 Request。

3.1 拦截器是怎么拦截的?

拦截器都继承自 Interceptor 类并实现了 fun intercept(chain: Chain): Response 方法。
在 intercept 方法里传入 chain 对象 调用它的 proceed() 然后 proceed() 方法里又 copy 下一个拦截器,然后双调用了 intercept(chain: Chain) 接着叒 chain.proceed(request) 直到最后一个拦截器 return response 然后一层一层向上反馈数据。

3.2 RetryAndFollowUpInterceptor

这个拦截器是用来处理重定向的后续请求和失败重试,也就是说一般第一次发起请求不需要重定向会调用下一个拦截器。

@Throws(IOException::class)
  override fun intercept(chain: Interceptor.Chain): Response {
    val realChain = chain as RealInterceptorChain
    var request = chain.request
    val call = realChain.call
    var followUpCount = 0
    var priorResponse: Response? = null
    var newExchangeFinder = true
    var recoveredFailures = listOf<IOException>()
    while (true) {
      //这里通过ExchangeFinder寻找一个连接来承载请求 如果涉及重定向会重新寻找新的连接
      call.enterNetworkInterceptorExchange(request, newExchangeFinder)
      var response: Response
      try {
        ...
        //通过try cache 方式捕捉异常 异常后continue重新请求
        try {
          //没有错误或者响应体 不需要处理
          response = realChain.proceed(request)
          newExchangeFinder = true
        } catch (e: RouteException) {
        ...
          continue
        } catch (e: IOException) {
         ...
          continue
        }

        ...
        //处理上一个拦截器返回的 response 也就是处理一些需要重定向的状态码
        val followUp = followUpRequest(response, exchange)
       //如果重定向次数超过20次 抛异常结束
        if (++followUpCount > MAX_FOLLOW_UPS) {
          throw ProtocolException("Too many follow-up requests: $followUpCount")
        }

        ...
        //中间有一些判断是否需要重新请求 不需要则返回 response
        //处理之后重新请求 Request
        request = followUp
        priorResponse = response
      } finally {
        call.exitNetworkInterceptorExchange(closeActiveExchange)
      }
    }
  }
  
  @Throws(IOException::class)
  private fun followUpRequest(userResponse: Response, exchange: Exchange?): Request? {
    val route = exchange?.connection?.route()
    val responseCode = userResponse.code

    val method = userResponse.request.method
    when (responseCode) {
	  //3xx  重定向
      HTTP_PERM_REDIRECT, HTTP_TEMP_REDIRECT, HTTP_MULT_CHOICE, HTTP_MOVED_PERM, HTTP_MOVED_TEMP, HTTP_SEE_OTHER -> {
        //这个方法重新 构建了 Request 用于重新请求
        return buildRedirectRequest(userResponse, method)
      }
        //401 重写方法 可添加认证身份认证重新请求
        HTTP_UNAUTHORIZED -> return client.authenticator.authenticate(route, userResponse)

	  ... 省略一部分code
      else -> return null
    }
  }

followUpRequest(userResponse: Response, exchange: Exchange?): Request? 方法中判断了 response 中的服务器响应码做出了不同的操作。

3.3 BridgeInterceptor

根据用户请求构建网络请求,其次根据网络响应构建用户响应,比如"Content-Type"、"Content-Length" 或 "Transfer-Encoding"、"Host"、"Connection"、"Accept-Encoding"、"Cookie"、"User-Agent"等,chain.proceed() 执行后,先把响应 header 中的 cookie 存入 cookieJar(如果有),然后如果没有手动添加请求 header "Accept-Encoding: gzip",那么会通过创建能自动解压的 responseBody——GzipSource,接着构建新的 response 返回。

注:默认情况下,传输内容是不压缩的,采用 gzip 压缩后可以大幅减少传输内容大小,这样可以提高传输速度,减少流量的使用。

class BridgeInterceptor(private val cookieJar: CookieJar) : Interceptor {

  @Throws(IOException::class)
  override fun intercept(chain: Interceptor.Chain): Response {
    ... 
    
    //如果用户在头部没加 Accept-Encoding 那么会自动补充上
    var transparentGzip = false
    if (userRequest.header("Accept-Encoding") == null && userRequest.header("Range") == null) {
      transparentGzip = true
      requestBuilder.header("Accept-Encoding", "gzip")
    }
    
    ...
    
    val networkResponse = chain.proceed(requestBuilder.build())

    //满足上面条件 && 服务端有 Content-Encoding 头,并启用 gzip 压缩
    if (transparentGzip &&
        "gzip".equals(networkResponse.header("Content-Encoding"), ignoreCase = true) &&
        networkResponse.promisesBody()) {
      val responseBody = networkResponse.body
      if (responseBody != null) {
        val gzipSource = GzipSource(responseBody.source())
        val strippedHeaders = networkResponse.headers.newBuilder()
            .removeAll("Content-Encoding")
            .removeAll("Content-Length")
            .build()
        responseBuilder.headers(strippedHeaders)
        val contentType = networkResponse.header("Content-Type")
        responseBuilder.body(RealResponseBody(contentType, -1L, gzipSource.buffer()))
      }
    }

    return responseBuilder.build()
  }
}

3.4 CacheInterceptor

这个类负责缓存的处理,如果有过相同的请求,是否可以之前保存下来留给后续使用,这样减少网络请求,减少响应耗时,本地有了可⽤的缓存,⼀个请求可以在没有发⽣实质⽹络交互的情况下就返回缓存结果,实现如下。

  @Throws(IOException::class)
  override fun intercept(chain: Interceptor.Chain): Response {
    //在Cache(DiskLruCache)类中 通过request.url匹配response
    val cacheCandidate = cache?.get(chain.request())
    //记录当前时间点
    val now = System.currentTimeMillis()
    //缓存策略 有两种类型 
    //networkRequest 网络请求
    //cacheResponse 缓存的响应
    val strategy = CacheStrategy.Factory(now, chain.request(), cacheCandidate).compute()
    val networkRequest = strategy.networkRequest
    val cacheResponse = strategy.cacheResponse
    //计算请求次数和缓存次数
    cache?.trackResponse(strategy)
    ...
    // 如果 禁止使用网络 并且 缓存不足,返回504和空body的Response
    if (networkRequest == null && cacheResponse == null) {
      return Response.Builder()
          .request(chain.request())
          .protocol(Protocol.HTTP_1_1)
          .code(HTTP_GATEWAY_TIMEOUT)
          .message("Unsatisfiable Request (only-if-cached)")
          .body(EMPTY_RESPONSE)
          .sentRequestAtMillis(-1L)
          .receivedResponseAtMillis(System.currentTimeMillis())
          .build()
    }

    // 如果策略中不使用网络,就把缓存中的response封装返回
    if (networkRequest == null) {
      return cacheResponse!!.newBuilder()
          .cacheResponse(stripBody(cacheResponse))
          .build()
    }
    //调用拦截器process从网络获取数据
    var networkResponse: Response? = null
    try {
      networkResponse = chain.proceed(networkRequest)
    } finally {
      // If we're crashing on I/O or otherwise, don't leak the cache body.
      if (networkResponse == null && cacheCandidate != null) {
        cacheCandidate.body?.closeQuietly()
      }
    }
  
    //如果有缓存的Response
    if (cacheResponse != null) {
      //如果网络请求返回code为304 即说明资源未修改
      if (networkResponse?.code == HTTP_NOT_MODIFIED) {
        //直接封装封装缓存的Response返回即可
        val response = cacheResponse.newBuilder()
            .headers(combine(cacheResponse.headers, networkResponse.headers))
            .sentRequestAtMillis(networkResponse.sentRequestAtMillis)
            .receivedResponseAtMillis(networkResponse.receivedResponseAtMillis)
            .cacheResponse(stripBody(cacheResponse))
            .networkResponse(stripBody(networkResponse))
            .build()

        networkResponse.body!!.close()

        // Update the cache after combining headers but before stripping the
        // Content-Encoding header (as performed by initContentStream()).
        cache!!.trackConditionalCacheHit()
        cache.update(cacheResponse, response)
        return response
      } else {
        cacheResponse.body?.closeQuietly()
      }
    }

    val response = networkResponse!!.newBuilder()
        .cacheResponse(stripBody(cacheResponse))
        .networkResponse(stripBody(networkResponse))
        .build()

    if (cache != null) {
      //判断是否具有主体 并且 是否可以缓存供后续使用
      if (response.promisesBody() && CacheStrategy.isCacheable(response, networkRequest)) {
        // 加入缓存中
        val cacheRequest = cache.put(response)
        return cacheWritingResponse(cacheRequest, response)
      }
      //如果请求方法无效 就从缓存中remove掉
      if (HttpMethod.invalidatesCache(networkRequest.method)) {
        try {
          cache.remove(networkRequest)
        } catch (_: IOException) {
          // The cache cannot be written.
        }
      }
    }
    
    return response
  }

在执行网络请求前会有两种情况返回数据

  1. 不使用网络 无缓存 返回错误504
  2. 不使用网络 缓存可用(没过期) 返回缓存数据
  3. 网络请求响应 (如果缓存过期会在header添加Etag,Last-Modified,Date)询问缓存是否可用,如果可用服务器会返回 304 和空响应体
  4. 请求到响应数据后通过 304 状态码判断是否需要更新本地数据
  5. 上一步否就把服务器请求的响应体保存下来供后续使用

okhttp缓存.png

3.5 ConnectInterceptor

此类负责建⽴连接。 包含了⽹络请求所需要的 TCP 连接(HTTP),或者 TCP 之前的 TLS 连接(HTTPS),并且会创建出对应的 HttpCodec 对象(⽤于编码解码 HTTP 请求)。

@Throws(IOException::class)
  override fun intercept(chain: Interceptor.Chain): Response {
    val realChain = chain as RealInterceptorChain
    val exchange = realChain.call.initExchange(chain)
    val connectedChain = realChain.copy(exchange = exchange)
    return connectedChain.proceed(realChain.request)
  }

看似短短四行实际工作还是比较多的。

/** Finds a new or pooled connection to carry a forthcoming request and response. */
  internal fun initExchange(chain: RealInterceptorChain): Exchange {
	...
	//codec是对 HTTP 协议操作的抽象,有两个实现:Http1Codec和Http2Codec,对应 HTTP/1.1 和 HTTP/2。
    val codec = exchangeFinder.find(client, chain)
    val result = Exchange(this, eventListener, exchangeFinder, codec)
    ...
    return result
  }
  
  #ExchangeFinder.find
    fun find(client: OkHttpClient,chain: RealInterceptorChain):ExchangeCodec {
    try {
      //寻找一个可用的连接
      val resultConnection = findHealthyConnection(
          connectTimeout = chain.connectTimeoutMillis,
          readTimeout = chain.readTimeoutMillis,
          writeTimeout = chain.writeTimeoutMillis,
          pingIntervalMillis = client.pingIntervalMillis,
          connectionRetryEnabled = client.retryOnConnectionFailure,
          doExtensiveHealthChecks = chain.request.method != "GET"
      )
      return resultConnection.newCodec(client, chain)
    } catch (e: RouteException) {
      trackFailure(e.lastConnectException)
      throw e
    } catch (e: IOException) {
      trackFailure(e)
      throw RouteException(e)
    }
  }
  
  @Throws(IOException::class)
  private fun findHealthyConnection(
    connectTimeout: Int,
    readTimeout: Int,
    writeTimeout: Int,
    pingIntervalMillis: Int,
    connectionRetryEnabled: Boolean,
    doExtensiveHealthChecks: Boolean
  ): RealConnection {
    while (true) {
    	//寻找连接
      val candidate = findConnection(
          connectTimeout = connectTimeout,
          readTimeout = readTimeout,
          writeTimeout = writeTimeout,
          pingIntervalMillis = pingIntervalMillis,
          connectionRetryEnabled = connectionRetryEnabled
      )

      //确认找到的连接可用并返回
      if (candidate.isHealthy(doExtensiveHealthChecks)) {
        return candidate
      }
	  ...
      throw IOException("exhausted all routes")
    }
  }
  
  @Throws(IOException::class)
  private fun findConnection(
    connectTimeout: Int,
    readTimeout: Int,
    writeTimeout: Int,
    pingIntervalMillis: Int,
    connectionRetryEnabled: Boolean
  ): RealConnection {
    if (call.isCanceled()) throw IOException("Canceled")

    // 1. 尝试重用这个call的连接 比如重定向需要再次请求 那么这里就会重用之前的连接
    val callConnection = call.connection
    if (callConnection != null) {
      var toClose: Socket? = null
      synchronized(callConnection) {
        if (callConnection.noNewExchanges || !sameHostAndPort(callConnection.route().address.url)) {
          toClose = call.releaseConnectionNoEvents()
        }
      }
      //返回这个连接
      if (call.connection != null) {
        check(toClose == null)
        return callConnection
      }

      // The call's connection was released.
      toClose?.closeQuietly()
      eventListener.connectionReleased(call, callConnection)
    }
	...
    // 2. 尝试从连接池中找一个连接 找到就返回连接
    if (connectionPool.callAcquirePooledConnection(address, call, null, false)) {
      val result = call.connection!!
      eventListener.connectionAcquired(call, result)
      return result
    }

    // 3. 如果连接池中没有 计算出下一次要尝试的路由
    val routes: List<Route>?
    val route: Route
    if (nextRouteToTry != null) {
      // Use a route from a preceding coalesced connection.
      routes = null
      route = nextRouteToTry!!
      nextRouteToTry = null
    } else if (routeSelection != null && routeSelection!!.hasNext()) {
      // Use a route from an existing route selection.
      routes = null
      route = routeSelection!!.next()
    } else {
      // Compute a new route selection. This is a blocking operation!
      var localRouteSelector = routeSelector
      if (localRouteSelector == null) {
        localRouteSelector = RouteSelector(address, call.client.routeDatabase, call, eventListener)
        this.routeSelector = localRouteSelector
      }
      val localRouteSelection = localRouteSelector.next()
      routeSelection = localRouteSelection
      routes = localRouteSelection.routes

      if (call.isCanceled()) throw IOException("Canceled")

      // Now that we have a set of IP addresses, make another attempt at getting a connection from
      // the pool. We have a better chance of matching thanks to connection coalescing.
      if (connectionPool.callAcquirePooledConnection(address, call, routes, false)) {
        val result = call.connection!!
        eventListener.connectionAcquired(call, result)
        return result
      }

      route = localRouteSelection.next()
    }

    // Connect. Tell the call about the connecting call so async cancels work.
    // 4.到这里还没有找到可用的连接 但是找到了 route 即路由 进行socket/tls连接
    val newConnection = RealConnection(connectionPool, route)
    call.connectionToCancel = newConnection
    try {
      newConnection.connect(
          connectTimeout,
          readTimeout,
          writeTimeout,
          pingIntervalMillis,
          connectionRetryEnabled,
          call,
          eventListener
      )
    } finally {
      call.connectionToCancel = null
    }
    call.client.routeDatabase.connected(newConnection.route())

    // If we raced another call connecting to this host, coalesce the connections. This makes for 3
    // different lookups in the connection pool!
    // 5.查找是否有多路复用(http2)的连接,有就返回
    if (connectionPool.callAcquirePooledConnection(address, call, routes, true)) {
      val result = call.connection!!
      nextRouteToTry = route
      newConnection.socket().closeQuietly()
      eventListener.connectionAcquired(call, result)
      return result
    }

    synchronized(newConnection) {
     //放入连接池中
      connectionPool.put(newConnection)
      call.acquireConnectionNoEvents(newConnection)
    }

    eventListener.connectionAcquired(call, newConnection)
    return newConnection
  }
  

接下来看看是如何建立连接的

fun connect(
    connectTimeout: Int,
    readTimeout: Int,
    writeTimeout: Int,
    pingIntervalMillis: Int,
    connectionRetryEnabled: Boolean,
    call: Call,
    eventListener: EventListener
  ) {
    ...
    while (true) {
      try {
        if (route.requiresTunnel()) {
          //创建tunnel,用于通过http代理访问https
          //其中包含connectSocket、createTunnel
          connectTunnel(connectTimeout, readTimeout, writeTimeout, call, eventListener)
          if (rawSocket == null) {
            // We were unable to connect the tunnel but properly closed down our resources.
            break
          }
        } else {
          //不创建tunnel就创建socket连接 获取到数据流
          connectSocket(connectTimeout, readTimeout, call, eventListener)
        }
        //建立协议连接tsl
        establishProtocol(connectionSpecSelector, pingIntervalMillis, call, eventListener)
        eventListener.connectEnd(call, route.socketAddress, route.proxy, protocol)
        break
      } catch (e: IOException) {
        ...
      }
    }
	...
  }

建立tsl连接

@Throws(IOException::class)
  private fun establishProtocol(
    connectionSpecSelector: ConnectionSpecSelector,
    pingIntervalMillis: Int,
    call: Call,
    eventListener: EventListener
  ) {
    //ssl为空 即http请求 明文请求
    if (route.address.sslSocketFactory == null) {
      if (Protocol.H2_PRIOR_KNOWLEDGE in route.address.protocols) {
        socket = rawSocket
        protocol = Protocol.H2_PRIOR_KNOWLEDGE
        startHttp2(pingIntervalMillis)
        return
      }

      socket = rawSocket
      protocol = Protocol.HTTP_1_1
      return
    }
    //否则为https请求 需要连接sslSocket 验证证书是否可被服务器接受 保存tsl返回的信息
    eventListener.secureConnectStart(call)
    connectTls(connectionSpecSelector)
    eventListener.secureConnectEnd(call, handshake)

    if (protocol === Protocol.HTTP_2) {
      startHttp2(pingIntervalMillis)
    }
  }

至此,创建好了连接,返回到最开始的 find() 方法返回 ExchangeCodec 对象,再包装为 Exchange 对象用来下一个拦截器操作。
小结下:

  1. 本次请求是否有其曾分配过的连接,例如重定向请求会有
  2. 无则从连接池中根据 address、port、host 等匹配一个连接
  3. 连接池匹配不到,就计算一下 routes(IP) 然后再次从连接池里匹配
  4. 还匹配不到,就新建连接,进行TCP + TLS 握手,与服务端建立连接. 是阻塞操作 
  5. 由于握手操作不是线程安全的,所以再次从连接池查找确保此次操作的同步性
  6. 没找到就把新的连接放入连接池并使用

3.6 CallServerInterceptor

这个类负责实质的请求与响应的 I/O 操作,即往 Socket ⾥写⼊请求数据,和从 Socket ⾥读取响应数据。

总结

用一张 @piasy 的图来做总结,图很干练结构也很清晰。

okhttp流程图.png

最后

​ 如果本文提供了有效信息还烦请点个小赞,如果有什么出入可以评论或私信我。