民法主观
题目

我的答案
1.应当签署书面合同。书面合同的责任义务明确,口头协议难以证明其效力,不利于商事活动。
2.有权。虽然租赁合同先于土地买卖合同,但根据合同相对性原理,原合同仅约束合同双方当事人,对现在的当事人无法律效力,故有权拒绝。
老师答案

改正
1.应当。因俊发公司与中国政法大学建的的协议属于地役权协议,双方应当依法适用书面形式订立地役权和合同。
2.有权。因地役权自地役权合同生效时设立,未经登记,不得对抗善意第三人。原合同双方的地役权未登记,故善意第三人恒通公司有权拒绝清风公司员工穿行。
分析总结
判断试用期间标的物的所有权是关键
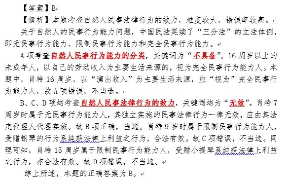
民法客观
题目

我的答案
B
老师答案

刑法客观
题目
【实战演练】38
甲为了拐卖妇女,将乙女打成重伤,控制住乙,在等待买家上门时,又想QJ乙,被乙咬断舌头,剧烈疼痛,流血不止,出于报复心理将乙又打成重伤。买家来了后没有看上乙,没有收买。下列说法正确的有( )
A.甲触犯拐卖妇女罪既遂和拐卖妇女罪致人重伤
B.甲触犯QJ罪未遂
C.甲触犯QJ罪致人重伤
D.对甲以拐卖妇女罪和QJ罪数罪并罚
【考点】拐卖妇女罪,QJ罪,结果加重犯,结合犯
我的答案
B
老师答案
【考点】拐卖妇女罪,JQ罪,结果加重犯,结合犯
【解析】拐卖妇女罪的既遂标准是以出卖为目的,将妇女控制到手,不要求卖掉。因此甲构成拐卖妇女罪既遂。拐卖妇女罪致人重伤,要求是拐卖妇女罪的实行行为致人重伤。甲构成拐卖妇女罪致人重伤。
甲想QJ乙,被咬断舌头,剧烈疼痛,流血不止,表明甲已经无法继续实施QJ,构成QJ罪未遂。QJ罪致人重伤要求是QJ罪的实行行为致人重伤。甲在被咬断舌头后,出于报复心理将乙打成重伤,不属于QJ罪的实行行为致人重伤,而属于单纯的故意伤害罪的实行行为。一个罪的实行行为,可以根据行为与目的同时存在原则进行判断。
结合犯是指:前罪+后罪=前罪,后罪成为前罪的法定刑升格条件。法条规定,拐卖妇女,又奸淫被拐卖妇女的,以拐卖妇女罪论处,QJ罪成为拐卖妇女罪的法定刑升格条件。因此,对甲应当以拐卖妇女罪论处,同时适用“奸淫被拐卖的妇女”这一法定刑升格条件。又由于奸淫行为是未遂,因此同时适用未遂犯的规定。最后再和故意伤害罪(重伤)数罪并罚。
本题答案:AB。
资料收集
常见故意犯罪
1.抢劫致人重伤、死亡的;
2.QJ致人重伤的、死亡的;
3.非法行医致人重伤、死亡的;
4.非法拘禁致人重伤、死亡,虐待致人重伤、死亡的;
5.暴力干涉婚姻自由致人死亡的;
7.拐卖妇女、儿童造成被拐卖的妇女、儿童或者其亲属重伤、死亡或者其他严重后果的;
8.放火、爆炸、投毒、破坏交通工具、破坏交通设施、破坏电力设备等造成人身伤亡或者重大财产损失的;
9.生产、销售假药严重危害人体健康的;
10.生产、销售劣药后果特别严重的;
11.生产、销售不符合卫生标准的食品对人体健康造成严重危害的;
12.生产、销售有毒、有害食品造成严重食物中毒事故或者其他严重食源性疾患的;
13.劫持航空器致人重伤、死亡或者使航空器遭受严重破坏的;
14.劫持船只、汽车造成严重后果的;
15.暴力危及飞行安全造成严重后果的;
16.煽动群众暴力抗拒国家法律、法规实施造成严重后果的;
17.组织、运送他人偷越国(边)境造成被组织人重伤、死伤的;
18.挪用公款数额巨大客观上不能退还的;
19.徇私舞弊不征、少征税款造成特别重大损失的。
故意犯罪的行为人对加重的结果可能是故意的也可能是过失的。
常见过失犯罪
1.危险物品肇事后果特别严重的;
2.工程重大安全事故罪后果特别严重的;
3.交通肇事后因逃逸致人死亡的。
过失犯罪的行为人对加重结果一般是过失的,但是个别也有故意的,如交通肇事后因逃逸致人死亡的。从表面上看,结果加重犯又构成了伤害、杀人、毁坏财物等罪,但是法律上认为是其基本罪行导致的结果,不作为独立犯罪评价,而是作为基本罪行的加重刑罚的后果,不数罪并罚。而仅仅作为加重某一罪法定刑的情况。在理论上,认为结果加重犯是实质的一罪,即一行为犯一罪。