相见恨晚,多亏这份springboot全教程文档,我顺利拿下大厂offer

前言:
SpringBoot是一个框架,一种全新的编程规范,他的产生简化了框架的使用,所谓简化是指简化了Spring众多框架中所需的大量且繁琐的配置文件,所以 SpringBoot是一个服务于框架的框架,服务范围是简化配置文件。
Spring boot是我们经常要涉及到的技术点,并且也是经常问到的,有幸看到这份pdf文档,详细易懂,特地分享给各位同仁.(如果觉得这篇文章对你有帮助, 记得点赞, 分享,关注三连.谢谢)
由于篇幅限制没有全部写出来,文末可领取
目录:
- 快速入门
- Web开发
- 日志相关
- 数据访问
- 定时任务与异步调
- 使用消息中间件
- 其他功能及解析

快速入门
- 第一个Spring Boot项目
- IntelliJ中快速创建项目
- 最佳实践的工程结构
- 配置文件详解
本文主要目标完成Spring Boot基础项的构建,并且实现个简单的Http请求处理,通过这个例对Spring Boot有个初步的了解,并体验其结构简单、开发快速的特性。

Web开发
- 开发RESTful接口服务及单元测试
- 开发Web应用,使用模版引擎与静态资源
- Web应用的统一异常处理
- 使用Swagger2自动构建强大的API文档
- 扩展XML请求和响应的支持
- 使用Spring-Security进行安全控制
首先,回顾并详细说明下在快速入门中使的 @Controller 、 @RestController 、 @RequestMapping 注解。如果您对Spring MVC不熟悉并且还没有尝试过快速案例,建议先看下快速入门的内容。
@Controller :修饰class,来创建处理http请求的对象
@RestController :Spring4之后加⼊的注解,原来在 @Controller 中返回json需
要 @ResponseBody 来配合,如果直接⽤ @RestController 替代 @Controller 就不需要再配
置 @ResponseBody ,默认返回json格式。
@RequestMapping :配置url映射
下面我们尝试使Spring MVC来实现组对User对象操作的RESTful API,配合注释详细说明在Spring MVC中如何映射HTTP请求、如何传参、如何编写单元测试。

日志相关
- Spring Boot日志管理
- 使用AOP统一处理Web请求日志
- 使用Log4j记录日志
- 使用Log4j将日志写入MongoDB
- 使用Log4j实现不同环境不同日志级别的控制
- 动态修改日志级别
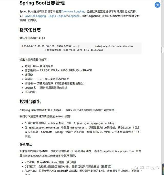
Spring Boot在所有内部日志中使用Commons Logging,但是默认配置也提供了对常用日志的支持,
如:Java Util Logging,Log4J, Log4J2和Logback。每种Logger都可以通过配置使用控制台或者文件
输出日志内容。

数据访问
- 使用JdbcTemplate访问数据库
- 使用spring-data-jpa实现简单优雅的数据库访问
- 多数据源的配置与使用
- 使用MyBatis访问数据库
- 使用MyBatis注解配置详解
- 缓存支持(一)注解配置与EhCache使用
- 缓存支持(二)使用Redis做集中式缓存
- 访问Redis
- 访问MongoDB
- 增强对MongoDB的配置(连接池等)
- 使用LDAP来统一管理用户信息
- Spring Boot中使用事务
- 使用Flyway管理数据库版本
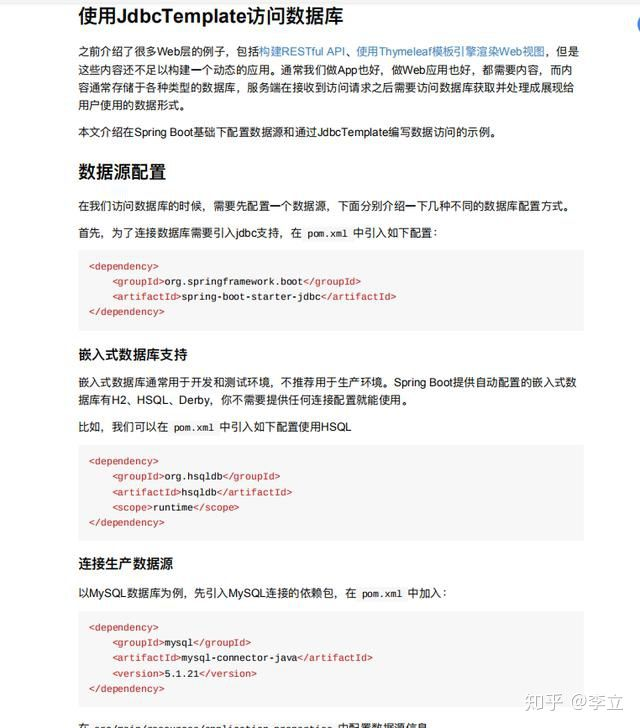
在我们访问数据库的时候,需要先配置一个数据源,下面分别介绍一下几种不同的数据库配置方式。
首先,为了连接数据库需要引⼊jdbc⽀持,在 pom.xml 中引⼊如下配置:
org.springframework.boot
spring-boot-starter-jdbc

定时任务与异步调
- Scheduled创建定时任务
- Async实现异步调用
- Async实现异步调用:自定义线程池
- Async实现异步调用:线程池的优雅关闭
- Async实现异步调用:使用Future以及定义超时
我们在编写Spring Boot应用中经常会遇到这样的场景,比如:我需要定时地发送一些短信、邮件之类的操作,也可能会定时地检查和监控一些标志、参数等。

使用消息中间件
- 使用RabbitMQ

其他功能及解析
- 自动化配置的利弊及解决之道
- 后台运行配置
- 使用JavaMailSender发送邮件
- Spring Boot Actuator监控端点小结
- Actuator的Info端点输出Git与构建信息
在一些情况下Spring Boot的自动化配置也会给我们
惹来不少的麻烦,比如这些场景:
项目依赖复杂的情况下,由于依赖方的依赖组织不够严格,可能引入了
一些实际我们不需要的依赖,从而导致我们的项目满足一些特定的自动化配置。
传统Spring项目转换为Spring Boot项目的过程中,由于不同的组织形式问题,引发自动化配置加
载的错误,比如:通过xml手工组织的多数据源配置等。

不知道会不会失效,如果失效,点击(723770387)或者扫描下面二维码去群获取,链接也不补不过来,希望大家能理解,也可以跟大家多多学习交流
链接:网盘
提取码:pexe


