背景
最近做 web 性能采集分析,一直觉得跟用户交互无关的采集都放在 onLoad 或 DOMContentLoaded 中很不合理。
一番搜索,发现 web 页面也是有生命周期的。一番研究,解决了如何避免干扰用户采集信息的困惑。
W3C 最新的规范 Page Lifecycle,
提供了一系列的生命周期钩子函数,方便开发者能够在不干扰用户交互的情况下监听处理一些操作。
问题:如何利用生命周期优雅的处理上报分析数据,既能保证在某些场景下不漏报,又能尽可能少的干扰用户?
概要
应用程序生命周期是现代操作系统管理资源的关键方法。在移动iOS、Android和最新的桌面系统中,
apps 在任何时候都能被 OS 启动或关闭,生命周期使得这些系统 streamline(流线型,使增产节约),重新分配资源更加合理高效,极大的优化了用户的体验。
历史上,web 并没有生命周期的概念,导致 web 应用可以一直存活占用系统资源。浏览器打开大量的 Tab 页, 关键系统资源如内存、CPU、电池和网络被过度占用而无法释放,导致系统卡顿。例如老版本的 Chrome 虽然性能 在当时的浏览器单页执行对比中一直是翘楚,但开多了页面,特别吃内存,得益于生命周期,可以合理的回收内存。
而 web 平台长期以来都有与生命周期状态相关的事件,如 load、unload、visibilitychange,
这些事件允许开发者监听生命周期状态的改变。对于移动设备特别是一些低端机型,浏览器需要一种主动回收内存和重新分配内存的方式。
事实上,现在的浏览器已经采取了积极的措施来节省后台标签页的资源,许多浏览器希望做更多的事情来减少它们的资源占用。
问题是开发人员目前没有办法为这些类型的系统启动干预做好准备,甚至无法知道它们正在发生。这意味着浏览器需要保守,否则就有可能破坏网页。
Page Lifecycle API 试图通过以下方式解决这些问题:
- 在web上引入并标准化生命周期状态的概念。
- 定义新的系统启动状态,允许浏览器限制隐藏或非激活选项卡可使用的资源。
- 创建新的 APIs 和事件,允许 web 开发人员响应这些新的系统启动状态之间的转换。
该解决方案提供了web开发人员构建对系统干预具有弹性的应用程序所需的可预测性,并允许浏览器更积极地优化系统资源,最终使所有web用户受益。
本文的将介绍新的页面生命周期特性,并探讨它们与所有现有web平台状态和事件的关系。它还将为开发人员在每个状态下应该(和不应该)做的工作类型提供建议和最佳实践。
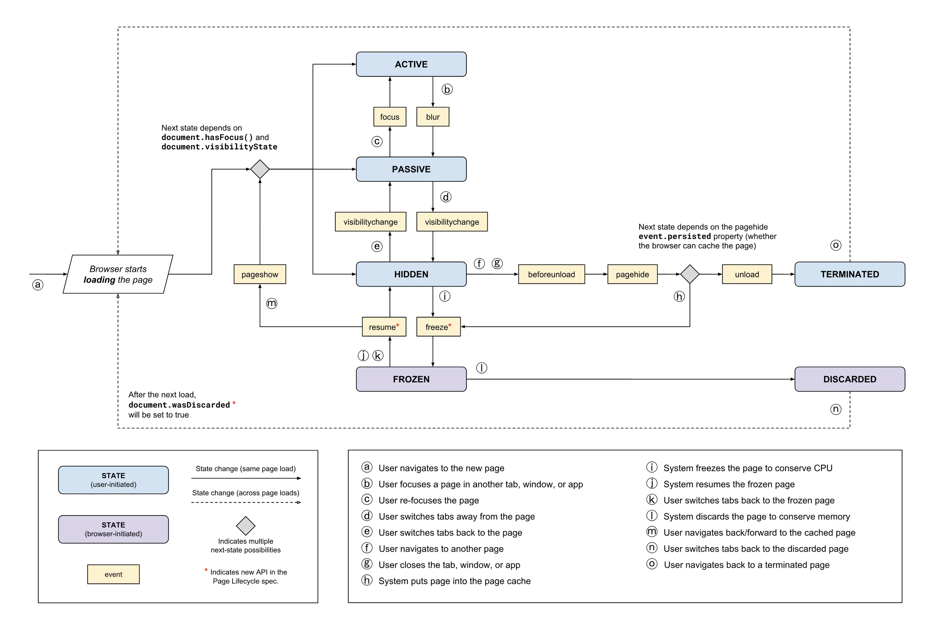
生命周期状态与事件
所有页面生命周期状态都是离散和互斥的,这意味着一个页面一次只能处于一个状态。页面生命周期状态的大多数更改通常都可以通过DOM事件观察到(关于异常,请参见开发人员对每个状态的建议)。
生命周期状态转变以及触发的事件

状态
| 状态 | 描述 | 可能前一个的状态(触发事件) | 可能下一个状态(触发事件) |
|---|---|---|---|
| Active | 页面可见document.visibilityState === 'visible' 并且有 input focus |
1. passive (focus) | 1. passive (blur) |
| Passive | 页面可见且没有input 处于 focus | 1. active (blur) 2. hidden (visibilitychange) |
1. active (focus) 2. hidden (visibilitychange) |
| Hidden | 页面不可见document.visibilityState === 'hidden'且不被冻结 |
1. passive (visibilitychange) | 1. passive (the visibilitychange) 2. frozen (freeze) 3. terminated (pagehide) |
| Frozen | frozen状态浏览器会挂起任务队列中可冻结任务的执行,这意味着例如 JS timer或fetch回调不会执行。正在执行的任务能被完成,但是可执行的操作和运行的时间会被限制。浏览器冻结是为了节约 CPU、内存、电量的消耗。同时使前进后退更加快速,避免从网络重新加载全量页面 |
1. hidden (freeze) | 1. active (resume -> pageshow) 2. passive (resume -> pageshow) 3. hidden (resume) |
| Terminated | terminated状态表示浏览器已卸载页面并回收了资源占用,不会有新的任务执行,已运行的长任务可能会被清除。 |
1. hidden (pagehide) | 无 |
| Discarded | discarded状态发生在系统资源受限,浏览器会主动卸载页面释放内存等资源用于新进/线程。该状态下任何任务、事件回调或任何类型的JS都无法执行。尽管页面不在了,但浏览器 Tab 页的标签名和 favicon用户仍可见 |
1. frozen (no events fired) | 无 |
事件
下面描述了与生命周期相关的所有事件,并列出了它们可能转换的状态。
focus
- 描述:DOM元素获取焦点
- 前一个可能状态
- passive
- 当前可能状态
- active
- 注意:focus 事件并不总触发生命周期状态改变,只有在页面之前并没有聚焦才会发生改变。
blur
- 描述:DOM元素失去焦点
- 前一个可能状态
- active
- 当前可能状态
- passive
- 注意:blur 事件并不总触发生命周期状态改变,只有在页面不再获取焦点才会发生改变。例如在页面元素之间切换焦点就不会。
visibilitychange
- 描述:
document.visibilityState值变化。触发场景:
- 刷新或导航到新页面
- 切换到新 Tab 页面
- 关闭 Tab、最小化、或关闭浏览器
- 移动端切换 app,如按了 Home 键,点击头部通知切换等
- 前一个可能状态
- passive
- hidden
- 当前可能状态
- passive
- hidden
freeze *
- 描述:页面被冻结,任务队列中的可冻结任务都不会执行。
- 前一个可能状态
- hidden
- 当前可能状态
- frozen
resume *
- 描述:浏览器重启了一个被冻结的页面
- 前一个可能状态
- frozen
- 当前可能状态
- active (if followed by the pageshow event)
- passive (if followed by the pageshow event)
- hidden
pageshow
- 描述:检索页面导航缓存是否存在,存在则从缓存中取出,否则加载一个全新的页面。
如果页面是从导航缓存中取出,则事件属性
persisted为 true,反之为 false。 - 前一个可能状态
- frozen (此时 resume 事件也会触发)
- 当前可能状态
- active
- passive
- hidden
pagehide
- 描述:页面会话是否能够存入导航缓存。如果用户导航到另一个页面,并且浏览器能够将当前页面添加到页面导航缓存以供以后重用
,则事件属性
persisted为true。如果为true,则页面将进入frozen状态,否则将进入terminated状态。 - 前一个可能状态
- hidden
- 当前可能状态
- frozen (event.persisted is true, freeze event follows)
- terminated (event.persisted is false, unload event follows)
beforeunload
- 描述:当前页面即将被卸载。此时当前页面文档内容仍然可见,关闭页面可以在该阶段取消。
- 前一个可能状态
- hidden
- 当前可能状态
- terminated
- 警告:监听
beforeunload事件,仅用来提醒用户有未保存的数据改变,一旦数据保存完成,该监听事件回调应该移除。 不应该无条件地将它添加到页面中,因为这样做在某些情况下会损害性能。
unload
- 描述:页面正在被卸载。
- 前一个可能状态
- hidden
- 当前可能状态
- terminated
- 警告:不建议监听使用
unload事件,因为它不可靠,在某些情况下可能会影响性能。
- 表示生命周期定义的新事件。
新特性
frozen 和 discarded 是系统行为而不是用户主动行为,现代浏览器在标签页不可见事,可能会主动冻结或废弃当前页。 开发人员并不能知道这两者的发生过程。
Chrome 68+ 中提供了freeze、resume 事件,当页面从 hidden 状态转变为冻结和非冻结状态,开发人员可以监听 document 得知。
document.addEventListener('freeze', (event) => {
// The page is now frozen.
});
document.addEventListener('resume', (event) => {
// The page has been unfrozen.
});
并且提供了 document.wasDiscarded 属性来获取当前加载的页面,之前是否非可见时被废弃过。
if (document.wasDiscarded) {
// Page was previously discarded by the browser while in a hidden tab.
}
代码观察生命周期状态
获取 active、passive、 hidden
const getState = () => {
if (document.visibilityState === 'hidden') {
return 'hidden';
}
if (document.hasFocus()) {
return 'active';
}
return 'passive';
};
像 frozen 和 terminated 状态需要监听 freeze、pagehide 事件获取。
// Stores the initial state using the `getState()` function (defined above).
let state = getState();
// Accepts a next state and, if there's been a state change, logs the
// change to the console. It also updates the `state` value defined above.
const logStateChange = (nextState) => {
const prevState = state;
if (nextState !== prevState) {
console.log(`State change: ${prevState} >>> ${nextState}`);
state = nextState;
}
};
// These lifecycle events can all use the same listener to observe state
// changes (they call the `getState()` function to determine the next state).
['pageshow', 'focus', 'blur', 'visibilitychange', 'resume'].forEach((type) => {
window.addEventListener(type, () => logStateChange(getState()), {capture: true});
});
// The next two listeners, on the other hand, can determine the next
// state from the event itself.
window.addEventListener('freeze', () => {
// In the freeze event, the next state is always frozen.
logStateChange('frozen');
}, {capture: true});
window.addEventListener('pagehide', (event) => {
if (event.persisted) {
// If the event's persisted property is `true` the page is about
// to enter the page navigation cache, which is also in the frozen state.
logStateChange('frozen');
} else {
// If the event's persisted property is not `true` the page is
// about to be unloaded.
logStateChange('terminated');
}
}, {capture: true});
上面代码做了三件事:
getState()初始化状态- 定义
logStateChange函数接收下一个状态,如改变则 console - 监听
捕获阶段事件,一次调用logStateChange,传入状态改变。
注意:上述 console 打印的顺序在不同的浏览器中可能不一致。
- 为什么通过传入第三个参数
{capture: true}且都在window上监听事件
- 并不是所有生命周期事件都有相同的
targetpagehide、pageshow在window上触发visibilitychange,freeze,resume在document上触发focus、blur在相应的 DOM 元素上触发
- 大多数事件并不会冒泡,这意味着在冒泡阶段,只通过监听
window无法实现 - 捕获阶段发生在 target 阶段和冒泡阶段,这意味着捕获阶段事件不会被其他冒泡事件取消
跨浏览器兼容
由于生命周期API刚刚被引入,新的事件和DOM api并没有在所有浏览器中实现。此外,所有浏览器实现并不一致。 例如:
- 一些浏览器切换 Tab 时,不会触发
blur事件,意味着active状态不经过passive状态而直接变成了hidden - 一些浏览器虽然实现了
page navigation cache,Page Lifecycle API把缓存的页面分类为冻结状态, 但是还没有实现freeze,resume等最新的 API,虽然非/冻结状态也可以通过pageshow,pagehide事件监听到。 - IE 10 以及以下版本未实现
pagehide事件 pagehide、visibilitychange触发顺序已改变。 当页面正在被卸载时,如果页面可见,会先触发pagehide在触发visibilitychange。 最新版本的 Chrome ,无论页面是否可见都会先触发visibilitychange在触发pagehide。- Safari 关闭 Tab 页可能不会触发
pagehide或visibilitychange。需要监听beforeunload来做兼容,beforeunload需要在冒泡阶段结束才能知道状态是否变成hidden,因此容易被其他事件取消。
推荐使用PageLifecycle.js,确保跨浏览器的一致性。
每个状态的建议
作为开发人员,理解页面生命周期状态并知道如何在代码中观察它们很重要,因为您应该(也不应该)执行的工作类型在很大程度上取决于您的页面处于什么状态。
例如,如果页面处于不可见状态,则向用户显示临时通知显然没有意义。虽然这个例子很明显,但还有一些不太明显的建议值得列举。
| 状态 | 建议 |
|---|---|
| Active | 该状态是对用户来说最重要的阶段,此时最重要的就是响应用户输入。长时间阻塞主线程的非no-UI任务可以交给idle时期或web worker处理 |
| Passive | 该状态下,用户没有与页面交互,但是他们仍然可以看到它。这意味着UI更新和动画应该仍然是平滑的,但是这些更新发生的时间不那么关键。当页面从 active 变为 passive 时,是存储未保存数据的好时机。 |
| Hidden | 当 passive 转变为 hidden,用户很有可能不再与页面交互直到重新加载。hidden 状态往往是开发人员可以信赖的最后状态,尤其在移动端,例如切换 APP 时beforeunload、pagehide 和 unload 事件都不会触发。这意味着,对于开发人员应该把 hidden 状态当成是页面会话的最终状态。在此时应该持久化未保存的应用数据,采集上报分析数据。同时,你应该停止UI更新,因为用户已经看不到了。也该停止那些用户并不想在后台执行的任务,节省电量等资源。 |
| Frozen | 在 frozen 状态,任务队列中可冻结的任务会被挂起,直到页面解冻(也许永远不会发生,例如页面被废弃discarded)。此时有必要停止所有的 timer和关闭连接(IndexedDB、BroadcastChannel、WebRTC、Web Socket connections。释放Web Locks),不应该影响其他打开的同源页面或影响浏览器把页面存入缓存(page navigation cache)。你也应该持久化动态视图信息(例如无限滑动列表的滑动位置)到 sessionStorage或IndexedDB via commit(),以便discarded 和 reloaded之后重用。 当状态重新变回 hidden 时您可以重新打开任何关闭的连接,或重新启动最初冻结页面时停止的任何轮询。 |
| Terminated | 当页面变成 terminated 状态,开发人员一般不需要做任何操作。因为用户主动卸载页面时总会在 terminated 之前经历 hidden 状态(页面刷新和跳转时不一定会触发 visibilitychange,少部分浏览器实现了,大部分可能需要 pagehide 甚至beforeunload或unload 来弥补这些场景),你应该在 hidden 状态执行页面会话的结束逻辑(持久化存储、上报分析数据)。开发人员必须认识到,在许多情况下(特别是在移动设备上),无法可靠地检测到终止状态,因此依赖终止事件(例如 beforeunload、pagehide和unload)可能会丢失数据。 |
| Discarded | 开发人员无法观察到被废弃的状态。因为通常在系统资源受限下被废弃,在大多数情况下,仅仅为了允许脚本响应discard事件而解冻页面是不可能的。因此,没必要从hidden更改为frozen时做处理,可以在页面加载时检查 document.wasDiscarded,来恢复之前被废弃的页面。 |
避免使用老旧的生命周期API
- unload,不要在现代浏览器中使用
- 很多开发人员会把
unload事件当做页面结束的信号来保存状态或上报分析数据,但这样做非常不可靠,特别是在移动端。unload在许多典型的卸载情况下不会触发,例如通过移动设备的选项卡切换、关闭页面或系统切换器切换、关闭APP。 - 因此,最好依赖
visibilitychange事件来确定页面会话何时结束,并将hidden状态视为最后保存应用和用户数据的可靠时间。 unload会阻止浏览器把页面存入缓存(page navigation cache),影响浏览器前进后退的快速响应。- 在现代浏览器(包括IE11),推荐使用
pagehide事件代替onload监测页面卸载(terminated)。onload最多用来兼容IE10。
const terminationEvent = 'onpagehide' in self ? 'pagehide' : 'unload';
addEventListener(terminationEvent, (event) => {
// Note: if the browser is able to cache the page, `event.persisted`
// is `true`, and the state is frozen rather than terminated.
}, {capture: true});
- beforeunload,和 unload 有类似的问题,仅仅用来提醒用户关闭或跳转页面时有未保存的数据,一旦保存立即清除。
// bad:无条件使用
addEventListener('beforeunload', (event) => {
// A function that returns `true` if the page has unsaved changes.
if (pageHasUnsavedChanges()) {
event.preventDefault();
return event.returnValue = 'Are you sure you want to exit?';
}
}, {capture: true});
// good
const beforeUnloadListener = (event) => {
event.preventDefault();
return event.returnValue = 'Are you sure you want to exit?';
};
const unsavedChanges = [];
/**
* @param {Symbol|Object} id A unique symbol or object identifying the
*. pending state. This ID is required when removing the state later.
*/
function addUnsavedChanges(id) {
if(unsavedChanges.indexOf(id) > -1) return; // 重复退出
if (unsavedChanges.length === 0) { // 首次监听
addEventListener('beforeunload', onbeforeunload);
}
unsavedChanges.push(id);
}
/**
* @param {Symbol|Object} id A unique symbol or object identifying the
*. pending state. This ID is required when removing the state later.
*/
function removeUnsavedChanges(id) {
const idIndex = unsavedChanges.indexOf(id);
if (idIndex > -1) {
unsavedChanges.splice(idIndex, 1);
// If there's no more pending state, remove the event listener.
if (unsavedChanges.length === 0) {
removeEventListener('beforeunload', onbeforeunload);
}
}
}
FAQs
- 页面不可见(hidden)时有重要的任务在执行,如何阻止页面被冻结(frozen)或废弃(discarded)?
有很多合理的理由在页面不可见(hidden)状态不冻结(frozen)页面,例如APP正在播放音乐。
对于有些场景,浏览器放弃页面也存在风险,例如用户有未提交的输入或开发人员监听了beforeunload事件以便提醒用户。
因此,浏览器策略会趋于保守,只有在明确不会影响用户的时候才会放弃页面。例如以下场景不会废弃页面(除非受到设备的资源限制)。
- Playing audio
- Using WebRTC
- Updating the table title or favicon
- Showing alerts
- Sending push notifications
注意:对于更新标题或favicon以提醒用户未读通知的页面,建议使用 service worker,这将允许Chrome冻结或放弃页面,但仍然显示对选项卡标题或favicon的更改。
- 什么是页面导航缓存(page navigation cache)?
页面导航缓存是一个通用术语,用于优化后退和前进按钮导航,利用缓存快速恢复前后页面。Webkit 称 Page Cache,Firefox 称 Back-Forwards Cache (bfcache)。
冻结是为了节省CPU/电池/内存,而缓存是为了重载时快速恢复,两者配合才能相得益彰。因此,该缓存被视为冻结生命周期状态的一部分。
注意:beforeunload、unload 会阻止该项优化。
- 为什么生命周期里没有 load、DOMContentLoaded 事件?
页面生命周期状态定义为离散和互斥的。由于页面可以在active、passive 或 hidden 状态下加载,因此单独的加载状态没有意义,
并且由于 load 和 DOMContentLoaded 事件不表示生命周期状态更改,因此它们与生命周期无关。
- frozen 或 terminated 状态如何使用异步请求
在这两个状态,任务可能被挂起不执行,例如异步请求、基于回调的API等同样不会被执行。以下是一些建议
- sessionStorage,方法是同步的,且在废弃状态仍然能持久化数据。
- service worker,在
terminated、discarded状态时通过监听freezeorpagehide通过postMessage()用来保存数据。 (受限与设备资源,可能唤起service worker 会加重设备负担) - navigator.sendBeacon 函数运行页面关闭时仍然可以发送异步请求。
- 如何查看页面 frozen and discarded 状态? chrome://discards

对分析型数据采集时机的启发
兼容性分析

- 避免在
load、DOMContentLoaded、beforeunload、unload中处理上报采集数据。 - 监听
visibilitychange在各种切换APP、息屏时处理采集信息。 - 监听
pagehide收集页面刷新导航跳转场景。 - 仅仅使用
beforeunload兼容Safari关闭 Tab 和IE11以下版本的场景。 - 注意一旦收集信息立即销毁所有采集事件,避免重复上报。
function clear(fn) {
['visibilitychange', 'pagehide', 'beforeunload']
.forEach(event => window.removeEventListener(event, fn, true));
}
function collect() {
const data = { /* */ };
const str = JSON.stringify(data);
if('sendBeacon' in window.navigator) {
if( window.navigator.sendBeacon(url, str) ) {
clear(collect);
} else {
// 异步发请求失败
}
} else {
// todo 同步 ajax
clear(collect);
}
}
const isSafari = typeof safari === 'object' && safari.pushNotification;
const isIE10 = !('onpagehide' in window);
window.addEventListener('visibilitychange', collect, true);
!isIE10 && window.addEventListener('pagehide', collect, true);
if(isSafari || isIE10) {
window.addEventListener('beforeunload', collect, true);
}
总结
对于性能有极致追求的开发人员,开发时都应该考虑到页面的生命周期。在不需要的情况下不消耗设备资源对用户来说是非常重要的。
此外越多的开发人员开始使用生命周期 APIs,浏览器处理冻结或废弃不再使用的页面就越安全。 这意味着浏览器将会消耗更少的内存、CPU、电量、网络资源,这都将有利于用户。