Android性能优化:这是一份全面&详细的内存优化指南

697 阅读7分钟

前言

  • 在 Android开发中,性能优化策略十分重要
  • 本文主要讲解性能优化中的内存优化,希望你们会喜欢

目录


1. 定义

优化处理 应用程序的内存使用、空间占用

. 作用

避免因不正确使用内存 & 缺乏管理,从而出现 内存泄露(ML)、内存溢出(OOM)、内存空间占用过大 等问题,最终导致应用程序崩溃(Crash)

3. 储备知识:Android 内存管理机制

3.1 简介


下面,将针对回收 进程、对象 、变量的内存分配 & 回收进行详细讲解

3.2 针对进程的内存策略

a. 内存分配策略

由 ActivityManagerService 集中管理 所有进程的内存分配

b. 内存回收策略

  • 步骤1:Application Framework 决定回收的进程类型
    Android中的进程 是托管的;当进程空间紧张时,会 按进程优先级低->>高的顺序 自动回收进程

Android将进程分为5个优先等级,具体如下:


  • 步骤2:Linux 内核真正回收具体进程
    ActivityManagerService 对 所有进程进行评分(评分存放在变量adj中)
    更新评分到Linux 内核
    由Linux 内核完成真正的内存回收

此处仅总结流程,这其中的过程复杂,有兴趣的读者可研究系统源码ActivityManagerService.java

3.3 针对对象、变量的内存策略

  • Android的对于对象、变量的内存策略同 Java
  • 内存管理 = 对象 / 变量的内存分配 + 内存释放

下面,将详细讲解内存分配 & 内存释放策略

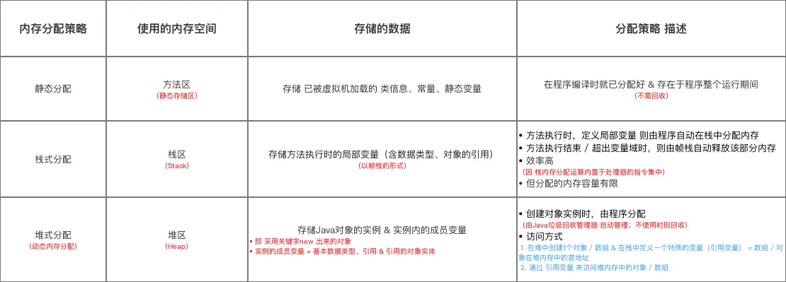
a. 内存分配策略

  • 对象 / 变量的内存分配 由程序自动 负责
  • 共有3种:静态分配、栈式分配、 & 堆式分配,分别面向静态变量、局部变量 & 对象实例
  • 具体介绍如下

注:用1个实例讲解 内存分配

public class Sample {    
    // 该类的实例对象的成员变量s1、mSample1 & 指向对象存放在堆内存中
    int s1 = 0;
    Sample mSample1 = new Sample();   
    
    // 方法中的局部变量s2、mSample2存放在 栈内存
    // 变量mSample2所指向的对象实例存放在 堆内存
    public void method() {        
        int s2 = 0;
        Sample mSample2 = new Sample();
    }
}
    // 变量mSample3的引用存放在栈内存中
    // 变量mSample3所指向的对象实例存放在堆内存
    // 该实例的成员变量s1、mSample1也存放在堆内存中
    Sample mSample3 = new Sample();

b. 内存释放策略

  • 对象 / 变量的内存释放 由Java垃圾回收器(GC) / 帧栈 负责
  • 此处主要讲解对象分配(即堆式分配)的内存释放策略 = Java垃圾回收器(GC)

由于静态分配不需释放、栈式分配仅 通过帧栈自动出、入栈,较简单,故不详细描述

  • Java垃圾回收器(GC)的内存释放 = 垃圾回收算法,主要包括:



具体介绍如下


4. 常见的内存问题 & 优化方案

  • 常见的内存问题如下

1、内存泄露
2、内存抖动
3、图片Bitmap相关
4、代码质量 & 数量
5、日常不正确使用

  • 下面,我将详细分析每项的内存问题 & 给出优化方案

4.1 内存泄露

  • 简介
    即 ML (Memory Leak),指 程序在申请内存后,当该内存不需再使用 但 却无法被释放 & 归还给 程序的现象

  • 对应用程序的影响
    容易使得应用程序发生内存溢出,即 OOM

内存溢出 简介:



发生内存泄露的本质原因



  • 常见内存泄露原因

1、集合类
2、Static关键字修饰的成员变量
3、非静态内部类 / 匿名类
4、资源对象使用后未关闭

  • 优化方案
    具体请看文章:Android性能优化:手把手带你全面了解 内存泄露 & 解决方案

4.2 图片资源Bitmap相关

  • 优化原因
    即 为什么要优化图片Bitmap资源,具体如下图:



  • 优化方向
    主要 从 以下方面优化图片Bitmap资源的使用 & 内存管理



具体优化方案
下面,我将详细讲解每个优化方向的具体优化方案

关于更加具体的介绍,请看文章:Android性能优化:那些关于Bitmap优化的小事


4.3 内存抖动

  • 简介



  • 优化方案
    尽量避免频繁创建大量、临时的小对象

4.4 代码质量 & 数量

  • 优化原因
    代码本身的质量(如 数据结构、数据类型等) & 数量(代码量的大小)可能会导致大量的内存问题,如占用内存大、内存利用率低等

  • 优化方案
    主要从代码总量、数据结构、数据类型、 & 数据对象引用 方面优化,具体如下



4.5 常见使用

  • 优化原因
    一些常见使用也可能引发大量的内存问题,下面我将详细介绍。

  • 优化方案


注:

还有1个内存优化的终极方案:调大 虚拟机Dalvik的堆内存大小
即 在AndroidManifest.xml的application标签中增加一个android:largeHeap属性(值 = true),从而通知虚拟机 应用程序需更大的堆内存
但不建议 & 不鼓励该做法

4.6 额外小技巧

此处,还有一些内存优化的小技巧希望告诉给大家

  • 技巧1:获取当前可使用的内存大小
    调用 ActivityManager.getMemoryClass()方法可获取当前应用可用的内存大小(单位 = 兆)

  • 技巧2:获取当前的内存使用情况
    在应用生命周期的任何阶段,调用 onTrimMemory()获取应用程序 当前内存使用情况(以内存级别进行识别),可根据该方法返回的内存紧张级别参数 来释放内存

Android 4.0 后提供的一个API


  • 技巧3:当视图变为隐藏状态时,则释放内存
    当用户跳转到不同的应用 & 视图不再显示时, 应释放应用视图所占的资源
    注:此时释放所占用的资源能显著的提高系统的缓存处理容量
    具体操作:实现当前Activity类的onTrimMemory()后,当用户离开视图时会得到通知;若得到返回的参数 = TRIM_MEMORY_UI_HIDDEN 即代表视图变为隐藏状态,则可释放视图所占用的资源.

5. 辅助内存优化的分析工具

  • 哪怕完全了解 内存的原因,但难免还是会出现人为难以发现的内存问题
  • 下面将简单介绍几个主流的辅助分析内存优化的工具,分别是
    1、MAT(Memory Analysis Tools)
    2、Heap Viewer
    3、Allocation Tracker
    4、Android Studio 的 Memory Monitor
    5、LeakCanary

5.1 MAT(Memory Analysis Tools)

  • 定义:一个Eclipse的 Java Heap 内存分析工具 ->>下载地址
  • 作用:查看当前内存占用情况

通过分析 Java 进程的内存快照 HPROF 分析,快速计算出在内存中对象占用的大小,查看哪些对象不能被垃圾收集器回收 & 可通过视图直观地查看可能造成这种结果的对象

  • 具体使用:MAT使用攻略

5.2 Heap Viewer

  • 定义:一个的 Java Heap 内存分析工具
  • 作用:查看当前内存快照

可查看 分别有哪些类型的数据在堆内存总 & 各种类型数据的占比情况

  • 具体使用:Heap Viewer使用攻略

5.3 Allocation Tracker

  • 简介:一个内存追踪分析工具
  • 作用:追踪内存分配信息,按顺序排列
  • 具体使用:Allocation Tracker使用攻略

5.4 Memory Monitor

  • 简介:一个 Android Studio 自带 的图形化检测内存工具

  • 作用:跟踪系统 / 应用的内存使用情况。核心功能如下



具体使用:Android Studio 的 Memory Monitor使用攻略

5.5 LeakCanary

  • 简介:一个square出品的Android开源库 ->>下载地址
  • 作用:检测内存泄露
  • 具体使用:www.liaohuqiu.net/cn/posts/le…
  • 至此,关于内存优化的所有知识讲解完毕
  1. 总结
    本文主要讲解内存优化的相关知识,总结如下:



————————————————
版权声明:「Carson_Ho」的原创文章,遵循CC 4.0 BY-SA版权协议,转载请附上原文出处链接及本声明。
原文链接:blog.csdn.net/carson_ho/a…