前言
大家好,最近在研究在搞Python的大作业,有个需求就是利用Matplotlib画几个像模像样的统计图然后合并在一张图中,因为此前很少用这方面的东西,所以折腾了不少时间,今天介绍一下。

subplot多合一
其实,利用python 的matplotlib包下的subplot函数可以将多个子图放在同一个画板上。在此之前,我们先来看一个案例:
import matplotlib.pyplot as plt
import numpy as np
plt.rcParams['font.sans-serif']=['SimHei'] # 用来正常显示中文标签
plt.rcParams['axes.unicode_minus']=False # 用来正常显示负号
t=np.arange(0.0,2.0,0.1)
s=np.sin(t*np.pi)
plt.figure(figsize=(8,8), dpi=80)
plt.figure(1)
ax1 = plt.subplot(221)
ax1.plot(t,s, color="r",linestyle = "--")
ax2 = plt.subplot(222)
ax2.plot(t,s,color="y",linestyle = "-")
ax3 = plt.subplot(223)
ax3.plot(t,s,color="g",linestyle = "-.")
ax4 = plt.subplot(224)
ax4.plot(t,s,color="b",linestyle = ":")
效果如下:

可以看到,一个画板上放了4个子图。达到了我们想要的效果。好了我们现在来解析一下刚刚的部分代码:
plt.figure(1):表示取第一块画板,通俗地讲,一个画板就是一张图,如果你有多个画板,那么最后就会弹出多张图。
plt.subplot(221):221表示将画板划分为2行2列,然后取第1个区域。那么第几个区域是怎么界定的呢?这个规则遵循行优先数数规则!比如说4个区域:

优先从行开始数,从左到右按顺序1234……然后再下一行。那么下面这几行代码大家都懂了吧:
ax1 = plt.subplot(221)
ax1.plot(t,s, color="r",linestyle = "--")
ax2 = plt.subplot(222)
ax2.plot(t,s,color="y",linestyle = "-")
ax3 = plt.subplot(223)
ax3.plot(t,s,color="g",linestyle = "-.")
ax4 = plt.subplot(224)
ax4.plot(t,s,color="b",linestyle = ":")
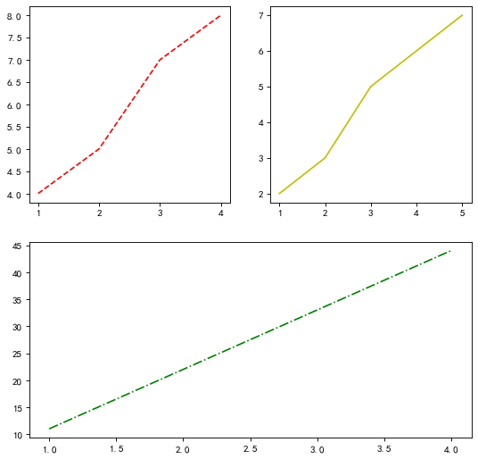
一共划分了2X2=4个区域,然后1234分别开始绘图。so easy!比如我们想达到下面的效果:

那么只需要:
import matplotlib.pyplot as plt
import numpy as np
plt.rcParams['font.sans-serif']=['SimHei'] # 用来正常显示中文标签
plt.rcParams['axes.unicode_minus']=False # 用来正常显示负号
t=np.arange(0.0,2.0,0.1)
s=np.sin(t*np.pi)
plt.figure(figsize=(8,8), dpi=80)
plt.figure(1)
ax1 = plt.subplot(221)
plt.plot([1,2,3,4],[4,5,7,8], color="r",linestyle = "--")
ax2 = plt.subplot(222)
plt.plot([1,2,3,5],[2,3,5,7],color="y",linestyle = "-")
ax3 = plt.subplot(212)
plt.plot([1,2,3,4],[11,22,33,44],color="g",linestyle = "-.")
子图1和子图2与上面的一样,主要是子图3,plt.subplot(212)表示将整个画板分成两部分后取第2块,即下面的部分。
2subplot2grid分格显示
这种方式和上一种实现的效果一样,只不过更加容易理解罢了,先来看一个案例代码:
import matplotlib.pyplot as plt
import numpy as np
plt.rcParams['font.sans-serif']=['SimHei'] # 用来正常显示中文标签
plt.rcParams['axes.unicode_minus']=False # 用来正常显示负号
#method1: subplot2grid
###########################
plt.figure(figsize=(12, 10), dpi=80)
ax1=plt.subplot2grid((3,3),(0,0),colspan=3,rowspan=1)#相当于格子分成3行3列,列跨度为3,行跨度为1
ax1.plot([1,2],[1,2]) #轴的范围,x轴,y轴。
ax1.set_title('ax1_title')
ax2=plt.subplot2grid((3,3),(1,0),colspan=2,rowspan=1)
ax2.plot([2,4,6],[7,9,15])
ax3=plt.subplot2grid((3,3),(1,2),colspan=1,rowspan=1)
x = np.arange(4)
y = np.array([15,20,18,25])
ax3.bar(x,y)
ax4=plt.subplot2grid((3,3),(2,0),colspan=1,rowspan=1)
ax5=plt.subplot2grid((3,3),(2,1),colspan=2,rowspan=1)
效果如下:

结合图可能更好理解一点,其中代码:
plt.subplot2grid((3,3),(0,0),colspan=3,rowspan=1)
第一个参数(3,3)相当于格子分成3行3列,第二个参数(0,0)表示该子图的开始位置,colspan=3表示子图的列跨度为3,rowspan=1表示子图的行跨度为1。
好了,以上就是Matplotlib绘制多图的内容,是不是很简单呢!喜欢的小伙伴可以收藏一下,万一哪天就用得上了呢。
- End -
参考资料: python笔记:matplotlib的简单快速入门之多图合并(2)
