[TOC]
一个基于 SPI 的 Android 组件化框架
详细的源码请移步 github:spi_component
首先,我们思考下什么是组件化,什么是插件化?什么时候我们用组件化,什么时候我们用插件化?
什么是组件化,什么是插件化。
所谓的组件化就是将整个项目拆分为几个组件,单个组件高内聚,组件间低耦合,这些组件拼到一起,编译成一个目标 app 。
所谓的插件化就是将整个项目拆分为几个模块,分别打包编译,在主 app 需要用到某个模块的时候按需加载这些模块。
什么时候我们用组件化,什么时候我们用插件化
这是一个策略问题,用何种方式需要根据实际情况来。
刚刚说了,组件化是将项目拆分为几个组件,单个组件高内聚,组件间低耦合。所以复用会比较方便,如果公司产品多可以考虑这种方式。
另外,组件化框架一般会允许组件单独编译,单独调试,由于组件一般不会太大,所以编译调试单个组件的时间较整体编译会少很多。而且组件化方式编译的 app 是常规模式编译的,可以较好的适配新的 Android 版本,相较插件化更稳定。
插件化是将整个项目拆分为几个模块,和组件化类似,有相似的优势,但是一般插件化方案都涉及 Hook 技术,而这些技术随着 Android 版本迭代,可能会被封杀,存在一些适配的风险,可能会不稳定。
随着我们的业务发展,我们的主工程越来越复杂,不得不考虑组件化和插件化来简化我们的开发工作,考虑到稳定性,我们决定改造我们的工程,后续切换到组件化开发。
组件化的一些思考
内部需求
在改造的时候,我们采集了一下内部对于组件化需求:
- 学习成本低,希望比较容易上手(接入简单)。
- 现有的代码改动少,调用方式最好不变。
- 组件之间互相调用(希望可以直接使用其他组件的资源,相对显式打开其他组件的页面等)方便、高效。
- 希望不要引入太多无关的代码。
- 希望新增组件的方式简单点。
开源方案待解决问题
参考一些开源的组件化方案,有很多借鉴的地方,但是感觉还是有些不是很符合我们的需求,比如:
- 组件间的直接调用不是很方便,Activity 的跳转还好,但是涉及到 Fragment 的调用的时候, 就不是很方便了,基本无解。
- 有些组件的初始化需要放到 Application 里面,或者需要 Application 里面的一些方法, 这些都不是很适合。
- 新增组件相对麻烦,需要修改编译脚本,相对不友好。
架构介绍
模块介绍
鉴于以上的一些特点,我们希望可以在现有的基础上做一些优化,希望组件化开发更简单,更方便。
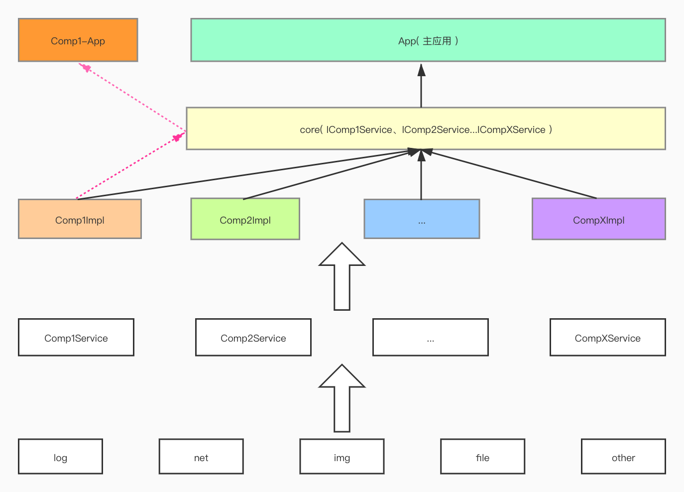
于是,我设想了这个基于 SPI 的组件化框架。框架的大致架构如下:
| 模块名称 | 作用 |
|---|---|
| :baselibs:imageloader | 这个是基础的图片加载库,目前没有实际的实现,只是为了演示 |
| :baselibs:net | 这个是基础的网络框架库,目前没有实际的实现,只是为了演示 |
| :baselibs:compbase | 这个是基础的框架库,抽象了组件基本的功能,一个对外的接口,一个类似 Application 的接口。 |
| :baselibs:compX | 这个是组件库,抽象了组件具体的功能 |
| :baselibs:core | 框架的核心,就是 app 的骨架,统一管理各个组件对外暴露的部分。可通过 compXXX 方式暴露出去。而且比较灵活, Fragment 资源图片等都可以暴露。 |
| :components:compXImpl | 某个组件,依赖 :baselibs:compbase、:baselibs:core、:baselibs:compX ,实现 :baselibs:compX 里面这个组件对外暴露的业务逻辑等。 |
| :apps:app | app 的承载容器,就是对外发布的时候,用这个项目来编译,包含所有的组件 |
| :apps:compx-alone | 组件单独调试编译入口,就是编译出来的 app 只有这一个组件实现了。 |
:baselibs:compX 模块定义了各种组件承担的业务和对外暴露的一些资源等,主要是通过接口暴露。同时提供各个模块的默认实现。
:baselibs:core 模块整合了各个组件对外暴露的部分。
:components:compXImpl 模块是一个组件的实现,实现的是 :baselibs:compX 模块里面定义的的组件.
模块。
:apps:app 模块,就是我们对外发布的 app ,把所有的组件放到一起编译。 依赖 :baselibs:core 和所有的 :components:compXImpl
模块。
:app/compx-alone 某个组件的 app ,即依赖 :baselibs:core 和某个 :components:compXImpl 模块,
方便单独调试某个模块。
组件是如何工作的
首先,一个组件需要在 :baselibs:compX 模块里面定义,我们暂用 ICompXService 来表示,其实就是一个接口,定义了这个组件对外暴露的东西,比如可以获取某个值(getXXX),可以获取一个 Fragment (getXXXFragment)。同时提供默认实现。
然后,我们需要新建一个 :components:compXImpl 模块,依赖 :baselibs:compX 模块,然后实现 :baselibs:compX 模块里面的 ICompXService 接口,我们记为 CompXServiceImpl ,这样我们就有了一个组件。
然后,在 :baselibs:core 模块的 AppTool 类里面注册这个 ICompXService ,这样我们的 :baselibs:core 里面就拿到了这个组件对外的部分,当 AppTool 类被加载的时候,通过 SPI ,我们就可以把 :components:compXImpl 里面实现的
CompXServiceImpl 和刚刚 AppTool 里定义的 ICompXService 绑定起来。( SPI 的原理大家可以参考
Java SPI机制原理和使用场景)
然后 :apps:app 模块都依赖 :baselibs:core 和 :components:compXImpl 模块,然后通过 AppTool 类,我们可以就可以使用 CompXServiceImpl 了。
组件的原理大概就是这样的。

疑难点是如何解决的
1 如何直接使用 Fragment 或者其他资源
:components:compXImpl 通过实现 :baselibs:compX 里面的 ICompXService 定义的对外的接口,可以暴露自己的资源和能力。比如有 Fragment 需要对外暴露,直接在 ICompXService 里面定义一个方法暴露就好了,然后实现 ~的时候,暴露出需要暴露的 Fragment 就好了,其他组件通过 AppTool 类拿到 ICompXService 时候,就可以通过接口暴露的方法使用 Fragment 了。
2 组件的初始化需要放到 Application 里面
有时候,我们需要在 Application 初始化一些资源,一般情况下,我们的做法是,在主 app 里面的 Application 里面添加初始化的代码,然后在组件 app 的 Application 里面添加初始化的代码。
这样有一个问题就是如果需要改动代码,主 App 和组件的 App 里面都需要修改,同时,主 App 的 Application 代码是比较复杂的,因为主 App 里面包含所有的组件,在修改主 App 的 Application 的风险是比较大的。
为了解决这个问题,我们的做法是抽象出来一个类 ICompApplication ,这个类和 Application 类类似,把主要的方法,比如 onCreate 方法提取出来,通过 ICompXService 的 getCompApplication 方法,在初始化 AppTool 的时候,就可以拿到组件的 XApplication ,然后,在 App 定义的 Application 里面的回调方法里面同步调用组件的 ICompApplication 里面对于的方法。
通过这种方法,我们可以仅在组件里面处理自己的初始化逻辑就好了。
可能碰到的情况是组件的初始化有先有后,有的初始化依赖某个组件初始化完成了才可以初始化。这个问题暂时考虑会在 ICompApplication 里面通过一个优先级的参数来表示这个组件初始化的顺序,在 App 的 Application 方法回调的时候根据优先级来依次回调 ICompApplication 里面的方法。
3 新增一个组件
新增一个组件的话,需要做如下的事情,
- 新建一个
:baselibs:compX库,定义新的组件需要对外的部分,同时提供默认实现,并让SPI可以加载到这个默认实现。 - 新建一个
:components:compXImpl库,实现刚刚的组件库,同时让SPI可以识别到这库。 - 在
:baselibs:core里面注册这个组件对外暴露的CompXService。 :apps:app模块或者组件独立入口:apps:compx-alone模块依赖这个新建的library。
经过上面四步,新增一个组件完成了,中间不需要特别修改编译脚本,只需要修改一些引用库之间的关系就可以使用了。感觉还是很方便的。
一些需要注意的事项
:baselibs:core模块会通过SPI来加载组件的实现,也就是组件library里面实现ICompXService接口的类,所以组件library里面要按照SPI的要求新建入口文件。- 组件的定义或者说拆分需要尽可能独立,与其他的组件尽量不要耦合。