彻底弄懂Event Loop

187 阅读16分钟

前言

我在学习浏览器和NodeJS的Event Loop时看了大量的文章,那些文章都写的很好,但是往往是每篇文章有那么几个关键的点,很多篇文章凑在一起综合来看,才可以对这些概念有较为深入的理解。

正文

Event Loop是什么

event loop是一个执行模型,在不同的地方有不同的实现。浏览器和NodeJS基于不同的技术实现了各自的Event Loop。

  • 浏览器的Event Loop是在html5的规范中明确定义。
  • NodeJS的Event Loop是基于libuv实现的。可以参考Node的官方文档以及libuv的官方文档
  • libuv已经对Event Loop做出了实现,而HTML5规范中只是定义了浏览器中Event Loop的模型,具体的实现留给了浏览器厂商。

宏队列和微队列

宏队列,macrotask,也叫tasks。 一些异步任务的回调会依次进入macro task queue,等待后续被调用,这些异步任务包括:

  • setTimeout
  • setInterval
  • setImmediate (Node独有)
  • requestAnimationFrame (浏览器独有)
  • I/O
  • UI rendering (浏览器独有)

微队列,microtask,也叫jobs。 另一些异步任务的回调会依次进入micro task queue,等待后续被调用,这些异步任务包括:

  • process.nextTick (Node独有)
  • Promise
  • Object.observe
  • MutationObserver

(注:这里只针对浏览器和NodeJS)

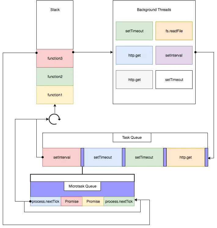
浏览器的Event Loop

我们先来看一张图,再看完这篇文章后,请返回来再仔细看一下这张图,相信你会有更深的理解。

browser-eventloop

这张图将浏览器的Event Loop完整的描述了出来,我来讲执行一个JavaScript代码的具体流程:

  1. 执行全局Script同步代码,这些同步代码有一些是同步语句,有一些是异步语句(比如setTimeout等);
  2. 全局Script代码执行完毕后,调用栈Stack会清空;
  3. 从微队列microtask queue中取出位于队首的回调任务,放入调用栈Stack中执行,执行完后microtask queue长度减1;
  4. 继续取出位于队首的任务,放入调用栈Stack中执行,以此类推,直到直到把microtask queue中的所有任务都执行完毕。注意,如果在执行microtask的过程中,又产生了microtask,那么会加入到队列的末尾,也会在这个周期被调用执行
  5. microtask queue中的所有任务都执行完毕,此时microtask queue为空队列,调用栈Stack也为空;
  6. 取出宏队列macrotask queue中位于队首的任务,放入Stack中执行;
  7. 执行完毕后,调用栈Stack为空;
  8. 重复第3-7个步骤;
  9. 重复第3-7个步骤;
  10. ......

可以看到,这就是浏览器的事件循环Event Loop

这里归纳3个重点:

  1. 宏队列macrotask一次只从队列中取一个任务执行,执行完后就去执行微任务队列中的任务;
  2. 微任务队列中所有的任务都会被依次取出来执行,知道microtask queue为空;
  3. 图中没有画UI rendering的节点,因为这个是由浏览器自行判断决定的,但是只要执行UI rendering,它的节点是在执行完所有的microtask之后,下一个macrotask之前,紧跟着执行UI render。

好了,概念性的东西就这么多,来看几个示例代码,测试一下你是否掌握了:

console.log(1);

setTimeout(() => {
  console.log(2);
  Promise.resolve().then(() => {
    console.log(3)
  });
});

new Promise((resolve, reject) => {
  console.log(4)
  resolve(5)
}).then((data) => {
  console.log(data);
})

setTimeout(() => {
  console.log(6);
})

console.log(7);
复制代码

这里结果会是什么呢?运用上面了解到的知识,先自己做一下试试看。

// 正确答案
1
4
7
5
2
3
6
复制代码

你答对了吗?

我们来分析一下整个流程:

  1. 执行全局Script代码

Step 1

console.log(1)
复制代码

Stack Queue: [console]

Macrotask Queue: []

Microtask Queue: []

打印结果:
1

Step 2

setTimeout(() => {
  // 这个回调函数叫做callback1,setTimeout属于macrotask,所以放到macrotask queue中
  console.log(2);
  Promise.resolve().then(() => {
    console.log(3)
  });
});
复制代码

Stack Queue: [setTimeout]

Macrotask Queue: [callback1]

Microtask Queue: []

打印结果:
1

Step 3

new Promise((resolve, reject) => {
  // 注意,这里是同步执行的,如果不太清楚,可以去看一下我开头自己实现的promise啦~~
  console.log(4)
  resolve(5)
}).then((data) => {
  // 这个回调函数叫做callback2,promise属于microtask,所以放到microtask queue中
  console.log(data);
})
复制代码

Stack Queue: [promise]

Macrotask Queue: [callback1]

Microtask Queue: [callback2]

打印结果:
1
4

Step 5

setTimeout(() => {
  // 这个回调函数叫做callback3,setTimeout属于macrotask,所以放到macrotask queue中
  console.log(6);
})
复制代码

Stack Queue: [setTimeout]

Macrotask Queue: [callback1, callback3]

Microtask Queue: [callback2]

打印结果:
1
4

Step 6

console.log(7)
复制代码

Stack Queue: [console]

Macrotask Queue: [callback1, callback3]

Microtask Queue: [callback2]

打印结果:
1
4
7

  1. 好啦,全局Script代码执行完了,进入下一个步骤,从microtask queue中依次取出任务执行,直到microtask queue队列为空。

Step 7

console.log(data)       // 这里data是Promise的决议值5
复制代码

Stack Queue: [callback2]

Macrotask Queue: [callback1, callback3]

Microtask Queue: []

打印结果:
1
4
7
5

  1. 这里microtask queue中只有一个任务,执行完后开始从宏任务队列macrotask queue中取位于队首的任务执行

Step 8

console.log(2)
复制代码

Stack Queue: [callback1]

Macrotask Queue: [callback3]

Microtask Queue: []

打印结果:
1
4
7
5
2

但是,执行callback1的时候又遇到了另一个Promise,Promise异步执行完后在microtask queue中又注册了一个callback4回调函数

Step 9

Promise.resolve().then(() => {
  // 这个回调函数叫做callback4,promise属于microtask,所以放到microtask queue中
  console.log(3)
});
复制代码

Stack Queue: [promise]

Macrotask v: [callback3]

Microtask Queue: [callback4]

打印结果:
1
4
7
5
2

  1. 取出一个宏任务macrotask执行完毕,然后再去微任务队列microtask queue中依次取出执行

Step 10

console.log(3)
复制代码

Stack Queue: [callback4]

Macrotask Queue: [callback3]

Microtask Queue: []

打印结果:
1
4
7
5
2
3

  1. 微任务队列全部执行完,再去宏任务队列中取第一个任务执行

Step 11

console.log(6)
复制代码

Stack Queue: [callback3]

Macrotask Queue: []

Microtask Queue: []

打印结果:
1
4
7
5
2
3
6

  1. 以上,全部执行完后,Stack Queue为空,Macrotask Queue为空,Micro Queue为空

Stack Queue: []

Macrotask Queue: []

Microtask Queue: []

最终打印结果:
1
4
7
5
2
3
6

因为是第一个例子,所以这里分析的比较详细,大家仔细看一下,接下来我们再来一个例子:

console.log(1);

setTimeout(() => {
  console.log(2);
  Promise.resolve().then(() => {
    console.log(3)
  });
});

new Promise((resolve, reject) => {
  console.log(4)
  resolve(5)
}).then((data) => {
  console.log(data);
  
  Promise.resolve().then(() => {
    console.log(6)
  }).then(() => {
    console.log(7)
    
    setTimeout(() => {
      console.log(8)
    }, 0);
  });
})

setTimeout(() => {
  console.log(9);
})

console.log(10);

复制代码

最终输出结果是什么呢?参考前面的例子,好好想一想......

// 正确答案
1
4
10
5
6
7
2
3
9
8
复制代码

相信大家都答对了,这里的关键在前面已经提过:

在执行微队列microtask queue中任务的时候,如果又产生了microtask,那么会继续添加到队列的末尾,也会在这个周期执行,直到microtask queue为空停止。

注:当然如果你在microtask中不断的产生microtask,那么其他宏任务macrotask就无法执行了,但是这个操作也不是无限的,拿NodeJS中的微任务process.nextTick()来说,它的上限是1000个,后面我们会讲到。

浏览器的Event Loop就说到这里,下面我们看一下NodeJS中的Event Loop,它更复杂一些,机制也不太一样。

NodeJS中的Event Loop

libuv

先来看一张libuv的结构图:

node-libuv

NodeJS中的宏队列和微队列

NodeJS的Event Loop中,执行宏队列的回调任务有6个阶段,如下图:

node-eventloop-6phase

各个阶段执行的任务如下:

  • timers阶段:这个阶段执行setTimeout和setInterval预定的callback
  • I/O callback阶段:执行除了close事件的callbacks、被timers设定的callbacks、setImmediate()设定的callbacks这些之外的callbacks
  • idle, prepare阶段:仅node内部使用
  • poll阶段:获取新的I/O事件,适当的条件下node将阻塞在这里
  • check阶段:执行setImmediate()设定的callbacks
  • close callbacks阶段:执行socket.on('close', ....)这些callbacks

NodeJS中宏队列主要有4个

由上面的介绍可以看到,回调事件主要位于4个macrotask queue中:

  1. Timers Queue
  2. IO Callbacks Queue
  3. Check Queue
  4. Close Callbacks Queue

这4个都属于宏队列,但是在浏览器中,可以认为只有一个宏队列,所有的macrotask都会被加到这一个宏队列中,但是在NodeJS中,不同的macrotask会被放置在不同的宏队列中。

NodeJS中微队列主要有2个

  1. Next Tick Queue:是放置process.nextTick(callback)的回调任务的
  2. Other Micro Queue:放置其他microtask,比如Promise等

在浏览器中,也可以认为只有一个微队列,所有的microtask都会被加到这一个微队列中,但是在NodeJS中,不同的microtask会被放置在不同的微队列中。

具体可以通过下图加深一下理解:

node-eventloop

大体解释一下NodeJS的Event Loop过程:

  1. 执行全局Script的同步代码
  2. 执行microtask微任务,先执行所有Next Tick Queue中的所有任务,再执行Other Microtask Queue中的所有任务
  3. 开始执行macrotask宏任务,共6个阶段,从第1个阶段开始执行相应每一个阶段macrotask中的所有任务,注意,这里是所有每个阶段宏任务队列的所有任务,在浏览器的Event Loop中是只取宏队列的第一个任务出来执行,每一个阶段的macrotask任务执行完毕后,开始执行微任务,也就是步骤2
  4. Timers Queue -> 步骤2 -> I/O Queue -> 步骤2 -> Check Queue -> 步骤2 -> Close Callback Queue -> 步骤2 -> Timers Queue ......
  5. 这就是Node的Event Loop

关于NodeJS的macrotask queue和microtask queue,我画了两张图,大家作为参考:

node-microtaskqueue

node-macrotaskqueue

好啦,概念理解了我们通过几个例子来实战一下:

第一个例子

console.log('start');

setTimeout(() => {          // callback1
  console.log(111);
  setTimeout(() => {        // callback2
    console.log(222);
  }, 0);
  setImmediate(() => {      // callback3
    console.log(333);
  })
  process.nextTick(() => {  // callback4
    console.log(444);  
  })
}, 0);

setImmediate(() => {        // callback5
  console.log(555);
  process.nextTick(() => {  // callback6
    console.log(666);  
  })
})

setTimeout(() => {          // callback7              
  console.log(777);
  process.nextTick(() => {  // callback8
    console.log(888);   
  })
}, 0);

process.nextTick(() => {    // callback9
  console.log(999);  
})

console.log('end');
复制代码

更新 2018.9.20

上面这段代码你执行的结果可能会有多种情况,原因解释如下。

  • setTimeout(fn, 0)不是严格的0,一般是setTimeout(fn, 3)或什么,会有一定的延迟时间,当setTimeout(fn, 0)和setImmediate(fn)出现在同一段同步代码中时,就会存在两种情况。

  • 第1种情况:同步代码执行完了,Timer还没到期,setImmediate回调先注册到Check Queue中,开始执行微队列,然后是宏队列,先从Timers Queue中开始,发现没回调,往下走直到Check Queue中有回调,执行,然后timer到期(只要在执行完Timer Queue后到期效果就都一样),timer回调注册到Timers Queue中,下一轮循环执行到Timers Queue中才能执行那个timer 回调;所以,这种情况下,setImmediate(fn)回调先于setTimeout(fn, 0)回调执行

  • 第2种情况:同步代码还没执行完,timer先到期,timer回调先注册到Timers Queue中,执行到setImmediate了,它的回调再注册到Check Queue中。 然后,同步代码执行完了,执行微队列,然后开始先执行Timers Queue,先执行Timer 回调,再到Check Queue,执行setImmediate回调;所以,这种情况下,setTimeout(fn, 0)回调先于setImmediate(fn)回调执行

  • 所以,在同步代码中同时调setTimeout(fn, 0)和setImmediate情况是不确定的,但是如果把他们放在一个IO的回调,比如readFile('xx', function () {// ....})回调中,那么IO回调是在IO Queue中,setTimeout到期回调注册到Timers Queue,setImmediate回调注册到Check Queue,IO Queue执行完到Check Queue,timer Queue得到下个周期,所以setImmediate回调这种情况下肯定比setTimeout(fn, 0)回调先执行。

综上,这个例子是不太好的,setTimeout(fn, 0)和setImmediate(fn)如果想要保证结果唯一,就放在一个IO Callback中吧,上面那段代码可以把所有它俩同步执行的代码都放在一个IO Callback中,结果就唯一了。

更新结束

请运用前面学到的知识,仔细分析一下......

// 正确答案
start
end
999
111
777
444
888
555
333
666
222
复制代码

你答对了吗?我们来一起分析一下:

  1. 执行全局Script代码,先打印start,向下执行,将setTimeout的回调callback1注册到Timers Queue中,再向下执行,将setImmediate的回调callback5注册到Check Queue中,接着向下执行,将setTimeout的回调callback7注册到Timers Queue中,继续向下,将process.nextTick的回调callback9注册到微队列Next Tick Queue中,最后一步打印end。此时,各个队列的回调情况如下:

宏队列

Timers Queue: [callback1, callback7]

Check Queue: [callback5]

IO Callback Queue: []

Close Callback Queue: []

微队列

Next Tick Queue: [callback9]

Other Microtask Queue: []

打印结果
start
end

  1. 全局Script执行完了,开始依次执行微任务Next Tick Queue中的全部回调任务。此时Next Tick Queue中只有一个callback9,将其取出放入调用栈中执行,打印999

宏队列

Timers Queue: [callback1, callback7]

Check Queue: [callback5]

IO Callback Queue: []

Close Callback Queue: []

微队列

Next Tick Queue: []

Other Microtask Queue: []

打印结果
start
end
999

  1. 开始依次执行6个阶段各自宏队列中的所有任务,先执行第1个阶段Timers Queue中的所有任务,先取出callback1执行,打印111,callback1函数继续向下,依次把callback2放入Timers Queue中,把callback3放入Check Queue中,把callback4放入Next Tick Queue中,然后callback1执行完毕。再取出Timers Queue中此时排在首位的callback7执行,打印777,把callback8放入Next Tick Queue中,执行完毕。此时,各队列情况如下:

宏队列

Timers Queue: [callback2]

Check Queue: [callback5, callback3]

IO Callback Queue: []

Close Callback Queue: []

微队列

Next Tick Queue: [callback4, callback8]

Other Microtask Queue: []

打印结果
start
end
999
111
777

  1. 6个阶段每阶段的宏任务队列执行完毕后,都会开始执行微任务,此时,先取出Next Tick Queue中的所有任务执行,callback4开始执行,打印444,然后callback8开始执行,打印888,Next Tick Queue执行完毕,开始执行Other Microtask Queue中的任务,因为里面为空,所以继续向下。

宏队列

Timers Queue: [callback2]

Check Queue: [callback5, callback3]

IO Callback Queue: []

Close Callback Queue: []

微队列

Next Tick Queue: []

Other Microtask Queue: []

打印结果
start
end
999
111
777
444
888

  1. 第2个阶段IO Callback Queue队列为空,跳过,第3和第4个阶段一般是Node内部使用,跳过,进入第5个阶段Check Queue。取出callback5执行,打印555,把callback6放入Next Tick Queue中,执行callback3,打印333

宏队列

Timers Queue: [callback2]

Check Queue: []

IO Callback Queue: []

Close Callback Queue: []

微队列

Next Tick Queue: [callback6]

Other Microtask Queue: []

打印结果
start
end
999
111
777
444
888
555
333

  1. 执行微任务队列,先执行Next Tick Queue,取出callback6执行,打印666,执行完毕,因为Other Microtask Queue为空,跳过。

宏队列

Timers Queue: [callback2]

Check Queue: []

IO Callback Queue: []

Close Callback Queue: []

微队列

Next Tick Queue: [callback6]

Other Microtask Queue: []

打印结果
start
end
999
111
777
444
888
555
333

  1. 执行第6个阶段Close Callback Queue中的任务,为空,跳过,好了,此时一个循环已经结束。进入下一个循环,执行第1个阶段Timers Queue中的所有任务,取出callback2执行,打印222,完毕。此时,所有队列包括宏任务队列和微任务队列都为空,不再打印任何东西。

宏队列

Timers Queue: []

Check Queue: []

IO Callback Queue: []

Close Callback Queue: []

微队列

Next Tick Queue: [callback6]

Other Microtask Queue: []

最终结果
start
end
999
111
777
444
888
555
333
666
222

以上就是这道题目的详细分析,如果没有明白,一定要多看几次。

下面引入Promise再来看一个例子:

console.log('1');

setTimeout(function() {
    console.log('2');
    process.nextTick(function() {
        console.log('3');
    })
    new Promise(function(resolve) {
        console.log('4');
        resolve();
    }).then(function() {
        console.log('5')
    })
})

new Promise(function(resolve) {
    console.log('7');
    resolve();
}).then(function() {
    console.log('8')
})
process.nextTick(function() {
  console.log('6');
})

setTimeout(function() {
    console.log('9');
    process.nextTick(function() {
        console.log('10');
    })
    new Promise(function(resolve) {
        console.log('11');
        resolve();
    }).then(function() {
        console.log('12')
    })
})
复制代码

大家仔细分析,相比于上一个例子,这里由于存在Promise,所以Other Microtask Queue中也会有回调任务的存在,执行到微任务阶段时,先执行Next Tick Queue中的所有任务,再执行Other Microtask Queue中的所有任务,然后才会进入下一个阶段的宏任务。明白了这一点,相信大家都可以分析出来,下面直接给出正确答案,如有疑问,欢迎留言和我讨论。

// 正确答案
1
7
6
8
2
4
9
11
3
10
5
12
复制代码

setTimeout 对比 setImmediate

  • setTimeout(fn, 0)在Timers阶段执行,并且是在poll阶段进行判断是否达到指定的timer时间才会执行
  • setImmediate(fn)在Check阶段执行

两者的执行顺序要根据当前的执行环境才能确定:

  • 如果两者都在主模块(main module)调用,那么执行先后取决于进程性能,顺序随机
  • 如果两者都不在主模块调用,即在一个I/O Circle中调用,那么setImmediate的回调永远先执行,因为会先到Check阶段

setImmediate 对比 process.nextTick

  • setImmediate(fn)的回调任务会插入到宏队列Check Queue中
  • process.nextTick(fn)的回调任务会插入到微队列Next Tick Queue中
  • process.nextTick(fn)调用深度有限制,上限是1000,而setImmedaite则没有

总结

  1. 浏览器的Event Loop和NodeJS的Event Loop是不同的,实现机制也不一样,不要混为一谈。
  2. NodeJS可以理解成有4个宏任务队列和2个微任务队列,但是执行宏任务时有6个阶段。先执行全局Script代码,执行完同步代码调用栈清空后,先从微任务队列Next Tick Queue中依次取出所有的任务放入调用栈中执行,再从微任务队列Other Microtask Queue中依次取出所有的任务放入调用栈中执行。
    然后开始宏任务的6个阶段,每个阶段都将该宏任务队列中的所有任务都取出来执行(注意,这里和浏览器不一样,浏览器只取一个),每个宏任务阶段执行完毕后,开始执行微任务,再开始执行下一阶段宏任务,以此构成事件循环。
  3. NodeJS可以理解成有4个宏任务队列和2个微任务队列,但是执行宏任务时有6个阶段。先执行全局Script代码,执行完同步代码调用栈清空后,先从微任务队列Next Tick Queue中依次取出所有的任务放入调用栈中执行,再从微任务队列Other Microtask Queue中依次取出所有的任务放入调用栈中执行。然后开始宏任务的6个阶段,每个阶段都将该宏任务队列中的所有任务都取出来执行(注意,这里和浏览器不一样,浏览器只取一个),6个阶段执行完毕后,再开始执行微任务,以此构成事件循环。
  4. MacroTask包括: setTimeout、setInterval、 setImmediate(Node)、requestAnimation(浏览器)、IO、UI rendering
  5. Microtask包括: process.nextTick(Node)、Promise、Object.observe、MutationObserver

第3点修改: Node 在新版本中,也是每个 Macrotask 执行完后,就去执行 Microtask 了,和浏览器的模型一致。