java作为第一大编程语言,可谓源远流长,一代又一代的java程序员前仆后继走在java学习的路上。java程序员的学习之路在2020年又有什么变化呢?本文详细附上了每一个部分所需知识的教程链接地址,并会持续更新,希望能够和大家一起进步!
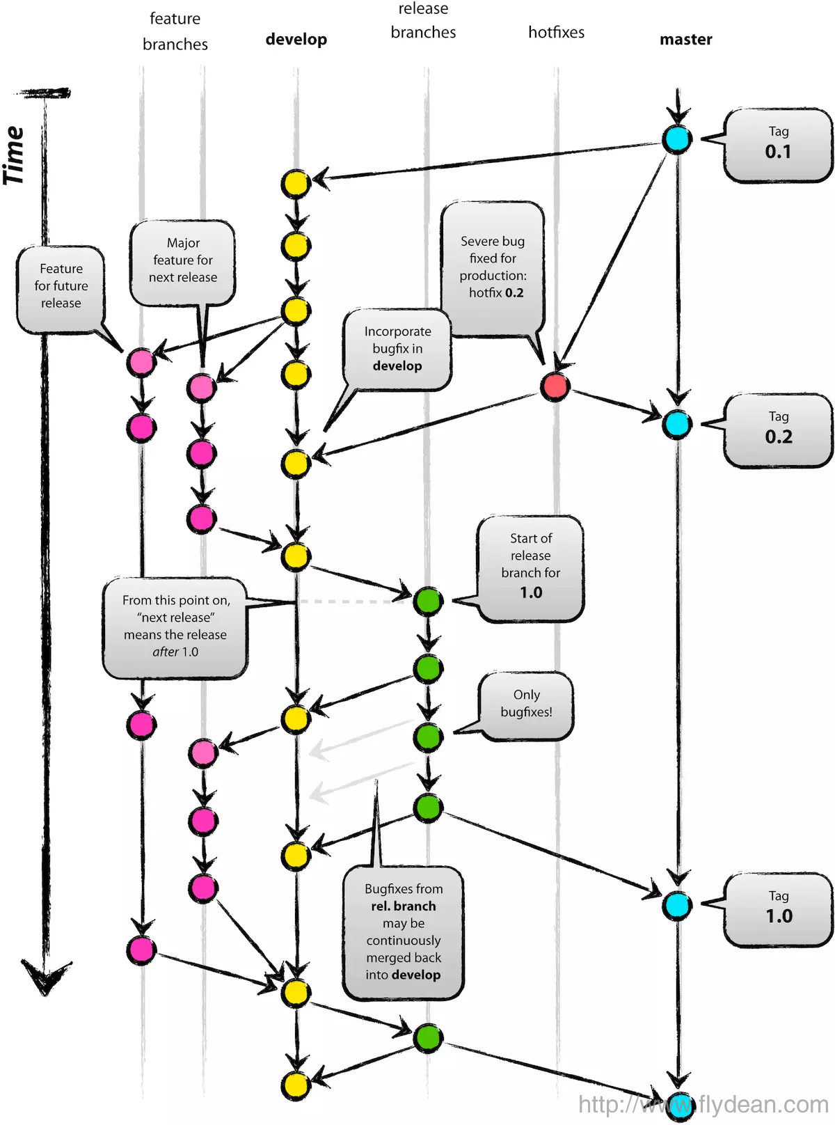
先上图:

上面的RoadMap图中列出了作为一个java程序员需要掌握的技术路线,所有技术都懂那当然非常好,如果还没掌握也没关系,just keep learning!
必须掌握的基础知识
作为程序员当然是有门槛的,这个门槛就是所需要掌握的基础知识,写好了程序不仅要知其然,更要知其所以然。这样才能在写程序的过程中,透过现象看到本质,从本质上提升写代码的功力。
1. Git & Github
Github作为全球最大的同性交友平台,是个程序员都应该知道。作为开源风潮的托管平台,GitHub上面有大量的优秀开源项目,如果有需可以从GitHub上面借用各种项目,没有需要也可以去读读上面的代码,提升下写作水平。
Git作为优秀的版本管理工具,相信绝大多数公司都在使用,那么掌握Git的命令和使用就是非常重要了。更为重要的是,Git通过git flow带给我们了代码管理的新思路。

2. Linux
很多程序员用惯了windows可能对Linux并不熟悉,但是大家要知道绝大多数的服务器都是部署在Linux上面的,不懂Linux就说自己懂编程,岂不是很搞笑?连自己写出来的代码运行的平台都不了解,怎么可以。即使不是运维专员,自己部署程序也要会的,部署中需要注意的问题肯定要关注,至于Linux的基本命令那更是要100%掌握。
3. 数据结构和算法
如果只是使用java中的库,那么至少array, linked list, hash table, binary tree, queue, stack, graph这些基本的数据结构是需要掌握的。
如果你想更深入一些Trie, B-Tree, AVL tree等等可以了解一下。
4. HTTP / HTTPS
现在是Web的天下了,搞懂HTTP,HTTPS走遍天下都不怕。
可以参考之前我的文章:
5. 设计模式

设计模式可以说是大神和小工的分界线,各种设计模式信手拈来才能成为设计专家。
当然这里不是要你死记硬背,关键是合理应用。
6. 计算机原理
知道计算机是怎么工作的很重要,你的代码,程序怎么转换成计算机可以懂的语言,CPU的调度原理,内存工作原理等等。
java学习之路
有了上面的基础,终于我们可以开始讲java的学习之路了。
1. 工具
1.1 开发工具
工欲善其事,必先利其器。有了好的工具可以有效的提升开发效率。Eclipse和IDEA当然是IDE的首选。
1.2 构建工具
maven和Gradle是java构建工具的不三之选,这两个优选一个。ANT是之前的构建工具,不需要详细掌握,了解即可。
1.3 虚拟化工具
Docker的横空出世,打造了一个新的虚拟化时代,凭借其优异的性能和资源占用率,Docker赢得了很多企业的喜爱,Docker一定要学。有了docker接下来使用Kubernetes(K8S)来做管理则是水到渠成。
1.4 CI工具
Jenkins是CI的很好的工具。
2. JDK
JDK的熟练程度直接关系到能不能写出好的代码,接下来我们详细来看。
2.1 Java Collections
集合类是在任何程序中都要使用到的类型,这几个是你必须要熟悉的 ArrayList, HashMap, HashSet, LinkedHashSet, TreeSet。熟悉使用熟悉其实现原理。下面是我整理和写过的关于Java集合的相关文章:
- fail-safe fail-fast知多少
- Iterator to list的三种方法
- asList和ArrayList不得不说的故事
- Copy ArrayList的四种方式
- 深入理解HashMap和TreeMap的区别
- 深入理解HashMap和LinkedHashMap的区别
- 一文弄懂EnumMap和EnumSet
- java中Comparable和Comparator的区别
- SkipList和java中ConcurrentSkipListMap的实现
- 一文弄懂java中的Queue家族
- PriorityQueue和PriorityBlockingQueue
- SynchronousQueue详解
- java中DelayQueue的使用
- JDK12的新特性:teeing collectors
2.2 Java并发和多线程
java中多线程和并发是一个非常重要的话题,concurrency包里面提供了诸多非常有用的同步类:CyclicBarrier,CountDownLatch,Semaphore等等。
concurrency包下面的Locks和Atomic提供了一些新的锁的实现。深入了解这些内容可以更好的理解多线程环境中资源的使用。
Thread和Thread Pool是多线程的基础,需要深入理解和应用。
Java并发和多线程的文章如下:
- java.util.concurrent简介
- java并发中的Synchronized关键词
- java中的Volatile关键字使用
- java中wait和sleep的区别
- java中Future的使用
- java并发中ExecutorService的使用
- java中Runnable和Callable的区别
- java中ThreadLocal的使用
- java中线程的生命周期
- java中join的使用
- 怎么在java中关闭一个thread
- java中的Atomic类
- java中interrupt,interrupted和isInterrupted的区别
- java中的daemon thread
- java中ThreadPool的介绍和使用
- java 中的fork join框架
- java中Locks的使用
- java并发中CountDownLatch的使用
- java中CyclicBarrier的使用
- 在java中使用JMH(Java Microbenchmark Harness)做性能测试
- java中ThreadLocalRandom的使用
- java中FutureTask的使用
- 关于CompletableFuture的一切,看这篇文章就够了
- Phaser都不懂,还学什么多线程
- java中使用Semaphore构建阻塞对象池
- 在java中构建高效的结果缓存
- java中CompletionService的使用
- 使用ExecutorService来停止线程服务
- 万万没想到,线程居然被饿死了!
- java中有界队列的饱和策略(reject policy)
- 由于不当的执行顺序导致的死锁
- 同步类的基础AbstractQueuedSynchronizer(AQS)
- 非阻塞同步机制和CAS
- 非阻塞算法(Lock-Free)的实现
- java内存模型(JMM)和happens-before
- java并发Exchanger的使用
2.3 Java 8-15的新特性
Java 8引入了太多太多新的有用的东西,像Lambda,Stream API, Date Time API等待。Java 8引入的函数式编程直接改变了以往的编程习惯。
JDK8
- Java函数式编程和Lambda表达式
- java 8 Streams简介
- java stream中Collectors的用法
- 在java 8 stream表达式中实现if/else逻辑
- 怎么在java 8的map中使用stream
- java 8 Stream中操作类型和peek的使用
- java 8 stream reduce详解和误区
- java 8 stream中的Spliterator简介
- 怎么break java8 stream的foreach
- java 8 lambda表达式中的异常处理
- java 8中 predicate chain的使用
- java 8中构建无限的stream
- 自定义parallelStream的thread pool
- asList和ArrayList不得不说的故事
- java中functional interface的分类和使用
- java关于throw Exception的一个小秘密
- java 8 stream中的Spliterator简介
- 怎么break java8 stream的foreach
当然java 8只是最低的要求,java已经出到了13了,如果有能力的话可以学习Java 9 到 Java 13的新特性: Modules, var for local variables, static factory methods for collections等等。
JDK9
待续...
JDK10
JDK11
JDK12
JDK13
JDK14
- JDK14的新特性:JFR,JMC和JFR事件流
- jcmd:JDK14中的调试神器
- JDK14中的java tools简介
- JDK 14的新特性:switch表达式
- JDK 14的新特性:文本块Text Blocks
- JDK14的新特性:Lombok的终结者record
- JDK 14的新特性:更加好用的NullPointerExceptions
- JDK 14的新特性:instanceof模式匹配
JDK15
2.4 Java IO
java.io和java.nio是Java中处理IO的两个包,IO是非常重要的,处理文件读写,包括网络数据流的读写都需要使用到IO。
我们需要掌握java.io包中的File, InputStream, OutputStream, Reader, Writer。
还需要掌握java.nio包中的ByteBuffer, FileChannel, Selector等。
2.5 深入理解JVM
待续...
3. 框架
如果想做大型java项目,框架是少不了的,使用框架可以节省开发时间,提升开发效率。
3.1 Spring
java框架最最最流行的就是Spring了。可以说Spring统治了java的大部分江山。说起来Spring还是以EJB的替代品出现的,它摆脱了EJB的复杂性,通过使用AOP和IOC,提供了轻便的可配置的容器,赢得了大片市场。最新的Spring版本是5.*。
除了Spring Core,Spring MVC目前的市场份额也越来越大。做好web开发Spring MVC也是必不可少的。
Spring 5.X系列教程:满足你对Spring5的一切想象-持续更新
3.2 Spring Boot
虽然Spring简化了EJB,但是还是需要诸多的配置文件,而Spring Boot的出现大大的减少了配置文件的编写。
要问什么框架开发最快最靠谱,Spring Boot肯定要占一席之地。
Spring Boot 2.X系列教程:七天从无到有掌握Spring Boot-持续更新
3.3 Netty & Mina
Netty & Mina是两个NIO框架,其最本质的就是异步的IO,和普通IO最大的区别就是提升效率节约时间。
Spring 5最新引入的Spring Web Reactive就是基于Netty实现的。
待续...
3.4 ORM
ORM框架的使用方便我们对数据库的操作,Hibernate和Mybatis是两个ORM框架的优秀选手。但是据我了解好像国内使用Mybatis的偏多,国外更倾向使用Hibernate。
为什么呢?我的理解Hibernate是JPA的一种实现,更加的标准。
3.5 微服务
这年头如果你不提微服务好像就低人一等。不用怕,Spring特意为我们准备了微服务全家桶Spring Cloud。
并不是所有的服务都需要微服务,微服务也不是越多越好,看项目,看情况,看心情!
待续...
4. 测试框架
很多朋友可能喜欢写代码,不喜欢写测试。也有的朋友觉得测试是测试人员做的,跟开发人员没关系。
但是测试真的非常重要,从单元测试到end to end测试到集成测试,我们一直都在路上。
单元测试的几个框架Junit,Mockito,PowerMock都是非常优秀的框架,值得每个java程序员掌握。
其他的可以学习一下Selenium和Cucumber,作为end to end测试,Selenium配合headless chrome,真的不要太爽。
5. 实用库
很多时候JDK并没有提供太多的实用库,这时候我们需要借助于第三方的力量。
有很多第三方库都非常优秀,比如google的Guava,Apache的commons包,处理JSON的Jackson JSON,处理日志的Log4J,Slf4j等,都是我们日常所常用的。
Keep learning
最后,想告诉大家的是要Keep learning,技术革新变化非常快,只有一直学习,才能不掉队不落后,学到老,活到老。希望各个朋友都能一步一个脚印的找到自己的路。毕竟知识没有捷径可走。
大家有感兴趣的技术路线可以回复本文留言给我,我会尽量丰富这个技术路线图,谢谢大家!
最后,感兴趣的朋友可以我点个关注!
The END!
本文作者:flydean程序那些事
本文链接:www.flydean.com
本文来源:flydean的博客
欢迎关注我的公众号:程序那些事,更多精彩等着您!