大家好,我是小雨小雨,致力于分享有趣的、实用的技术文章。
内容分为翻译和原创,如果有问题,欢迎随时评论或私信,希望和大家一起进步。
分享不易,希望能够得到大家的支持和关注。
TL;DR
async是generator和promise的语法糖,利用迭代器的状态机和promise来进行自更新!
如果懒得往下看,可以看下这个极其简易版本的实现方式:
// 复制粘贴即可直接运行
function stateMac (arr) {
let val;
return {
next(){
if ((val = arr.shift())) {
return {
value: val,
done: false
}
} else {
return {
done: true
}
}
}
}
}
function asyncFn(arr) {
const iterator = stateMac(arr);
function doSelf () {
const cur = iterator.next();
const value = cur.value;
if (cur.done) {
console.log('done');
return;
}
switch (true) {
case value.then && value.toString() === '[object Promise]':
value.then((result) => {
console.log(result);
doSelf();
})
break;
case typeof value === 'function':
value();
doSelf();
break;
default:
console.log(value);
doSelf();
}
}
doSelf();
}
const mockAsync = [
1,
new Promise((res) => {
setTimeout(function () {
res('promise');
}, 3000);
}),
function () {
console.log('测试');
}
];
console.log('开始');
asyncFn(mockAsync);
console.log('结束');
前言
async & await 和我们的日常开发紧密相连,但是你真的了解其背后的原理吗?
本文假设你对promise、generator有一定了解。
简述promise
promise就是callback的另一种写法,避免了毁掉地狱,从横向改为纵向,大大提升了可读性和美观。
至于promise的实现,按照promise A+规范一点点写就好了,完成后可以使用工具进行测试,确保你的写的东西是符合规范的。
具体实现原理,市面上有各种各样的写法,我就不多此一举了。
简述generator
generator就不像promise那样,他改变了函数的执行方式。可以理解为协程,就是说多个函数互相配合完成任务。类似于这个东西:
function generator() {
return {
_value: [1, 2, 3, 4],
next() {
return {
value: this._value.shift(),
done: !this._value.length
};
}
};
}
const it = generator();
console.log(it.next());
console.log(it.next());
console.log(it.next());
console.log(it.next());
这只是一个demo,仅供参考。
具体请参考MDN.
async & await
照我的理解,其实就是generator和promise相交的产物,被解析器识别,然后转换成我们熟知的语法。
这次要做的就是去看编译之后的结果是什么样的。
既然如此,我们就带着问题去看,不然看起来也糟心不是~
async包装的函数会返回一个什么样的promise?
// 源代码:
async function fn() {}
fn();
// 编译后变成了一大坨:
// generator的polyfill
require("regenerator-runtime/runtime");
function asyncGeneratorStep(gen, resolve, reject, _next, _throw, key, arg) {
try {
var info = gen[key](arg);
var value = info.value;
} catch (error) {
reject(error);
return;
}
if (info.done) {
resolve(value);
} else {
Promise.resolve(value).then(_next, _throw);
}
}
function _asyncToGenerator(fn) {
return function() {
var self = this,
args = arguments;
return new Promise(function(resolve, reject) {
var gen = fn.apply(self, args);
function _next(value) {
asyncGeneratorStep(gen, resolve, reject, _next, _throw, "next", value);
}
function _throw(err) {
asyncGeneratorStep(gen, resolve, reject, _next, _throw, "throw", err);
}
_next(undefined);
});
};
}
function fn() {
return _fn.apply(this, arguments);
}
function _fn() {
_fn = _asyncToGenerator(
/*#__PURE__*/ regeneratorRuntime.mark(function _callee() {
return regeneratorRuntime.wrap(function _callee$(_context) {
while (1) {
switch ((_context.prev = _context.next)) {
case 0:
case "end":
return _context.stop();
}
}
}, _callee);
})
);
return _fn.apply(this, arguments);
}
fn();
内容也不是很多,我们一点点来看:
generator包装
fn内部调用的是_fn,一个私有方法,使用的apply绑定的this,并传入了动态参数。
_fn内调用了_asyncToGenerator方法,由于js调用栈后进先出:
读起来是这样的:fn() => _asyncToGenerator => .mark()
执行是反过来的:.mark() => _asyncToGenerator => fn()
我们先往里看,映入眼帘的是regeneratorRuntime.mark,该方法是generator的polyfill暴露的方法之一,我们去内部(require('regenerator-runtime/runtime'))简单看下这个mark是用来干什么的。
// 立即执行函数,适配commonjs和浏览器
(function (exports) {
// 暴露mark方法
exports.mark = function (genFun) {
// 兼容判断__proto__,处理老旧环境
if (Object.setPrototypeOf) {
Object.setPrototypeOf(genFun, GeneratorFunctionPrototype);
} else {
genFun.__proto__ = GeneratorFunctionPrototype;
// 设置Symbol.toStringTag,适配toString
if (!(toStringTagSymbol in genFun)) {
genFun[toStringTagSymbol] = 'GeneratorFunction';
}
}
// 设置原型
genFun.prototype = Object.create(Gp);
return genFun;
};
})(typeof module === 'Object' ? module.exports : {});
mark做了两个操作,一个是设置genFun的__proto__,一个是设置prototype,可能有人会好奇:
__proto__不是对象上的吗?prototype不是函数上的吗?为啥两个同时应用到一个上面了
这样操作是没问题的,genFun不仅是函数啊,函数还是对象,js中万物皆对象哦。你想想是不是可以通过Function构造函数new出一个函数?
然后开始设置__proto__和prototype,在次之前,我们来简单捋一下原型。
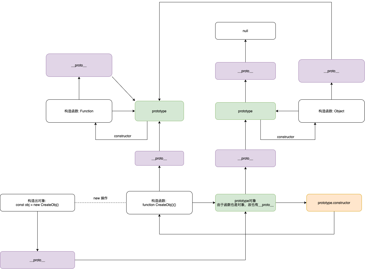
原型
下面是个人理解的一个说法,未查阅v8引擎,但是这样是说得通的。如果有问题,欢迎指出,一起沟通,我也会及时修改,以免误导他人!!!。
首先要知道这三个的概念:搞清对象的原型对象(proto)、构造函数的原型(prototype)、构造方法(constructor)。
方便记忆,只需要记住下面几条即可:
- prototype是构造函数(注意:构造函数也是对象嗷)上特有的属性,代表构造函数的原型。举个例子:
有一位小明同学(指代构造函数),他有自己的朋友圈子(指代prototype),通过小明可以找到小红(构造函数.prototype.小红),在通过小红的朋友圈子(prototype)还能找到小蓝,直到有一个人(指代null),孑然一身、无欲无求,莫得朋友。
上面这个关系链就可以理解为原型链。
- __proto__是每一个对象上特有的属性,指向当前对象构造函数的prototype。再举个例子:
小明家里催的急,不就就生了个大胖小子(通过构造函数{小明}创造出对象{大胖小子}),可以说这个大胖小子一出生就被众星捧月,小明的朋友们纷纷表示,以后孩子有啥事需要帮忙找我就成。这就指代对象上的__proto__,__proto__可以引用构造函数的任何关系。
所以说,代码源于生活~
-
constructor是啥呢,就是一个prototype上的属性,表示这个朋友圈子是谁的,对于小明来说: 小明.prototype.constructor === 小明。所以,当我们进行继成操作的时候,有必要修正一下constructor,不然朋友圈子就乱了~
-
js中函数和对象有点套娃的意思,万物皆对象,对象又是从构造函数构造而来。对于小明来说,就是我生我生我~~
来看两个判断:
proto 指向构造当前对象的构造函数的prototype,由于万物皆对象,对象又是通过构造函数构造而来。故Object通过Function构造而来,所以指向了Function.prototype
console.log(Object.__proto__ === Function.prototype); // => true
proto 指向构造当前对象的构造函数的prototype,由于万物皆对象,对象又是通过构造函数构造而来。故Function通过Function构造而来,所以指向了Function.prototype
console.log(Function.__proto__ === Function.prototype); // => true
有兴趣的朋友可以再看看这篇文章
然后,我们再来看看这张图,跟着箭头走一遍,是不是就很清晰了?

继续generator包装
mark方法会指定genFun的__proto__和prototype,完完全全替换了genFun的朋友圈以及创造genFun的构造函数的朋友圈,现在genFun就是Generator的克隆品了。
用来设置__proto__ 和 prototype的值,GeneratorFunctionPrototype,GP,我们也简单过一下:
// 创建polyfill对象
var IteratorPrototype = {};
IteratorPrototype[iteratorSymbol] = function () {
return this;
};
// 原型相关操作
// 获取对象的原型: __proto__
var getProto = Object.getPrototypeOf;
// 原生iterator原型
var NativeIteratorPrototype = getProto && getProto(getProto(values([])));
// IteratorPrototype设置为原生
if (
NativeIteratorPrototype &&
NativeIteratorPrototype !== Op &&
hasOwn.call(NativeIteratorPrototype, iteratorSymbol)
) {
// This environment has a native %IteratorPrototype%; use it instead
// of the polyfill.
IteratorPrototype = NativeIteratorPrototype;
}
// 创造原型
// Gp 为 迭代器原型
// IteratorPrototype作为原型对象
var Gp = (GeneratorFunctionPrototype.prototype = Generator.prototype = Object.create(
IteratorPrototype
));
// 更新构造函数和原型
GeneratorFunction.prototype = Gp.constructor = GeneratorFunctionPrototype;
GeneratorFunctionPrototype.constructor = GeneratorFunction;
// toString,调用Object.toString.call的时候会返回GeneratorFunction
GeneratorFunctionPrototype[
toStringTagSymbol
] = GeneratorFunction.displayName = 'GeneratorFunction';
最后再返回经过处理的genFun,然后再回到mark函数外~
_asyncToGenerator
_asyncToGenerator 接收mark处理过的结果:
// fn 为 generator 的克隆品
function _asyncToGenerator(fn) {
return function () {
var self = this,
args = arguments;
return new Promise(function (resolve, reject) {
// 调用_callee,先看下面,一会在回来哈~
var gen = fn.apply(self, args);
function _next(value) {
asyncGeneratorStep(
gen,
resolve,
reject,
_next,
_throw,
'next',
value
);
}
function _throw(err) {
asyncGeneratorStep(
gen,
resolve,
reject,
_next,
_throw,
'throw',
err
);
}
_next(undefined);
});
};
}
regeneratorRuntime.wrap
上面的_asyncToGenerator执行后,会执行mark返回的函数:
function _callee() {
return regeneratorRuntime.wrap(function _callee$(
_context
) {
// 这里就是动态得了,也就是根据用户写的async函数,转换的记过,由于我们是一个空函数,所以直接stop了
while (1) {
switch ((_context.prev = _context.next)) {
case 0:
case 'end':
return _context.stop();
}
}
},
_callee);
}
_callee会返回wrap处理后的结果,我们继续看:
// innerFn是真正执行的函数,outerFn为被mark的函数
// self, tryLocsList未传递,为undefined
function wrap(innerFn, outerFn, self, tryLocsList) {
// If outerFn provided and outerFn.prototype is a Generator, then outerFn.prototype instanceof Generator.
// outerFn 的原型已经被 mark重新设置,所以会包含generator相关原型
var protoGenerator =
outerFn && outerFn.prototype instanceof Generator
? outerFn
: Generator;
// 创建自定义原型的对象
var generator = Object.create(protoGenerator.prototype);
// context 实例是包含的 this.tryEntries 的
var context = new Context(tryLocsList || []);
// The ._invoke method unifies the implementations of the .next,
// .throw, and .return methods.
generator._invoke = makeInvokeMethod(innerFn, self, context);
return generator;
}
其中有个new Context()的操作,用来重置并记录迭代器的状态,后面会用到。 之后给返回generator挂载一个_invoke方法,调用makeInvokeMethod,并传入self(未传递该参数,为undefined)和context。
function makeInvokeMethod(innerFn, self, context) {
// state只有在该函数中备操作
var state = GenStateSuspendedStart; // GenStateSuspendedStart: 'suspendedStart'
// 作为外面的返回值
return function invoke(method, arg) {
// 这里就是generator相关的一些操作了,用到的时候再说
};
}
利用闭包初始化state,并返回一个invoke函数,接受两个参数,方法和值。先看到这,继续往后看。
回到之前的_asyncToGenerator:
// 返回带有_invoke属性的generator对象
var gen = fn.apply(self, args);
之后定义了一个next和throw方法,随后直接调用_next开始执行:
function _next(value) {
asyncGeneratorStep(
gen, // 迭代器函数
resolve, // promise的resolve
reject, // promise的project
_next, // 当前函数
_throw, // 下面的_throw函数
'next', // method名
value // arg 参数值
);
}
function _throw(err) {
asyncGeneratorStep(
gen,
resolve,
reject,
_next,
_throw,
'throw',
err
);
}
_next(undefined);
其中都是用的asyncGeneratorStep,并传递了一些参数。
那asyncGeneratorStep又是啥呢:
function asyncGeneratorStep(
gen,
resolve,
reject,
_next,
_throw,
key,
arg
) {
try {
var info = gen[key](arg);
var value = info.value;
} catch (error) {
// 出错
reject(error);
return;
}
if (info.done) {
// 如果完成,直接resolve
resolve(value);
} else {
// 否则,继续下次next调用,形成递归
Promise.resolve(value).then(_next, _throw);
}
}
代码很少,获取即将要调用的方法名(key)并传入参数,所以当前info即是:
var info = gen['next'](arg);
那next是哪来的那?就是之前mark操作中定义的,如果原生支持,就是用原生的迭代器提供的next,否则使用polyfill中定义的next。
还记得之前的makeInvokeMethod吗?
它其实是用来定义标准化next、throw和return的:
function defineIteratorMethods(prototype) {
['next', 'throw', 'return'].forEach(function (method) {
prototype[method] = function (arg) {
return this._invoke(method, arg);
};
});
}
// Gp在之前的原型操作有用到
defineIteratorMethods(Gp);
然后当我们执行的时候,就会走到_invoke定义的invoke方法中:
function invoke(method, arg) {
// 状态判断,抛错
if (state === GenStateExecuting) {
throw new Error('Generator is already running');
}
// 已完成,返回done状态
if (state === GenStateCompleted) {
if (method === 'throw') {
throw arg;
}
// Be forgiving, per 25.3.3.3.3 of the spec:
// https://people.mozilla.org/~jorendorff/es6-draft.html#sec-generatorresume
return doneResult();
}
// 这里就是之前定义的Context实例,下面代码没啥了,自己看吧
context.method = method;
context.arg = arg;
while (true) {
var delegate = context.delegate;
if (delegate) {
var delegateResult = maybeInvokeDelegate(delegate, context);
if (delegateResult) {
if (delegateResult === ContinueSentinel) continue;
return delegateResult;
}
}
if (context.method === 'next') {
// Setting context._sent for legacy support of Babel's
// function.sent implementation.
context.sent = context._sent = context.arg;
} else if (context.method === 'throw') {
if (state === GenStateSuspendedStart) {
state = GenStateCompleted;
throw context.arg;
}
context.dispatchException(context.arg);
} else if (context.method === 'return') {
context.abrupt('return', context.arg);
}
state = GenStateExecuting;
// innerFn就是while个循环了,使我们的代码主体
var record = tryCatch(innerFn, self, context);
if (record.type === 'normal') {
// If an exception is thrown from innerFn, we leave state ===
// GenStateExecuting and loop back for another invocation.
state = context.done
? GenStateCompleted
: GenStateSuspendedYield;
if (record.arg === ContinueSentinel) {
continue;
}
return {
value: record.arg,
done: context.done
};
} else if (record.type === 'throw') {
state = GenStateCompleted;
// Dispatch the exception by looping back around to the
// context.dispatchException(context.arg) call above.
context.method = 'throw';
context.arg = record.arg;
}
}
};
在之后,就是我们熟悉的promise相关操作了,在判断done是否为true,否则继续执行,将_next和_throw作为resolve和reject传入即可。
小结
可以看到,仅仅一个async其实做了不少工作。核心就是两个,产出一个兼容版本的generator和使用promise,回到这节的问题上,答案就是:
return new Promise(function (resolve, reject) {});
没错,就是返回一个Promise,内部会根据状态及决定是否继续执行下一个Promise.resolve().then()。
如果async函数内有很多其他操作的代码,那么while会跟着变化,利用prev和next来管理执行顺序。这里就不具体分析了,自己写个例子就明白了~
可以通过babel在线转换,给自己一个具象的感知,更利于理解。
为什么下面这种函数外的console不会等待,函数内的会等待?
async function fn() {
await (async () => {
await new Promise((r) => {
setTimeout(function () {
r();
}, 2000);
});
})();
console.log('你好');
}
fn();
console.log(123);
因为解析后的console.log(123); 是在整个语法糖之外啊,log 和 fn 是主协程序,fn内是辅协程。不相干的。
总结
有句话怎么说来着,会者不难,难者不会。所以人人都是大牛,只是你还没发力而已,哈哈~
笔者后来思考觉得这种写法完全就是回调函数的替代品,而且增加了空间,加深了调用堆栈,或许原生的写法才是效率最高的吧。
不过,需要良好的编码规范,算是一种折中的方式了。毕竟用这种方式来写业务事半功倍~
对于本文观点,完全是个人阅读后的思考,如有错误,欢迎指正,我会及时更新,避免误导他人。
拜了个拜~
