数据结构与算法(4)- 线性链表算法练习

242 阅读15分钟

练习前提函数

定义结点结构、创建链表并添加数据、打印链表数据、清空链表

源码:


#define ERROR 0
#define TRUE 1

//定义结点结果
typedef struct Node {
    Element data;
    struct Node *next;
}Node;

typedef struct Node *ListLink;


//创建链表并添加数据
ret listCreateAndElement(ListLink *l) {
    ListLink p, temp;
    //创建链表并指向头指针
   *l = malloc(sizeof(Node));
    if ((*l) == NULL) return ERROR;
    (*l)->next = NULL;
    //将头结点赋值给p
    p = (*l);
    int value;
    printf("输入节点的值,输入0结束:\n");
    while (1) {
        scanf("%d",&value);
        if (value == 0) {
            break;
        }
        //创建要添加的新结点
        temp = malloc(sizeof(Node));
        if (temp == NULL) return ERROR;
        temp->data = value;
        temp->next = NULL;
        //p 的后继结点指向 temp
        p->next = temp;
        //p 指向下一个结点
        p = p->next;
        
    }
}

//打印链表数据
 void displayList(ListLink l) {
    ListLink p ;
    p = l->next;
    if(!p)
        printf("链表为空!");
    while (p) {
        printf("%d ",p->data);
        p = p->next;
    }
    printf("\n");
    
//清空链表
void clearList(ListLink *l) {
    ListLink p, pDelNode;
    p = (*l)->next;
    while (p) {
        pDelNode = p->next;
        free(p);
        p = pDelNode;
    }
    (*l)->next = NULL;
    printf("链表已清空空!");
}

    return TRUE;
}

int main(int argc, const char * argv[]) {
    // insert code here...
    printf("Hello, World!\n");
    ListLink l1
    return 0;
}

打印结果:

练习

练习一:

题目:

将2个递增的有序链表合并为一个有序链表; 要求结果链表仍然使用两个链表的存储空间,不另外占用其他的存储空间. 表中不允许有重复的数据

关键词:

递增有序链表,不允许有重复数据,保留递增关系(后插法)

不占用额外的存储空间指的是不能开辟新节点,赋值在链接到链表上;

算法思想:

(1)假设待合并的链表为La和Lb,合并后的新表使用头指针Lc(Lc的表头结点设为La的表头结点)指向. Pa 和 Pb 分别是La,Lb的工作指针.初始化为相应链表的首元结点

(2)从首元结点开始比较, 当两个链表La 和Lb 均未到达表尾结点时,依次摘取其中较小值重新链表在Lc表的最后.

(3)如果两个表中的元素相等,只摘取La表中的元素,删除Lb表中的元素,这样确保合并后表中无重复的元素;

(4)当一个表达到表尾结点为空时,非空表的剩余元素直接链接在Lc表最后.

(5)最后释放链表Lb的头结点;

实现:

ret megreList(ListLink *la, ListLink *lb, ListLink *lc) {
    //保存要删除的lb中的结点 delTemp
    ListLink pa, pb, pc, temp;
    //pa,pb 赋值为 la,lb 首元结点
    pa = (*la)->next;
    pb = (*lb)->next;
    //lc 与 pc工作指针初始化为la
    (*lc) = pc = (*la);
    
    while (pa && pb) {
        if (pa->data < pb->data) {
            //pa 中的数据小于 pb中的数据,便将pa赋值pc 的后继结点,pa 后移
            pc->next = pa;
            pc = pa;
            pa = pa->next;
        } else if (pa->data > pb->data) {
            //pa 中的数据大于 pb中的数据,便将pb赋值pc 的后继结点,pb 后移
            pc->next = pb;
            pc = pb;
            pb = pb->next;
        } else if (pa->data == pb->data) {
            //pa 中的数据等于 pb中的数据,便将pa赋值pc 的后继结点,将pb 当前结点赋给 temp,pb释放,pa,pb 后移
            pc->next = pa;
            pc = pa;
            pa = pa->next;
            temp = pb->next;
            free(pb);
            pb = temp;
        }
    }
    //其中一个表遍历完了,将剩下的直接添加到后面
    pc->next = pa ? pa: pb;
    
    free(*lb);
    
    return TRUE;
}

int main(int argc, const char * argv[]) {
    // insert code here...
    printf("Hello, World!\n");
    
    ListLink l1, l2,  l3;

    /**------------ 第一道题 ------------*/
    //创建第一个链表并增加数据
    listCreateAndElement(&l1);
    displayList(l1);
    //创建第二个链表并增加数据
    listCreateAndElement(&l2);
    displayList(l2);
    megreList(&l1, &l2, &l3);
    displayList(l3);

打印结果:

练习二:

题目:

已知两个链表A和B分别表示两个集合.其元素递增排列. 设计一个算法,用于求出A与B的交集,并存储在A链表中;

关键词:

依次摘取2个表中相等的元素重新进行链接,删除其他不等的元素;

算法思想:

(1)假设待合并的链表为La和Lb,合并后的新表使用头指针Lc(Lc的表头结点设为La的表头结点)指向. Pa 和 Pb 分别是La,Lb的工作指针.初始化为相应链表的首元结点

(2)从首元结点开始比较, 当两个链表La 和Lb 均未到达表尾结点时.

(3)如果两个表中的元素相等,只摘取La表中的元素,删除Lb表中的元素;

(4)如果其中一个表中的元素较小,删除此表中较小的元素. 此表的工作指针后移;

(5)当链表La和Lb有一个先到达表尾结点为空时,依次删除另一个非空表中的所有元素,最后释放链表lb;

实现:

ret Intersection(ListLink *la, ListLink *lb, ListLink *lc) {
    ListLink pa, pb, pc, item;
    pa = (*la)->next;
    pb = (*lb)->next;
    
    (*lc) = pc = (*la);
    
    while (pa && pb) {
        //当pa的data小于pb的data时,释放当前pa,pa 指针往后移一位
        if (pa->data < pb->data) {
            item = pa->next;
            free(pa);
            pa = item;
        } else if (pa->data >  pb->data) {
            //当pb的data大于pa的data时,释放当前pb,pb 指针往后移一位
            item = pb->next;
            free(pb);
            pb = item;
        } else if (pa->data ==  pb->data) {
            //当pb的data等于pa的data时,释放当前pb,pb 指针往后移一位,pa 赋于pc 的 next
            pc->next = pa;
            pc = pa;
            item = pb->next;
            free(pb);
            pb = item;
            pa = pa->next;
        }
    }
    
    //释放pa
    while (pa) {
        item = pa->next;
        free(pa);
        pa = item;
    }
    //释放pb
    while (pa) {
           item = pa->next;
           free(pa);
           pa = item;
       }
    free(*lb);
    //最后pc 的后继置为NULL
    pc->next = NULL;
    return TRUE;
}

int main(int argc, const char * argv[]) {
    // insert code here...
    printf("Hello, World!\n");
    
    ListLink l1, l2,  l3;
    
        /**------------ 第二道题 ------------*/
//    第一个元素
    listCreateAndElement(&l1);
    displayList(l1);
//    //第二个元素
    listCreateAndElement(&l2);
    displayList(l2);
    Intersection(&l1, &l2, &l3);
    displayList(l3);
    
    return 0;
}

打印结果:

练习三:

题目:

设计一个算法,将链表中所有节点的链接方向"原地旋转",即要求仅仅利用原表的存储空间. 换句话说,要求算法空间复杂度为O(1); 例如:L={0,2,4,6,8,10}, 逆转后: L = {10,8,6,4,2,0};

关键词: 不能开辟新的空间,只能改变指针的指向;

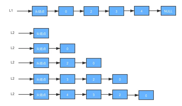
可以考虑逐个摘取结点,利用前插法创建链表的思想,将结点一次插入到头结点的后面;

因为先插入的结点为表尾,后插入的结点为表头,即可实现链表的逆转;

算法思想:

(1)利用原有的头结点*L,p为工作指针, 初始时p指向首元结点. 因为摘取的结点依次向前插入,为确保链表尾部为空,初始时将头结点的指针域置空;

(2)从前向后遍历链表,依次摘取结点,在摘取结点前需要用指针q记录后继结点,以防止链接后丢失后继结点;

(3)将摘取的结点插入到头结点之后,最后p指向新的待处理节点q(p=q);

实现:

ret Inverse(ListLink *l) {
    ListLink p, q;
    p = (*l)->next;
    (*l)->next = NULL;
    
    if (p == NULL)
        printf("链表为空!");
    
    while (p) {
        //q 先存下 p 的后继,防止在下一步丢失
        q  = p->next;
        //p 的后继赋值为 (*l)后继;
        p->next = (*l)->next;
        //(*l)头结点的后继赋值为p
        (*l)->next = p;
        //将之前p未链接之前的p的后继存在q 的数据赋值为p
        p = q;
    }
    
    return TRUE;
}

int main(int argc, const char * argv[]) {
    // insert code here...
    printf("Hello, World!\n");
    
    ListLink l1, l2,  l3;
    
    /**------------ 第三道题 ------------*/
    //第一个元素
    listCreateAndElement(&l1);
    displayList(l1);
    Inverse(&l1);
    displayList(l1);
    return 0;
}

打印结果:

练习四:

题目:

设计一个算法,删除递增有序链表中值大于等于mink且小于等于maxk(mink,maxk是给定的两个参数,其值可以和表中的元素相同,也可以不同)的所有元素;

关键词:

通过遍历链表能够定位带删除元素的下边界和上边界, 即可找到第一个值大于mink的结点和第一个值大于等于maxk的结点;

算法思想一:

(1)用 p 指向首元结点,temp 用了保存不在范围内的数据,初始值为首节点

(2)循环判断 p 为 NULL 时,跳出循环

(3)当p->data 在大于mink 并小于 maxk 时,用q将p的后继结点存起,然后释放p后,重新指向q

(4)当 p->data 不在mink 与 maxk 之间时,temp 的后继结点等于 p,然后 p 赋值与p的后继结点;

实现:

ret delDeleteBetweenMinAndMax(ListLink *l) {
    int mink, maxk;
    printf("请输入要删除两个范围值:\n");
    scanf("%d %d",&mink, &maxk);
    
    ListLink p, q, temp;
    //用 p 指向首元结点,temp 用了保存不在范围内的数据,初始值为首节点
    p = (*l)->next;
    temp = (*l);
    while (p) {
        //当p->data 在大于mink 并小于 maxk 时,用q将p的后继结点存起,然后释放p后,重新指向q
        if (p->data >= mink && p->data <= maxk) {
            q = p->next;
            free(p);
            p = q;
        } else {
            //当 p->data 不在mink 与 maxk 之间时,temp 的后继结点等于 p然后temp后移,再将 p 赋值与p的后继结点;
            temp->next = p;
            temp = p;
            p = p->next;
        }
        
    }
    return TRUE;
}

int main(int argc, const char * argv[]) {
    // insert code here...
    printf("Hello, World!\n");
    
    ListLink l1, l2,  l3;
    
    /**------------ 第四道题 ------------*/
    //第一个元素
    listCreateAndElement(&l1);
    displayList(l1);
    delDeleteBetweenMinAndMax(&l1);
    displayList(l1);
}

打印结果:

算法思想二:

(1)查找第一个值大于mink的结点,用q指向该结点,pre 指向该结点的前驱结点;

(2)继续向下遍历链表, 查找第一个值大于等于maxk的结点,用p指向该结点;

(3)修改下边界前驱结点的指针域, 是其指向上边界(pre->next = p);

(4)依次释放待删除结点的空间(介于pre和p之间的所有结点);

实现:

ret delDeleteBetweenMinAndMax1(ListLink *l) {
    
    int mink, maxk;
    printf("请输入要删除两个范围值:\n");
    scanf("%d %d",&mink, &maxk);
    
    ListLink p, q, pre, temp;
    pre = *l;
    //指向首元结点
    p = (*l)->next;
    //1.查找第一值大于mink的结点
    while (p->data < mink) {
        ////指向前驱结点
        pre = p;
        p = p->next;
    }
    //2.查找第一个值大于等于maxk的结点
    while (p && p->data <= maxk) {
        p = p->next;
    }
    //3.修改待删除的结点指针
    q = pre->next;
    pre-> next = p;
    
    while (p != q) {
        temp = q->next;
        free(q);
        q = q->next;
    }
    
    
    return TRUE;
}

int main(int argc, const char * argv[]) {
    // insert code here...
    printf("Hello, World!\n");
    
    ListLink l1, l2,  l3;
    
    /**------------ 第四道题 ------------*/
    //第一个元素
    listCreateAndElement(&l1);
    displayList(l1);
    delDeleteBetweenMinAndMax(&l1);
    displayList(l1);
}

运行结果:

练习五:

题目:

设将n(n>1)个整数存放到一维数组R中, 试设计一个在时间和空间两方面都尽可能高效的算法;将R中保存的序列循环左移p个位置(0<p<n)个位置, 即将R中的数据由(x0,x1,......,xn-1)变换为(xp,xp+1,...,xn-1,x0,x1,...,xp-1).

例如:

pre[10] = {0,1,2,3,4,5,6,7,8,9},

n = 10,p = 3;
     
pre[10] = {3,4,5,6,7,8,9,0,1,2}

算法思路一:

1.将数组按照要左移和要右移的规则将数组分为两个以0下标开始存储数组{0,1,2}{3,4,5,6,7,8,9}

2.将左边的数组拼接右边的数组{3,4,5,6,7,8,9,0,1,2}

复杂度分析:

时间复杂度: O(n); 空间复杂度:O(n);

实现:

void LeftShift1(int *l, int n, int m) {
    int temp[m], i, j;
    i = 0;
    j = 0;
    while (i<n) {
        if (j<m) {
            temp[j] = l[j];
            j ++;
        } else if (i < n) {
            *(l + (i - j)) = l[i];
        }
        i++;
    }
    while (j) {
        *(l + (n - j)) = temp[m-j];
        j -- ;
    }
    
}

int main(int argc, const char * argv[]) {
    // insert code here...
    printf("Hello, World!\n");
    
    ListLink l1, l2,  l3;
    
    /**------------ 第五道题 ------------*/
    int array[] = {1,2,3,4,5,6,7,8,9,0};
    printf("原始数据为:\n");
    for (int i = 0; i < 10; i++) {
        printf("%d ",array[i]);
    }
    printf("\n");
    
    LeftShift1(array, 10,3);
    printf("处理后的数据为:\n");
    for (int i = 0; i < 10; i++) {
        printf("%d ",array[i]);
    }
    printf("\n");
}

运行结果:

算法思路二:

  1. 先将n个数据原地逆置 9,8,7,6,5,4,3,2,1,0;
  2. 将n个数据拆解成[9,8,7,6,5,4,3] [2,1,0]
  3. 将前n-p个数据和后p个数据分别原地逆置; [3,4,5,6,7,8,9] [0,1,2]

复杂度分析:

时间复杂度: O(n); 空间复杂度:O(1);

实现:

void Reverse(int *l, int n, int m) {
    int temp;
    //交换数据
    while (n < m) {
        temp = l[n];
        l[n] = l[m];
        l[m] = temp;
        n++;
        m--;
    }
}

void LeftShift2(int *l, int n, int m) {
    if (n > 0 && m>0) {
        //先将整个数组逆序
        Reverse(l, 0, n-1);
        //将前n-m个数组逆序
        Reverse(l, 0, n-m-1);
        //将后n-m位置开始,将m 个数组元素逆序
        Reverse(l, n-m, n-1);

    }
}

int main(int argc, const char * argv[]) {
    // insert code here...
    printf("Hello, World!\n");
    
    ListLink l1, l2,  l3;
    
    /**------------ 第五道题 ------------*/
    int array[] = {1,2,3,4,5,6,7,8,9,0};
    printf("原始数据为:\n");
    for (int i = 0; i < 10; i++) {
        printf("%d ",array[i]);
    }
    printf("\n");
    
    LeftShift2(array, 10,3);
    printf("处理后的数据为:\n");
    for (int i = 0; i < 10; i++) {
        printf("%d ",array[i]);
    }
    printf("\n");
}

运行结果:

练习六:

题目:

已知一个整数序列A = (a0,a1,a2,...an-1),其中(0<= ai <=n),(0<= i<=n). 若存在ap1= ap2 = ...= apm = x,且m>n/2(0<=pk<n,1<=k<=m),则称x 为 A的主元素. 例如,A = (0,5,5,3,5,7,5,5),则5是主元素; 若B = (0,5,5,3,5,1,5,7),则A 中没有主元素,假设A中的n个元素保存在一个一维数组中,请设计一个尽可能高效的算法,找出数组元素中的主元素,若存在主元素则输出该元素,否则输出-1.

关键词:

主元素,是数组中的出现次数超过一半的元素;

当数组中存在主元素时,所有非主元素的个数和必少于一半.

如果让主元素和一个非主元素配对, 则最后多出来的元素(没有元素与之匹配就是主元素).

算法思路:

  1. 选取候选主元素, 从前向后依次扫描数组中的每个整数, 假定第一个整数为主元素,将其保存在Key中,计数为1. 若遇到下一个整数仍然等于key,则计数加1. 否则计数减1. 当计数减到0时, 将遇到的下一个整数保存到key中, 计数重新记为1. 开始新一轮计数. 即可从当前位置开始重上述过程,直到将全部数组元素扫描一遍;

  2. 判断key中的元素是否是真正的主元素, 再次扫描数组, 统计key中元素出现的次数,若大于n/2,则为主元素,否则,序列中不存在主元素;

算法分析:

时间复杂度: O(n) ;空间复杂度: O(1)

实现:

ret MainElement(int *l, int n) {
    int count, key;
    //假定第一个整数为主元素
    key = l[0];
    //计数加 1
    count = 1;
    for (int i = 1; i < n; i++) {
        
        if (key == l[i]) {
            //找到等于key的值,计数加 1
            count++;
        } else {
            //没找到,计数减一
            count--;
        }
        //如果count 为 0 ,便将当前值,指为key
        if (count == 0) {
            key = l[i];
            count++;
        }
    }
    count = 0;
    //获取最后key 值的个数
    for (int i = 0; i < n; i++) {
        if (key == l[i]) {
            count++;
        }
    }
    //如果key的个数大于整个数组原始的一半,便认为此key 为 主元素并返回
    if (count>n/2) {
        return key;
    }
    //没找到返回 -1
    return -1;
}

int main(int argc, const char * argv[]) {
    // insert code here...
    printf("Hello, World!\n");
    
    ListLink l1, l2,  l3;
    
    /**------------ 第六道题 ------------*/
    int  A[] = {0,5,5,3,5,7,5,5};
    int  B[] = {0,5,5,3,5,1,5,7};
    int  C[] = {0,1,2,3,4,5,6,7};
    int key = MainElement(A, 8);
    if (key > 0) {
        printf("主元素为:%d\n", key);
    } else {
        printf("数组中不存在主元素!\n");
    }
}

打印结果:

练习七:

题目:

用单链表保存m个整数, 结点的结构为(data,link),且|data|<=n(n为正整数). 现在要去设计一个时间复杂度尽可能高效的算法. 对于链表中的data 绝对值相等的结点, 仅保留第一次出现的结点,而删除其余绝对值相等的结点。

例如:

链表A = {21,-15,15,-7,15}, 删除后的链表A={21,-15,-7};

题目分析:

要求设计一个时间复杂度尽量高效的算法,而已知|data|<=n, 所以可以考虑用空间换时间的方法. 申请一个空间大小为n+1(0号单元不使用)的辅助数组. 保存链表中已出现的数值,通过对链表进行一趟扫描来完成删除.

算法思路:

  1. 申请大小为n+1的辅助数组t并赋值初值为0;

  2. 从首元结点开始遍历链表,依次检查t[|data|]的值, 若[|data|]为0,即结点首次出现,则保留该结点,并置t[|data|] = 1,若t[|data|]不为0,则将该结点从链表中删除.

复杂度分析:

时间复杂度: O(m),对长度为m的链表进行一趟遍历,则算法时间复杂度为O(m); 空间复杂度: O(n)

实现:

void deleteEqualNode(ListLink *l, int n) {
    ListLink p, pNewNode;
    p = (*l)->next;
    pNewNode = *l;
    int *data = alloca(sizeof(int)*n);
    for (int i = 0; i<n; i++) {
        data[i] = 0;
    }
    while (p) {
        //此结点数据不是第一次出现
        if (data[(abs(p->data))] == 1) {
            //临时指针指向p的后继结点
            pNewNode->next = p->next;
            //释放重复结点
            free(p);
            //p 指向临时指针的后继结点
            p = pNewNode->next;
        } else if (data[(abs(p->data))] == 0) {
            //此结点数据是第一次出现,标记为1
            data[(abs(p->data))] = 1;
            //临时结点的后继赋值为p
            pNewNode -> next = p;
            //临时结点指向p
            pNewNode = p;
            //p 结点往后移
            p = p->next;
        }
    }
}

int main(int argc, const char * argv[]) {
    // insert code here...
    printf("Hello, World!\n");
    
    ListLink l1, l2,  l3;
    
   /**------------ 第七道题 ------------*/
     //第一个元素
    listCreateAndElement(&l1);
    displayList(l1);
    deleteEqualNode(&l1, 30);
    displayList(l1);
}

打印结果: