首页
沸点
课程
数据标注
HOT
AI Coding
更多
直播
活动
APP
插件
直播
活动
APP
插件
搜索历史
清空
创作者中心
写文章
发沸点
写笔记
写代码
草稿箱
创作灵感
查看更多
登录
注册
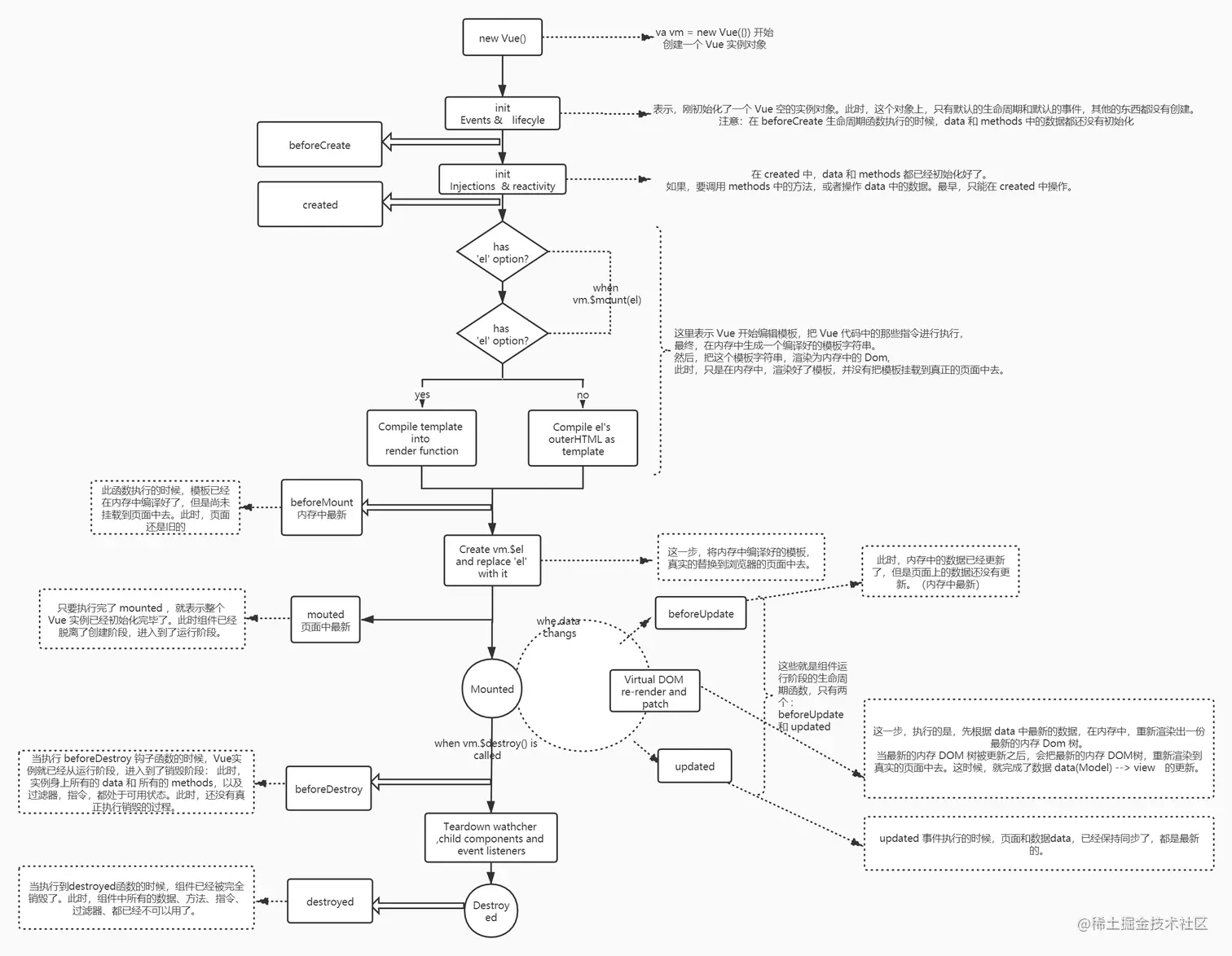
vue生命周期
前端墨尘
2020-04-09
151
阅读1分钟
前端墨尘
web前端工程师 @chuangzhi
43
文章
50k
阅读
15
粉丝
目录
收起