今天凌晨,苹果毫无预兆地发布了 iOS 13.4.1 更新。相比起修复漏洞的系统更新,国内用户更关心的是 Apple Pay 的交通卡更新,此次交通卡更新为热更新,即使不升级到 iOS 13.4.1 也可以获取更新。
这次的更新为 Apple Pay 加入了「深圳通」,并且新的「京津冀互联互通卡」替代了原本的「北京交通卡」。相比于先前的「北京交通卡」,新的「京津冀互联互通卡」加入了「交通联合」的标志,而深圳通本身自带「交通联合」标志。当然,如果你此前曾添加过「北京交通卡」,那么你依然可以在「钱包」应用里使用它。
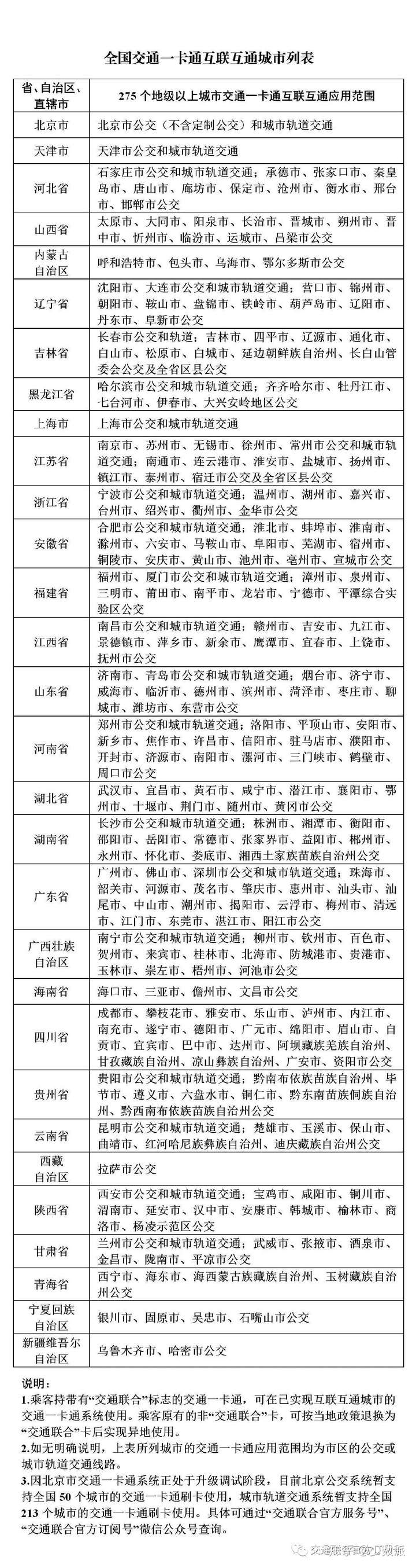
拥有「交通联合」标志的公交卡可以在下方表格所列举的城市中异地使用。持「交通联合」卡在异地乘公交的优惠则根据当地对于「交通联合」的优惠政策来确定。
举例来说,在广州用「羊城通」乘满 15 次公共交通,可享受 6 折优惠,而使用「交通联合」卡则会根据卡片归属地而有不同,比如「京津冀互联互通卡」在广州仅可以享受 9.5 折优惠,而部分一卡通可能无法在广州享受优惠。

在 Apple Pay 开卡的注意事项
只要你手里的设备是 iPhone 6s 或者 Apple Watch Series 1 及更新的机型,即可在 Apple Pay 里使用交通卡。
在 Apple Pay 里开卡非常简单,只要点击右上角的「+」,或在「系统设置 - 钱包与 Apple Pay」里点击「添加卡片」,随后跟着系统提示一步步完成就行了。

Apple Pay 里的交通卡与办理实体卡一样,都需要支付 20 元服务费,开卡时还需要进行一笔不小于 10 元的余额充值。算下来,在 Apple Pay 里开一张卡需要支付 30 元,其中 10 元会作为余额存入交通卡。
目前,深圳交通卡支付方式仅支持 Apple Pay 中添加的借记卡,信用卡和其他交通卡无法用作充值。

除了在 Apple Pay 添加,你还可以在「深圳通 App」 添加「快捷交通卡」,并且无论你是在 Apple Pay 还是深圳通 App 开通,在开通 30 天后都可以在「深圳通 App」内申请退还 ¥20 服务费。

数字交通卡会绑定你的账户,即使你不小心将其移除了,只需要重复开卡步骤就能自动找回此前添加过的交通卡。
还有一点需要注意的是,目前一张「快捷交通卡」只能绑定在一个设备上,你的 iPhone 已绑定了一张交通卡,同时又想用 Apple Watch 来刷交通卡,这时 Apple Watch 则需要绑定一张新的交通卡,如果在 Apple Watch 上绑已在 iPhone 上绑定的交通卡,iPhone 的交通卡则会被移除。
如何使用 Apple Pay 里的交通卡
与使用银联卡乘坐公交不同,使用交通卡乘车不需要 Touch ID 或 Face ID 的验证。你可以在「系统设置 - 钱包与 Apple Pay」中设置「快捷交通卡」,在乘车时,你只需要把手机靠近读卡器就可以完成刷卡。

如果你是用的是 iPhone XS、iPhone XS Max、iPhone XR 或更新机型,即使你的 iPhone 电量低到自动关机了,也可以借助手机里的备用电量来刷卡,不用担心没电就坐不了车。
需要注意的是,目前支持「全国一卡通」的部分城市(比如成都)仅支持乘坐公交车,而不支持地铁或其它公共交通工具(轮渡、BRT),所以大家在查看列表时还需要特别注意,此外不少城市的实体交通卡还可以在超市或便利店购物,而虚拟卡目前也不支持。
