【一起学源码-微服务】Feign 源码二:Feign动态代理构造过程

421 阅读8分钟

申明

本文章首发自本人公众号:壹枝花算不算浪漫,如若转载请标明来源!

感兴趣的小伙伴可关注个人公众号:壹枝花算不算浪漫

22.jpg

前言

前情回顾

上一讲主要看了@EnableFeignClients中的registerBeanDefinitions()方法,这里面主要是 将EnableFeignClients注解对应的配置属性注入,将FeignClient注解对应的属性注入。

最后是生成FeignClient对应的bean,注入到Spring 的IOC容器。

本讲目录

目录如下:

  1. registerFeignClient()回顾
  2. FeignClientFactoryBean.getObject()解析
  3. Feign.builder()及client()构建逻辑
  4. 创建Feign动态代理实现细节

源码分析

registerFeignClient()回顾

回顾下之前的代码:

private void registerFeignClient(BeanDefinitionRegistry registry,
		AnnotationMetadata annotationMetadata, Map<String, Object> attributes) {
	String className = annotationMetadata.getClassName();
	BeanDefinitionBuilder definition = BeanDefinitionBuilder
			.genericBeanDefinition(FeignClientFactoryBean.class);
	validate(attributes);
	definition.addPropertyValue("url", getUrl(attributes));
	definition.addPropertyValue("path", getPath(attributes));
	String name = getName(attributes);
	definition.addPropertyValue("name", name);
	definition.addPropertyValue("type", className);
	definition.addPropertyValue("decode404", attributes.get("decode404"));
	definition.addPropertyValue("fallback", attributes.get("fallback"));
	definition.addPropertyValue("fallbackFactory", attributes.get("fallbackFactory"));
	definition.setAutowireMode(AbstractBeanDefinition.AUTOWIRE_BY_TYPE);

	String alias = name + "FeignClient";
	AbstractBeanDefinition beanDefinition = definition.getBeanDefinition();

	boolean primary = (Boolean)attributes.get("primary"); // has a default, won't be null

	beanDefinition.setPrimary(primary);

	String qualifier = getQualifier(attributes);
	if (StringUtils.hasText(qualifier)) {
		alias = qualifier;
	}

	BeanDefinitionHolder holder = new BeanDefinitionHolder(beanDefinition, className,
			new String[] { alias });
	BeanDefinitionReaderUtils.registerBeanDefinition(holder, registry);
}

registerFeignClient()方法中构造了一个BeanDefinitionBuilder对象,BeanDefinitionBuilder的主要作用就是构建一个AbstractBeanDefinition,AbstractBeanDefinition类最终被构建成一个BeanDefinitionHolder 然后注册到Spring中。

beanDefinition类为FeignClientFactoryBean,故在Spring获取类的时候实际返回的是FeignClientFactoryBean类。

FeignClientFactoryBean作为一个实现了FactoryBean的工厂类,那么每次在Spring Context 创建实体类的时候会调用它的getObject()方法。

FeignClientFactoryBean.getObject()解析

这里直接分析FeignClientFactoryBean.getObject()方法,这里包含着Feign动态代理的原理。

先看下代码:

@Override
public Object getObject() throws Exception {
	// 可以类比于ribbon中的SpringClientFactory,每个服务都对应一个独立的spring容器
	FeignContext context = applicationContext.getBean(FeignContext.class);
	// builder中包含contract、logLevel、encoder、decoder、options等信息
	Feign.Builder builder = feign(context);

	// 如果@FeignClient注解上没有指定url,说明是要用ribbon的负载均衡
	if (!StringUtils.hasText(this.url)) {
		String url;
		if (!this.name.startsWith("http")) {
			url = "http://" + this.name;
		}
		else {
			url = this.name;
		}
		// 这里构建的url类似于:http://serviceA
		url += cleanPath();
		return loadBalance(builder, context, new HardCodedTarget<>(this.type,
				this.name, url));
	}
	if (StringUtils.hasText(this.url) && !this.url.startsWith("http")) {
		this.url = "http://" + this.url;
	}
	String url = this.url + cleanPath();
	Client client = getOptional(context, Client.class);
	if (client != null) {
		if (client instanceof LoadBalancerFeignClient) {
			// not lod balancing because we have a url,
			// but ribbon is on the classpath, so unwrap
			client = ((LoadBalancerFeignClient)client).getDelegate();
		}
		builder.client(client);
	}
	Targeter targeter = get(context, Targeter.class);
	return targeter.target(this, builder, context, new HardCodedTarget<>(
			this.type, this.name, url));
}

public <T> T getInstance(String name, Class<T> type) {
	// getContext是从SpringClientContext中获取,之前讲ribbon源码时讲过
	// 一个serviceName都会有自己的一个SpringClientContext上下文信息
	AnnotationConfigApplicationContext context = getContext(name);
	if (BeanFactoryUtils.beanNamesForTypeIncludingAncestors(context,
			type).length > 0) {
		// 这里是获取到LoadBalancerFeignClient
		return context.getBean(type);
	}
	return null;
}

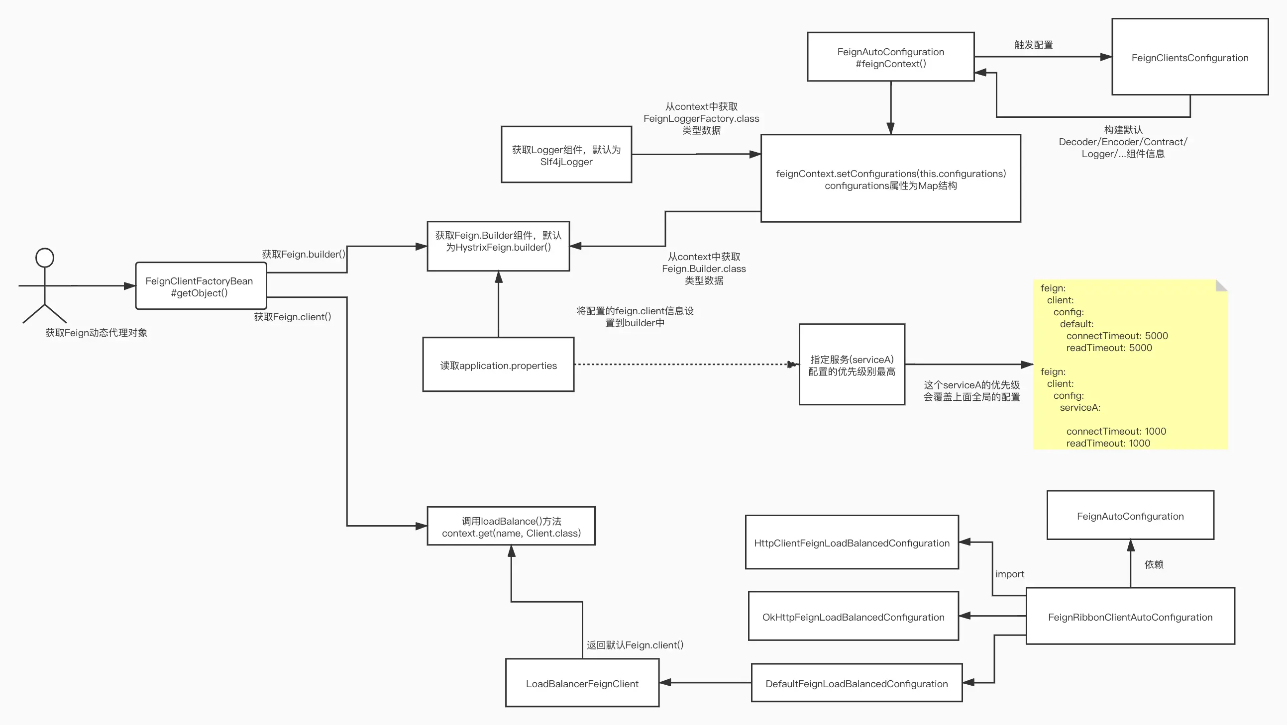
首先是FeignContext ,我们可以类比下ribbon中的SpringClientFactory, 每个服务的调用,都有一个独立的ILoadBalancer、IRule、IPing等等,每个服务都对应一个独立的spring容器,从那个独立的容器中,可以取出这个服务关联的属于自己的LoadBalancer之类的东西。

如果我们调用一个服务的话,比如ServiceA,那么这个服务就会关联一个spring容器,FeignContext就代表一个独立的容器,关联着自己独立的一些组件,例如Logger组件、Decoder组件、Encoder组件等等。

我们可以看下FeignAutoConfiguration中:

@Configuration
@ConditionalOnClass(Feign.class)
@EnableConfigurationProperties({FeignClientProperties.class, FeignHttpClientProperties.class})
public class FeignAutoConfiguration {
	@Bean
	public FeignContext feignContext() {
		FeignContext context = new FeignContext();
		// configurations是一个Map结构
		context.setConfigurations(this.configurations);
		return context;
	}
}

public class FeignContext extends NamedContextFactory<FeignClientSpecification> {

	public FeignContext() {
		// FeignClientsConfiguration中会加载Encoder、Decoder、Logger等组件
		super(FeignClientsConfiguration.class, "feign", "feign.client.name");
	}
}

这里可以知道FeignContext的结构,里面其实就是封装了一个服务实例(ServiceA)对应的各种组件,其中FeignClientsConfiguration是加载默认的组件信息配置类。

接下来还是回到FeignClientFactoryBean.getObject()中,接着看feign()方法:

protected Feign.Builder feign(FeignContext context) {
	// 从context中获取到默认Logger组件:Slf4jLogger
	FeignLoggerFactory loggerFactory = get(context, FeignLoggerFactory.class);
	Logger logger = loggerFactory.create(this.type);

	// 从context中找type:Feign.Builder.class 对应的组件信息
	// 然后往builder中放入各种组件信息
	Feign.Builder builder = get(context, Feign.Builder.class)
			// required values
			.logger(logger)
			.encoder(get(context, Encoder.class))
			.decoder(get(context, Decoder.class))
			.contract(get(context, Contract.class));
	// @formatter:on

	configureFeign(context, builder);

	return builder;
}

protected <T> T get(FeignContext context, Class<T> type) {
	// context中转载的有Logger组件信息,这里默认的是Slf4jLogger
	T instance = context.getInstance(this.name, type);
	if (instance == null) {
		throw new IllegalStateException("No bean found of type " + type + " for "
				+ this.name);
	}
	return instance;
}

这里是构造一个Feign.builder()对象,里面还是封装了各种组件信息。其中Feign.builder在FeignClientsConfiguration被初始化,一般使用的是HystrixFeign.builder()

@Configuration
public class FeignClientsConfiguration {
	// 一般环境都会配置feign.hystrix.enabled = true,这里直接看HystrixFeign.builder();
	@Configuration
	@ConditionalOnClass({ HystrixCommand.class, HystrixFeign.class })
	protected static class HystrixFeignConfiguration {
		@Bean
		@Scope("prototype")
		@ConditionalOnMissingBean
		@ConditionalOnProperty(name = "feign.hystrix.enabled", matchIfMissing = false)
		public Feign.Builder feignHystrixBuilder() {
			return HystrixFeign.builder();
		}
	}
}

接着看configureFeign() 方法,这个方法是读取application.properties中的配置信息。这里有个很有趣的配置:

configureUsingProperties(properties.getConfig().get(properties.getDefaultConfig()), builder);
configureUsingProperties(properties.getConfig().get(this.name), builder);

如果我们配置feign,先指定一个全局配置,在指定针对于某个服务的配置,那么某个服务配置的优先级会覆盖全局的配置。

一张图总结下Feign.builder()构建的过程:

02_Feign动态代理构建过程_1_-Feign.builder__构建.jpg

Feign.builder()及client()构建逻辑

还是接着上面getObject() 方法去分析,上面分析完了Feign.builder()的构建,下面接着看看剩下的代码。

loadBalance(builder, context, new HardCodedTarget<>(this.type,this.name, url));

这里形式构造了一个HardCodeTarget对象,这个对象包含了接口类型(com.barrywang.service.feign.ServiceAFeignClient)、服务名称(ServiceA)、url地址(http://ServiceA),跟Feign.Builder、FeignContext,一起,传入了loadBalance()方法里去。

接着查看loadBalance() 方法:

protected <T> T loadBalance(Feign.Builder builder, FeignContext context,
            HardCodedTarget<T> target) {
    // 这里还是从context中获取feignClient数据
    Client client = getOptional(context, Client.class);
    if (client != null) {
        builder.client(client);
        Targeter targeter = get(context, Targeter.class);
        return targeter.target(this, builder, context, target);
    }

    throw new IllegalStateException(
            "No Feign Client for loadBalancing defined. Did you forget to include spring-cloud-starter-netflix-ribbon?");
}

protected <T> T getOptional(FeignContext context, Class<T> type) {
    return context.getInstance(this.name, type);
}

这里还是从context中获取Client.class对应的数据,我们继续查看FeignAutoConfiguration 类,但是并没有发现Feign.client相关的数据,查看FeignAutoConfiguration的依赖,可以找到FeignRibbonClientAutoConfiguration ,代码如下:

@ConditionalOnClass({ ILoadBalancer.class, Feign.class })
@Configuration
@AutoConfigureBefore(FeignAutoConfiguration.class)
@EnableConfigurationProperties({ FeignHttpClientProperties.class })
// 这里会import三个FeignLoadBalance配置
@Import({ HttpClientFeignLoadBalancedConfiguration.class,
        OkHttpFeignLoadBalancedConfiguration.class,
        DefaultFeignLoadBalancedConfiguration.class })
public class FeignRibbonClientAutoConfiguration {

    @Bean
    @Primary
    @ConditionalOnMissingClass("org.springframework.retry.support.RetryTemplate")
    public CachingSpringLoadBalancerFactory cachingLBClientFactory(
            SpringClientFactory factory) {
        return new CachingSpringLoadBalancerFactory(factory);
    }

    @Bean
    @Primary
    @ConditionalOnClass(name = "org.springframework.retry.support.RetryTemplate")
    public CachingSpringLoadBalancerFactory retryabeCachingLBClientFactory(
        SpringClientFactory factory,
        LoadBalancedRetryPolicyFactory retryPolicyFactory,
        LoadBalancedBackOffPolicyFactory loadBalancedBackOffPolicyFactory,
        LoadBalancedRetryListenerFactory loadBalancedRetryListenerFactory) {
        return new CachingSpringLoadBalancerFactory(factory, retryPolicyFactory, loadBalancedBackOffPolicyFactory, loadBalancedRetryListenerFactory);
    }

    // Options是超时相关的配置
    @Bean
    @ConditionalOnMissingBean
    public Request.Options feignRequestOptions() {
        return LoadBalancerFeignClient.DEFAULT_OPTIONS;
    }
}

@Configuration
class DefaultFeignLoadBalancedConfiguration {
    @Bean
    @ConditionalOnMissingBean
    public Client feignClient(CachingSpringLoadBalancerFactory cachingFactory,
                              SpringClientFactory clientFactory) {
        return new LoadBalancerFeignClient(new Client.Default(null, null),
                cachingFactory, clientFactory);
    }
}

到了这里就知道了,这里Feign.client默认应该就是LoadBalancerFeignClient了。

到这继续用一张图总结下:

03_Feign动态代理构建过程_2_-Feign.client__构建.jpg

创建Feign动态代理实现细节

接着上面代码,默认Feign.client()为LoadBalancerFeignClient, 然后将client加入到builder中。接着继续跟进targer相关:

protected <T> T loadBalance(Feign.Builder builder, FeignContext context,
        HardCodedTarget<T> target) {
    Client client = getOptional(context, Client.class);
    if (client != null) {
        builder.client(client);
        // 这里又是通过Targer然后再context中获取默认配置
        Targeter targeter = get(context, Targeter.class);
        return targeter.target(this, builder, context, target);
    }

    throw new IllegalStateException(
            "No Feign Client for loadBalancing defined. Did you forget to include spring-cloud-starter-netflix-ribbon?");
}

protected <T> T get(FeignContext context, Class<T> type) {
    T instance = context.getInstance(this.name, type);
    if (instance == null) {
        throw new IllegalStateException("No bean found of type " + type + " for "
                + this.name);
    }
    return instance;
}

可以看到,这里又是通过Targeter.class从context中获取对应默认Targter。我们继续通过FeignAutoConfiguration中进行查找:

@Configuration
@ConditionalOnClass(Feign.class)
@EnableConfigurationProperties({FeignClientProperties.class, FeignHttpClientProperties.class})
public class FeignAutoConfiguration {

    @Autowired(required = false)
    private List<FeignClientSpecification> configurations = new ArrayList<>();

    @Bean
    public FeignContext feignContext() {
        FeignContext context = new FeignContext();
        context.setConfigurations(this.configurations);
        return context;
    }

    // 如果配置了feign.hystrix.HystrixFeign 则创建HystrixTargeter
    @Configuration
    @ConditionalOnClass(name = "feign.hystrix.HystrixFeign")
    protected static class HystrixFeignTargeterConfiguration {
        @Bean
        @ConditionalOnMissingBean
        public Targeter feignTargeter() {
            return new HystrixTargeter();
        }
    }

    // 如果没有配置feign.hystrix.HystrixFeign 则创建DefaultTargeter
    @Configuration
    @ConditionalOnMissingClass("feign.hystrix.HystrixFeign")
    protected static class DefaultFeignTargeterConfiguration {
        @Bean
        @ConditionalOnMissingBean
        public Targeter feignTargeter() {
            return new DefaultTargeter();
        }
    }
}

在默认情况下,feign是和hystrix整合的,feign.hystrix.HystrixFeign会有配置,所以这里默认Targeter使用的是HystrixTargeter, 在loadBalance()方法中执行的targeter.target()方法就是执行HystrixTargeter.target()方法:

class HystrixTargeter implements Targeter {
    public <T> T target(FeignClientFactoryBean factory, Feign.Builder feign, FeignContext context,
                        Target.HardCodedTarget<T> target) {
    // 判断Feign.builder()类型
    if (!(feign instanceof feign.hystrix.HystrixFeign.Builder)) {
        return feign.target(target);
    }
    feign.hystrix.HystrixFeign.Builder builder = (feign.hystrix.HystrixFeign.Builder) feign;
    SetterFactory setterFactory = getOptional(factory.getName(), context,
        SetterFactory.class);
    if (setterFactory != null) {
        builder.setterFactory(setterFactory);
    }
    Class<?> fallback = factory.getFallback();
    if (fallback != void.class) {
        return targetWithFallback(factory.getName(), context, target, builder, fallback);
    }
    Class<?> fallbackFactory = factory.getFallbackFactory();
    if (fallbackFactory != void.class) {
        return targetWithFallbackFactory(factory.getName(), context, target, builder, fallbackFactory);
    }

    // 最终都会执行feign.target()方法
    return feign.target(target);
}


public abstract class Feign {

  public static Builder builder() {
    return new Builder();
  }

  /**
   * Returns a new instance of an HTTP API, defined by annotations in the {@link Feign Contract},
   * for the specified {@code target}. You should cache this result.
   */
  public abstract <T> T newInstance(Target<T> target);

  public static class Builder {

    // 省略部分代码


    public <T> T target(Target<T> target) {
      return build().newInstance(target);
    }

    public Feign build() {
      // 构建一个SynchronousMethodHandler工厂
      SynchronousMethodHandler.Factory synchronousMethodHandlerFactory =
          new SynchronousMethodHandler.Factory(client, retryer, requestInterceptors, logger,
                                               logLevel, decode404);

      // 构建
      ParseHandlersByName handlersByName =
          new ParseHandlersByName(contract, options, encoder, decoder,
                                  errorDecoder, synchronousMethodHandlerFactory);
      return new ReflectiveFeign(handlersByName, invocationHandlerFactory);
    }
  }
}

这里主要是build方法,构造了一个ReflectieFein对象,接着看它里面的newInstance()方法:

@Override
public <T> T newInstance(Target<T> target) {
    // nameToHandler是@FeignClient中的方法名对应的MethodHandler对象
    Map<String, InvocationHandlerFactory.MethodHandler> nameToHandler = targetToHandlersByName.apply(target);
    Map<Method, InvocationHandlerFactory.MethodHandler> methodToHandler = new LinkedHashMap<Method, InvocationHandlerFactory.MethodHandler>();
    List<DefaultMethodHandler> defaultMethodHandlers = new LinkedList<DefaultMethodHandler>();

    for (Method method : target.type().getMethods()) {
        if (method.getDeclaringClass() == Object.class) {
            continue;
        } else if (Util.isDefault(method)) {
            DefaultMethodHandler handler = new DefaultMethodHandler(method);
            defaultMethodHandlers.add(handler);
            methodToHandler.put(method, handler);
        } else {
            // 将具体的method作为map的key值
            methodToHandler.put(method, nameToHandler.get(Feign.configKey(target.type(), method)));
        }
    }

    // JDK动态代理 返回类似于:ReflectiveFeign$FeignInvocationHandler@7642
    // methodToHandler中包含Feign.builder()、Feign.client()等信息
    InvocationHandler handler = factory.create(target, methodToHandler);
    T proxy = (T) Proxy.newProxyInstance(target.type().getClassLoader(), new Class<?>[]{target.type()}, handler);

    for (DefaultMethodHandler defaultMethodHandler : defaultMethodHandlers) {
        defaultMethodHandler.bindTo(proxy);
    }
    return proxy;
}

这里就是使用了JDK动态代理,实际上返回的Feign动态代理的对象类似于:ReflectiveFeign$FeignInvocationHandler@7642

这也和我们第一讲中的debug截图一致了,到了这里feign动态代理对象的生成原理都已经很清楚了。

最后debug一下,看下最终生成的动态代理对象:

image.png

总结

最后用一张图总结Feign动态代理生成的规则:

  1. 生成Feign.builder(),里面包含Encoder、Decoder、Logger等组件,还有application.properties中相关的feign client配置信息
  2. 生成Feign.client(),默认为LoadBalancerFeignClient
  3. 生成默认Targter对象:HystrixTargter
  4. builder、client、targter 通过JDK动态代理生成feign动态代理对象

一张图总结:

04_Feign动态代理构建过程_3_-基于JDK动态代理生成原理.jpg