【一起学源码-微服务】Ribbon 源码三:Ribbon与Eureka整合原理分析

303 阅读6分钟

申明

本文章首发自本人公众号:壹枝花算不算浪漫,如若转载请标明来源!

感兴趣的小伙伴可关注个人公众号:壹枝花算不算浪漫

22.jpg

前言

前情回顾

上一篇讲了Ribbon的初始化过程,从LoadBalancerAutoConfigurationRibbonAutoConfiguration 再到RibbonClientConfiguration,我们找到了ILoadBalancer默认初始化的对象等。

本讲目录

这一讲我们会进一步往下探究Ribbon和Eureka是如何结合的。

通过上一讲ILoadBalancer 我们已经可以拿到一个服务所有的服务节点信息了,这里面是怎么把服务的名称转化为对应的具体host请求信息的呢?

通过这一讲 我们来一探究竟

目录如下:

  1. EurekaClientAutoConfiguration.getLoadBalancer()回顾
  2. 再次梳理Ribbon初始化过程
  3. ServerList实现类初始化过程
  4. getUpdatedListOfServers()获取注册表列表分析
  5. ribbon如何更新自己保存的注册表信息?

说明

原创不易,如若转载 请标明来源!

博客地址:一枝花算不算浪漫 微信公众号:壹枝花算不算浪漫

源码阅读

EurekaClientAutoConfiguration.getLoadBalancer()回顾

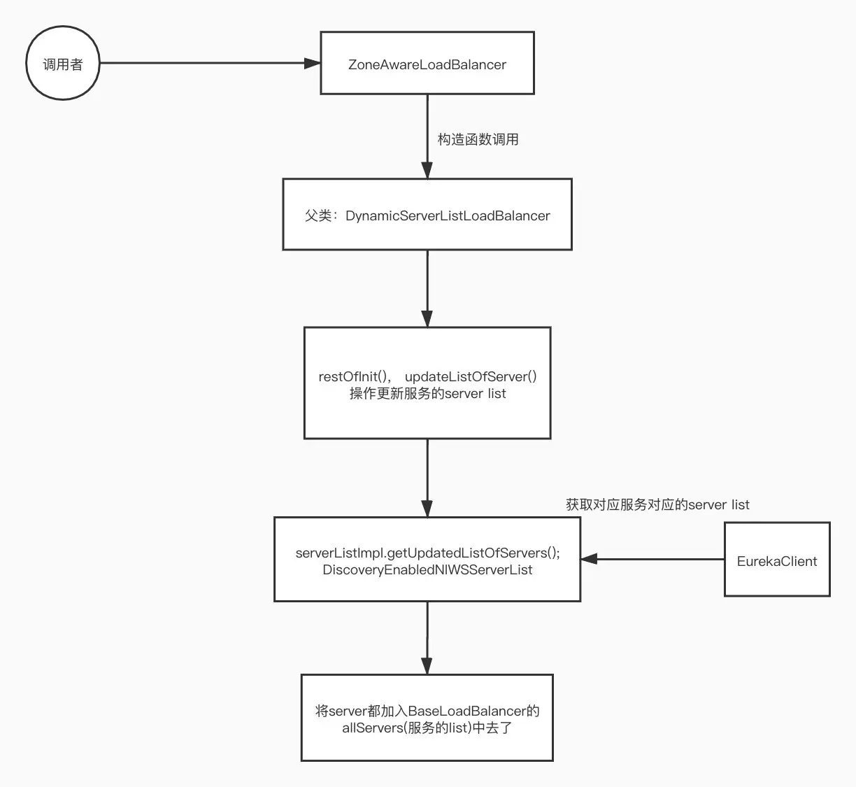
上一讲我们已经深入的讲解过getLoadBalancer() 方法的实现,每个serviceName都对应一个自己的SpringContext上下文信息,然后通过ILoadBalancer.class从上下文信息中获取默认的LoadBalancer:ZoneAwareLoadBalancer, 我们看下这个类的构造函数:

public ZoneAwareLoadBalancer(IClientConfig clientConfig, IRule rule,
                             IPing ping, ServerList<T> serverList, ServerListFilter<T> filter,
                             ServerListUpdater serverListUpdater) {
    super(clientConfig, rule, ping, serverList, filter, serverListUpdater);
}

继续跟父类DynamicServerListLoadBalancer的初始化方法:

public class DynamicServerListLoadBalancer<T extends Server> extends BaseLoadBalancer {
	volatile ServerList<T> serverListImpl;

	volatile ServerListFilter<T> filter;

	public DynamicServerListLoadBalancer(IClientConfig clientConfig, IRule rule, IPing ping,
	                                     ServerList<T> serverList, ServerListFilter<T> filter,
	                                     ServerListUpdater serverListUpdater) {
	    super(clientConfig, rule, ping);
	    this.serverListImpl = serverList;
	    this.filter = filter;
	    this.serverListUpdater = serverListUpdater;
	    if (filter instanceof AbstractServerListFilter) {
	        ((AbstractServerListFilter) filter).setLoadBalancerStats(getLoadBalancerStats());
	    }
	    restOfInit(clientConfig);
	}

	void restOfInit(IClientConfig clientConfig) {
	    boolean primeConnection = this.isEnablePrimingConnections();
	    // turn this off to avoid duplicated asynchronous priming done in BaseLoadBalancer.setServerList()
	    this.setEnablePrimingConnections(false);
	    enableAndInitLearnNewServersFeature();

	    updateListOfServers();
	    if (primeConnection && this.getPrimeConnections() != null) {
	        this.getPrimeConnections()
	                .primeConnections(getReachableServers());
	    }
	    this.setEnablePrimingConnections(primeConnection);
	    LOGGER.info("DynamicServerListLoadBalancer for client {} initialized: {}", clientConfig.getClientName(), this.toString());
	}

	@VisibleForTesting
	public void updateListOfServers() {
	    List<T> servers = new ArrayList<T>();
	    if (serverListImpl != null) {
	        servers = serverListImpl.getUpdatedListOfServers();
	        LOGGER.debug("List of Servers for {} obtained from Discovery client: {}",
	                getIdentifier(), servers);

	        if (filter != null) {
	            servers = filter.getFilteredListOfServers(servers);
	            LOGGER.debug("Filtered List of Servers for {} obtained from Discovery client: {}",
	                    getIdentifier(), servers);
	        }
	    }
	    updateAllServerList(servers);
	}
}

构造方法中有个restOfInit()方法,进去后又会有updateListOfServers() 方法,看方法名就知道这个肯定是和server注册表相关的,继续往后看,servers = serverListImpl.getUpdatedListOfServers();,这里直接调用getUpdatedListOfServers()就获取到了所有的注册表信息。

0.jpeg

可以看到ServerList有四个实现类,这个到底是该调用哪个实现类的getUpdatedListOfServers()方法呢?接着往下看。

再次梳理Ribbon初始化过程

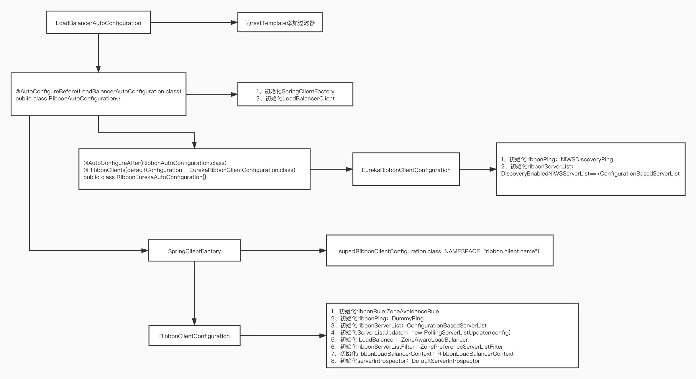
第二讲我们已经见过Ribbon的初始化过程,并画了图整理,这里针对于之前的图再更新一下:

这里主要是增加了RibbonEurekaAutoConfigurationEurekaRibbonClientConfiguration两个配置类的初始化。

ServerList实现类初始化过程

上面已经梳理过 Ribbon初始化的过程,其中在EurekaRibbonClientConfiguration 会初始化RibbonServerList,代码如下:

@Configuration
	public class EurekaRibbonClientConfiguration {
	@Bean
	@ConditionalOnMissingBean
	public ServerList<?> ribbonServerList(IClientConfig config, Provider<EurekaClient> eurekaClientProvider) {
		if (this.propertiesFactory.isSet(ServerList.class, serviceId)) {
			return this.propertiesFactory.get(ServerList.class, config, serviceId);
		}
		DiscoveryEnabledNIWSServerList discoveryServerList = new DiscoveryEnabledNIWSServerList(
				config, eurekaClientProvider);
		DomainExtractingServerList serverList = new DomainExtractingServerList(
				discoveryServerList, config, this.approximateZoneFromHostname);
		return serverList;
	}
}

这里实际的ServerList实际就是DiscoveryEnabledNIWSServerList,我们看下这个类:

public class DiscoveryEnabledNIWSServerList extends AbstractServerList<DiscoveryEnabledServer>{

}

public abstract class AbstractServerList<T extends Server> implements ServerList<T>, IClientConfigAware {

}

所以可以看出来ServerList 实际就是在这里进行初始化的,上面那个serverListImpl.getUpdatedListOfServers();即为调用DiscoveryEnabledNIWSServerList.getUpdatedListOfServers() 方法了,继续往下看。

getUpdatedListOfServers()获取注册表分析

直接看DiscoveryEnabledNIWSServerList.getUpdatedListOfServers()源代码:

@Override
public List<DiscoveryEnabledServer> getUpdatedListOfServers(){
    return obtainServersViaDiscovery();
}

private List<DiscoveryEnabledServer> obtainServersViaDiscovery() {
    List<DiscoveryEnabledServer> serverList = new ArrayList<DiscoveryEnabledServer>();

    if (eurekaClientProvider == null || eurekaClientProvider.get() == null) {
        logger.warn("EurekaClient has not been initialized yet, returning an empty list");
        return new ArrayList<DiscoveryEnabledServer>();
    }

    EurekaClient eurekaClient = eurekaClientProvider.get();
    if (vipAddresses!=null){
        for (String vipAddress : vipAddresses.split(",")) {
            // if targetRegion is null, it will be interpreted as the same region of client
            List<InstanceInfo> listOfInstanceInfo = eurekaClient.getInstancesByVipAddress(vipAddress, isSecure, targetRegion);
            for (InstanceInfo ii : listOfInstanceInfo) {
                if (ii.getStatus().equals(InstanceStatus.UP)) {

                    if(shouldUseOverridePort){
                        if(logger.isDebugEnabled()){
                            logger.debug("Overriding port on client name: " + clientName + " to " + overridePort);
                        }

                        // copy is necessary since the InstanceInfo builder just uses the original reference,
                        // and we don't want to corrupt the global eureka copy of the object which may be
                        // used by other clients in our system
                        InstanceInfo copy = new InstanceInfo(ii);

                        if(isSecure){
                            ii = new InstanceInfo.Builder(copy).setSecurePort(overridePort).build();
                        }else{
                            ii = new InstanceInfo.Builder(copy).setPort(overridePort).build();
                        }
                    }

                    DiscoveryEnabledServer des = new DiscoveryEnabledServer(ii, isSecure, shouldUseIpAddr);
                    des.setZone(DiscoveryClient.getZone(ii));
                    serverList.add(des);
                }
            }
            if (serverList.size()>0 && prioritizeVipAddressBasedServers){
                break; // if the current vipAddress has servers, we dont use subsequent vipAddress based servers
            }
        }
    }
    return serverList;
}

看到这里代码就已经很明显了,我们来解读下这段代码:

  1. 通过eurekaClientProvider获取对应EurekaClient
  2. 通过vipAdress(实际就是serviceName)获取对应注册表集合信息
  3. 将注册信息组装成DiscoveryEnabledServer列表

再回到DynamicServerListLoadBalancer.updateListOfServers() 中,这里获取到对应的DiscoveryEnabledServer list后调用updateAllServerList()方法,一路跟踪这里最终会调用BaseLoadBalancer.setServersList()

public class BaseLoadBalancer extends AbstractLoadBalancer implements
        PrimeConnections.PrimeConnectionListener, IClientConfigAware {

	@Monitor(name = PREFIX + "AllServerList", type = DataSourceType.INFORMATIONAL)
    protected volatile List<Server> allServerList = Collections
            .synchronizedList(new ArrayList<Server>());
            
	public void setServersList(List lsrv) {
	    Lock writeLock = allServerLock.writeLock();
	    logger.debug("LoadBalancer [{}]: clearing server list (SET op)", name);
	    
	    ArrayList<Server> newServers = new ArrayList<Server>();
	    writeLock.lock();
	    try {
	        ArrayList<Server> allServers = new ArrayList<Server>();
	        for (Object server : lsrv) {
	            if (server == null) {
	                continue;
	            }

	            if (server instanceof String) {
	                server = new Server((String) server);
	            }

	            if (server instanceof Server) {
	                logger.debug("LoadBalancer [{}]:  addServer [{}]", name, ((Server) server).getId());
	                allServers.add((Server) server);
	            } else {
	                throw new IllegalArgumentException(
	                        "Type String or Server expected, instead found:"
	                                + server.getClass());
	            }

	        }
	        boolean listChanged = false;
	        if (!allServerList.equals(allServers)) {
	            listChanged = true;
	            if (changeListeners != null && changeListeners.size() > 0) {
	               List<Server> oldList = ImmutableList.copyOf(allServerList);
	               List<Server> newList = ImmutableList.copyOf(allServers);                   
	               for (ServerListChangeListener l: changeListeners) {
	                   try {
	                       l.serverListChanged(oldList, newList);
	                   } catch (Exception e) {
	                       logger.error("LoadBalancer [{}]: Error invoking server list change listener", name, e);
	                   }
	               }
	            }
	        }
	        if (isEnablePrimingConnections()) {
	            for (Server server : allServers) {
	                if (!allServerList.contains(server)) {
	                    server.setReadyToServe(false);
	                    newServers.add((Server) server);
	                }
	            }
	            if (primeConnections != null) {
	                primeConnections.primeConnectionsAsync(newServers, this);
	            }
	        }
	        // This will reset readyToServe flag to true on all servers
	        // regardless whether
	        // previous priming connections are success or not
	        allServerList = allServers;
	        if (canSkipPing()) {
	            for (Server s : allServerList) {
	                s.setAlive(true);
	            }
	            upServerList = allServerList;
	        } else if (listChanged) {
	            forceQuickPing();
	        }
	    } finally {
	        writeLock.unlock();
	    }
	}
}

这个过程最后用一张图总结为:

ribbon如何更新自己保存的注册表信息?

上面已经讲了 Ribbon是如何通过serviceName拉取到注册表的,我们知道EurekaClient默认是30s拉取一次注册表信息的,因为Ribbon要关联注册表信息,那么Ribbon该如何更新自己存储的注册表信息呢?

继续回到DynamicSeverListLoadBalancer.restOfInit()方法中:

public class DynamicServerListLoadBalancer<T extends Server> extends BaseLoadBalancer {

	protected volatile ServerListUpdater serverListUpdater;

	void restOfInit(IClientConfig clientConfig) {
	    boolean primeConnection = this.isEnablePrimingConnections();
	    // turn this off to avoid duplicated asynchronous priming done in BaseLoadBalancer.setServerList()
	    this.setEnablePrimingConnections(false);
	    enableAndInitLearnNewServersFeature();

	    updateListOfServers();
	    if (primeConnection && this.getPrimeConnections() != null) {
	        this.getPrimeConnections()
	                .primeConnections(getReachableServers());
	    }
	    this.setEnablePrimingConnections(primeConnection);
	    LOGGER.info("DynamicServerListLoadBalancer for client {} initialized: {}", clientConfig.getClientName(), this.toString());
	}

	public void enableAndInitLearnNewServersFeature() {
	    LOGGER.info("Using serverListUpdater {}", serverListUpdater.getClass().getSimpleName());
	    serverListUpdater.start(updateAction);
	}
}

重点查看enableAndInitLearnNewServersFeature()方法,从名字我们就可以看出来这意思为激活和初始化学习新服务的功能,这里实际上就启动serverListUpdater中的一个线程。

在最上面Ribbon初始化的过程中我们知道,在RibbonClientConfiguration中默认初始化的ServerListUpdaterPollingServreListUpdater,我们继续跟这个类的start方法:

@Override
public synchronized void start(final UpdateAction updateAction) {
    if (isActive.compareAndSet(false, true)) {
        final Runnable wrapperRunnable = new Runnable() {
            @Override
            public void run() {
                if (!isActive.get()) {
                    if (scheduledFuture != null) {
                        scheduledFuture.cancel(true);
                    }
                    return;
                }
                try {
                    updateAction.doUpdate();
                    lastUpdated = System.currentTimeMillis();
                } catch (Exception e) {
                    logger.warn("Failed one update cycle", e);
                }
            }
        };

        scheduledFuture = getRefreshExecutor().scheduleWithFixedDelay(
                wrapperRunnable,
                initialDelayMs,
                refreshIntervalMs,
                TimeUnit.MILLISECONDS
        );
    } else {
        logger.info("Already active, no-op");
    }
}

这里只要是执行updateAction.doUpdate();,然后后面启动了一个调度任务,默认30s执行一次。

继续往后跟doUpdate()方法:

public class DynamicServerListLoadBalancer<T extends Server> extends BaseLoadBalancer {
	protected final ServerListUpdater.UpdateAction updateAction = new ServerListUpdater.UpdateAction() {
	    @Override
	    public void doUpdate() {
	        updateListOfServers();
	    }
	};
}

这里又调用了之前通过serviceName获取对应注册服务列表的方法了。

总结到一张图如下:

注册表服务

总结

本文主要是重新梳理了Ribbon的初始化过程,主要是几个Configure初始化的过程,然后是Ribbon与Eureka的整合,这里也涉及到了注册表的更新逻辑。

看到这里真是被Spring的各种AutoConfigure绕晕了,哈哈,但是最后分析完 还是觉得挺清晰的,对于复杂的业务画张流程图还挺容易理解的。